| Скачать .docx | Скачать .pdf |
Реферат: Разработка анализатора газов на базе газового сенсора RS 286-620
МИНИСТЕРСТВО ОБЩЕГО И ПРОФЕССИОНАЛЬНОГО ОБРАЗОВАНИЯ РОССИЙСКОЙ ФЕДЕРАЦИИ
à
МОСКОВСКИЙ ГОСУДАРСТВЕННЫЙ ИНЖЕНЕРНО-ФИЗИЧЕСКИЙ ИНСТИТУТ
(технический университет )
Кафедра N0 39
ПОЯСНИТЕЛЬНАЯ ЗАПИСКА
К ДИПЛОМНОМУ ПРОЕКТУ НА ТЕМУ:
Разработка анализатора газов на базе газового сенсора RS 286-620
Студент-дипломник Пименов Алексей Андреевич .
Руководитель проекта к. ф.-м. н. Кривашеев Сергей Владимирович
Консультант д. Ф.-м. н. Федорович Геннадий Викторович
Рецензент Рыжов Валерий Валентинович
Заведующий кафедрой
Москва – 199 9 г.
Содержание................................................................................................................................ 2
Введение...................................................................................................................................... 4
Постановка задачи..................................................................................................................... 4
Возможные пути решения......................................................................................................... 4
Обзор литературы.................................................................................................................... 6
Что сделано другими разработчиками в этом направлении................................................ 6
Обзор современных полупроводниковых газовых датчиков.............................................. 6
Обзор микроконтроллеров для обработки сигналов............................................................. 7
Выбор элементной базы для измерительной части............................................................... 8
Выбор устройства отображения информации........................................................................ 8
Описание прибора...................................................................................................................... 9
Описание сенсора RS286-620.................................................................................................... 9
Физические основы работы прибора.................................................................................... 10
Зависимость количества адсорбированных молекул от температуры............................. 14
Принципы обработки сигналов сенсора............................................................................... 16
Гипотеза линейной аддитивности сигналов.......................................................................................................... 16
Особенности построения алгоритма определения концентраций............................................................. 17
Соответствие между термограммами и парциальными проводимостями............................................. 19
Структурная схема и основные элементы прибора............................................................ 20
Принципы работы прибора.......................................................................................................................................... 20
Измерительная часть прибора................................................................................................................................... 20
Процессорная часть прибора..................................................................................................................................... 22
Блок питания....................................................................................................................................................................... 23
Устройство отображения информации.................................................................................................................. 23
Результаты испытаний прибора (термограммы некоторых веществ и смесей)............. 24
Настройка и калибровка анализатора.................................................................................................................... 24
Алгоритм работы прибора...................................................................................................... 26
Заключение................................................................................................................................ 28
Использованная литература................................................................................................... 29
Приложения............................................................................................................................. 31
Приложение 1. Структурная схема прибора........................................................................ 31
Приложение 2. Принципиальная схема прибора................................................................ 32
Приложение 3. Принципы хранения информации в ПЗУ данных. Эталонные термограммы, прошитые в ПЗУ прибора...................................................................................................... 33
Приложение 4. Контрольный пример и определение точности алгоритма обработки данных. 35
Приложение 5. Результаты измерений загрязненности воздуха........................................ 36
Приложение 6. Результаты определения химического состава газовой смеси............... 38
риложение 7. Описание и характеристики газового датчика RS 286-620...................... 44
Приложение 8. Вольт-кодовая характеристика измерительного блока на базе ОУ AD820 . 45
Приложение 9. Описание и характеристики устройства отображения информации.... 46
Приложение 10. Расчетные графики зависимости количества носителей заряда от температуры полупроводниковой пленки................................................................................................... 47
Приложение 11. Эталонные термограммы и таблица взаимных корреляций для некоторых веществ...................................................................................................................................................... 48
В настоящее время на кафедре 39 ведутся работы по созданию комплексной системы экологического мониторинга по проекту МНТЦ N 484. Одним из направлений работ по этому проекту является разработка универсального анализатора газовой смеси.
Универсальный анализатор газовой смеси является одним из периферийных блоков системы и предназначается для мониторинга содержания различных химических веществ в окружающей прибор газовой смеси.
В ходе работ над проектом изучались различные методики мониторинга химического состава газовой смеси. После разностороннего анализа имеющихся возможностей было установлено, что применить для решения поставленной задачи существующие готовые приборы невозможно. Встала задача разработки нового анализатора газовой смеси. Требования, предъявляемые к прибору:
· Универсальность. Возможность определять концентрации различных химических веществ без замены чувствительных элементов и настройки прибора на эти вещества.
· Чувствительность прибора на уровне до единиц объемных процентов.
· Необходимость обработки результатов измерения на месте и передачи в центральный блок только готовых результатов.
· Возможность работы как в составе системы так и автономно.
· Совместимость информационных протоколов прибора со стандартом RS-232.
· Модульное построение.
· Малые габариты.
· Низкое энергопотребление.
Работы над созданием такого прибора были начаты на кафедре в декабре 1997 г.
Возможные пути решения
В настоящее время в прикладной химии одним из наиболее распространенных методов контроля состояния окружающей среды является газовая хроматография. Хроматография - гибридный метод: вначале на колонке в потоке анализируемого газа происходит разделение смеси на отдельные компоненты, а затем детектор, расположенный после хроматографической колонки, определяет содержание разделенных соединений в потоке газа-носителя. Газохроматографический детектор представляет собой измерительный прибор, который обнаруживает присутствие в газе-носителе компонентов, отличающихся от газа-носителя по химическому составу, и преобразует эту информацию в электрический сигнал. Многообразие требований способствовало появлению целого ряда детекторов, отличающихся по своим свойствам (чувствительности, селективности, динамическому диапазону и пр.).
К достоинствам газохроматографических методов следует отнести высокую селективность и точность. В основном это связано с хорошей проработанностью методов интерпретации результатов измерений. Как конструкция детекторов, так и методы обработки результатов, отрабатывались на протяжении десятков лет и в настоящее время разработаны высокочувствительные методы, позволяющие обнаруживать даже фемтограммы вещества. Однако эти результаты получены за счет чрезвычайно сложных (и, соответственно, дорогих) конструкций газовых хроматографов, работа на которых требует больших затрат рабочего времени высококвалифицированного персонала.
Для простых применений, когда можно обойтись небольшой точностью и селективностью, применяют газовые датчики, вырабатывающие более или менее специфичные для различных веществ электрические сигналы. При этом используются различные физические и химические эффекты, реализуемые в
* Термокондуктометрических ячейках (для обнаружения СО2 , SO2 , SF6 и др. газов).
* Термохимических (каталитических) ячейках (для обнаружения CO, взрывоопасных и горючих газов).
* Полупроводниковых датчиках (спирты, углеводороды, токсичные газы).
* Топливных ячейках (кислород).
Приборы, основанные на использовании газовых датчиков, отличаются относительной простотой конструкции, небольшой ценой и простотой в обращении с ними, что позволяет пользоваться ими персоналу не имеющему специальной подготовки. К недостаткам таких приборов относятся их низкая чувствительность и селективность. Эти приборы используются там, где необходимо определять концентрацию примесей на уровне единиц (редко - долей) объемных процентов и выше. Что касается селективности, то обычно требуется предварительная информация о том, какой газ (из группы газов, воздействующих на сенсор) присутствует в воздухе, после чего результаты измерений можно интерпретировать в терминах его концентрации.
Представляет несомненный интерес возможность создания анализатора газов, объединяющего достоинства газовых хроматографов (высокая чувствительность и селективность) и газовых датчиков (простота использования и оперативность измерений). Речь может идти о некотором компромиссе: вряд ли можно надеяться на создание датчика с параметрами газового хроматографа и ценой газового датчика, однако принципиальное улучшение параметров газовых датчиков при сохранении относительной (по отношению к газовым хроматографам) простоты конструкции и обслуживания представляется возможным. Определенные перспективы здесь открылись после разработки и освоения массового производства полупроводниковых газовых датчиков. Принцип действия таких датчиков основан на явлении изменения электрического сопротивления тонкопленочного полупроводника при абсорбции на его поверхности молекул различных газов. Последние становятся донорами (либо акцепторами) электронов в зону проводимости полупроводника. Чем больше концентрация молекул в окружающем пленку газе, тем больше число абсорбированных на поверхности молекул, и тем больше изменение сопротивления пленки. Как число абсорбированных молекул, так и результирующее изменение электропроводности пленки зависят от температуры.
Если задаться целью повышения селективности измерений, следует иметь в виду, что несмотря на качественную однотипность, температурные зависимости сопротивления (ниже, для краткости, будем называть их термограммами) полупроводникового сенсора в присутствии различных газов различаются. Ниже описана методика определения состава газовой смеси, основывающаяся на предположении о линейной аддитивности термограмм, и ее аппаратная реализация, примененная в приборы.
Следует отметить, что полученные на настоящем этапе исследования результаты как по чувствительности, так и по селективности разработанный анализатор газов уступает современным газохроматографическим анализаторам. Надо иметь в виду, однако, что это первый шаг в направлении модификации методов работы с полупроводниковыми газовыми сенсорами. Задача исследований на настоящем этапе состояла в основном в определении перспективности описываемого направления. В этом отношении полученные результаты представляются вполне обнадеживающими - показано, что обыкновенный полупроводниковый сенсор можно использовать для селекции отдельных газов в произвольной смеси.
Обзор литера туры
Что сделано другими ра зработчиками в этом направлении.
Среди работ по изучению свойств полупроводников заметную роль занимают работы по изучению взаимодействия полупроводниковых пленок и химических веществ. [2], [5].
Большинство таких работ ориентированы на определение содержания в газе какой-либо конкретной примеси. Например, в [5] исследовано влияние легирования медью на электропроводность и сенсорные свойства пленок SnO2 . Предложена модель, объясняющая повышенную чувствительность SnO2 к сероводороду. В рассматриваемом случае изменение проводимости проводимости обусловлено химическим взаимодействием электрически активной меди с серой во всем объеме пленки.
Наиболее впечатляющие результаты по созданию универсальных анализаторов газовой смеси на основе полупроводниковых датчиков были достигнуты при использовании в качестве детектора набора из нескольких десятков однотипных полупроводниковых пленок, по разному легированных примесями, создающими сильно удаленные от границ запрещенной зоны уровни. В зависимости от положения примесного уровня загрязнителя максимальное увеличение проводимости происходит в одной из таких ячеек. Выводы о характере присутствующих в газовой смеси загрязнителей делаются на основе совокупности сигналов от всех ячеек прибора. Такой прибор, фактически, представляет собой смонтированный в одном корпусе набор полупроводниковых детекторов, каждый из которых реагирует на какое-либо определенное вещество. Достаточно подробно такой датчик описан в [7].
Обзор современных полупроводниковых газовых датчиков
При изучении электрических свойств полупроводников было установлено, что их проводимость существенно меняется при появлении в полупроводнике примесей (процесс легирования полупроводника). Теоретическое обоснование такого изменения на примере модели Корнига-Пенни дано, например, в [4] и [12]. Если кристалл полупроводника представляет собой тонкую полупроводниковую пленку, то адсорбция на его поверхности молекул из окружающей полупроводник газовой среды так же приводит к изменению его электрических свойств. Поведение тонких полупроводниковых пленок рассматривается в [1]-[3]. В настоящее время явление изменения проводимости тонких полупроводниковых слоев при адсорбции на их поверхности различных химических веществ достаточно широко используется для создания полупроводниковых газовых датчиков [2],[5]. Наиболее распространенным материалом для изготовления газовых датчиков в настоящее время является пористый кремний.
В настоящее время разработано и серийно выпускается несколько семейств газовых датчиков. Основным недостатком всех таких датчиков является их направленность на определенный вид химического вещества- загрязнителя или на определение загрязненности воздуха в целом.
Основными направлениями в разработке газовых датчиков являются разработки
· Датчиков загрязненности воздуха ( Air quality sensors )
· Датчиков токсичных газов
· Датчиков углекислоты
· Датчиков органических газов
· Датчиков углекислого газа
· Датчиков взрывоопасных газов
· Датчиков ядовитых газов
Основными поставщиками этих приборов являются фирмы
· PAX Analytics Inc.
· Senco Sensors Inc.
· Monox Limited.
· RS-Components
· Capteur
Подробные сравнительные характеристики датчиков приведены в [7] и [8]/
В отличии от остальных комплектующих прибора, при выборе газового датчика следует принимать во внимание соображения доступности тех или иных приборов( цена, возможность приобретения в России ). При выборе сенсора RS 286-620 во внимание принимались и эти соображения. Как показали эксперименты, данный тип сенсора не обладает хорошей повторяемостью результатов на различных экземплярах датчика. Необходима индивидуальная калибровка каждого датчика для газового анализатора.
Основные требования, предъявляемые к датчику:
1. Повторяемость результатов измерений (термограмм) при замене датчика.
2. Низкая тепловая инерционность датчика.
3. Температура датчика не менее 250о С при напряжении на нагревателе 5В.
Обзор микроконтроллеров для обработки сигналов
При выборе микроконтроллера для прибора выдвигались следующие требования
* Совместимость уровней и длительностей сигналов с остальными блоками системы экологического мониторинга.
* Возможность прямой адресации не менее 64 К Байт внешней памяти.
* Удобство при программировании.
* Минимальное количество периферийных элементов.
* Невысокая стоимость.
Вовремя предыдущих разработок на кафедре был накоплен богатый опыт работы с микропроцессорами семейства MCS-51. Для ускорения разработки микроконтроллер для прибора выбирался из модельного ряда MCS-51.
Ниже приведены сравнительные характеристики некоторых микроконтроллеров этого семейства.
80 C 51 BH – 8 разрядный MCS-51 совместимый микроконтроллер. 4Кбайт ПЗУ. 128 байт ОЗУ. 4 порта ввода/вывода. 2 программируемых 16-ти разрядных таймера. 1 последовательный порт.
80 C 51 FA – 8 разрядный MCS-51 совместимый микроконтроллер. 256 байт ОЗУ. 4 порта ввода/вывода. 3 программируемых 16-ти разрядных таймера. 1 последовательный порт.
80 C 31 – 8 разрядный MCS-51 совместимый микроконтроллер. 128 байт ОЗУ. 4 порта ввода/вывода. 2 программируемых 16-ти разрядных таймера. 1 последовательный порт.
80 C 32 – 8 разрядный MCS-51 совместимый микроконтроллер. 256 байт ОЗУ. 4 порта ввода/вывода. 3 программируемых 16-ти разрядных таймера. 1 последовательный порт.
87 C 51 FC – 8 разрядный MCS-51 совместимый микроконтроллер. 32Кбайт ПЗУ. 256 байт ОЗУ. 4 порта ввода/вывода. 3 программируемых 16-ти разрядных таймера. 1 последовательный порт.
В качестве основы процессорной части прибора был взят микроконтроллер класса 80C51BH производства компании Atmel - АТ89С51.
Подробные характеристики микроконтроллеров семейства MCS-51 приведены в [16], а описание микросхемы АТ89С51 – в [9].
Выбор элементной базы для измерительной части.
Назначением измерительной части прибора является измерение сопротивления на чувствительном элементе газового датчика, его преобразование в цифровой код и дальнейшая передача этого кода в микропроцессор для обработки. Сопротивление датчика определяется по падению напряжения на нем. Поскольку ток, протекающий через чувствительный элемент датчика является величиной того же порядка, что и токи протекающие по измерительным цепям современных аналого-цифровых преобразователей, то для устранения искажений от АЦП необходимо применить гальваническую развязку. В качестве такой развязки целесообразно применять операционный усилитель с единичным коэффициентом усиления.
При выборе микросхемы АЦП основными критериями отбора являются следующие
Диапазон измеряемых напряжений 0-5 В.
Точность измерений не хуже 1%
Совместимость сигналов с микропроцессором.
Удобство управления и обмена информацией.
При проектировке прибора из-за нехватки свободных портов микроконтроллера было решено использовать АЦП с последовательным интерфейсом. После детального рассмотрения имеющихся комплектующих круг выбора был сужен до двух изделий - микросхем AD7893 и AD 7896. Окончательный выбор был сделан в пользу последней, как более доступной.
При выборе микросхемы операционного усилителя основным критерием при выборе была линейность всего измерительного блока. Проводились испытания блока с микросхемами AD832, AD820,AD282. Лучший результат по линейности соответствует блоку на базе AD820. Соответствующая вольт-кодовая характеристика приведена в Приложении 8.
Выбор устройства отображения информации
Для отображения результатов измерений и служебной информации необходимо применение точечно-матричного индикатора. В настоящее время существует 3 основных семейства устройств отображения информации- вакуумно - люминесцентные, светодиодные и жидкокристаллические.
Вакумно- люминесцентные приборы требуют относительно высоких (порядка 30-50 В) напряжений питания и дополнительных цепей питания переменного тока для обеспечения прогрева катода. Применение такого устройства отображения в данном приборе существенно увеличило бы его сложность и габариты.
Матричные светодиодные устройства отображения изготавливаются в виде относительно небольших матриц (как правило 7х5 или 8х8 элементов). Одного такого устройства достаточно для отображения одного символа. Для работы прибора необходимо одновременное отображение по, крайней мере, 12-15 символов. При сборке устройства отображения , удовлетворяющего таким требованиям из отбельных элементов по 1 символу возникают определенные технологические трудности, связанные с размещением большого количества электрических цепей на плате устройства отображения информации.
Жидкокристаллические устройства отображения информации лишены недостатков, присущих двум первым типам устройств отображения. Из-за этого и благодаря малому энергопотреблению они получили наиболее широкое распространение в современной технике.
Управление точечно-матричным устройством отображения организовано при помощи вертикальных и горизонтальных электродов, на пересечении которых расположены отдельные элементы отображения информации-точки. При подаче напряжения на один из горизонтальный электродов (строку изображения) на вертикальных электродах должны быть выставлены уровни напряжения, соответствующие активности элементов изображения в данной строке. При снятии напряжения со строки эти уровни должны быть сняты и вновь выставлены при активизации следующей строки. После того, как поочередно будут активированы все строки изображения цикл отображения должен быть повторен. При достаточно большой частоте активации строк человеческий глаз воспринимает изображение как неподвижное.
Для обслуживания устройства отображения необходимы существенные затраты ресурсов прибора, либо выделение отдельного блока, предназначенного для управления отображением информацией.
В приборе в качестве устройства отображения применяется стандартный ЖК модуль со встроенными схемами управления LM44780. Благодаря удобству интерфейса модуль удалось включить непосредственно в шину данных-адреса, что позволило избежать дополнительной загрузки портов микроконтроллера.
Краткое описание и основные характеристики устройства отображения информации приведены в приложении 9.
Описание при бора
Описание сенс ора RS286-620
Сенсор RS 286-620 производства RS-Components представляет собой тонкопленочный полупроводниковый датчик для определения загрязненности воздуха. Датчик состоит из нагревателя и тонкопленочного чувствительного элемента. Частицы примесей, содержащиеся в окружающем датчик воздухе, адсорбируются на поверхности чувствительного элемента. Чувствительный элемент, состоящий из полупроводника, при адсорбции на его поверхности примесей приобретает дополнительные донорные или акцепторные уровни в запрещенной зоне. При подаче напряжения на нагреватель датчика температура полупроводника и кинетическая энергия электронов в нем возрастает. При достижении температурой определенного критического значения доля электронов, способных преодолеть запрещенную зону между верхним краем валентной зоны и энергетическим уровнем примеси-акцептора (либо между донорным уровнем примеси и нижним краем зоны проводимости) становиться достаточной для обеспечения заметного тока через чувствительный элемент. При длительном прогреве датчика молекулы примеси испаряются с поверхности чувствительного элемента (происходит самовосстановление датчика).
Фирмой-изготовителем предлагается определять степень загрязненности воздуха, измеряя проводимость датчика при постоянном значении температуры чувствительного элемента. Тогда может быть установлено соответствие между загрязненностью воздуха и проводимостью датчика.
Различные вещества-загрязнители создают примесные уровни в на различном удалении от границы зоны проводимости. Для забрасывания электронов на эти уровни необходимо по-разному нагреть полупроводник. Кроме того, каждое вещество характеризуется определенной зависимостью адсорбции от температуры поверхности.
Поэтому при фиксированной температуре датчика по величине тока через чувствительный элемент, загрязненный тем или иным веществом, можно пытаться судить о том, какое именно вещество адсорбировано на поверхности датчика. Изменяя температуру датчика в некотором интервале, можно попытаться определить химический состав газовой смеси, окружающей датчик. При более низких температурах проводимость датчика будет обусловлена, в основном, примесями, с уровнями, расположенными ближе к границе запрещенной зоны. С ростом температуры свой вклад в суммарную проводимость примесей, уровни которых более удалены от границы зоны проводимости возрастает.
В процессе работы над прибором проводилось изучение характеристик газового датчика RS 286-620. Датчик имеет следующие характеристики:
Максимальное напряжение на нагревателе 5 В
Максимальное напряжение на сенсоре 5 В
Максимальная рассеиваемая нагревателем мощность 0,8 Вт
Максимальная температура нагревателя 300 о С
Сопротивление нагревателя при Т=20 о С 29,5 Ом
Сопротивление нагревателя при Т=300 о С 31,0 Ом
Время прогрева датчика от Т=20 о С до Т=300 о С 60 сек
Подробные характеристики, схема датчика, и зависимости характеристик нагревателя от температуры приведены в Приложении 7.
Физические основы работы прибора.
В изолированном атоме энергетический спектр электронов дискретный. Заполнение энергетических уровней осуществляется по определенным правилам. При этом в s-состоянии может находиться 2 электрона в p-6, в d-10, f-14 и g-18 электронов. При образовании кристалла в результате химического взаимодействия валентные электроны соседних атомов обобществляются, и дискретные уровни расщепляются в энергетические зоны, которые могут быть заполненными или свободными, в зависимости от заполнения соответствующих атомных уровней.
В кристаллах полупроводников можно выделить 3 энергетических зоны: Валентную зону, полностью заполненную электронами. Запрещенную зону – зону, в которой нет энергетических уровней (в чистом полупроводнике ). Электроны находиться в этой зоне не могут. Зону проводимости, свободную от носителей заряда.
Если электрон из валентной зоны возбуждается в зону проводимости, то в валентной зоне остается его вакансия (дырка), при перемещении которой по кристаллу переносится положительный заряд. Таким образом заряд в кристалле может переноситься электронами, находящимися в зоне проводимости и дырками, находящимися в валентной зоне. В идеальном кристалле, в котором отсутствуют дефекты и посторонние примеси (такой полупроводник называется собственным), количество свободных электронов, электронов в зоне проводимости, (n) равно количеству дырок(p), равно некоторой характеристической величине, которая называется собственной концентрацией (ni): n=p=ni.
Чем уже запрещенная зона, тем больше в полупроводнике термически возбужденных свободных носителей заряда. Концентрации свободных электронов и дырок в собственном полупроводнике зависят от температуры по экспоненциальному закону.
n=Nc exp(-(Ec -F)/kT)
p=Nv exp(-(F-Ev )/kT)
np= Nv Nc exp(-(Ec -F)/kT) exp(-(F-Ev )/kT)= Nv Nc exp(-(Eg )/kT)=ni 2
Nc =2(2pmn kT/h2 ) 3/2 Эффективная плотность состояний в зоне проводимости .
Nv =2(2pmp kT/h2 ) 3/2 Эффективная плотность состояний в валентной зоне .
Где F-энергия уровня Ферми, mn mp эффективные массы электрона и дырки соответственно.
Положение уровня Ферми находят из условия электронейтральности для собственного полупроводника т.е.: n=p. Откуда: F=1/2(Ec+Ev)+kT/2ln(mp /mn ), т.е. при низких температурах уровень Ферми лежит около середины запрещенной зоны и с повышением температуры постепенно смещается к зоне проводимости.
![]() |
Наличие в кристалле примесей и дефектов приводит к появлению в запрещенной зоне энергетических уровней, положение которых зависит от типа примеси или дефекта. Так, например, примесные атомы B (3 группа периодической таблицы элементов) в кристалле Si принимают электроны из валентной зоны, что ведет к образованию дырок и возникновению дырочной проводимости (легированный акцепторной примесью материал приобретает проводимость "Р" типа). Атомы P (5 группа) в кристалле Si отдают электроны в зону проводимости, что приводит к возникновению электронной проводимости (легированный донорной примесью материал приобретает проводимость "N" типа).
При ионизации акцепторного атома, он захватывает электрон и заряжается отрицательно, при этом в валентной зоне кристалла появляется свободная дырка. При низких температурах большая часть акцепторной примеси не ионизована и уровень Ферми расположен между потолком валентной зоны и акцепторным уровнем. При повышении температуры число электронов, переходящих из валентной зоны на акцепторный уровень возрастает, соответственно возрастает и концентрация дырок(область 1 на правой верхней диаграмме). При этом уровень Ферми приближается к акцепторному уровню (левая диаграмма). При некоторой температуре вся примесь оказывается ионизованной и концентрация дырок (возникших за счет акцепторов), перестает изменяться (область 2 на диаграмме). Это область истощения акцепторной примеси (уровень Ферми в этой области выше акцепторного уровня). При дальнейшем увеличении температуры, наступает момент, когда концентрация носителей заряда, возникающих при возбуждении электронов из валентной зоны в зону проводимости становится больше концентрации акцепторной примеси и зависимость концентрации дырок от температуры принимает такой же вид, что и в собственном полупроводнике (участок 3), при этом уровень Ферми находится вблизи середины запрещенной зоны.
При ионизации донорного атома, он отдает электрон в зону проводимости и заряжается положительно. При низких температурах большая часть донорной примеси не ионизована и уровень Ферми расположен между дном зоны проводимости и донорным уровнем. При повышении температуры число электронов, переходящих с донорного уровня в зону проводимости возрастает, соответственно возрастает и концентрация свободных электронов (область 1 на правой верхней диаграмме). При этом уровень Ферми приближается к донорному уровню (левая диаграмма). При некоторой температуре вся примесь оказывается ионизованной и концентрация электронов (возникших за счет ионизации доноров), перестает изменяться (область 2 на диаграмме). Это область истощения донорной примеси (уровень Ферми в этой области ниже донорного уровня). При дальнейшем увеличении температуры, наступает момент, когда концентрация электронов, возникающих при их возбуждении из валентной зоны в зону проводимости становится больше концентрации донорной примеси и зависимость концентрации электронов от температуры принимает такой же вид, что и в собственном полупроводнике (участок 3), при этом уровень Ферми находится вблизи середины запрещенной зоны.

Газовые датчики представляют из себя тонкую ( около 80-100 микрон ) полупроводниковую пленку, размещенную на поверхности нагревательного элемента. В отсутствии внешнего загрязнителя проводимость сенсора мала и обусловлена движением только электронов, переброшенных из валентной зоны в зону проводимости (собственная проводимость кристалла ). При адсорбции на поверхности пленки молекул примеси в запрещенной зоне полупроводника образуются дополнительные примесные уровни. Очевидно, что плотность состояний на таком уровне будет прямо пропорциональна количеству примеси, осевшей на поверхности полупроводниковой пленки. Примесная проводимость полупроводника пропорциональна количеству носителей заряда, освободившихся при ионизации примеси. Поэтому примесная проводимость полупроводника пропорциональна количеству осевших на его поверхности атомов примеси. Принцип действия измерителей загрязненности воздуха на полупроводниковых детекторах основан на измерении примесной проводимости датчика.
Количество электронов, выброшенных в зону проводимости с уровня донорной примеси описывается соотношением
nd =Nd * (1+exp(-(Ed -F)/kT)) –1 ( 1)
Количество электронов, захваченных акцепторной примесью из валентной зоны описывается соотношением
na =Na * (1+exp(-(F-Ea )/kT)) –1 (2)
В этих формулах Na и Nd Эффективные плотности состояний атомов донорной и акцепторной примесей, а Ed и Ed их энергетические уровни.
Из формул (1) и (2) видно, что доля ионизированных атомов примеси зависит не только от температуры, но и от положения энергетического уровня примеси в запрещенной зоне. При фиксированной температуре ионизация примеси будет тем меньше, чем ближе ее энергетический уровень к центру заперщенной зоны.
Далее рассматривается задача с малыми концентрациями примесей. В качестве условия малости концентрации выдвигается условие, что эффективные плотности состояний каждой из примесей много меньше эффективных плотностей состояний в валентной зоне и зоне проводимости. Далее рассматриваем задачу с малыми концентрациями примесей. Количество носителей заряда в зоне проводимости полупроводника определяется как сумма носителей заряда, ионизированных с каждого из донорных уровней в отдельности. Таким образом
nd =S Nd i * (1+exp(-(Ed i -F)/kT)) –1 ( 3 )
Далее концентрации «дырок» в валентной зоне. Можно записать аналогичное соотношение.
na =S Na i * (1+exp(-(F-Ea i )/kT)) –1 ( 4 )
При записи выражений (3) и (4) не учтено влияние переброса носителей заряда из валентной зоны в зону проводимости. Однако можно показать, что этот вклад много меньше вклада от примесей.
![]() |
Используя определение проводимости вещества j =sE , будем иметь выражение, связывающее проводимость полупроводника с концентрациями носителей заряда в нем.
Подставляя в (5) выражения для nd и na получаем выражение для s
s=e ( md S Nd i * (1+exp(-(Ed i -F)/kT)) –1 + ma S Na i * (1+exp(-(F-Ea i )/kT)) –1 )
s= (S e md Nd i * (1+exp(-(Ed i -F)/kT)) –1 + S e ma Na i * (1+exp(-(F-Ea i )/kT)) –1 )
Обозначая
sd i =e md Nd i * (1+exp(-(Ed i -F)/kT)) –1
sa i =e ma Na i * (1+exp(-(F-Ea i )/kT)) –1
Преобразуем выражение для s к виду
В последнем выражении величины sd i и sa i являются проводимостями, обусловленными ионизацией i-ой донорной или акцепторной примеси (далее эти величины называются парциальными проводимостями ). Таким образом суммарная проводимость полупроводника рассчитывается как сумма парциальных проводимостей от каждой из примесей.
Зависимость количества адсорбированных молекул от температуры .
Ударяясь о поверхность твердого тела молекулы газа адсорбируются. Время адсорбции или пребывания молекул в адсорбированном состоянии зависит от теплоты адсорбции и описывается уравнением Френкеля
Где t0 -минимальное время пребывания молекулы в адсорбированном состоянии. По порядку величины t0 соответствует значению 10-13 с. Qa –теплота адсорбции, рассчитанная на моль газа.
Основные составляющие воздуха имеют теплоты адсорбции на различных поверхностях в пределах от 10 до 20 кДж/кмоль. Время их адсорбции при комнатной температуре составляет порядка 10-10 с
Для нахождения зависимости количества адсорбированных молекул от температуры воспользуемся условием постоянства степени покрытия (отношения площади адсорбированных молекул к площади поверхности адсорбирующего тела).
Условие адсорбционного равновесия на поверхности заключается в равенстве скоростей испарения и конденсации молекул. Величина aм
количество молекул, необходимое для образования монослоя на поверхности твердого тела.
Где Q степень покрытия поверхности. Из последнего уравнения следует.
Величина n определяется как скорость испарения газа с поверхности, покрытой мономолекулярным слоем.
Значение m определяется как количество ударившихся о поверхность молекул, помноженное на вероятность поглощения молекулы газа на поверхности
Подставляя (12) и (11) в (10) и учитывая выражение для ta
имеем
Подставляя в (13) выражение для n = P / (kT) получаем окончательное выражение
(14)
Для определения количества примесных носителей заряда в полупроводниковой пленке, адсорбировавшей примесь необходимо подставить в (3) и (4) выражения для количества атомов примесей, полученные из (14)
Предполагая независимость f от температуры получаем.
Nd
=Q S0
![]() |
(15)
В последнем выражении A(P, S0 ) независящая от температуры и свойств полупроводника константа. Na –постоянная Авогадро. Из последнего выражения видно, что на количество электронов в зоне проводимости оказывают влияние два конкурирующих процесса – выброс электронов в зону проводимости, увеличивающийся с ростом температуры, и уменьшение количества примесных уровней с ростом температуры. В приложении приведены графики зависимости (15) как функции температуры для различных значений параметра (Ed -F).
Принципы обработки сигналов сенсора
Гипотеза линейной аддитивности сигналов.
Очевидно, что чем больше концентрация молекул в окружающем газе, тем больше число молекул, абсорбированных на поверхности тонкопленочного чувствительного элемента сенсора, и тем больше изменение его электропроводности. Ясно также, что при представляющих интерес концентрациях примесей, степень покрытия поверхности сенсора много меньше единицы. В этих предположениях изменение s электропроводности (чувствительного элемента сенсора при появлении в окружающем сенсор газе примесей с концентрацией C ) можно считать связанными линейно и аддитивно, т.е. полагать, что
где суммирование идет по видам примесей, si - соответствующие коэффициенты пропорциональности. Коэффициенты si зависят от температуры, это обуславливает суммарную зависимость от температуры электропроводности чувствительного элемента сенсора.
Соотношение (16) выражает содержание гипотезы линейной аддитивности результирующей термограммы: предполагается, что наблюдаемая зависимость s(Т) есть сумма "парциальных" проводимостей, каждая из которых отражает вклад отдельной примеси в окружающем газе в суммарную электропроводность чувствительного элемента сенсора.
В рамках этой гипотезы задача определения "парциальной концентрации" примесей сводится к решению обратной задачи - подбору таких значений C i , которые при известных температурных зависимостях коэффициентов si (Т) наилучшим образом описывают наблюдаемую термограмму s(Т).
Наиболее простой путь решения этой задачи - рассматривать соотношение (16) при нескольких температурах как систему линейных уравнений для неизвестных C i , если число точек по температуре выбрать равным числу неизвестных концентраций, то система легко решается. Недостаток этого метода очевиден - результат будет зависеть от произвольного выбора температурных точек и, в этом смысле, будет также произволен. Реально следует использовать какие-либо интегральные методы, учитывающие поведение термограммы s(Т) на всем представляющем интерес интервале изменения температуры. Некоторые из таких методов обсуждаются ниже.
В основе обсуждаемых ниже интегральных методов лежат представления об эталонных термограммах - зависимостях s(Т), обусловленных только одним видом примесей, единым образом нормированных. Будем обозначать эти термограммы через si . Способ нормировки может быть выбран из соображений, навязываемых внутренней логикой используемого метода и не связан с требованием нормировки на каким-либо образом заданную единичную концентрацию примеси. Последнему требованию можно удовлетворить введением дополнительных коэффициентов перехода между реальными и "внутренними" нормировочными коэффициентами. Вопрос о нормировке эталонных термограмм тесно связан также с проблемой выбора аргумента функций. До сих пор все функции представлялись зависящими от температуры Т. Реально, однако, зависимости s и Ds снимаются как функции времени с начала прогрева сенсора. Для практических целей удобно именно эту величину принимать за аргумент функций, причем после очевидного линейного преобразования x=t/tmax можно получить аргумент х, меняющийся в интервале [0 1]. Это будет предполагаться ниже. Функции si (х) будут предполагаться нормированными в классе L2 на единицу:
ò si (х) sj (х) d x= (si (х) sj (х)) (1 7)
Под скалярным произведением функций будем понимать выражение
S si (xk ) sj (xk )= (si (х) sj (х)) (18 )
Где сумма берется по всем возможным значениям x в интервале [ 0 1].
Тогда имеея термограмму смеси sсмеси (х) можно записать
sсмеси (х)= S Ai si (х) i=1..n ( 19 )
Здесь Ai коэффициенты (концентрации эталонных примесей ), подлежащие определению. Домножая (19) на sj (х) и интегрируя имеем
ò sсмеси (х) sj (х) d x= ò sj (х) S Ai si (х) d x
(sсмеси (х)sj (х))= òS Ai si (х)sj (х) d x
(sсмеси sj )= S Ai (òsi (х)sj (х) d x)
(sсмеси sj )= S Ai (si sj ) j=1..n (20)
Выражение (20) представляет собой систему линейных уравнений относительно искомых чисел Ai . Коэффициенты (si sj ) известны.
Особенности построения алгоритма определения концентраций.
Как было показано выше для определения концентраций примесей в газовой смеси необходимо решить систему из n уравнений (20). Однако, среди искомых чисел Ai могут казаться и отрицательные числа, являющиеся решениями исходной системы. Отрицательные решения системы (20) физического смысла, очевидно, не имеют. Для того, что бы избежать появления отрицательных “концентраций” программа интерпретации результатов действует следующим образом:
Пусть B j = (sсмеси sj ) М ij =(si sj )
Тогда (20) можно переписать в виде
Если после решения системы (20а) некоторые числа Ai оказались отрицательными из системы изымаются строки и столбцы с соответствующими номерами и процесс определения концентраций Ai повторяется с системой из меньшего количества уравнений.
Существует несколько методов для определения концентраций примесей по записям термограмм.
Если F(x)-исходная термограмма, Fi (x)-эталонные термограммы, под скалярным произведением функций понимается нормированная сумма произведений этих функций во всех точках диапазона
( F G )= A S F ( xj ) G(xj )
Если M ij =( Fi Fj ) Bi =(F Fi ) X i – концентрация i-го вещества , тогда искомые крнцентрации определяются из системы
M xX =B
1).Решение систем уравней
Имея систему уравнений M xX =B находим решение Х 0 , если среди полученных решений имеются отрицательные {Х j } , то из матрицы М изымаются строки и столбцы с соответствующими номерами и полученная система меньшей размерности решается вновь.
Цикл повторяется до тех пор, пока не будет получено решение, состоящее только из положительных элементов. Такой метод определения концентраций применен в приборе в настоящий момент.
Достоинствами данного метода являются :
1. Высокая скорость работы
2. Простота алгоритма.
3. Быстрое сужение круга веществ, присутствие предполагается в смеси
4. Независимость устойчивости работы алгоритма от свойств матрицы M
Недостатками данного метода являются :
1. Возможность получения «пустого» решения- если на каком- либо шаге все решения окажутся отрицательными.
2. Невозможность возврата в систему для определения концентраций строк и столбцов, изъятых на предыдущих шагах.
2).Минимизация невязки.
Задач ставится таким образом, что требуется минимизировать функцию
D =S ( F- S Xi Fi (xj ) )2
при дополнительных ограничениях Xi >0.
Для решения этой задачи может применяться симплекс-метод, или другие методы математического программирования.
Достоинствами данного метода являются :
1. Надежность получения решения. Всегда будет получено какое-либо решение – в крайнем случае решением будет признано начальное приближение.
2. Возможность возврата в систему для определения концентраций элементов, изъятых на предыдущих шагах.
Недостатками данного метода являются :
1. Зависимость метода от свойств матрицы M. Корректная работа возможна только в случае положительно определенной матрицы.
2. Невысокая скорость работы как из-за сложности алгоритма, так и благодаря большому количеству итераций
3. Возможная зависимость окончательного результата от выбора начального приближения решения. ( в случае, если у невязки имеется более одного минимума в рассматриваемой области)
4. Сложность алгоритма.
5. Определение «суммарной концентрации неизвестных веществ» - С=1/ N для функции отклика G(xj )= (F- S Xi Fi (xj ) )
При разработке прибора проверялась работа алгоритма определения концентраций. В приложении 6 приведены результаты определения концентраций алгоритмами обоих типов. Окончательный выбор был сделан в пользу первого метода определения концентраций как из-за меньшего количества ограничений, налагаемых на исходные данные, так и из-за большей логичности.
Соответствие между термограммами и парциальными проводимостями.
|
|||||
В процессе работы прибора на нагреватель чувствительного элемента подается периодическая последовательность импульсов напряжения. Зависимость напряжения на нагревателе от времени показана на рис 1. После перехода напряжения на нагревателе из низкого уровня в высокий температура сенсора начинает возрастать. Процесс снятия термограмм построен таким образом, что положительный фронт напряжения на нагревателе совпадает с моментом начала съема термограммы. Сопротивление сенсора измеряется через равные промежутки времени. Поскольку процессы прогрева сенсора и снятия термограммы протекают параллельно, то различным значениям температуры сенсора соответствуют различные точки термограммы. При одинаковых внешних условиях такое соответствие является однозначным. В процессе снятия термограммы измеряются падения напряжения на сенсоре, по которым затем определяется сопротивление сенсора R. Схема процесса снятия термограммы показана на рис 2. Проводимость сенсора определяется как s=1/ R . В выражение (16) входят “парциальные” проводимости отдельных примесей, в то же время, снятие термограмм происходит не отдельно для примесей, а для газовой смеси, содержащей примеси. Исходя из гипотезы о линейной аддитивности сигналов для получения “парциальных” проводимостей необходимо из проводимости среды с примесями вычесть проводимость “чистой” газовой смеси. Таким образом
|
|
si =1/ R i -1/ R0 (21)
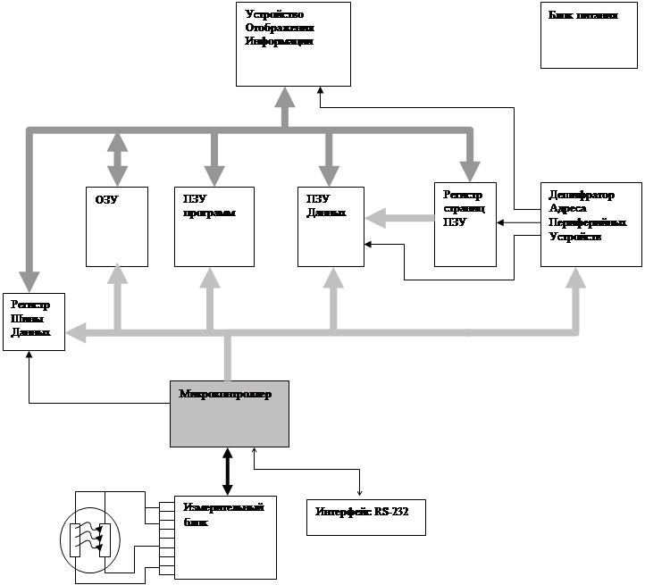
Структу рная схема и основные элементы прибора
В приборе использовался полупроводниковый сенсор RS286-620 производства RS-Components. По утверждению представителей фирмы чувствительный элемент представляет собой тонкопленочную композицию из оксидов палладия, легированных веществами, увеличивающими чувствительность сенсора к органическим соединениям.
На нагреватель сенсора подается управляемое процессором периодическое напряжение. (форма напряжения на нагревателе чувствительного элемента представлена на рис.1.). После перехода напряжения на нагревателе из низкого уровня в высокий температура сенсора начинает возрастать. .Нагреваясь под воздействием напряжения, сенсор меняет свое сопротивление. Сопротивление сенсора связано как с его температурой так и с составом окружающей сенсор газовой смеси. Зависимость сопротивления сенсора от температуры содержит информацию о составе окружающей сенсор газовой смеси. Одновременно с процессом прогрева сенсора происходит процесс измерения сопротивления чувствительного элемента. Процессор производит измерение сопротивления сенсора через равные промежутки времени. При таком построении процесса съема термограммы фактически снимается зависимость сопротивления сенсора не от температуры нагревателя, а от времени с начала прогрева сенсора. Поэтому для обеспечения повторяемости результатов измерений необходимо обеспечить одинаковые начальные условия (температуру сенсора перед началом прогрева, отсутствие адсорбированных на поверхности сенсора примесей и т.д.). Для уменьшения зависимости результатов измерений от внешних условий чувствительный элемент прибора работает непрерывно, а не только в процессе измерений. Сразу после включения питания прибора на нагреватель начинают подаваться прямоугольные импульсы с периодом 220 с. импульсы напряжения подаются в течении всего времени работы прибора. Зависимость сопротивления сенсора от времени снимается во время прогрева сенсора одним из импульсов напряжения ( первый импульс считается прогревочным и измерения в первые 220 с. работы прибора не проводятся ). Эта зависимость снимается при помощи АЦП и сохраняется в ОЗУ прибора. После того, как снятие зависимости завершено микропроцессор производит обработку результатов в соответствии с изложенным ниже алгоритмом. В качестве эталонных термограмм используются термограммы веществ с известными концентрациями, снятые в лабораторных условиях и прошитые в ПЗУ большой емкости. Для обеспечения достоверности результатов необходимо, чтобы эталонные термограммы были сняты на том же сенсоре. Эталонные термограммы представлены в виде показаний АЦП при проведении измерений на эталонных веществах, поэтому их обработка в приборе ничем не отличается от обработки результатов измерений.
Измерительная часть состоит из схемы управления нагревателем сенсора и АЦП для измерения сигнала с сенсора. Поскольку входной ток АЦП достаточно велик и непосредственное подключение сенсора к входу АЦП вызовет искажение результатов необходимо применение повторителя для разделения цепей сенсора и АЦП. В качестве повторителя используется операционный усилитель. Основным требованием к повторителю является высокое входное сопротивление. При разработке измерительной части в качестве микросхем АЦП и усилителя были выбраны микросхемы AD7896 и AD820 соответственно. При подборе элементной базы измерительной части прибора проводилась проверка линейности работы измерительной части, состоящей из АЦП AD7896 и различных типов ОУ. Лучшей линейностью среди проверенных наборов обладает набор с ОУ AD820. АЦП поддерживает последовательный протокол обмена данными, что позволило сократить размеры схемы и ограничить число интерфейсных соединений. Уровни выходных сигналов этой микросхемы совпадают со стандартными уровнями сигналов ТТЛ, что избавляет от применения согласующих цепей.
Схема управления нагревателем должна обеспечивать достаточный ток через нагреватель. Этот блок измерительной части представляет собой 2-х каскадную ключевую схему. Сигнал от микропроцессора открывает маломощный транзистор VT2, а ток, протекающий через него, открывает мощный транзистор VT3, управляющий нагревателем.
Информационный обмен измерительной части и микроконтроллера происходит следующим образом:
Микроконтроллер передает на схему управления нагревателем управляющий сигнал и включает нагреватель. Информационный обмен с АЦП, производящими измерения по мере роста температуры нагревателя, происходит после включения нагревателя. Происходит считывание информации с АЦП. Формат считываемых данных соответствует формату данных микросхемы AD7896.
Протоколы обслуживания информационного обмена сенсор-микроконтроллер.
Микросхема AD7896 представляет собой быстродействующий 12-ти разрядный АЦП. Сигналы управления передаются по линиям CS (“Начало преобразования”) и CLK (“тактовые импульсы”). При переходе сигнала “Начало преобразования” из высокого уровня в низкий АЦП начинает преобразование входного сигнала. Время преобразования не превышает 8 микросекунд. Во время преобразования сигнал “Ожидание” выставляется в высокий уровень. После завершения преобразования АЦП готов к передаче данных. Для прочтения бита данных на вход “тактовые импульсы” подается низкий логический уровень, который следует удержать не менее 40 нс. Затем на выходе микросхемы (Линия SDO) появляется бит данных. Для прочтения следующего бита на вход “тактовые импульсы” следует подать высокий логический уровень, который так же должен быть удержан не менее 40 нс. Затем процедура повторяется. Таким образом в тот момент, когда на входе “тактовые импульсы” присутствует уровень логической 1 на выходе выставлен соответствующий бит данных. Подробная временная диаграмма представлена на рис. 3.
|
Рис. 3.Информационный обмен с АЦП
Микросхема выдает описанным выше образом последовательность из 16 бит, однако первые 4 бита всегда имеют нулевое значение. Затем идут 12 значащих бит начиная со старшего.
Подробно характеристики и описания режимов работы АЦП приведены в [14] и [15].
Основу процессорной части прибора составляет микроконтроллер AT89C51 (D1). Шина данных микропроцессора 8и битная, коммутируемая т.е. адрес и данные передаются по одной шине. Для выделения младшего байта адреса используется регистр D2. Программа работы прибора храниться в ПЗУ программ D5. Регистр D2 фиксирует состояние шины адрес-данные по переходу сигнала ALE из высокого в низкий логический уровень. Считывание из ПЗУ слова программы происходит по переходу сигнала PSEN из высокого в низкий логический уровень. Отсутствие конфликтов на шине обеспечивается задержкой сигнала PSEN по отношению к сигналу ALE. Обмен с ОЗУ D6 происходит полностью аналогично, но чтение происходит не по сигналу PSEN, а по сигналу RD. Обмен с ОЗУ и ПЗУ происходит только тогда, когда сигнал А15 находиться в низком уровне. Схематично процесс обмена показан на рис 4.
|
|
Для обращения ко внешним устройствам используется дешифратор адреса D4. Дешифратор проверяет состояние шины A15 и если она находиться в высоком логическом уровне, то адрес А12-А14 трактуется как адрес внешнего устройства. При этом на соответствующее устройство (дисплей, ПЗУ данных, регистр страниц и т.д.) дешифратор подает сигнал “Выбор”.
Для хранения эталонных термограмм применяется ПЗУ большой емкости ( 512 Кбайт ) D7. Адресное пространство процессора позволяет непосредственно адресовать не более 64 Кбайт внешней памяти. С учетом особенностей построения прибора этот лимит снижается до 32 Кбайт. Таким образом необходима страничная адресация ПЗУ данных. ПЗУ Данных разбито на 64 страницы по 8 Кбайт каждая. Таким образом каждая страница содержит одну эталонную термограмму. Для переключения между страницами используется регистр страниц D3. Для прочтения данных из ПЗУ данных необходимо проделать следующие операции:
1. Произвести запись номера страницы в регистр страниц.
2. Произвести чтение ПЗУ данных на установленной в п 1 странице.
Для последующего чтения данных с той же страницы повторного обращения к регистру страниц не требуется.
Для работы с измерительной частью используется порт 1 микроконтроллера. Весь необходимый протокол обмена реализован программно.
При работе в автономном режиме для отображения результатов измерений используется жидкокристаллический дисплей HD44780 со встроенными схемами управления. Благодаря наличию в дисплее схем формирования символов и управления стало возможным включить его непосредственно в шину данных- адреса.
В качестве блока питания прибора используется внешний источник питания напряжением 9В. Ток, обеспечиваемый источником составляет 0,7 А. Напряжение питания, поступающее в прибор фильтруется цепочкой С5 С105 L4 С107 С106 , стабилизируется интегральным стабилизатором D50 . Напряжение со стабилизатора поступает в цепи питания электронных компонент прибора.
Отсутствие в приборе автономного блока питания ( аккумуляторов ) объясняется большим энергопотреблением прибора, которое, в свою очередь, обусловлено большим током в цепи нагревателя газового датчика.
Устройство отображения информации.
Для отображения результатов измерений используется матричный жидкокристаллический модуль семейства LM44780. Устройство отображения информации позволяет отображать цифровую и текстовую информацию, а так же некоторые служебные символы. В опытном экземпляре прибора установлен модуль, позволяющий отображать 2 строки информации по 20 символов каждая. В других экземплярах прибора допускается использование других модулей семейства LM44780 без каких-либо изменений в схеме и алгоритме работы прибора. Жидкокристаллический модуль отображения информации включает в свой состав схемы управления и знакогенератора, что избавляет от необходимости тратить ресурсы микроконтроллера на реализацию пользовательского интерфейса.
Модуль состоит из входного регистра, знакогенератора, четырех сдвиговых регистров для обеспечения динамической индикации, и жидкокристаллического дисплея. Обмен информацией между модулем и внешними устройствами происходит посредством входного регистра. Работа модуля возможна как в режиме 8 битового интерфейса, так и в режиме 4-х битового интерфейса. В приборе реализован первый вариант работы этого устройства.
Модуль имеет следующие входные сигналы
· E-тактовые импульсы. При переходе этого сигнала из высокого логического уровня в низкий происходит исполнение поступившей команды или захват данных.
· R/W-запись/чтение. Используется для указания направления обмена данными с модулем. Низкий логический уровень соответствует записи данных в модуль. Режим чтения используется для определения текущего состояния модуля.
· RS-команда/данные. Состояние этого сигнала определяет характер поступающей в модуль информации. Высокий уровень соответствует команде, низкий- данным (код отображаемого символа).
· DB0…DB7-шина данных. Используется для обмена данными с модулем.
Для записи информации в ЖК-модуль необходимо выставить сигнал RS в состояние, соответствующее характеру обмена; сигнал R/W установить в низкий логический уровень, выставить на шине данных передаваемую информацию, изменить уровень сигнала Е с низкого на высокий и обратно.
После проведения записи информации модуль временно блокируется для ее обработки и не отвечает на внешние запросы. Характерным признаком такого состояния является высокий логический уровень во всех разрядах шины данных. После завершения внутренней операции шина данных будет выставлена в низкий логический уровень.
Работа с модулем отображения информацией должна начинаться со специальной инициализирующей последовательности данных. Далее следуют команды очистки индикатора, управления курсором, определения произвольных символов (если необходимо) и коды выводимых символов. Подробно протоколы информационного обмена с ЖК модулями семейства LM44780 описаны в [6] и [10]
Результаты испытаний пр ибора (термограммы некоторых веществ и смесей)
Настройка и калибровка анализатора.
Процесс настройки прибора сводится к отладке процессорной части и программы работы, а так же к проверке работы измерительного блока. Подготовка измерительной части к работе заключается в проверке напряжений на нагревателе чувствительно элемента, и проверке длительности интервалов прогрева и охлаждения сенсора. Кроме того, необходимо проведение проверки длительности и равномерности интервалов между измерениями при снятии термограммы.
Процесс калибровки проводиться путем снятия термограмм эталонных смесей на сенсоре, который затем будет установлен в приборе. Эталонные термограммы снимаются сенсором, подключенным к ПЭВМ IBM PC и записываются в файл. В дальнейшем такие файлы можно использовать либо для проверки взаимозаменяемости сенсоров, либо для их метрологической проверки. Содержимое эталонных файлов зашивается в ПЗУ данных прибора.
При изменении типа сенсора необходимо определить оптимальные для данного датчика длительностей прогрева и охлаждения датчика. В качестве значения времени прогрева выбирается время полного прогрева датчика от температуры +10о С до рабочей температуры. В качестве значения времени охлаждения выбирается время остывания датчика от рабочей температуры до +10о С. В процессе определения длительности интервалов прогрева и охлаждения датчика на нагреватель датчика подается рабочее напряжение и измеряется ток через нагреватель. После подачи на нагреватель напряжения, его температура начинает возрастать. Поскольку сопротивление нагревателя растет с ростом температуры, то ток через нагреватель уменьшается до достижения некоторого стационарного значения. Время с момента подачи напряжения на нагреватель до достижения током стационарного значения считается временем прогрева датчика.
Для настройки датчика используются тарированные газовые растворы паров различных веществ в воздухе. Типичные концентрации паров должны составлять величины 10 - 1000 ppm.
Первоначально испытания датчика проводились на 20 эталонных образцах.
| 1. Воздух |
| 2. Пары воды |
| 3. хлороформ |
| 4. четыреххлористый углерод |
| 5. дихлорэтан |
| 6. гексан |
| 7. Смесь горючих газов (СГГ) |
| 8. Бензол |
| 9. Толуол |
| 10. фенол |
| 11. формальдегид |
| 12. ацетон |
| 13. спирт этиловый |
| 14. аммиак |
| 15. угарный газ |
| 16. углекислый газ |
| 17. уксусная к-та |
| 18. метан |
| 19. сероводород |
| 20. озон |
Для указанных выше веществ были проведены измерения и сняты зависимости сопротивления от температуры (эталонные термограммы). По полученным данным была построена таблица корреляций эталонов ( матрица М в выражении (20а) ) . Графики эталонных термограмм и таблица корреляций приведены в приложении 11. ( Серым цветом в таблице корреляций выделены вещества, термограммы которых были заложены в ПЗУ прибора).
Из таблицы корреляций видно, что значение коэффициента корреляции для нескольких пар веществ близко к единице. При определении состава газовой смеси вероятность того, что вместо одного вещества будет ошибочно обнаружено другое определяется коэффициентом корреляции между термограммами этих веществ.
При выборе эталонных термограмм для прошивки в ПЗУ прибора помимо коэффициента корреляции учитывалась воспроизводимость термограмм для каждого из веществ.
В качестве веществ, использующихся при настройке датчика следует выбирать следующие:
Чистый, сухой воздух.
Пары воды.
Угарный газ.
Сероводород.
Спирт этиловый.
Для проверки работоспособности прибора используются тарированные газовые растворы паров комбинаций (двойных и тройных) тех же веществ в воздухе.
Ниже приведены наиболее удачные результаты, полученные при калибровке прибора.
| Смесь |
Показания прибора |
| Пары воды |
Вода 7000 ppm |
| Сероводород 500 ppm |
Сероводород 492 ppm Хлор органика 3 ppm |
| Водный раствор спирта 50% |
Вода 1200 ppm Спирт 1600 ppm |
| Сероводород + Пары воды |
Вода 309 ppm Сероводород 270 ppm |
| Спирт + Аммиак |
Спирт 15 ppm Аммиак 1200 ppm |
Алгоритм работы прибора, реализованный в помещенной в ПЗУ прибора программе работы прибора, состоит из двух основных блоков – блока снятия результатов измерений и блока обработки результатов и определения концентраций примесей.
При разработке программы работы прибора большое внимание уделялось сохранению одинаковых условий снятия термограмм на протяжении всего времени работы прибора. Для обеспечения воспроизводимости термограмм необходимо сохранение постоянной частоты снятия результатов измерений с АЦП и циклов прогрева –охлаждения датчика. В алгоритме работы прибора включение-выключение нагревателя датчика и снятие показаний АЦП происходят по прерыванию от внутреннего таймера микропроцессора. Через строго определенные промежутки времени происходит включение или выключение напряжения на нагревателе и сохранение данных с АЦП во внешней переменной. После того, как данные в этой переменной были обновлены выставляется флаг «Новое измерение» .
Работа прибора начинается с предварительного прогревочного цикла датчика. Во время снятия термограмм результаты измерений, полученные с АЦП, записываются в элементы массива в ОЗУ прибора. После записи очередного результата значение адреса в массиве увеличивается и сбрасывается флаг «Новое измерение».
После того, как запись результатов в массив завершена управление передается блоку обработки результатов. Первоначально снятые данные, полученные с АЦП, пересчитываются в проводимость сенсора. Затем проводимость сенсора и эталонные термограммы пересчитываются в матрицу М и столбец свободных членов В.
Полученная система уравнений решается методом прогонки. Полученные решения сравниваются с 0. Если все решения положительны, то полученное решение пересчитывается в концентрации примесей. Задача в этом случае считается решенной. Если некоторые из полученных решений отрицательны –из матрицы М изымаются соответствующие строки и столбцы и процесс определения концентраций повторяется. Процесс продолжается до тех пор, пока не будет получено положительное решение системы. Структура алгоритма работы прибора изображена на рис. 5 Контрольный пример для определения правильности работы алгоритма нахождения неотрицательных решений приведен в приложении 4.
![]() |
||
|
||
В настоящее время весьма актуальна проблема мониторинга окружающей среды. Для контроля состояния окружающей среды и определения ее соответствия санитарно-гигиеническим нормам необходимо всестороннее изучение ее характеристик и количественная оценка этих характеристик.
Система экологического мониторинга, разрабатываемая на кафедре в настоящее время, предназначена для одновременного измерения нескольких параметров окружающей среды – температура, влажность, давление, электрические и магнитные поля, радиоактивные загрязнения и т.д. Для определения пригодности и безопасности помещений для нахождения человека необходимо так же контролировать состав находящейся в помещении газовой смеси. Для оперативного определения химического состава газовой смеси предназначен входящий в систему в качестве периферийного блока газовый анализатор.
Данная работа посвящена разработке газового анализатора для системы экологического мониторинга. Основным его отличием от приборов аналогичного назначения является использование в качестве чувствительного элемента датчика загрязненности воздуха, предназначенного не для определения состава газовой смеси, а для определения степени ее загрязненности. Применение такого датчика повлекло за собой необходимость измерения зависимости сопротивления датчика от его температуры и обработки полученной зависимости для выделения вклада в нее различных составляющих газовой смеси.
В качестве математического аппарата применялся как метод решения систем уравнений понижающейся размерности, так и методы линейного программирования ( в частности симплекс-метод), позволивший убедиться в корректности работы первого алгоритма решения задачи.
В ходе работы показана возможность расширения области применения датчика загрязненности воздуха и создания прибора для определения состава газовой смеси. Так же создан прототип такого прибора, позволяющий определить присутствие в газовой смеси ряда примесей.
1.А.Б. Певцов, Н.А. Феоктистов. В.Г. Голубев, Л.Е. Морозова , Проводимость тонких нанокристаллических пленок кремния. Физика и техника полупроводников, 1999, том 33, №1.
http://www.ioffe.rssi.ru/journals/ftp/1999/0 1/page-75.html.ru
2.Аленберг В.Б., Бичукина Т.Н., Кожитов Л.В. и др . Тонкие пленки SnO2 (CuO) для газовых сенсоров.Перспективные материалы (1997), 2.
3.Киселев В.Ф., Крылов О.В. Адсорбционные процессы на поверхности полупроводников и диэлектриков. Москва. Наука (1978).
4.Зимин А.Б., Николаев Ю.А., Толмаев В.В. Квантовая физика полупроводников. Издательство МГТУ им Баумана ( 1994) .
5.Б.А.Акимов, А.В.Албул, А.М.Гаськов, В.Ю.Ильин, М.Лабо, М.Н.Румянцева, Л.И.Рябова Сенсорные свойства по отношению к сероводороду и ;электропроводность поликристаллических пленок SnO2 (CuO) Физика и техника полупроводников, 1997, том 31, № 4.
http://www.ioffe.rssi.ru/ journals/ftp/1997/04/page-400.html.ru
6.Техническая документация на матричные жидкокристаллические модули LM44780 HD44780 CONTROLLER APPLICATION NOTES.
http://www.gec.com.au/kc/hd44780.ht m
7.Техническая документация на газовые датчики.
http://www.capteur.demon.co.uk
8.Техническая документация на газовые датчики.
http://wgc.chem.pu.ru/personal/htk/histart.htm
9.Техническая документация на микропроцессоры и микроконтроллеры.
http://www.atmel.com
10.Техническая документация на протокол информационного обмена с матричными жидкокристаллическими модулями семейства LM44780. How to control HD44780-based Character-LCD
http://www.iaehv.nl/users/pouweha/lcd0.htm
11.Э.Ю.Бучин, А.Л.Винке, А.В.Проказников, Н.Е.Мокроусов, Физические особенности формирования пористого кремния для газовых сененсоров. Труды ИМ РАН, г. Ярославль, 1992 г.
12.Дж.Блейкмор. Физика твердого тела. Москва. «МИР», 1988 г.
13. Физика вакуума.
http:// astra.phtd.tpu.edu.ru/~chair23/russian/study/mol/p2.htm
14. Техническая документация на АЦП. Протоколы информационного обмена с АЦП.
http://www.argussoft.ru/
15. Техническая документация на АЦП и операционные усилители.
http://www. analog. com/
16.Техническая документация на микропроцессоры и микроконтроллеры семейства MCS-51. http://dev eloper.intel.com/sites developer/mcs51/
Приложение 1. Структурная схема прибора.

Приложение 2. Принципиальная
схема прибора
Прило жение 3. Принципы хранения информации в ПЗУ данных. Эталонные термограммы, прошитые в ПЗУ прибора.
Адресное пространство микропроцессора.
![]() |
![]() |
|
![]() |
||
| 0000Hex Указатель на начало таблицы размещения. Длина 1 байт. 0001Hex Справочная информация ( дата записи ПЗУ и т.п.) Название вещества 1. Длина записи 20 байт. Длина эталонной записи вещества в байтах. Длина 2 байта. Адрес эталонной записи в ПЗУ. Длина 4 байта. Название вещества 2. Длина записи 20 байт. |
Размещение данных в ПЗУ данных.
Эталонные записи в ПЗУ прибора.
В настоящее время в ПЗУ данных прибора в качестве контрольного примера зашиты термограммы следующих веществ
1. Чистый воздух
2. Пары воды
3. Углекислый газ
4. Сероводород
5. Спирт этиловый

Приложени е 4. Контрольный пример и определение точности алгоритма обработки данных.
В качестве контрольного примера проводилась проверка алгоритма на системе 8х8
M *X =B
1 шаг – Исходная система
| 1 |
2 |
3 |
4 |
5 |
6 |
7 |
8 |
10 |
||
| 3 |
10 |
-1 |
1 |
2 |
3 |
4 |
10 |
8 |
||
| 4 |
3 |
2 |
1 |
0 |
-1 |
2 |
-3 |
9 |
||
| M = |
-1 |
1 |
-1 |
1 |
-1 |
1 |
-1 |
1 |
B = |
12 |
| 1 |
1 |
1 |
0 |
0 |
1 |
0 |
2 |
13 |
||
| 9 |
1 |
8 |
2 |
7 |
3 |
6 |
4 |
14 |
||
| 0 |
10 |
1 |
9 |
2 |
8 |
3 |
7 |
15 |
||
| 6 |
5 |
4 |
1 |
2 |
3 |
4 |
0 |
16 |
||
| Х = |
11,539 |
-7,218 |
-4,365 |
5,112 |
-14,948 |
4,868 |
2,625 |
4,088 |
2 шаг
| 1 |
4 |
6 |
7 |
8 |
10 |
||
| -1 |
1 |
1 |
-1 |
1 |
12 |
||
| M = |
9 |
2 |
3 |
6 |
4 |
B = |
14 |
| 0 |
9 |
8 |
3 |
7 |
15 |
||
| 6 |
1 |
3 |
4 |
0 |
16 |
||
| Х = |
3,645 |
-9,790 |
13,030 |
-8,790 |
3,610 |
3 шаг
| 1 |
6 |
8 |
10 |
||
| M = |
9 |
3 |
4 |
B = |
14 |
| 6 |
3 |
0 |
16 |
||
| Х = |
1,059 |
3,215 |
-1,294 |
4 шаг - Окончательный результат
| 1 |
6 |
10 |
||
| M = |
9 |
3 |
B = |
14 |
| Х = |
1,059 |
1,490 |
Приложение 5. Ре зультаты измерений загрязненности воздуха.
При разработке прибора проводились промежуточные контрольные измерения. Приведенные ниже данные представляют собой необработанные ( не нормированные на количество измерений ) результаты измерений суммарной загрязненности воздуха.
В этой части в качестве суммарной загрязненности бралась величина
M1=S (sг -s0 )2
В этой формуле sг –проводимость сенсора в газовой смеси, s0 -проводимость сенсора в эталонной газовой смеси (чистый воздух). Сумма берется по всем точкам термограммы.
Измерения первоначально проводились в замкнутом объеме с чистым воздухом, затем в воздухе в помещении лаборатории, затем в новь в замкнутом объеме с примесью паров спирта (10ppm). Второй слабый пик на графике соответствует добавлению еще 10ppm паров сприта.
Нижний график представляет собой попытку учесть разнличия между эталонным воздухом и «чистым» воздухом в лаборатории. ( Из верхнего графика вычтена «фоновя» проводимость, обусловленная воздухом в лаборатории. В качестве «чистого» воздуха взят результат измерений, наименее отличающийся от эталонного.)
| Серия |
Сумма по 150 точкам за 50 сек |
Где |
Разность с фоном |
| 1 Серия |
132925 |
Замкнутый объем |
7201 |
| 129303 |
Замкнутый объем |
3579 |
|
| 2 Серия |
128038 |
Замкнутый объем |
2314 |
| 127356 |
Замкнутый объем |
1632 |
|
| 3 Серия |
126468 |
Замкнутый объем |
744 |
| 125979 |
Замкнутый объем |
255 |
|
| 4 Серия |
125724 |
Замкнутый объем |
0 |
| 126081 |
Замкнутый объем |
357 |
|
| 5 Серия |
148656 |
снаружи |
22932 |
| 152352 |
снаружи |
26628 |
|
| 6 Серия |
152472 |
снаружи |
26748 |
| 168452 |
снаружи |
42728 |
|
| 7Серия |
162484 |
снаружи |
36760 |
| 161306 |
снаружи |
35582 |
|
| 8 Серия |
155528 |
Замкнутый объем |
29804 |
| 151928 |
Замкнутый объем |
26204 |
|
| 9 Серия |
150372 |
Замкнутый объем |
24648 |
| 149073 |
Замкнутый объем |
23349 |
|
| 10 Серия |
148267 |
Замкнутый объем |
22543 |
| 146876 |
Замкнутый объем |
21152 |
|
| 11 Серия |
145682 |
Замкнутый объем |
19958 |
| 144619 |
Замкнутый объем |
18895 |
|
| 12 Серия |
146374 |
Добавлен спирт |
20650 |
| 147044 |
Добавлен спирт |
21320 |
|
| 13 Серия |
146699 |
Добавлен спирт |
20975 |
| 145677 |
Добавлен спирт |
19953 |
|
| 14 Серия |
143998 |
Добавлен спирт |
18274 |
| 143611 |
Добавлен спирт |
17887 |
|
| 15 Серия |
143453 |
Добавлен спирт |
17729 |
| 143392 |
Добавлен спирт |
17668 |

При ло жение 6. Результаты определения химического состава газовой смеси.
Для определения состава газовой смеси производилось измерение зависимости сопротивления датчика от его температуры. Затем полученная таким образом термограмма раскладывалась по базису из 19 эталонных термограмм. Для разложения по эталонным термограммам применялись одновременно и метод решения системы уравнений и симплекс метод для минимизации невязки. В таблице приведены результаты, полученные обоими способами.
Концентрации в таблице – в относительных единицах. Для получения истинных концентраций того или иного вещества необходимо умножать указанные в таблице числа на нормировочные коэффициенты для соответствующего вещества.
После предварительных испытаний методики работы и алгоритмов определения концентраций из 19 эталонов были отобраны 4, обладающие минимальными коэффициентами корреляции с остальными и хорошей повторяемостью термограмм, для дальнейшего использования в приборе.
Ниже приведены результаты определения состава газовых смесей.
| Файл |
Пары воды |
хлороформ |
четыреххлористый углерод |
дихлорэтан |
гексан |
СГГ |
бензол |
толуол |
фенол |
формальдегид |
ацетон |
спирт этиловый |
аммиак |
угарный газ |
углекислый газ |
уксусная к-та |
метан |
сероводород |
озон |
| 1481 |
Угарный газ 1000 ppm |
||||||||||||||||||
| Результат решения системы уравнений |
|||||||||||||||||||
| Результат, найденный при помощи симплекс-метода. |
|||||||||||||||||||
| 133 |
Пары воды 1000 ppm |
||||||||||||||||||
| Результат решения системы уравнений |
|||||||||||||||||||
| 0,9 |
0,015 |
0,006 |
0,002 |
0,012 |
0,018 |
0,155 |
|||||||||||||
| Результат, найденный при помощи симплекс-метода. |
|||||||||||||||||||
| 0,34 |
0,039 |
0,074 |
|||||||||||||||||
| 3601 |
Формальдегид 500 ppm |
||||||||||||||||||
| Результат решения системы уравнений |
|||||||||||||||||||
| 0,251 |
0,326 |
0,126 |
0,082 |
0,011 |
0,155 |
||||||||||||||
| Результат, найденный при помощи симплекс-метода. |
|||||||||||||||||||
| 0,34 |
0,771 |
0,09 |
|||||||||||||||||
| 755 |
Бензол 50 ppm |
||||||||||||||||||
| Результат решения системы уравнений |
|||||||||||||||||||
| 0,003 |
0,089 |
0,222 |
0,082 |
0,054 |
0,119 |
||||||||||||||
| Результат, найденный при помощи симплекс-метода. |
|||||||||||||||||||
| 0,027 |
0,029 |
0,297 |
0,03 |
0,059 |
0,036 |
0,092 |
|||||||||||||
| 1713 |
Метан 250 ppm |
||||||||||||||||||
| Результат решения системы уравнений |
|||||||||||||||||||
| 0,029 |
0,073 |
0,036 |
0,048 |
0,032 |
0,008 |
0,027 |
0,006 |
0,254 |
0,096 |
0,018 |
|||||||||
| Результат, найденный при помощи симплекс-метода. |
|||||||||||||||||||
| 0,024 |
0,084 |
0,068 |
0,02 |
0,032 |
0,006 |
0,034 |
0,23 |
0,137 |
|||||||||||
| 1931 |
В объеме озонатора 1250 pm |
||||||||||||||||||
| Результат решения системы уравнений |
|||||||||||||||||||
| 0,034 |
1,497 |
||||||||||||||||||
| Результат, найденный при помощи симплекс-метода. |
|||||||||||||||||||
| 0,28 |
0,721 |
||||||||||||||||||
| 1331 |
Аммиак 20 ppm |
||||||||||||||||||
| Результат решения системы уравнений |
|||||||||||||||||||
| 0,168 |
0,02 |
||||||||||||||||||
| Результат, найденный при помощи симплекс-метода. |
|||||||||||||||||||
| 0,225 |
0,721 |
||||||||||||||||||
| 1112 |
Ацетон 20 ppm |
||||||||||||||||||
| Результат решения системы уравнений |
|||||||||||||||||||
| 0,467 |
0,022 |
0,026 |
0,953 |
0,165 |
0,259 |
0,016 |
0,78 |
||||||||||||
| Результат, найденный при помощи симплекс-метода. |
|||||||||||||||||||
| 0,559 |
1,364 |
||||||||||||||||||
| 1474 |
Угарный газ 20 ppm |
||||||||||||||||||
| Результат решения системы уравнений |
|||||||||||||||||||
| 0,084 |
0,114 |
0,011 |
0,038 |
0,041 |
0,033 |
||||||||||||||
| Результат, найденный при помощи симплекс-метода. |
|||||||||||||||||||
| 0,039 |
0,01 |
0,223 |
0,012 |
0,125 |
|||||||||||||||
| 1344 |
Аммиак 250 ppm |
||||||||||||||||||
| Результат решения системы уравнений |
|||||||||||||||||||
| 0,059 |
0,186 |
||||||||||||||||||
| Результат, найденный при помощи симплекс-метода. |
|||||||||||||||||||
| 1025 |
Формальдегид 10 ppm |
||||||||||||||||||
| Результат решения системы уравнений |
|||||||||||||||||||
| 0,018 |
0,126 |
0,069 |
0,08 |
0,008 |
0,026 |
0,136 |
|||||||||||||
| Результат, найденный при помощи симплекс-метода. |
|||||||||||||||||||
| 0,141 |
0,061 |
0,097 |
0,019 |
0,008 |
0,122 |
||||||||||||||
| 1813 |
Сероводород 250 ppm |
||||||||||||||||||
| Результат решения системы уравнений |
|||||||||||||||||||
| 0,007 |
0,02 |
0,157 |
|||||||||||||||||
| Результат, найденный при помощи симплекс-метода. |
|||||||||||||||||||
| 0,023 |
0,005 |
0,124 |
|||||||||||||||||
| 1351 |
Сероводород 100 ppm |
||||||||||||||||||
| Результат решения системы уравнений |
|||||||||||||||||||
| 0,071 |
0,032 |
0,051 |
0,011 |
0,006 |
|||||||||||||||
| Результат, найденный при помощи симплекс-метода. |
|||||||||||||||||||
| 0,052 |
0,05 |
0,034 |
|||||||||||||||||
| 913 |
Фенол 250 ppm |
||||||||||||||||||
| Результат решения системы уравнений |
|||||||||||||||||||
| 0,482 |
0,313 |
||||||||||||||||||
| Результат, найденный при помощи симплекс-метода. |
|||||||||||||||||||
| 0,306 |
0,005 |
||||||||||||||||||
| 912 |
Фенол 125 ppm |
||||||||||||||||||
| Результат решения системы уравнений |
|||||||||||||||||||
| 0,181 |
0,002 |
0,01 |
|||||||||||||||||
| Результат, найденный при помощи симплекс-метода. |
|||||||||||||||||||
| 0,205 |
0,002 |
0,016 |
|||||||||||||||||
| 1033 |
Формальдегид 250 ppm |
||||||||||||||||||
| Результат решения системы уравнений |
|||||||||||||||||||
| 0,007 |
0,013 |
0,027 |
0,004 |
0,011 |
0,013 |
0,011 |
0,03 |
0,09 |
0,131 |
0,002 |
0,069 |
0,019 |
0,087 |
0,077 |
0,007 |
0,1 |
|||
| Результат, найденный при помощи симплекс-метода. |
|||||||||||||||||||
| 0,027 |
0,102 |
0,126 |
0,067 |
0,019 |
0,087 |
0,078 |
0,006 |
0,102 |
|||||||||||
| 3722 |
Бензол 200 ppm |
||||||||||||||||||
| Результат решения системы уравнений |
|||||||||||||||||||
| 0,093 |
0,191 |
0,024 |
0,124 |
0,024 |
0,023 |
||||||||||||||
| Результат, найденный при помощи симплекс-метода. |
|||||||||||||||||||
| 0,058 |
0,199 |
0,092 |
0,076 |
||||||||||||||||
| 3739 |
Смесь 30 ppm Аммиака + 50 ppm Формальдегида |
||||||||||||||||||
| Результат решения системы уравнений |
|||||||||||||||||||
| 0,64 |
0,026 |
0,116 |
0,005 |
0,191 |
|||||||||||||||
| Результат, найденный при помощи симплекс-метода. |
|||||||||||||||||||
| 0,024 |
0,658 |
0,026 |
0,108 |
0,14 |
|||||||||||||||
| 3820 |
Смесь 500 ppm Аммиака + 500 ppm Ацетона |
||||||||||||||||||
| Результат решения системы уравнений |
|||||||||||||||||||
| 0,284 |
0,445 |
0,005 |
0,18 |
0,027 |
0,391 |
||||||||||||||
| Результат, найденный при помощи симплекс-метода. |
|||||||||||||||||||
| 0,015 |
0,254 |
0,471 |
0,185 |
0,441 |
|||||||||||||||
| 4002 |
Смесь Спирт + Ацетон |
||||||||||||||||||
| Результат решения системы уравнений |
|||||||||||||||||||
| 0,756 |
|||||||||||||||||||
| Результат, найденный при помощи симплекс-метода. |
|||||||||||||||||||
| 0,092 |
0,36 |
0,96 |
0,299 |
0,032 |
|||||||||||||||
риложение 7. Описание и характеристики газового датчика RS 286-620
| Характеристики датчика Максимальное напряжение на нагревателе 5 В Максимальное напряжение на сенсоре 5 В Максимальная рассеиваемая нагревателем мощность 0,8 Вт Максимальная температура нагревателя 300 о С Сопротивление нагревателя при Т=20 о С 29,5 Ом Сопротивление нагревателя при Т=300 о С 31,0 Ом Время прогрева датчика от Т=20 о С до Т=300 о С 60 сек |

При ложение 8. Вольт-кодовая характеристика измерительного блока на базе ОУ AD820 .

Прилож ение 9. Описание и характеристики устройства отображения информации.
Точечно-матричный жидкокристаллический индикатор семейства LM44780 основные характеристики.
Тип индикатора пассивный, матричный.
Количество отображаемых символов/строк 20/2
Размеры знакоместа одного символа 5х7
Схема управления и регенерации встроенная
Управление 3-х разрядная линия
Количество генерируемых символов 208
|
Приложение 10. Расчетные графики зависимости количества носителей заряда от температуры полупроводниковой пленки.
Ниже приведен график зависимости
График построен для Qa =15 кДж / кмоль; t0 = 1 с; Значение параметра E= F- Ed лежит в диапазоне от 1.5*10-3 до 5*10-3
![]()
Приложение 11. Эталонные термограммы и таблица взаимных корреляций для некоторых веществ.
Для настройки датчика используются тарированные газовые растворы паров различных веществ в воздухе. Первоначально испытания датчика проводились на 20 эталонных образцах.
| 1. Воздух |
|
| 2. пары воды |
|
| 3. хлороформ |
|
| 4. четыреххлористый углерод |
|
| 5. дихлорэтан |
|
| 6. гексан |
|
| 7. СГГ |
|
| 8. Бензол |
|
| 9. Толуол |
|
| 10. Фенол |
|
| 11. Формальдегид |
|
| 12. Ацетон |
|
| 13. спирт этиловый |
|
| 14. аммиак |
|
| 15. угарный газ |
|
| 16. углекислый газ |
|
| 17. уксусная к-та |
|
| 18. метан |
|
| 19. сероводород |
|
| 20. озон |
|
| пары воды |
1,00 |
||||||||||||||||||||
| Хлороформ |
0,88 |
1,00 |
|||||||||||||||||||
| Четыреххлористый углерод |
0,77 |
0,91 |
1,00 |
||||||||||||||||||
| Дихлорэтан |
0,85 |
0,86 |
0,94 |
1,00 |
|||||||||||||||||
| гексан |
0,99 |
0,90 |
0,76 |
0,82 |
1,00 |
||||||||||||||||
| СГГ |
0,91 |
0,67 |
0,49 |
0,68 |
0,91 |
1,00 |
|||||||||||||||
| бензол |
0,97 |
0,93 |
0,86 |
0,88 |
0,98 |
0,83 |
1,00 |
||||||||||||||
| толуол |
0,94 |
0,93 |
0,91 |
0,95 |
0,95 |
0,81 |
0,98 |
1,00 |
|||||||||||||
| фенол |
0,94 |
0,87 |
0,67 |
0,70 |
0,97 |
0,87 |
0,94 |
0,87 |
1,00 |
||||||||||||
| Формальдегид |
0,95 |
0,80 |
0,60 |
0,72 |
0,96 |
0,97 |
0,90 |
0,87 |
0,92 |
1,00 |
|||||||||||
| ацетон |
0,88 |
0,97 |
0,82 |
0,80 |
0,91 |
0,73 |
0,92 |
0,91 |
0,89 |
0,86 |
1,00 |
||||||||||
| спирт этиловый |
0,70 |
0,43 |
0,18 |
0,38 |
0,71 |
0,91 |
0,60 |
0,56 |
0,70 |
0,86 |
0,56 |
1,00 |
|||||||||
| аммиак |
-0,73 |
-0,82 |
-0,59 |
-0,50 |
-0,79 |
-0,59 |
-0,79 |
-0,69 |
-0,90 |
-0,70 |
-0,83 |
-0,43 |
1,00 |
||||||||
| Углекислый газ |
-0,72 |
-0,84 |
-0,59 |
-0,46 |
-0,76 |
-0,54 |
-0,75 |
-0,65 |
-0,85 |
-0,68 |
-0,84 |
-0,40 |
0,93 |
1,00 |
|||||||
| угарный газ |
0,90 |
0,64 |
0,45 |
0,62 |
0,90 |
0,99 |
0,82 |
0,77 |
0,87 |
0,96 |
0,70 |
0,91 |
-0,61 |
-0,56 |
1,00 |
||||||
| уксусная к-та |
0,67 |
0,89 |
0,95 |
0,87 |
0,67 |
0,42 |
0,77 |
0,84 |
0,58 |
0,55 |
0,83 |
0,18 |
-0,52 |
-0,58 |
0,35 |
1,00 |
|||||
| метан |
0,96 |
0,93 |
0,77 |
0,78 |
0,98 |
0,84 |
0,97 |
0,92 |
0,99 |
0,92 |
0,94 |
0,64 |
-0,88 |
-0,86 |
0,84 |
0,68 |
1,00 |
||||
| Сероводород |
0,84 |
0,98 |
0,85 |
0,76 |
0,88 |
0,62 |
0,91 |
0,87 |
0,89 |
0,76 |
0,96 |
0,39 |
-0,90 |
-0,91 |
0,61 |
0,82 |
0,94 |
1,00 |
|||
|
0,90 |
0,97 |
0,79 |
0,76 |
0,93 |
0,74 |
0,93 |
0,89 |
0,93 |
0,87 |
0,99 |
0,55 |
-0,88 |
-0,90 |
0,72 |
0,77 |
0,96 |
0,97 |
1,00 |


(




