| Похожие рефераты | Скачать .docx |
Дипломная работа: Автоматизация регистрации и мониторинга заявок от контрагентов
Содержание
Введение
1. Аналитическая часть
1.1 Технико-экономическая характеристика предметной области и предприятия. Анализ деятельности ООО «СВ Логистика»
1.1.1 Характеристика предприятия и его деятельности
1.1.2 Организационная структура управления предприятием
1.1.3 Программная и техническая архитектура ИС предприятия
1.2 Характеристика комплекса задач, задачи и обоснование необходимости автоматизации
1.2.1 Выбор комплекса задач автоматизации и характеристика существующих бизнес-процессов
1.2.2 Определение места проектируемой задачи в комплексе задач и ее описание
1.2.3 Обоснования необходимости использования вычислительной техники для решения задачи
1.2.4 Анализ системы обеспечения информационной безопасности и защиты информации
1.3 Анализ существующих разработок и выбор стратегии автоматизации ООО «СВ Логистика»
1.3.1 Анализ существующих разработок для автоматизации задачи
1.3.2 Выбор и обоснование стратегии автоматизации задачи
1.3.3 Выбор и обоснование способа приобретения ИС для автоматизации задачи
1.4 Обоснование проектных решений
1.4.1 Обоснование проектных решений по техническому обеспечению
1.4.2 Обоснование проектных решений по информационному обеспечению
1.4.3 Обоснование проектных решений по программному обеспечению
2. Проектная часть
2.1 Разработка проекта автоматизации
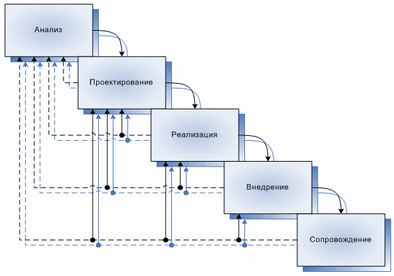
2.1.1 Этапы жизненного цикла проекта автоматизации
2.1.2 Ожидаемые риски на этапах жизненного цикла и их описание
2.2 Информационное обеспечение задачи
2.2.1 Информационная модель и её описание
2.2.2 Используемые классификаторы и системы кодирования
2.2.3 Характеристика нормативно-справочной, входной и оперативной информации
2.2.4 Характеристика результатной информации
2.2.5 Формализация расчётов показателей
2.3 Программное обеспечение задачи
2.3.1 Общие положения (дерево функций и сценарий диалога)
2.3.2 Характеристика базы данных
2.3.3 Структурная схема пакета (дерево вызова программных модулей)
2.3.4 Описание программных модулей
2.4 Контрольный пример реализации проекта и его описание
3. Обоснование экономической эффективности проекта
3.1 Выбор и обоснование методики расчёта экономической эффективности
3.2 Расчёт показателей экономической эффективности проекта
Заключение
Список использованной литературы
Приложение 1. Листинг программных модулей
Введение
В двадцать первом веке автоматизация бизнес-процессов — это не роскошь.
Это мероприятие, в необходимости и эффективности которого убедились руководители большинства успешных компаний не только Европы и Америки, но также и России.
Чаще всего следствием автоматизации деловых процессов компании выступают:
· значительное повышение производительности труда и снижение трудозатрат;
· повышение скорости выполнения задач, связанных с разного рода учетом;
· снижение количества ошибок в документации, отчетах и т. д.
· повышение эффективности учета, приводящее к увеличение рентабельности предприятия;
· удобство осуществления деловых процессов и документооборота.
Каждый из перечисленных выше пунктов — весомый аргумент в пользу того, чтобы обратить внимание на возможность автоматизации бизнес-процессов компании.
Естественным образом в комплексе эти пункты становятся надежной основой для успешного и процветающего бизнеса, в какой бы отрасли деятельности ни было задействовано предприятие.
Последний мировой финансово-экономический кризис наглядно показал, что высокой конкурентоспособностью и устойчивостью обладают именно те предприятия, где внедрена и развита система автоматизации. К примеру, четкая разработка и грамотное внедрение системы автоматического учета в Инвестиционной компании “MG Securities” (г. Москва) в конце 2008 – начале 2009 гг. решила целый ряд проблем, которые до этого снижали скорость и эффективность документооборота, процессов учета и управления сделками.
Исходя из вышесказанного, можно смело заключить, что тема данной дипломной работы является особенно актуальной в современных условиях ведения бизнеса, особенно в ожидании окончания мирового финансового кризиса. Ведь в погоне за конкурентоспособностью важно ускорять процесс принятия решений, повышать мобильность в контактах с клиентами, и при этом грамотно и своевременно осуществлять мониторинг внутренних бизнес-процессов компании с целью достижения большей эффективности работы. Безусловно, автоматизация здесь выступает ключевым звеном.
Но не стоит забывать, что каждая компания индивидуальна. Поэтому максимальной эффективности автоматизации бизнес-процессов в ней можно добиться только при индивидуальном подходе.
Для предприятий и организаций, активно расширяющих свою деятельность, не только за счет появления новых клиентов и партнеров, но и за счет увеличения оборотов и предоставления более широкого спектра услуг и вариантов сотрудничества уже имеющимся клиентам и партнерам, для повышения эффективности своей деятельности особенно важна автоматизация регистрации и/или мониторинга заявок от таких контрагентов. Эта процедура, в конечном итоге, не только существенно облегчает работу заявителя, но и позволяет исполнителю заявки сэкономить время получения/обработки запросов и минимизировать влияние ошибок «человеческого фактора». Ведь какой бы высокой квалификации не был специалист, нужно отдать должное техническому прогрессу: машинная память и скорость обработки данных превосходят аналогичные человеческие показатели.
Таким образом, целью данного дипломного проекта является разработка автоматизации регистрации и мониторинга заявок от постоянных клиентов и партнеров предприятия. При этом под «постоянным клиентом» или «постоянным партнером» компании следует понимать любое лицо, с которым состоялось исполнение хотя бы одного договора.
Поставленная цель предопределила постановку и решение ряда взаимосвязанных задач:
1. Изучение существующей схемы работы с постоянными клиентами и партнерами ООО «СВ Логистика» и выявление факторов, способствующих понижению/повышению эффективности работы;
2. Разработка автоматизации регистрации и мониторинга заявок от постоянных клиентов и партнеров ООО «СВ Логистика»;
3. Обоснование экономической эффективности и практической значимости автоматизации регистрации и мониторинга заявок от постоянных клиентов и партнеров ООО «СВ Логистика».
В процессе решения главной из поставленных задач использовался функционально-модульный (структурный) подход. В ходе решения второстепенных задач применялись системный подход, метод факторного анализа, метод экспертных оценок, методики оценки финансовой эффективности, методы статистики и прогнозирования.
Данная дипломная работа состоит из трех частей.
В первой части отражена аналитическая часть проекта, в которой представлены технико-экономическая характеристика ООО «СВ Логистика» и существующего на предприятии процесса регистрации и мониторинга заявок от клиентов и партнеров; характеристика комплекса задач, требующих решения, и обоснование необходимости автоматизации описанного процесса в ООО «СВ Логистика»; анализ существующих разработок, обоснование проектных решений и выбор стратегии автоматизации регистрации и мониторинга заявок от постоянных клиентов и партнеров ООО «СВ Логистика».
Вторая часть работы содержит непосредственно проектную часть, которая состоит из разработки проекта автоматизации регистрации и мониторинга заявок от постоянных клиентов и партнеров ООО «СВ Логистика», информационного и программного обеспечения автоматизации описанного процесса, а также описания контрольного примера реализации проекта.
И, наконец, третья часть дипломной работы представляет собой обоснование экономической эффективности проекта, где описываются выбор методик расчёта, а также представляется математический расчёт показателей экономической эффективности автоматизации регистрации и мониторинга заявок от постоянных клиентов и партнеров ООО «СВ Логистика».
1. Аналитическая часть
1.1 Технико-экономическая характеристика предметной области и предприятия. Анализ деятельности ООО «СВ Логистика»
1.1.1 Характеристика предприятия и его деятельности
Общество с ограниченной ответственностью «СВ Логистика» успешно работает на рынке информационных технологий с 2002 года, действует на основании Устава, утвержденного 16.04.02.
Миссия «СВ Логистики» заключается в оказании разносторонней профессиональной компьютерной помощи как компаниям, так и частным лицам.
Основным видом деятельности компании ООО «СВ Логистика» является предоставление услуг IT-Аутсорсинга.
IT-Аутсорсинг (Information Technology Outsourcing) - это передача специализированной компании всех задач управления информационными технологиями предприятия или его отдельных IT функций.
В рамках IT-Аутсорсинга ООО «СВ Логистика» осуществляет:
· услуги по созданию IT инфраструктуры компании (организация, планирование, поставка, установка, полная настройка локальных компьютерных сетей нового офиса или модернизация старой системы – «офис под ключ»);
· услуги комплексного управления IT инфраструктурой компании;
· услуги по сервисному и абонентскому обслуживанию компьютеров, серверов, оргтехники и локальных сетей;
· администрирование и сопровождение компьютерных систем, внедрение и сопровождение программ;
· продажа и доставка программного обеспечения и компьютерных комплектующих, сборка компьютеров на заказ;
· оказание профессиональной поддержки пользователей (Help Desk);
· решение задач информационной безопасности.
Вторым наиболее существенным направлением деятельности компании
ООО «СВ Логистика» является предоставление широкого спектра услуг в области WEB-технологий (гибкий и многофункциональный Хостинг;
Web-дизайн; разработка, техническое сопровождение и продвижение (раскрутка) web-сайтов).
В основе работы «СВ Логистики» лежит постоянный поиск новых рациональных решений и технологий, расширение и неуклонный рост качества предоставляемых услуг.
Главным достоинством компании ООО «СВ Логистика» является многолетний опыт и высокая квалификация ее сотрудников, отличное знание всего спектра предлагаемых услуг и продукции, ответственный подход к делу.
Главной и несомненной ценностью компании ООО «СВ Логистика» является сложившееся доверие клиентов и партнеров, выражающееся в многолетнем, долгосрочном и эффективном сотрудничестве.
Далее в таблице 1 приведен статистический обзор заявок со стороны постоянных клиентов и партнеров за 2009 год.
Таблица 1.1 Заявки от постоянных клиентов и партнеров ООО «СВ Логистика» за 2009 год
| Наименование показателя |
Количество сделок-заявок 2009, шт. |
% от общего поступившего количества 2009 |
Фактически исполненный оборот заявок 2009, руб. |
Потенциальный оборот заявок 2009, руб. |
Средняя цена договора по отношению к количеству заявок 2009, руб. |
| Контрагент - Клиент |
6 985 |
86% |
6 308 512 |
7 410 247 |
|
| ЮЛ |
суммарно |
4 343 |
54% |
4 016 012 |
4 389 929 |
| исполненные заявки-сделки |
4 004 |
50% |
4 016 012 |
4 016 012 |
1103 |
| неисполенные заявки-сделки |
339 |
4% |
- |
373 917 |
|
| непрочитанные (просрочка) |
42 |
1% |
- |
46 326 |
|
| отложенные (просрочка) |
194 |
2% |
- |
213 982 |
|
| конфликтные заявки |
103 |
1% |
- |
113 609 |
|
| ФЛ |
суммарно |
2 642 |
33% |
2 292 500 |
3 020 318 |
| исполненные заявки-сделки |
1 836 |
23% |
2 292 500 |
2 292 500 |
903 |
| неисполненные заявки-сделки |
806 |
10% |
- |
727 818 |
|
| непрочитанные (просрочка) |
195 |
2% |
- |
176 085 |
|
| отложенные (просрочка) |
403 |
5% |
- |
363 909 |
|
| конфликтные заявки |
208 |
3% |
- |
187 824 |
|
| Контрагент - Партнер |
1 103 |
14% |
561 400 |
772 100 |
|
| ЮЛ |
суммарно |
1 103 |
14% |
561 400 |
772 100 |
| исполненные заявки-сделки |
802 |
10% |
561 400 |
561 400 |
700 |
| неисполенные заявки-сделки |
301 |
4% |
- |
210 700 |
|
| непрочитанные (просрочка) |
67 |
1% |
- |
46 900 |
|
| отложенные (просрочка) |
171 |
2% |
- |
119 700 |
|
| конфликтные заявки |
63 |
1% |
- |
44 100 |
|
| ИТОГО ЗАЯВОК принятых и исполненных |
6 642 |
82% |
6 869 912 |
6 869 912 |
|
| ИТОГО ЗАЯВОК принятых: исполненных и неисполненных |
8 088 |
100% |
- |
8 182 347 |
|
В представленной таблице 1.1 и далее по тексту под понятием «заявка-сделка» или «сделка-заявка» следует понимать заявку от клиента или партнера, подразумевающую запрос на реальное проведение работ/оказание услуг. Именно поэтому все сделки-заявки по праву имеют потенциальную денежную оценку.
1.1.2 Организационная структура управления предприятием
ООО «СВ Логистика», как и большинство организаций, имеет и вертикальную и горизонтальную иерархию.
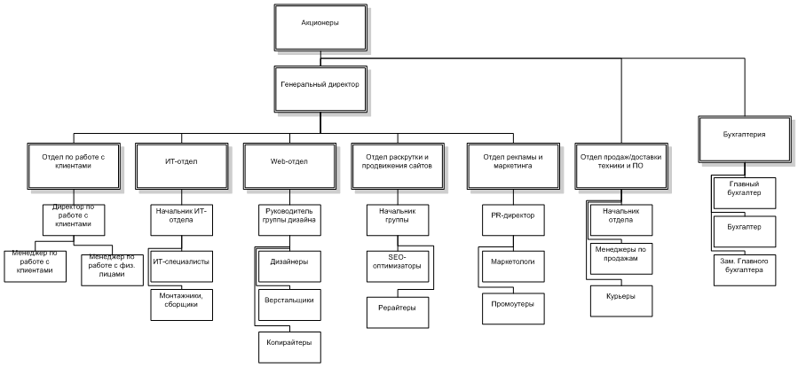
Основной штат ООО «СВ Логистика» состоит из пятидесяти двух человек, из которых восемь – управленческий состав, сорок – профессиональные специалисты, четыре – курьеры. К внештатным сотрудникам относятся промоутеры и технический персонал, привлекаемые по требованию.
На рисунке 1.1 представлена организационная структура ООО «СВ Логистика», отражающая взаимосвязи между подразделениями и отдельными работниками компании.

Рисунок 1.1 Организационная структура ООО «СВ Логистика»
Все сотрудники компании согласно своей профессиональной квалификации закреплены за отдельными департаментами с четко определенными обязанностями и полномочиями.
1.1.3 Программная и техническая архитектура ИС предприятия
Техническая архитектура ООО «СВ Логистика» представляет собой совокупность следующих технических средств: три сервера, сорок четыре персональных компьютера, два канала связи, семь многофункциональных устройств (принтер-сканер-копир), периферийные устройства (два принтера, две точки доступа WiFi, один беспроводной модем Yota, один факс).
Наглядно техническая архитектура информационной системы ООО «СВ Логистика» представлена на рисунке 1.2.

Рисунок 1.2 Техническая архитектура ООО «СВ Логистика»
Оборудование, представленное в технической архитектуре ООО «СВ Логистика», с возложенными на него задачами справляется вполне успешно. Объем передаваемых, принимаемых и обрабатываемых данных относительно разнообразен и имеет тенденцию к росту в связи с расширением деятельности компании.
Персональные компьютеры ООО «СВ Логистика» имеют следующую конфигурацию системы:
· Центральный процессор: Intel(R)Core(TM) 2Duo CPU E7500 2,93GHz;
· Оперативная память: 3,00 ГБ;
· Видеокарта: Radeon X1600 Series Secondary.
В качестве аппаратной основы серверов используется сервера ETegro Hyperion RS120 G3, Hyperion RS230 G2, сервер хранения данных базируется на специализированной аппаратной основе Fastor NS300 G3.
Технические характеристики серверов приведены в таблицах 1.2-1.4.
Таблица 1.2 Технические характеристики ETegro Hyperion RS120 G3
| Набор микросхем |
Intel 5500 + ICH10R |
| Процессор |
1 или 2 Intel Xeon 5xxx (до 8 ядер) |
| Системная шина |
Intel QPI до 6.4GT/s |
| Максимальный объем памяти |
48GB шестиканальной DDR3 ECC Reg, 6 слотов |
| Слоты расширения |
2x PCI-E 2.0 8x (низкопрофильный) |
| Встроенные контроллеры |
LSI SAS 1064 |
| Оптический накопитель |
DVD/CD-RW |
| Опциональные контроллеры |
SAS RAID контроллеры c поддержкой BBU, адаптеры FibreChannel, 10G Ethernet и InfiniBand HCA |
| Максимальное количество дисков |
2 SAS с горячей заменой |
| Емкость дисковой подсистемы |
До 1.2TB SAS/ 4TB SATA |
| Сетевые интерфейсы |
1x Intel Gigabit Ethernet 82574L 1x Intel Gigabit Ethernet 82567LM |
| Графика |
ASPEED AST2050, 8MB |
| Интерфейсы |
Задняя панель: VGA, RS232, 3 x RJ45, 2 x USB, 2 x PS2 Передняя панель: 2 x USB |
| Управление системой |
IPMI 2.0 интегрировано, KVM over IP, Virtual Media, ПО управления серверной инфраструктурой ESMS, выделенный порт Ethernet |
| Поддерживаемые ОС |
Семейство Microsoft Windows® Server 2008 SuSE Linux Enterprise Server 11 Red Hat Enterprise Linux 5 Sun Solaris 10 FreeBSD 7, 8 |
| Размеры (ДxШxВ), мм |
1U 510 x 430 x 44 (глубина стойки не менее 800 мм) |
| Блок питания |
400Вт одиночный |
| Охлаждение |
2 управляемых турбины |
| Рабочие условия |
Относительная влажность: 10-75 % Диапазон температур: 10-35 °C |
Таблица 1.3 Технические характеристики Hyperion RS230 G2
| Набор микросхем |
Intel 5000P |
| Процессоры |
1 или 2 Intel Xeon 5xxx (до 8 ядер) |
| Скорость системной шины |
1333 Мгц |
| Максимальный объем памяти |
64GB четырехканальной FBDIMM |
| Слоты расширения |
1x PCI-X 64/100 4x PCI-E 8x |
| Встроенные контроллеры |
Технология дочерних плат расширения |
| Оптические накопители |
DVD/CD-RW |
| Опциональные контроллеры |
Дочерняя плата 8 портового SAS RAID контроллера c поддержкой BBU и 256MB кэш памяти либо дочерняя плата SAS HBA (не занимают слот PCI), адаптеры FibreChannel и InfiniBand HCA |
| Максимальное количество дисков |
6 SAS с горячей заменой |
| Ёмкость дисковой подсистемы |
До 2.7TB SAS/ 9TB SATA |
| Сетевые интерфейсы |
2x Intel Gigabit Ethernet, IOAT |
| Видеоконтроллер |
Matrox G200, встроено в ServerEngines Pilot (1024x768 16 бит) |
| Интерфейсы |
Задняя панель: VGA, RS232, 2 x RJ45, 2 x USB, 2 x PS2 Передняя панель: 2 x USB, 1x VGA |
| Управление системой |
IPMI 2.0 интегрировано, ПО развертывания сервера Speedy-In!. KVM over IP, Virtual Media, ПО управления серверной инфраструктурой ESMS. |
| Поддерживаемые ОС |
SuSE Linux Enterprise Server 10 SuSE Linux Enterprise Server 11 Novell Open Enterprise Server Red Hat Enterprise Linux 5.0 Семейство Microsoft Windows® Server 2008 |
| Размеры (ДxШxВ), мм |
2U 700 x 430 x 88 (глубина стойки не менее 800 мм) |
| Блок питания |
700Вт дублированный с горячей заменой |
| Охлаждение |
8 управляемых вентиляторов охлаждения системы с дублированием (redundancy 5+3) |
| Рабочие условия |
Относительная влажность: 10–75 % Диапазон температур: 10–35 °C |
Таблица 1.4 Технические характеристики Fastor NS300 G3
| Форм-фактор |
3U |
| RAID контроллер |
16 портов SATA II |
| Уровни RAID |
0, 1, 5, 10, 50 и JBOD |
| Кэш-память |
До 4GB |
| Интерфейс СХД |
Gigabit Ethernet SMB/CIFS, FTP, Secure FTP, Apple Talk, NFS v3, v4 iSCSI FibreChannel (опция) InfiniBand (опция) |
| Возможность наращивания |
Подключение iSCSI и FC массивов |
| Максимальное количество внутренних дисков |
16 SAS/SATA с горячей заменой |
| Емкость дисковой подсистемы |
До 7.2TB SAS/16 TB SATA |
| Управление системой |
Удаленное управление через web интерфейс. |
| Поддерживаемые ОС |
SuSE Linux Enterprise Server 10 Novell Open Enterprise Server Microsoft Windows® Server 2003, Enterprise x64 Edition Microsoft Windows® Server 2003 Red Hat Enterprise Linux 5.0 Sun Solaris 10. |
| Размеры (ДxШxВ), мм |
3U 675 x 430 x 133 (глубина стойки не менее 800 мм) |
| Блок питания |
650W с горячей заменой |
| Охлаждение |
C горячей заменой |
| Рабочие условия |
Относительная влажность: 10–75 % Диапазон температур: 10–35 °C |
В качестве рабочих станций используется Avelion DW310 G2.
Данная модель позволяет устанавливать до 8 дисков SAS или SATA с горячей заменой и до 32GB двухканальной памяти DDRII 667. Два слота PCI-E 16x, 2 PCI-E 1x, 2 PCI слота позволяют устанавливать практически любые платы расширения, два порта Gigabit Ethernet с поддержкой TOE для максимальной пропускной способности сети и минимальной загрузки центральных процессоров.
Характеристики данной модели приведены в таблице 1.5.
Таблица 1.5 Технические характеристики Avelion DW310 G2
| Набор микросхем |
NVIDIA nForce Pro 3400 |
| Процессор |
1 AMD Opteron 2xxx (до 6 ядер) |
| Системная шина |
HyperTransport, 2000 MHz |
| Максимальный объем памяти |
32GB двухканальной DDRII 667 |
| Слоты расширения |
2x PCI-E 16x 2x PCI-E 1x 2x PCI 32/33 |
| Встроенные контроллеры |
6 портов SATAII RAID 1 канал IDE |
| Оптический накопитель/ FDD |
DVD-RW |
| Опциональные контроллеры |
Контроллеры SAS/SATA RAID с поддержкой BBU |
| Максимальное количество дисков |
4 по-умолчанию и до 8 SAS/SATA с горячей заменой |
| Емкость дисковой подсистемы |
До 16TB SATA/ 4.8TB SAS |
| Сетевые интерфейсы |
2x NVIDIA nForce Professional Networking |
| Аудио |
AC\'97 5.1 |
| Графика |
Профессиональные платы NVIDIA Quadro |
| Интерфейсы |
Задняя панель: RS232, 2 x RJ45, 4 x USB 2.0, 2 x PS/2, LPT, Audio Передняя панель: 4 x USB 2.0 |
| Поддерживаемые ОС |
SUSE Linux Enterprise Desktop 11 Microsoft Windows 7 Microsoft Windows Vista RedHat Enterprise Linux 5.0 Sun Solaris 10 |
| Размеры (ДxШxВ), мм |
Напольный: 620 x 430 x 220 |
| Блок питания |
550W |
| Рабочие условия |
Относительная влажность: 10-75 % Диапазон температур: 10-35 °C |
В качестве сетевого оборудования используется маршрутизатор DI-808HV, DI-2006, DI-824VUP.
DI-808HV – это высокопроизводительный широкополосный маршрутизатор с функциями безопасной передачи данных, спроектированный специально для применения в связках центральный офис – отделение. Предлагая эффективное решения для подключения удаленных офисов во всем мире к центральному через Интернет, устройство составляет серьезную конкуренцию подключениям типа точка-точка по дорогим выделенным каналам. Маршрутизатор поддерживает IPSec для обеспечения безопасности соединений, связывая небольшие сети удаленных офисов в единую сеть или позволяя удаленно получать дополнительные сервисы вашим доверенным партнерам.
Серия маршрутизаторов доступа с фиксированными портами DI-2000 включает две модели: DI-2004 и DI-2006. Маршрутизаторы предназначены для использования в сетях небольших офисов для обеспечения доступа к корпоративной сети или сети Интернет, а также для обеспечения резервирования основного канала связи. Эти маршрутизаторы позволяют осуществлять подключение локальных сетей Ethernet к глобальным сетям по линиям ISDN, через асинхронные и синхронные последовательные порты с использованием различных технологий, включая Frame Relay, X.25, а также по выделенной линии. Устройства предоставляют расширенные возможности защиты от несанкционированного доступа, обеспечивают простоту настройки и обладают низкой стоимостью владения.
DI-824VUP+ -это беспроводной 802.11g VPN маршрутизатор, объединяющий функции широкополосного доступа в Интернет с надежной VPN защитой межсетевым экраном, встроенным принт-сервером и 4-х-портовым коммутатором для подключения принтера и рабочих станций. Разработанный для использования дома и в офисе, маршрутизатор обеспечивает высокую скорость передачи по беспроводной сети, безопасные VPN подключения, расширенную защиту межсетевым экраном и фильтрацию содержимого пакетов, основанную на политиках. Это устройство предоставляет экономичный способ установки безопасной и быстродействующей сети с каналом связи без узких мест к внешнему миру.
Телефонная связь на предприятии организована с использованием АТС Panasonic KX-TEM824RU.
Функциональные возможности данной модели включают в себя:
· Аналоговая гибридная АТС
· Начальная ёмкость системы: 6 внешних и 16 внутренних линий
· Предельная ёмкость системы: 8 внешних и 24 внутренних линий
· Поддержка русского языка на дисплее системного телефона и в SMDR
· Функция DISA (прямой доступ к ресурсам системы)
· Трёхуровневый автоматический оператор
· Услуги речевой почты для всех внутренних абонентов (опция)
· Программирование с компьютера (USB), по модему или с системного телефона
· Распознавание и автоматическая переадресация факсимильных вызовов
· Отображение номера вызывающего абонента (Caller ID) на дисплеях системных и обычных телефонов (опция)
· Режимы работы: дневной/ночной/обеденный
· Гибкое распределение и ограничение вызовов
· Совместимость с любыми аналоговыми телефонными аппаратами, факсами, модемами
· Возможность контролировать затраты на связь (детальный отчёт на компьютер/принтер)
· Разъем для подключения резервного источника питания
· Разъемы для подключения домофонов/дистанционного управления замком входной двери (опция)
· Функция "конференц-связь" с участием до 5 абонентов
· Маршрутизация SMS
Программная архитектура информационной системы ООО «СВ Логистика» наглядно представлена на рисунке 1.3.

Рисунок 1.3 Программная архитектура ООО «СВ Логистика»
На всех компьютерах установлен стандартный пакет программного обеспечения:
· Операционная система Windows XP Pro SP3;
· Пакет MS Office 2007;
· Антивирус Касперский 6;
· Mozilla Firefox;
· Adobe Acrobat 6.0 Professional;
· Punto Switcher;
· Справочная система Консультант Плюс;
· Skype;
· FreshOffice CRM Professional.
С учетом специфики деятельности департаментов персональные компьютеры ООО «СВ Логистика» имеют следующие дополнительные программные обеспечения (персональные пакеты ПО для отделов):
· Отдел бухгалтерии: 1С Бухгалтерия: Версии 7.7, системе 1С - Торговля – Склад; Банк-Клиент;
· Отдел по работе с клиентами и партнерами: 1С Бухгалтерия: Версии 7.7;
· IT – отдел: Radmin Viewer 3, PonyProg, Remote Administrator v2.2, Total Commander;
· Web – отдел: Macromedia DreamWeaver, Macromedia Flesh, CorelDraw Graphics Suite X4, Adobe Photoshop CS3, Adobe Stock Photos CS3, FilleZilla FTP Client, Teleport Pro, Total Commander;
· Отдел раскрутки и продвижения сайтов: Site-auditor, ICQ, Semonitor;
· Отдел маркетинга и рекламы: ICQ, Adobe Photoshop CS3, Adobe Stock Photos CS3;
· Отдел продаж/доставки: ICQ.
1.2 Характеристика комплекса задач, задачи и обоснование необходимости автоматизации
1.2.1 Выбор комплекса задач автоматизации и характеристика существующих бизнес-процессов
Существующие бизнес-процессы «СВ Логистики» вытекают из набора деловых связей, обозначенных в организационной структуре компании.
Учитывая специфику деятельности каждого подразделения, основные бизнес-процессы «СВ Логистики» будут выглядеть следующим образом:
· Прием менеджером по работе с клиентами и партнерами (реже – директором отдела) заявки от клиентов и/или партнеров по телефону, или по общей корпоративной почте, уточнение запроса и выявление существенных нюансов (сроков исполнения, важные параметры, расчет и согласование стоимости услуг и т.д.);
· Определение менеджером специалиста, ранее работавшим с клиентом/партнером по запрашиваемому виду услуг;
· Формирование менеджером и пересылка в электронном виде заявки клиента/партнера с указанием условий технического задания начальнику соответствующего подразделения и идентифицированному специалисту – в случае осуществления ранее аналогичных работ, только начальнику соответствующего подразделения – в случае первичного обращения по услуге, с пометкой «первая услуга»;
· В случае первичного обращения по услуге – определение начальником департамента специалиста, которому будет поручено выполнение заявки и направка заявки специалисту с указанием менеджера, направившего эту заявку, а также ответ менеджеру с указанием принятого решения по определению ответственного специалиста;
· Отправка менеджеру специалистом подтверждения о получении заявки с указанием факта готовности ее исполнения (готов/не готов), с указанием объяснительных причин – в случае неготовности исполнения;
· В случае неготовности исполнения специалистом заявки – отправка менеджером клиенту запроса о согласии на прохождение повторного цикла заявки с указанием объяснительных причин несостоятельности первого цикла и описанием предлагаемых условий прохождения повторного цикла;
· В случае отказа клиента о прохождении повторного цикла заявки – закрытие заявки;
· В случае согласия клиента на прохождение повторного цикла заявки – направление менеджером повторной заявки специалисту;
· В случае готовности исполнения специалистом заявки или в случае согласия клиента на прохождение повторного цикла заявки – исполнение заявки специалистом по схеме утвержденного технического задания;
· Мониторинг менеджером сроков исполнения заявки и существенных условий технического задания;
· Мониторинг начальником соответствующего подразделения сроков, существенных условий и профессионального качества выполнения технического задания;
· Отправка специалистом результата выполнения заявки начальнику соответствующего подразделения и менеджеру, от которого поступила заявка в отдел;
· Пересылка менеджером, принявшим заявку и получившим результат ее выполнения, результата и/или отчета об окончании выполнения работ/оказанию услуг клиенту/партнеру;
· В случае неудовлетворительного согласования результатов исполнения заявки, передача менеджером ответственности за устранение разногласий начальнику соответствующего подразделения с указанием претензий клиента и его контактов и уведомление менеджером директора по работе с клиентами и партнерами о факте конфликта интересов;
· В случае получения начальником подразделения результатов неудовлетворительного согласования исполнения заявки, под контролем директора по работе с клиентами и партнерами начальником соответствующего подразделения предпринимаются все меры по выявлению и устранению причин расхождения результатов от технического задания в случае ошибки специалиста и недостаточном контроле со стороны начальника подразделения – за счет штрафных санкций соответствующего отдела, в случае необоснованных претензий клиента/партнера – за счет клиента/партнера;
· В случае удовлетворительного согласования результатов исполнения заявки, выставление менеджером клиенту/партнеру счета на оплату;
· Контроль менеджером факта оплаты клиентом выполненных работ/оказанных услуг;
· Сбор и передача менеджером в бухгалтерию всех необходимых первичных документов от клиентов/партнеров;
· Добавление менеджером информации об исполненной заявке в сводный отчет о заявках, подлежащий представлению директору по работе с клиентами и партнерами;
· Закрытие заявки.
1.2.2 Определение места проектируемой задачи в комплексе задач и ее описание
Во время и после проведения описанных бизнес-процессов компании ее управленческий состав столкнулся со следующими проблемами:
· «Неидеальность» схемы принятия, обработки и передачи заявки, а также схемы согласования результатов ее исполнения, выраженная в тесной привязанности к работе «через менеджера», что увеличивает срок обработки заявок и количество потенциальных «человеческих ошибок»;
· Трудность в проведении объективной оценки эффективности работы менеджеров по работе с клиентами и партнерами;
· Отсутствие прямого контроля работы менеджеров по работе с клиентами и партнерами со стороны директора соответствующего подразделения. Снижение скорости обработки заявок от постоянных клиентов и партнеров на фоне общего роста запросов;
· Рост ошибок «человеческого фактора» (ошибки менеджеров) при обработках заявок от постоянных клиентов и партнеров на фоне повышения загруженности и увеличения объемов работ;
· Увеличение штрафных выплат вследствие задержки и/или некачественного исполнения заявки;
· Сложность мониторинга и оценки эффективности исполнения заявок специалистами «от А до Я» (в разрезе каждого этапа выполнения);
· Сложность в выявлении ответственных лиц, виновников «торможения» исполнения заявок.
Все представленные трудности оказывают негативное влияние на общую работу ООО «СВ Логистика», выявляются во время проведения внутреннего контроля и анализа бизнес-процессов, берут свое начало при регистрации, обработке и мониторинге заявок от клиентов и партнеров.
1.2.3 Обоснования необходимости использования вычислительной техники для решения задачи
Основным документом в рассматриваемой задачи является заявка клиента. Схема документооборота заявки приведена на рис. 1.4.

Рисунок 1.4 Схема документооборота в ООО «СВ Логистика»
Существующий способ приема заявок способ учета связан с большой трудоемкостью, разрозненностью сведений, что с большой вероятностью ведет к их утере или неправильной интерпретации. На сегодняшний день невозможно получить сведения об общем количестве заявок, провести анализ основных причин возникновения проблемных вопросов у клиентов и проанализировать причины обращения.
Кроме того, в отчетный период необходимо составление аналитических отчетов, включающих в себя анализ работы за определенный период, что очень затруднительно.
Временные характеристики описанных процессов приведены в таблице 1.6.
Таблица 1.6 Характеристики описанных процессов
| Действие |
Среднее количество за рабочий день |
Время, необходимое для выполнении одного действия, минут |
Общее время, минут |
| Регистрация заявки |
10 |
15 |
150 |
| Поиск необходимой информации |
5 |
30 |
150 |
| Анализ информации за период |
0,5 |
60 |
30 |
| ИТОГО, минут: |
330 |
||
Таким образом, ежедневно, в среднем, 330 минут или 5 часов 30 минут, сотрудник занят занесением необходимых сведений в книги учета, а также, при необходимости анализом и поиском нужных сведений. Учитывая, что продолжительность рабочего дня составляет 8 часов, делаем вывод, что на выполнение остальных обязанностей (то есть непосредственную работу по решению проблем клиента и выработке необходимых мероприятии) остается менее 40 % рабочего времени, что крайне неэффективно.
Для данного способа также характерны следующие недостатки:
· Невысокая скорость и точность выполнения расчетов.
· Неэффективное использование рабочего времени.
· Слабый контроль работы сотрудника.
· Бюрократия – увеличивающийся «поток» бумажной работы.
· Усталость служащих - усиление негативного воздействия человеческого фактора.
В результате проводимой автоматизации предполагается постоянно иметь точнейшие сведения о количестве заявок, их видах, сократить время на подготовку аналитических отчетов и передачу документов за счет их электронной формы.
Очевидно, что для автоматизации необходимо использовать такие средства, как персональные компьютеры, принтеры, а также специальное программное обеспечение и, возможно, локальную вычислительную сеть.
Проведем расчет ожидаемого эффекта от внедрения средств автоматизации.
В случае использования вычислительной техники данный процесс водится к просмотру заявки, оформленной на сайте компании и уже занесенной в базу данных по мере их поступления, поиск информации будет производится при задании необходимых параметров.. В таблице 1.7 произведен расчет эффекта внедрения.
Таблица 1.7 Расчет эффекта внедрения
| Действие |
Среднее количество за рабочий день |
Время, необходимое для выполнения одного действия, минут |
Общее время, минут |
| Просмотр заявки |
10 |
1 |
10 |
| Поиск необходимой информации |
5 |
2 |
10 |
| Анализ информации за период |
0,5 |
5 |
2,5 |
| ИТОГО, минут: |
12.5 |
||
Таким образом, ожидаемая экономия рабочего времени составляет около 5 часов ежедневно, что позволяет увеличить эффективность работы сотрудников ООО «СВ-Логистик». Кроме того, другими преимуществами автоматизации рассматриваемого бизнес-процесса будут:
· централизованное хранение данных
· исключение потери данных
· структуризация данных
· более оперативная обработка данных
· выдача результатов в удобной форме на принтер и экран
· легкое изменение данных
· система авторизации
· сокращение времени оформления документов
1.2.4 Анализ системы обеспечения информационной безопасности и защиты информации
В компании OOO «СВ Логистика» имеются нормативно-правовые и организационно-распорядительные документы такие как:
1. Регламент информационной безопасности:
· доступ сотрудников к служебной информации, составляющей коммерческую тайну;
· доступ к использованию программного обеспечения, сконфигурированного персонального под ООО «СВ Логистика» (1С Бухгалтерия; CRM Fresh Office – Система управления клиентами и партнерами; файловое хранилище).
2. Регламенты использования сети Internet, электронной почты ООО «СВ Логистика».
С целью более эффективного исполнения регламентов в
ООО «СВ Логистика» настроена служба Active Directory на Windows Server 2003. Она позволяет настраивать и контролировать информационную безопасность.
Active Directory имеет следующую структуру:
· Доменные службы Active Directory — централизованные хранилища сведений о конфигурации, запросах на проверку подлинности, а также сведений о всех объектах, хранящихся в лесе. С помощью Active Directory можно эффективно управлять пользователями, компьютерами, группами, принтерами, приложениями и другими поддерживающими службы каталогов проектами из единого безопасного, централизованного места.
· Аудит. Все изменения объектов Active Directory записываются, поэтому известно, что именно изменилось, какое значение имеет измененный атрибут сейчас и какое значение он имел ранее.
· Точная настройка политики паролей. Политики паролей можно настроить для отдельных групп внутри домена. Правило, согласно которому для каждой учетной записи домена используется одна и та же политика паролей, больше не действует.
· Повышение эффективности управления учетными записями пользователей, применяемыми в качестве удостоверений для служб. Поддержка паролей учетных записей служб (учетных записей пользователей, применяемых в качестве удостоверений для служб) — одна из тех задач, которые отнимают у ИТ-специалистов больше всего времени. Если пароль учетной записи службы изменяется, службам, которые используют соответствующее удостоверение, также необходимо указать новый пароль. Чтобы разрешить эту проблему, Windows Server 2008 R2 поддерживает новый компонент — управляемые учетные записи служб. который при изменении пароля учетной записи службы автоматически изменяет пароли для всех служб, использующих эту учетную запись.
· Служба сертификатов Active Directory. В большинстве организаций сертификаты используются для удостоверения пользователей и компьютеров и для шифрования данных при их передаче по незащищенным подключениям. Службы сертификатов Active Directory применяются для повышения безопасности за счет связывания идентификационных данных пользователя, устройства или службы с соответствующим закрытым ключом. Сертификат и закрытый ключ хранятся в Active Directory, что помогает защитить идентификационные данные; службы Active Directory становятся централизованным хранилищем для получения приложениями соответствующей информации по запросу.
· Встроенный протокол SCEP. Можно выдавать сертификаты сетевым устройствам, например маршрутизаторам.
· Сетевой ответчик. Записи в списке отзывов сертификатов (CRL) можно возвращать запросившей стороне в виде откликов отдельных сертификатов вместо отправки всего CRL. Это снижает сетевой трафик, расходуемый при проверке сертификатов клиентскими системами.
· PKI предприятия (представление PKI). Это средство управления дает возможность администратору служб сертификации управлять иерархией центра сертификации (ЦС) для определения общей работоспособности ЦС и устранения неполадок.
· Службы федерации Active Directory(AD FS). Представляют собой безопасное, расширяемое решение управления доступом с возможностью интернет-масштабирования, которое позволяет организациям осуществлять проверку подлинности пользователей из других организаций. При помощи AD FS в Windows Server 2003 можно простым и безопасным способом предоставлять внешним пользователям доступ к ресурсам домена вашей организации. Службы AD FS также упрощают интеграцию между недоверенными ресурсами и ресурсами домена в вашей организации.
·
Контроль проверки подлинности. В Windows Server 2008 R2 службы федерации Active Directory поддерживают контроль проверки подлинности — новую возможность, с помощью которой администраторы могут устанавливать политики проверки подлинности для учетных записей, проходящих проверку подлинности в федеративных доменах. Это позволяет выполнять проверку подлинности с помощью смарт-карт и использовать другие сценарии проверки подлинности.
· Службы управления правами Active Directory. Интеллектуальная собственность любой организации нуждается в надежной защите. Службы управления правами Active Directory (AD RMS) входят в состав Windows Server 2008 R2 и предназначены для того, чтобы разрешать доступ к файлам только тем пользователям, которые имеют на это право. Службы AD RMS защищают файл путем перечисления прав, которыми пользователь обладает в отношении данного файла. Права можно настроить таким образом, чтобы дать возможность пользователю открывать, изменять, печатать, перенаправлять информацию или выполнять другие действия с ней. При помощи AD RMS можно защищать данные, даже когда они распространяются за пределами вашей сети.
Преимущества:
1. Постоянная защита. Можно защитить содержимое, передаваемое за пределы организации. Можно указать, кому разрешается открывать, изменять, печатать содержимое или управлять им, и все назначенные права сохраняются вместе с содержимым.
2. Шаблоны политики прав на использование. Если имеется общий набор прав, которые применяются для управления доступом к информации, то можно создать шаблон политики прав на использование и применить его к содержимому. В этом случае не придется заново создавать параметры прав на использование для каждого отдельного файла, который требуется защитить. Данная служба позволяет защитить и предотвратить не санкционированный доступ к следующей информации (корпоративная информация, программные продукты 1С Бухгалтерия, CRM Fresh Office).
Настройку и поддержку информационной безопасности и защиты информации осуществляет – узкий круг IT специалистов, IT отдела. Начальник IT отдела отвечает за контроль и работоспособность информационной безопасность и защиты информации.
Обеспечение информационной безопасности и защиты информации на уровнях:
· Программный – Microsoft Windows Server 2003, Active Directory:
а) права доступа (к операционной системе Windows XP, Windows Server, Терминальный доступ Windows Server);
б) права пользователя системы (разграничены права доступа пользователей 1с Бухгалтерия, CRM Fresh Office, файловый сервер);
в) парольная защита, доступ к базе (установлены пароли на программные продукты, такие как: Касперский, 1с Бухгалтерия, CRM Fresh Office);
г) ведение логов и так далее (ведется контроль логов, Windows Server пользователи, контроль трафика интернет, контроль почты).
· Аппаратный – бекапы (резервное копирование) серверов.
Также ведется защита информационного Web-портала компании
ООО «СВ Логистика», используются средства защиты от внешних угроз:
- ежеквартальная смена паролей на доступ к управлению (cms) web порталом
- ежеквартальная смена паролей на доступ к базам данных SQL
- ежеквартальная смена паролей на доступ к FTP серверу
- производится бекап (базы SQL, FTP файлов) 4 раза в месяц
В «СВ Логистик» производится постоянный мониторинг наиболее опасных угроз информационной безопасности:
1) Утечка данных;
2) Халатность служащих;
3) Вирусы;
4) Хакеры;
5) Кража оборудования;
6) Аппаратные и программные сбои.
Из списка угроз видно, что первое место в иерархии опасностей информационного обеспечения компании ООО «СВ Логистика» занимает утечка данных. А именно нарушается конфиденциальность следующих информационных блоков: персональные данные; финансовые отчеты, детали конкретных сделок, интеллектуальная собственность компании; бизнес-планы. Поэтому руководители отделов компании ведут ежедневный мониторинг своих подчиненных, it-отдел контролирует права доступа к корпоративной информации на файловый сервер, производит мониторинг электронной почты сотрудников, контролирует интернет канал путем закрытия доступа к социальным сетям и личной почте.
К сожалению, наиболее опасным каналом по-прежнему остаются мобильные накопители, компания старается ограничить сотрудников от копирования информации и передачу ее между собой и третьим лицам на мобильных накопителях.
Если утечку информации удается предотвратить, сотрудник несет ответственность за нарушение внутренней ИБ. К нарушителю применяются одна или несколько санкций:
1) Выговор;
2) Строгий выговор;
3) Штраф;
4) Принудительно-«добровольное» увольнение из компании;
5) Увольнение из компании согласно статьи и с заведением личного уголовного дела.
1.3 Анализ существующих разработок и выбор стратегии автоматизации ООО «СВ Логистика»
1.3.1 Анализ существующих разработок для автоматизации задачи
В настоящее время функции работы с клиентами выполняет подкласс информационных систем, называемых CRM.
Рассмотрим некоторые из наиболее популярных на российском рынке таких систем.
Система Alfa (производитель «Информконтакт»)
Alfa Express – решение для развивающегося бизнеса.
Система Alfa – ориентирована в первую очередь на крупные и средние предприятия со сложной, территориально-распределенной моделью хозяйственной деятельности.
Система представляет собой набор полностью интегрированных программных модулей, каждый из которых в отдельности представляет полнофункциональное решение в своей предметной области. За автоматизацию торговли отвечают два модуля: Alfa-Retail – для розничной и Alfa-Sales&Distribution – для оптовой. С помощью первого полностью автоматизируется работа кассира-операциониста, продавца и администратора торгового зала, как небольшого магазина, так и супермаркета. Для каждого рабочего места возможна индивидуальная настройка внешнего облика системы с обеспечение доступности именно тех функций, которые необходимы для выполнения круга задач описанного в должностных инструкциях. Второй модуль предоставляет все необходимые функции для планирования, учета и анализа торговых процессов, а также оптимизации хранения, перемещения и отгрузки готовой продукции.
Функциональность:
Для розничной торговли (Alfa-Retail):
· Взаимодействие с контрольно-кассовыми машинами.
· Контроль ассортимента и наличия товаров в торговом зале и на складах.
· Контроль забронированных товаров.
· Управление ценовой политикой.
· Формирование и аннулирование чеков на выдачу и возврат товара.
· Контроль денежных средств в кассах торговых залов.
· Формирование и печать ценников, включая создание штрих-кодов.
· Параметрические отчёты.
· Использование дисконтных карт.
· Для оптовой торговли (Alfa-Sales&Distribution):
· Планирование и контроль сбыта.
· Документирование и финансовый учет сбытовых операций.
· Учет и управление подвижным составом.
· Сквозной документарный учёт.
· Оформление заказов.
· Учёт таможенного декларирования.
· Ведение лицевых счетов грузополучателей.
· Учёт комиссионной реализации и перемещения готовой продукции между складами.
· Построение отчётов.
Все приложения системы Alfa построены на единой технологической платформе Alfa-Enterprise Service Platform (Alfa-ESP). Подробности реализации закрыты для пользователя.
Стоимость: в зависимости от набора функциональных блоков и сложности внедрения.
Система Global (производитель «Бизнес Технологии»)
Виды поставок: модуль Global-Stock имеет 2 варианта
Вариант для производственных предприятий.
Вариант для оптовых и розничных торговых компаний и сетей.
Модуль Global-Stock содержит полный набор инструментов для управления снабжением, складами, сбытом. В модуле представлены все необходимые инструменты для организации товарооборота в компании, имеющей структуру подразделений, складов и производственных цехов любой степени сложности и ведущей операции с любой номенклатурой материалов и ассортиментом товаров и услуг. Программный комплекс создан на основе объектной среды GlobalFrameWork for Oracle. Таким образом, легко доступны такие сервисы как система администрирования, сервера печати, прикрепление внешних файлов, система оповещений и др. Вариант для оптовых и розничных торговых компаний использует модуль для связи с POS-терминалами большинства наиболее известных и распространённых марок.
Функциональность:
· Управление закупками, логистические цепочки, складские операции, сбыт оптом и в розницу.
· Управление ценообразованием, скидками.
· Осуществление партионного учета.
· Взаимодействие с весовым оборудованием, сканерами штрих-кодов, кассовым оборудованием и POS-терминалами.
· Поддержка территориально-распределенных структур, обмен данными с удаленными магазинами, торговыми площадками.
· Печать ценников, этикеток.
· Многомерный учет товаров, характеристики которых различаются по всевозможным сочетаниям цветов, размеров, отделки, рисункам и другим характеристикам, срокам хранения.
· Проведение инвентаризации и создание сличительных ведомостей с использованием автономных сканеров штрих-кодов.
· Поддержка различных механизмов автозаказа и планирование потребностей в товарах на основании различных методик.
· Поддержка работы с пересортицей, скоропортящимися товарами.
Совместимость:
ОС – Windows (начиная с Windows 9x); СУБД - Oracle.
Интеграция с другим ПО – MS Office, MS Project.
Стоимость: в зависимости от сложности внедрения и масштаба торговой сети.
Система Millenium ERP (производитель ООО «Бизнестехнология»)
Виды поставок: модульная система, возможно как полное решение, так и минимальное по необходимости.
Millenium ERP предназначена для создания единой информационной базы данных системы управления предприятием, имеющей четко разграниченные права доступа пользователей к информации, порядку ее обработки и налаживания эффективной и взаимоувязанной работы следующих подразделений при решении ими своих функциональных задач: отделы сбыта, отделы продаж, отделы снабжения, склады, финансовый отдел, фондовый отдел, бухгалтерия. Реализована возможность работать в единой базе данных по медленным линиям связи в режиме on-line для организации работы предприятия со сложной территориально распределенной структурой. Невысокие требования к техническим средствам.
Функциональность модуля управления сбытом:
Управление заказами, поступающими от покупателей с учетом различных статусов и параметров заказов.
Формирование планов реализации с учетом портфеля заказов, факторов текущего спроса, сезонности и планов поставки или производства.
Управление бизнес-процессами реализации товаров и готовой продукции с формированием, учетом и контролем за состояниями всех необходимых первичных документов (заказов, договоров, счетов, накладных, актов, счетов-фактур и т.д.)
Ведение прайс–листов в различных валютах с поддержкой различных видов цен и специализированных скидок или наценок.
Выписка первичных документов с учетом различных видов цен, скидок, наценок, налогов, вариантов оплат, отгрузки и иных параметров реализации.
Резервирование и снятие материальных ценностей с резерва.
Ведение полной истории взаимоотношений с покупателями с целью определения его надежности (степень соблюдения планов-графиков исполнения заказов, оплаты и т.д.), а также определения степени выгодности покупателя.
Совместимость:
ОС – Windows (начиная с Windows 9x), Linux, HP-UX, Sun Solaris, FreeBSD, IBM AIX 4.3.1 ; СУБД – Oracle, InterBase, Firebird.
Стоимость: в зависимости от набора модулей.
Система Авгур 9i (производитель «Augur»)
Виды поставок: модульная система, возможно как полное решение, так и минимальное по необходимости. Модуль автоматизации Авгур: Логистика состоит из трёх частей: Управление продажами, Управление хранением запасов и складами, Управление снабжением.
Информационная система управления «Augur» («Авгур9i») ориентирована, прежде всего, на промышленные предприятия, торговые объединения и управляющие компании со сложной организационной структурой, территориально удаленными подразделениями и большими информационными потоками. Система имеет трехуровневую архитектуру, в основе которой лежат стандартные компоненты: реляционная база данных, сервер приложений, web-технологии. Используется линейка продуктов компании Oracle и система интегрирована с прикладными приложениями Oracle (средства построения аналитических отчетов и многомерного анализа данных, системы поддержки принятия решений). Модуль Авгур: Логистика предназначен для управления материальными потоками предприятия и охватывает такие направления его деятельности, как снабжение, складское хозяйство, организация продажи и отгрузки готовой продукции. Логистический модуль может использоваться как компаниями-производителями продукции в рамках общей цепочки закупок, изготовления и сбыта, так и дистрибьюторскими компаниями, поставляющими готовую продукцию производственным предприятиям-потребителям.
Функциональность: модуля Авгур: Логистика
· Ведение контрагентов.
· Ведение договоров.
· Управление заказами.
· Приказы на отгрузку.
· Журнал продаж.
· Движение по контрагенту.
· Складской журнал.
· Партионный учёт.
· Учёт вложенности в упаковку/тару.
· Ведение норм запасов материалов.
· Ведение неликвидов.
· Формирование закупки/продажи на основании приходных ордеров.
· Инвентаризация складских остатков.
· Анализ материальной потребности.
· Журнал закупок.
· Приказы по закупкам.
Совместимость:
ОС – Windows (начиная с Windows 9x), Linux, HP-UX PA RISC; СУБД – Oracle 9i.
Интеграция с другим ПО - Microsoft Internet Explorer 5.5 и выше, Adobe Acrobat Reader 5.0 и выше, Sun JVM 1.5.0_05.
Стоимость: в зависимости от набора модулей.
Система Бизнес Про (производитель «Бизнес Про»)
Виды поставок:
Стандартная версия – работает только с SQL сервером Sybase Adaptive Server Anywhere.
Корпоративная версия – работает с SQL сервером Sybase Adaptive Server Enterprise.
Система Бизнес Про предназначена для комплексной автоматизации учета на предприятиях различного масштаба занимающихся оптовой и розничной торговлей, а также производственной деятельностью. Она включает в себя оперативный (товарный) и финансовый учеты. Есть модуль для оптовой торговли и модуль для розничной. В последнем случае задействован модуль связи с кассовыми аппаратами и POS-терминалами. Система поддерживает режим off-line (использование POS-терминалов, обладающих большими возможностями по формированию чека на покупку, но имеющих значительную стоимость) и режим on-line (использование небольшого кассового аппарата только в качестве печатающего устройства, а все операции по регистрации кассового чека осуществляются на компьютере). Также поддерживается отложенная печать с возможностью модификации чека.
Функциональность:
Для розничной торговли:
· Обработка документов «Кассовый чек».
· Связь с кассовыми аппаратами и POS-терминалами в режимах off-line и on-line.
· Настройка возможности редактирования чеков.
· Разделение чеков на части.
· Формирование других документов (накладных, платежных документов и т.д.) на основании списка чеков или отдельных чеков.
· Автоматическая печать чеков и сопутствующих документов.
· Печать этикеток со штрих кодами на обычном принтере.
Для оптовой торговли:
· Планирование продаж.
· Прием и обработка заказов от покупателей.
· Оформление полного комплекса документов на продажу (счета на оплату, накладные на отгрузку, платежные документы, счета-фактуры).
· Ведение балансов с покупателями.
· Контроль оплат.
· Разноска платежей ручная и автоматическая по заданным критериям.
· Анализ продаж и уровня складских запасов.
· Формирование неограниченного количества прейскурантов в различных валютах с возможностью описания алгоритмов их расчета.
· Связь прейскуранта и контрагента.
· Ведение базы проданных товаров для получения всевозможных отчетов по полной истории продаж.
· Группировка покупателей по различным признакам.
Печать отчетов о продажах.
Совместимость:
ОС – Windows (начиная с Windows 9x), Linux, HP-UX, Solaris/Intel, Solaris/SPARC, Compaq Unix 4.0D, IBM AIX 4.3.1; СУБД - Sybase Adaptive Server Anywhere/Enterprise.
Стоимость:
Стандартная версия – $2000 (минимальный набор для розничной торговли на одно рабочее место).
Корпоративная версия - $2500 (минимальный набор для розничной торговли на одно рабочее место).
Система БЭСТ-5. Магазин (производитель ООО «БЭСТ-Программы»)
Виды поставок: БЭСТ-5 – это модульное решение, возможно опциональное добавление дополнительных модулей. В минимальную конфигурацию для магазина входят программы: Товары, Продукция, Торговый зал, Продажи, Клиенты, Работа со сканером.
Система используется для ведения учета на одном предприятии, в группе не связанных между собой предприятий или в компаниях, связанных единым управлением или собственниками. Имеет модульное строение. За автоматизацию торговой деятельности отвечает группа модулей «Логистика» - для оптовой торговли и программа «БЭСТ-5. Магазин» - для розничной. Программа для магазина взаимодействует с кассовыми аппаратами, терминалами сбора данных, сканерами, термопринтерами и электронными весами и помогает получать своевременную и достоверную информацию о состоянии товарных запасов и итогах продаж.
Функциональность:
· Для розничной торговли:
· Учет движения товаров в розничных ценах.
· Учет продаж через торговый зал.
· Учет взаиморасчетов.
· Расчет себестоимости закупок.
· Полнообъемный бухгалтерский учет.
· Автоматический перерасчет цен в прейскуранте торгового зала.
· Переоценка товаров в рамках открытого расчетного периода.
· Для оптовой торговли:
· Учет заказов покупателей на продажу товаров, работ и услуг.
· Регистрация актов на выполненные работы при продажах работ и услуг.
· Ведение прайс-листов.
· Гибкая схема управления отпускными ценами, скидками и надбавками.
· Взаимодействие с терминалами сбора данных при инвентаризации и отпуске товара.
· Учет остатков и движения запасов.
Совместимость:
«БЭСТ-5. Магазин» является частью комплексной системы управления БЭСТ-5 ОС – Windows (начиная с Windows 9x), Unix/Linux. Подробности технической реализации закрыты для пользователя. Стоимость: минимальная конфигурация – 13 120 руб. на одно рабочее место.
Система ПАРУС-Торговля (производитель корпорация «ПАРУС»)
Виды поставок:
Решение «ПАРУС-торговля» предназначено для компаний, занимающихся оптовой и оптово-розничной продажей ТНП, продуктов питания и оборудования.
Система «ПАРУС-Предприятие 7» предназначена для малых и средних хозрасчетных предприятий различной отраслевой принадлежности.
Решение для автоматизации мобильной торговли, реализованное на базе карманных компьютеров (КПК) предназначено для предприятий, занимающихся производством, дистрибуцией и прямой доставкой товаров повседневного спроса.
Система «ПАРУС-Предприятие» построена по модульному принципу и представляет собой набор модулей, каждый из которых предназначен для автоматизации одного из основных видов деятельности предприятия и может работать как в автономном режиме, так и совместно с другими модулями комплекса, образуя единое информационно-управленческое пространство масштаба предприятия. Также продумано несколько отраслевых решений.
Функциональность:
ПАРУС-Торговля:
· Управление продажами.
· Управление закупками.
· Управление заказами.
· Управление материальными запасами, складское хранение, логистика.
· Бухгалтерский и налоговый учет.
· Подготовка управленческой и бухгалтерской отчетности.
ПАРУС-Предприятие:
· Полная поддержка мультивалютного учета.
· Поддержка оптовой продажи любых видов товаров и услуг.
· Полный учет и контроль не только за движением товаров, но и за взаиморасчетами и состоянием финансов без привлечения бухгалтерии.
· Ведение учетных регистров заказов, приходных ордеров, счетов, накладных.
· Учет и отработка результатов инвентаризации и возвратов.
· Ведение журнала товарных запасов.
· Настраиваемый партионный учет с возможностью автоматического учета сроков годности.
· Резервирование товара.
· Работа с лицевыми счетами контрагентов, ведение лимита кредитования.
· Ведение многих тарифов, автоматизированное формирование цен реализации.
Совместимость:
ОС – Windows (начиная с Windows 9x). СУБД – Visual FoxPro.
Интеграция с другим ПО – MS Office.
Стоимость: в зависимости от сложности внедрения и масштаба торговой сети.
Основным недостатком перечисленных систем является их громоздкость и, как следствие, сложность внедрения, и большое количество времени и средств, затрачиваемых на это.
В нашем же случае необходимо разработать модуль по приему заявок, то есть автоматизировать только небольшой участок деятельности предприятия. В таких целях приобретать одно из готовых решений представляется неблагоразумным поступком и может привести к значительным финансовым потерям. Поэтому руководством предприятии принято решение о разработке такой системы своими силами. При этом данный модуль должен быть интегрирован в уже используемую систему
1.3.2 Выбор и обоснование стратегии автоматизации задачи
В существующей схеме планирования задач выделяются несколько этапов. Первый этап – анализ стратегии развития бизнеса.
В условиях конкуренции выигрывают те предприятия, чьи стратегии в бизнесе объединяются со стратегиями в области информационных технологий. Поэтому реальной альтернативой варианту выбора автоматизированной системы является подбор некоторого набора пакетов различных поставщиков, которые удовлетворяют наилучшим образом той или иной функции ИС управления (подход mix-and-match). Такой подход смягчает некоторые проблемы при внедрении и привязке программных средств, а ИТ оказывается максимально приближенной к функциям конкретной индивидуальности предметной области.
В последнее время все большее число организаций, предприятий, фирм предпочитает покупать готовые пакеты и технологии, а если необходимо, добавлять к ним свое программное обеспечение, так как разработка собственных ИС и ИТ связана с высокими затратами и риском. Эта тенденция привела к тому, что поставщики систем изменили ранее существовавший способ выхода на рынок. Как правило, разрабатывается и предлагается теперь базовая система, которая адаптируется в соответствии с пожеланиями индивидуальных клиентов. При этом пользователям предоставляются консультации, помогающие минимизировать сроки внедрения систем и технологий, наиболее эффективно их использовать, повысить квалификацию персонала [9].
Бизнес будет развиваться эффективно при хорошо организованной и отлаженной работе всех отделов предприятия.
Следующим этапом в этом процессе является поиск и обработка всей отчетной информации, полученной по телекоммуникационным каналам связи.
Далее производится конкретный подход к каждой поставленной задаче для снижения нагрузки на сотрудника. Затем результаты решения этих задач передаются руководителю ООО. На этом этапе возможна корректировка работы.
Система должна быть оптимальна для использования, и иметь формы, которые выполняют следующие функции:
– получение данных;
– обработка, анализ, сохранение и печать данных.
Существует четыре варианта стратегии автоматизации: кусочная (хаотичная) автоматизация, автоматизация по участкам, автоматизация по направлениям и комплексная автоматизация.
Кусочная автоматизация предполагает под собой приобретение предприятием без конкретного стратегического плана отдельных фрагментов информационной системы, которые не способны оказать реальной пользы предприятию в целом. Дальнейшее развитие информационной системы предприятия связано с новыми, значительными затратами.
Автоматизация по участкам предусматривает автоматизацию отдельных производственных участков, объединенных по набору выполняемых функций. Этот способ автоматизации выбирается при условии, если существуют участки, где применение автоматизированных систем дает значительный экономический эффект, например за счет сокращения персонала.
Автоматизация по направлениям подразумевает под собой автоматизацию отдельных направлений деятельности предприятия [2].
В нашем случае будет выбрана стратегия автоматизации по участкам. Вследствие этого предприятие сможет автоматизировать деятельность по работе с клиентами, получив при этом экономический эффект.
Для рассматриваемой фирмы разработка стратегии реализации проекта будет такой:
· Анализ области деятельности предприятия;
· Анализ стратегии дальнейшего развития предприятия;
· Определения стратегических свойств разрабатываемой системы ;
· Определение функциональности системы;
· Анализ существующих разработок;
· Выбор стратегии автоматизации;
· Выбор способа приобретения;
· Определение архитектуры;
· Формирование бизнес-плана
На сегодня существуют две ключевых стратегии автоматизации: подгонка существующего программного продукта под бизнес-процессы организации, предварительная реорганизация бизнес-процессов и последующая автоматизации уже упрощенной структуры. Выбор стратегии автоматизации зависит от целей развития организации-заказчика и ее долгосрочных экономических возможностей.
Для рассматриваемой фирмы более подходит вариант с подгонкой существующего программного продукта под бизнес-процессы.
Кроме того, существуют следующие стратегии автоматизации:
1) Хаотичная (кусочная) автоматизация является одним из наиболее неэффективных видов инвестирования средств для развития предприятия. Под автоматизацией понимается отсутствие стратегического плана создания и развития. При таком подходе процесс внедрения информационных технологий определяется локальными сиюминутными задачами, а не реальными потребностями бизнеса. В этом случае предприятие получает разрозненные прикладные системы, стоимость интеграции которых может быть сравнима с комплексным решением.
Выбрав эту стратегию можно сэкономить время и средства на развертывание системы. Но при возможной последующей в будущем модернизации, которая будет затрагивать полную автоматизацию, использование системы будет не рациональным и экономически невыгодным.
2) Автоматизация по участкам подразумевает процесс автоматизации отдельных производственных или управленческих подразделений предприятия, объединенных по функциональному признаку. Подобный подход автоматизации выбирается, когда у предприятия не хватает инвестиций на автоматизацию в полном объеме или существующие участки дают большой экономический эффект. Часто данная автоматизация применяется на производственных участках.
3) Автоматизация по направлениям подразумевает автоматизацию отдельных направлений деятельности предприятия. Отличительной чертой от автоматизации по участкам является, что деятельность предполагает участие в этом процессе всех организационных подразделений, функционирование которых связано с автоматизируемым направлением. Конечным результатом автоматизации по направлениям может быть полная автоматизация компании.
4) Полная автоматизация подразумевает собой систему, состоящую из большого количества элементов различных уровней и различного назначения. К ним относятся подсистемы, модули, блоки управления, задачи, управленческие процедуры, функции и т. д. Это позволяет использовать один алгоритм для расчета схожих задач. Так же исключается необходимость дублирования различных справочников в разных системах, так как всё собрано в одной. Есть и минусы полной автоматизации. Полная автоматизация требует значительных финансовых и временных затрат, а также очень точного и тщательного планирования. Проанализировав данные варианты стратегий, была выбрана стратегия полной автоматизации, т.к. это наиболее подходящий вариант для нашего предприятия.
1.3.3 Выбор и обоснование способа приобретения ИС для автоматизации задачи
Способы приобретения ИС – это последующие действия от определения и формализации решения о необходимости ИС до момента пока ИС не будет внедрена на предприятия. Существуют следующие способы приобретения ИС:
· разработка (самостоятельная и заказная);
· покупка ИС (покупка отечественной или зарубежной ИС);
· покупка + доработка (самостоятельная или заказная);
· аренда.
Рассмотрим детально каждый из способов на предмет его применения к автоматизации поставленной задачи.
При покупке готового решения необходимо выбрать такое решение, которое полностью будет соответствовать схемам ведения бизнеса. Это очень сложно, так как производители систем автоматизации пытаются угодить всем потенциальным клиентам и их системы получаются перегруженными лишним функционалом, за который приходится платить, либо система представляет собой каркас для построения решения под конкретного потребителя. Оба эти варианта не подходят для решения поставленной задачи, так как приобретение готовой информационной системы для автоматизации по направлениям является невыгодным с точки зрения вложения денег в систему автоматизации.
Также приобретаемая информационная система нам не подходит из-за ряда недостатков, а также нехватки функциональности, хуже продумано направление будущего развития информационной системы, длительный срок адаптации под требования предприятий, так же требуется частое обращение в службу поддержки.
Заказ разработки у сторонних разработчиков позволит получить информационную систему, удовлетворяющую бизнес-правилам компании в настоящий момент. Однако при изменении бизнес-процессов возможно потребуется ее переработка, что выльется в лишение затраты на реинжененринг имеющейся ИС.
Покупка и доработка возможна, если требует небольшой объем доработки, данная доработка часто возможна в рамках модели ядра ИС, что часто вызывает затруднения из-за отсутствия развернутой документации. У варианта аренды ИС можно выявить следующие преимущества:
· улучшает инновационные возможности компании за счет взаимодействия и партнерства с поставщиками мирового уровня, имеющими большой интеллектуальный потенциал и богатый инновационный опыт;
· обеспечивает большую гибкость компании в случае внезапного изменения рыночной ситуации или потребительских предпочтений: проще и дешевле найти новых поставщиков с необходимыми возможностями и ресурсами, чем перестраивать внутреннюю деятельность компании, ликвидируя одни мощности и ресурсы и создавая новые;
· ускоряет приобретение ресурсов и навыков;
· позволяет сосредоточиться на тех операциях, которые эффективно выполняются силами компании, и тех, которые стратегически целесообразно сохранить под ее контролем.
Однако в этом случае компания рискует вывести за свои пределы слишком многие виды деятельности и лишиться части собственных ресурсов и возможностей. В таких случаях компания утратит виды деятельности, которые в течение длительного времени обеспечивали ей успех на рынке.
Поэтому информационная система будет разрабатываться в компании собственными силами, так как компания располагает квалифицированными сотрудниками для разработки и внедрения данной информационной системы. Разработка собственной системы предполагает наличие у предприятия специалистов, способных провести анализ бизнес-процессов, разработать и внедрить систему их автоматизации. Так как автоматизируется одно достаточно небольшое направление деятельности ООО, имеющимся работникам не составит особого труда провести весь комплекс работ по проектированию, разработке и внедрению системы автоматизации.
Разрабатываемая информационная система будет включать весь необходимый функционал, и учитывать все особенность работы и пожелания сотрудников данной компании, так как будет являться индивидуальным (уникальным) продуктом, что позволяет быстро изменить функциональность в соответствии с требованием внутреннего заказчика.
1.4 Обоснование проектных решений
1.4.1 Обоснование проектных решений по техническому обеспечению
Техническое обеспечение - это персональный компьютер, оргтехника, линии связи, оборудование сетей. Вид информационной технологии, зависящий от технической оснащенности (ручной, автоматизированный, удаленный) влияет на сбор, обработку и передачу информации.
Комплекс технических средств составляют:
· компьютеры;
· устройства сбора, накопления, обработки, передачи и вывода информации –жесткие диски, устройства хранения данных, сканеры, принтеры, факсимильные аппараты;
· устройства передачи данных и линий связи – модемы;
· эксплуатационные материалы – бумага, CD (DVD)- диски и т. п.
При выборе компьютера необходимо руководствоваться рядом характеристик. К таким характеристикам относятся надежность, стоимостные затраты, производительность, простота использования и др. От значения указанных параметров зависит возможность работы с требуемыми программными средствами, а следовательно, и успех создания системы.
Для каждого из элементов данной схемы выделяется перечень критериев, наиболее важных при осуществлении выбора технического обеспечения. Эти критерии таковы:
· - тактовая частота процессора;
· - разрешение монитора;
· - объем оперативной памяти.
Анализируя уже имеющиеся на предприятии АРМ, делаем вывод, что они подходят по всем требованиям.
Для печати, сканирования и копирования документов должно присутствовать соответствующее оборудование. Для обеспечения сохранности данных при аварийном отключении электропитания персональный компьютер должен быть оборудован блоком бесперебойного питания.
Как многофункциональными устройствами, так и устройствами бесперебойного питания, рабочие места пользователей уже оборудованы, поэтому внедрение разрабатываемой системы не требует закупки и установки дополнительных технических средств.
1.4.2 Обоснование проектных решений по информационному обеспечению
Информационное обеспечение - совокупность данных, представленных в определенной форме для компьютерной обработки. Организационное и методическое обеспечение представляют собой комплекс мероприятий, направленных на функционирование компьютера и программного обеспечения для получения искомого результата.
Информационное обеспечение (ИО) — совокупность единой системы классификации и кодирования информации, унифицированных систем документации и информационных массивов. [12]
В состав информационного обеспечения включаются два комплекса: компоненты внемашинного ИО (классификаторы технико-экономической информации и документы) и внутримашинного ИО (макеты и экранные формы для ввода первичных данных в ЭВМ или вывода результатной информации, структура информационной базы: входных, выходных файлов, базы данных).
Для того чтобы приспособить экономическую информацию для эффективного поиска, обработки и передачи по каналам связи, ее необходимо представить в цифровом виде. С этой целью ее нужно сначала упорядочить (классифицировать), а затем формализовать (закодировать) с использованием классификатора.
Классификатор — это документ, с помощью которого осуществляется формализованное описание экономической информации в ЭИС, содержащей наименования объектов, наименования классификационных группировок и их кодовые обозначения.[13]
По сфере действия выделяют следующие виды классификаторов: международные, общегосударственные (общесистемные), отраслевые и локальные классификаторы.
Основной компонентой внемашинного информационного обеспечения является система документации, применяемая в процессе управления экономическим объектом. Под документом понимается определенная совокупность сведений, используемая при решении экономических задач, расположенная на материальном носителе в соответствии с установленной формой.
Система документации — это совокупность взаимосвязанных форм документов, регулярно используемых в процессе управления экономическим объектом. Отличительной особенностью системы экономической документации является большое разнообразие видов документов. [13]
Существующие системы документации, характерные для неавтоматизированных ЭИС, отличаются большим количеством разных типов форм документов; большим объемом потоков документов и их запутанностью; дублированием информации в документах и работ по их обработке и, как следствие, низкой достоверностью получаемых результатов. Обработка документов в таких системах занимает почти половину времени работников. При необходимости упростить систему документации, используют следующие подходы:
· проведение унификации и стандартизации документов;
· введение безбумажной технологии, основанной на использовании электронных документов и новых информационных технологий их обработки.
Входные документы для решаемой задачи желательно получать через сеть, поэтому они должны быть представлены в файлах заранее согласованной структуры. Для упрощения использования таких файлов, они должны иметь табличную форму (что несложно осуществить, т.к. эти документы являются результатными в других задачах и выводятся программными средствами).
К внутримашинному информационному обеспечению относится описание экранных форм.
При построении структуры экранных форм для ввода данных первичных документов с оперативной информацией целесообразно использовать комбинированную форму, максимально приближенную к той, которая была использована для построения самого документа. Расположение полей должно быть в последовательности, соответствующей логической структуре документа и файлов с оперативной информацией, сокращающей трудоемкость операции загрузки информации в информационную базу.
При построении экранных форм для документов с постоянной информацией следует иметь в виду, что эти макеты используются для ввода и актуализации записей информационной базы, поэтому для их проектирования целесообразно применить анкетную форму расположения реквизитов, удобную для выполнения этих операций.
В основе выбора экранных форм лежат принципы минимальной трудоемкости и стоимости ввода информации в ЭВМ, максимальной степени читабельности результатной информации, выводимой на экран, и максимальной надежности и достоверности выполнения этих операций.
Основной частью внутримашинного информационного обеспечения является информационная база.
Информационная база (ИБ) — определенным образом организованная совокупность данных, хранимых в памяти вычислительной системы в виде файлов, с помощью которых удовлетворяются информационные потребности управленческих процессов и решаемых задач. [3]
Существуют следующие способы организации информационной базы:
· совокупность локальных файлов — поддерживается функциональными пакетами прикладных программ;
· интегрированная база данных — основывается на использовании универсальных программных средств загрузки, хранения, поиска и ведения данных, т.е. СУБД.
Организация локальных файлов связана с большим дублированием данных в информационной системе, следовательно, с несогласованностью данных в разных приложениях, а также негибкостью доступа к информации, поэтому может применяться только в специализированных приложениях.
Для данного проекта информационная база представлена в виде интегрированного информационного хранилища. Данная организация позволяет объединить различные источники информации, управлять файлами различных форматов. Кроме того, очевидны преимущества использования для хранения информации базы данных:
· совместимость данных; соответствие данных реальному состоянию объекта;
· удобство и увеличение скорости совместной обработки данных;
· поддержка целостности данных.
База данных (БД) — поименованная совокупность данных, отражающая совокупность объектов и их отношений в рассматриваемой предметной области. [3].
Основными способами организации БД являются создание централизованных и распределенных БД. Основным критерием выбора способа организации ИБ является достижение минимальных трудовых и стоимостных затрат на проектирование структуры ИБ, программного обеспечения системы, системы ведения файлов. На основании этих критериев и необходимостью обеспечения надежности хранения данных выбран централизованный способ организации БД.
По способу установления связей между данными различают:
· иерархическую;
· сетевую;
· реляционную модель.
Основными компонентами любой из этих моделей являются файлы (или таблицы).
Иерархические модели данных представляют собой графовую модель с вершинами-таблицами. В моделях имеется один файл, который является входом в структуру. Между файлами устанавливаются отношения соподчиненности. У файла может быть одна исходная вершина и несколько подчиненных. Основной тип отношений - 1:М.
В сетевых моделях любой файл может быть точкой входа в систему, и связан с произвольным числом других файлов отношениями типа 1:1, 1:М и М:М.
Наиболее широкое распространение получила реляционная модель данных. При такой организации вся информация представлена в виде таблиц (файлов БД) и отношений. Таблицы являются совокупностью записей (строк, кортежей). Между отношениями (таблицами) существуют связи типа 1:М, М:М. Каждое отношение имеет ключ - это поле записи (атрибут) однозначно идентифицирующее ее. Данное свойство реляционной модели данных исключает дублирование информации, ускоряет поиск и доступ к конкретным данным.
Принятый в реляционной модели подход к структурированию и целостности данных позволяет удобно организовать и упорядочить процесс проектирования и реализации сложных баз данных, а реляционные операции обладают мощными возможностями управления данными и их обработки.
Учитывая все преимущества реляционных моделей данных для представления информации, обрабатываемой при решении задачи целесообразно использовать реляционную модель БД.
1.4.3 Обоснование проектных решений по программному обеспечению
Программное обеспечение (ПО) включает совокупность программ, реализующих функции и задачи ИС и обеспечивающих устойчивую работу комплексов технических средств. В состав программного обеспечения входят общесистемные и специальные программы, а также инструктивно-методические материалы по применению средств программного обеспечения.
К общесистемному (общему) программному обеспечению относятся программы, рассчитанные на широкий круг пользователей и предназначенные для организации вычислительного процесса и выполнения часто встречающихся вариантов обработки информации. Они позволяют расширить функциональные возможности ЭВМ, автоматизировать планирование очередности вычислительных работ, а также автоматизировать работу программистов. Специальное (функциональное) программное обеспечение представляет собой совокупность программ, разрабатываемых при создании ИТ конкретного функционального назначения. Оно включает пакеты прикладных программ, осуществлявших организацию данных и их обработку при решении функциональных задач ИС [3].
При выборе комплекса технических средств для разработки системы, одним из важнейших критерием является выбор операционной системы. Операционная система управляет техническими средствами компьютера, поддерживает запуск и выполнение тех или иных программ и приложений, обеспечивает защиту данных, выполняет различные сервисные функции. Каждая программа пользуется средствами, предоставляемыми операционной системой. Таким образом, выбор операционной системы очень важен, так как он определяет набор программ и формат исполняемых файлов, а также их взаимодействие с операционной системой.
На компьютерах с архитектурой x86, используемых в качестве рабочих мест пользователей, чаще всего применяются следующие операционные системы:
- операционные системы семейства Windows от фирмы Microsoft (Windows 95/98/Me, Windows NT4.0/2000/XP),
- операционные системы Linux/BSD семейства (UNIX подобные) от различных фирм – разработчиков (Red Hat, Debian, Novel, Mandrake soft, Gentoo, Slackware, IBM, Oracle, NetBSD, OpenBSD, FreeBSD) [13].
Для разработки программного приложения автоматизированной обработки выбор той или иной операционной системы не повлияет на функциональность системы по причине того, что при реализации алгоритмов программного приложения не требуется использования каких-либо специфических функций операционной системы. Оба типа операционных систем позволяют разрабатывать программный продукт без потери его функциональности, по причине наличия программных сред (языков программирования) для обоих типов операционных систем [14].
Все из вышеперечисленных операционных систем содержат интерфейсы межсетевого взаимодействия, что позволяет использовать программное приложение в сети, для обмена данными и параллельной работы нескольких копий программного приложения с одними исходными данными. Оба типа операционных систем содержат в себе качественный интерфейс пользователя, что также позволяет производить разработку программного приложения для любой из этих операционных систем.
В качестве операционной среды для разработки и применения программы была выбрана операционная система семейства Windows, в частности операционная система Windows Vista. Этот выбор обусловлен тем, что на сегодняшний день Windows Vista является одной из наиболее распространенных операционных систем. Операционная система Windows Vista обеспечивает стабильность работы, предоставляя пользователям возможность сосредоточиться на выполняемой работе.
Одним из важных требований, предъявляемых к проектированию информационных систем, эксплуатируемых совместно на технологической базе весьма ограниченных возможностей, является большая их однородность, позволяющая обеспечить совместимость, мобильность, переносимость.
Выбор системы управления баз данных (СУБД) представляет собой сложную многопараметрическую задачу и является одним из важных этапов при разработке приложений баз данных. Выбранный программный продукт должен удовлетворять как текущим, так и будущим потребностям предприятия, при этом следует учитывать финансовые затраты на приобретение необходимого оборудования, самой системы, разработку необходимого программного обеспечения на ее основе, а также обучение персонала. Кроме того, необходимо убедиться, что новая СУБД способна принести предприятию реальные выгоды.
Наиболее простой подход при выборе СУБД основан на оценке того, в какой мере существующие системы удовлетворяют основным требованиям создаваемого проекта информационной системы. Более сложным и дорогостоящим вариантом является создание испытательного проекта на основе нескольких СУБД и последующий выбор наиболее подходящего из кандидатов. Но и в этом случае необходимо ограничивать круг возможных систем, опираясь на некие критерии отбора. В данном случае можно выделить несколько групп критериев:
· Моделирование данных
· Особенности архитектуры и функциональные возможности
· Контроль работы системы
· Особенности разработки приложений
· Производительность
· Надежность
· Требования к рабочей среде
· Смешанные критерии
Основным принципом выбора СУБД следует считать определение программного продукта, в наибольшей мере соответствующего предъявляемым требованиям. Эту задачу решить не очень просто. Во-первых, к СУБД предъявляется большое число требований, которые с течением времени изменяются, во-вторых, СУБД имеют большое число параметров, что затрудняет их сравнение. Кроме того, информация о СУБД часто носит рекламный характер, не позволяющий сделать правильное суждение.
Процедуру выбора СУБД следует проводить в три этапа:
· На качественном уровне оценить предлагаемые программные продукты на предмет пригодности;
· Оценка технических характеристик отобранных систем;
· Оценка производительности программных продуктов.
К числу основных показателей пригодности программных продуктов относятся:
· вид программного продукта;
· категории пользователей (профессиональные программисты, администраторы БД, квалифицированные пользователи, разрабатывающие приложения, конечные пользователи, различные комбинации перечисленных категорий);
· удобство и простота использования (понятные процедуры установки программных продуктов, удобный и унифицированный интерфейс конечного пользователя, простота выполнения обычных операций: создания БД, навигации, модификации, подготовки данных, выполнения запросов и отчетов и ряда других; наличие интеллектуальных подсистем подсказок, помощи в процессе работы и обучения, включая примеры);
· модель представления данных. Наиболее распространенной является реляционная модель данных. Перспективными являются модели с объектной ориентацией, поскольку они обладают большими возможностями отражения семантики предметной области;
· качество средств разработки. При оценке качества средств разработки учитывается следующее: возможности создания пользовательских интерфейсов, мощность языка создания программ, автоматизация разработки различных объектов: экранных форм, отчетов, запросов. Предпочтение отдается системам, имеющим полнофункциональные генераторы и обеспечивающим удобство работы пользователя;
· качество средств защиты и контроля корректности базы данных. Доступ к функциям защиты должен предусматриваться на уровне средств разработки программ и на уровне пользователя. К важнейшим функциям контроля корректности относятся: обеспечение уникальности записей БД по первичному ключу, автоматический контроль целостности связей между таблицами во время выполнения операций обновления, вставки и удаления записей, проверка корректности значений в БД;
· качество коммуникационных средств. При оценке качества коммуникационных средств обращают внимание на следующие свойства программных продуктов:
· поддержку сетевых протоколов,
· поддержку стандартных интерфейсов с БД,
· наличие средств групповой работы с информацией БД,
· способность использовать и модифицировать БД других форматов без импортирования или преобразования;
· фирма – разработчик. Солидность фирмы-разработчика пакета, как правило, дает следующие преимущества:
· высокое качество продукта,
· наличие документации и методических материалов
· наличие «горячей линии» для консультаций по возникающим проблемам
При выборе продукта следует обратить внимание на дату его появления. В качестве показателей «благополучия» можно использовать: твердое финансовое положение, перспективная динамика развития аппаратно-программных средств, годовой оборот, численность состава, объем продаж и т.д. - стоимость. На стоимость программных продуктов в основном влияют вид программного продукта и фирма – разработчик. Стоимость полнофункциональных СУБД обычно колеблется в пределах $ 500 - $ 1000. Общая стоимость включает в себя стоимость прикладного инструментария, средств настройки конфигурации системы, администрирования БД и сопровождения. Иногда общая стоимость крупных систем, построенных на базе реляционных БД, достигает миллионов долларов. Основным фактором, определяющим общую стоимость системы, чаще всего является число поддерживаемых пользователей.
На уровне технических характеристик разнообразие СУБД еще больше, чем на качественном уровне. К техническим характеристикам относятся:
· общие параметры (операционная среда, потребность в оперативной памяти, ограничения на максимальный объем БД и др.);
· ограничения на операции над данными;
· типы данных;
· возможности средств формулировки и выполнения запросов;
· работа в многопользовательских средах;
· инструментальные средства разработки приложений;
· импорт и экспорт.
Оценка производительности производится методом тестирования с помощью эталонных тестов из набора AS3AP (ANSI SQL Standard Scalable and Portable). В них контролируется широкий спектр часто встречающихся операций БД и моделируются однопользовательские и многопользователь-ские среды.
Ниже, в таблице 1.10. приведена сравнительная таблица трех распространенных систем управления базами данных, конкурирующих на рынке программного обеспечения по основным показателям.
Таблица 1.8 Сравнение СУБД
| Показатели |
Microsoft SQL Server 2008 |
MySQL 5.1 |
PostgreSQL 8.4 |
| Поддерживаемые операционные системы |
Windows Desktop/Server |
Windows Desktop/Server , Linux, Unix, Mac |
Windows1 Desktop/S22erver, Linux, Unix, 2Mac |
| Условии лицензирования |
Коммерческий продукт с закрытым исходным кодом. Есть бесплатная версия с ограничением оперативной памяти до 4 Гб. |
Коммерческая лицензия и GNU GPL. |
Лицензия BSD Open Source. |
| Наличие предустановленных драйверов в ОС семейства Windows |
Да |
Нет |
Нет |
| Наличие драйверов ODBC, JDBC, ADO.NET |
Да |
Да |
Да |
| Поддержка репликации |
Да, встроенная и разных типов. Но внесение структурных изменений после начала репликаци — очень сложный процесс. |
Да, включая mater-master репликацию. |
Да, но с помощью сторонних продуктов с открытым исходным кодом. Репликация всех типов. |
| Возможность писать хранимые функции на разных языках программирования |
Да, теоретически на любом языке, поддерживающим CLR, например VisualBasic.NET, C#, IronPython, но сначала надо скомпилировать код в библиотеку dll. |
Нет (кроме C и Pl/SQL) |
Да, наиболее полная поддержка из всех рассматриваемых. |
| Возможность создавать пользовательские аггрегированные функции |
Да — любой .NET язык, кроме TRANSACT SQL. |
Да, только на С |
Да — на PL language и встроенных C, SQL, PLPgSQL. |
| Поддержка даты и времени |
Да |
Да (но без временной зоны) |
Да |
| Аутентификация |
Средствами БД и ActiveDirectory |
Средствами БД |
Много разных методов, включающих предыдущие |
| Разграничение доступа к столбцам |
Да |
Да |
Да |
| Поддержка DISTINCT ON |
Нет |
Нет |
Да |
| Поддержка WITH ROLLUP |
Да |
Да |
Да |
| Поддержка WITH CUBE |
Да |
Нет |
Нет |
| Поддержка функций OVER..PARTITION BY |
Да |
Нет |
Да, причем лучше, чем в MS SQL |
| Поддержка рекурсивных запросов |
Да |
Нет |
Да |
| Производительность планировщика запросов для сложных запросов |
Средняя (умеет параллельные запросы «из коробки») |
Очень хорошая |
Плохая |
Таким образом, для проекта, рассматриваемого в данном дипломном проекте наиболее приемлема СУБД MS SQL.
Для реализации приложения пользователя выбран язык программирования ASP.
ASP (англ. Active Server Pages — «активные серверные страницы») — технология, разработанная компанией Microsoft, позволяющая легко создавать приложения для World Wide Web. ASP работает на платформе операционных систем линии Windows NT и на веб-сервере Microsoft IIS. ASP не является языком программирования — это лишь технология предварительной обработки, позволяющая подключать программные модули во время процесса формирования веб-страницы. Относительная популярность ASP основана на простоте используемых языков сценариев (VBScript или JScript) и возможности использования внешних COM-компонентов.
Технология ASP получила своё развитие в виде ASP.NET — новой технологии создания веб-приложений, основанной на платформе Microsoft .NET.
ASP.NET — технология создания веб-приложений и веб-сервисов от компании Майкрософт. Она является составной частью платформы Microsoft .NET и развитием более старой технологии Microsoft ASP. На данный момент последней версией этой технологии является ASP.NET 4.0b.
ASP.NET внешне во многом сохраняет схожесть с более старой технологией ASP, что позволяет разработчикам относительно легко перейти на ASP.NET. В то же время внутреннее устройство ASP.NET существенно отличается от ASP, поскольку она основана на платформе .NET и, следовательно, использует все новые возможности, предоставляемые этой платформой.
Хотя ASP.NET берёт своё название от старой технологии Microsoft ASP, она значительно от неё отличается. Microsoft полностью перестроила ASP.NET, основываясь на Common Language Runtime (CLR), который является основой всех приложений Microsoft .NET. ASP.NET имеет преимущество в скорости по сравнению со скриптовыми технологиями, так как при первом обращении код компилируется и помещается в специальный кэш, и впоследствии только исполняется.
Вместе с тем следует учитывать, что указанное преимущество не всегда может быть реализовано. Это связано с тем, что на скорость работы реального проекта влияют множество факторов. [11]
2. Проектная часть
2.1 Разработка проекта автоматизации
2.1.1 Этапы жизненного цикла проекта автоматизации
Понятие жизненного цикла является одним из базовых понятий методологии проектирования информационных систем. Жизненный цикл информационной системы представляет собой непрерывный процесс, начинающийся с момента принятия решения о создании информационной системы и заканчивается в момент полного изъятия ее из эксплуатации.
Жизненный цикл информационной системы охватывает все стадии и этапы ее создания, сопровождения и развития:
· исследование предметной области с последующим формированием функциональной и информационной моделей объекта, для которого предназначена информационная система;
· проектирование системы, заключающееся в разработке проектных решений, удовлетворяющих всем требованиям ТЗ;
· разработку системы (в том числе программирование и тестирование прикладных программ на основании проектных спецификаций подсистем, выделенных на стадии проектирования);
· тестирование информационной системы и выявление сбоев с последующим их устранением;
· эксплуатацию системы и ее сопровождение;
· развитие системы.
Жизненный цикл протекает в соответствии с выбранной моделью ЖЦ.
Существует целый ряд стандартов, регламентирующих ЖЦ ПО, а в некоторых случаях и процессы разработки.
Среди наиболее известных стандартов можно выделить следующие:
· ГОСТ 34.601-90 - распространяется на автоматизированные системы и устанавливает стадии и этапы их создания. Кроме того, в стандарте содержится описание содержания работ на каждом этапе. Стадии и этапы работы, закрепленные в стандарте, в большей степени соответствуют каскадной модели жизненного цикла .
· ISO/IEC 12207:1995 - стандарт на процессы и организацию жизненного цикла. Распространяется на все виды заказного ПО. Стандарт не содержит описания фаз, стадий и этапов .
· Custom Development Method (методика Oracle) по разработке прикладных информационных систем - технологический материал, детализированный до уровня заготовок проектных документов, рассчитанных на использование в проектах с применением Oracle. Применяется CDM для классической модели ЖЦ (предусмотрены все работы/задачи и этапы), а также для технологий "быстрой разработки" (Fast Track) или "облегченного подхода", рекомендуемых в случае малых проектов.
· Rational Unified Process (RUP) предлагает итеративную модель разработки, включающую четыре фазы: начало, исследование, построение и внедрение. Каждая фаза может быть разбита на этапы (итерации), в результате которых выпускается версия для внутреннего или внешнего использования. Прохождение через четыре основные фазы называется циклом разработки, каждый цикл завершается генерацией версии системы. Если после этого работа над проектом не прекращается, то полученный продукт продолжает развиваться и снова минует те же фазы. Суть работы в рамках RUP - это создание и сопровождение моделей на базе UML.
· Microsoft Solution Framework (MSF) сходна с RUP, так же включает четыре фазы: анализ, проектирование, разработка, стабилизация, является итерационной, предполагает использование объектно-ориентированного моделирования. MSF в сравнении с RUP в большей степени ориентирована на разработку бизнес-приложений.
· Extreme Programming (XP). Экстремальное программирование (самая новая среди рассматриваемых методологий) сформировалось в 1996 году. В основе методологии командная работа, эффективная коммуникация между заказчиком и исполнителем в течение всего проекта по разработке ИС, а разработка ведется с использованием последовательно дорабатываемых прототипов.
· Стандарт ISO/IEC серии 15288
В стандарте ISO/IEC 12207 не предлагается конкретной модели жизненного цикла и методов разработки, его рекомендации являются общими для любых моделей жизненного цикла. Под моделью обычно понимается структура, определяющая последовательность выполнения и взаимосвязи процессов, действий и задач на протяжении жизненного цикла.
В настоящее время существует две основные модели жизненного цикла – это каскадная и спиральная модели. В каскадной модели процесс разработки идет поэтапно, шаг за шагом. Переход к следующему этапу происходит только после завершения предыдущего. В спиральной модели разработка проходит по нарастающей. На начальном этапе разрабатывается система с высоким уровнем абстракции, а на последующих витках эта разработка все больше и больше конкретизируется. Для жизненного цикла текущего проекта была выбрана каскадная модель, так как для разрабатываемой системы больше подходит поэтапная разработка. Переход к следующему этапу происходит только после завершения всех работ на предыдущем этапе (Рис. 2.1), включая подготовку полного пакета документации, достаточной для того, чтобы разработка могла быть продолжена другой группой разработчиков и есть возможность планирования сроков завершения работ и затрат на их выполнение.

Рисунок 2.1 Каскадная схема разработки ПО.
Каскадный метод хорошо подходит для построения систем, где в самом начале разработки можно достаточно точно и полно сформулировать все требования, с тем, чтобы предоставить разработчикам свободу реализовывать их как можно лучше с технической точки зрения. Однако в случае, если в середине разработки вскрываются ошибки, допущенные в начале, то приходится прибегать к энтраверсии проекта и реальная схема каскадной модели приобретает другой вид (Рис. 2.2). Таким образом, каскадный метод более всего подходит к конкретной разработке.

Рисунок 2.2 Реальный процесс разработки ПО по каскадной схеме.
2.1.2 Ожидаемые риски на этапах жизненного цикла и их описание
Любой проект по созданию информационной системы предприятия всегда включает множество задач, связанных с общим управлением проектом, разработкой ПО, проектированием ИС, внедрением, каждая из которых сама по себе является проектом с присущими ему особенностями. Поэтому в ходе разработки существуют различные риски.
Риски заказчика связаны с неполным достижением целей проекта и не эффективно израсходованными средствами, а риски исполнителя - с возможностью резкого превышения фактической себестоимости работ по сравнению с плановой. Необходимость ведения параллельных и подчас принципиально отличающихся по своему характеру работ приводит к тому, что многократно возрастает уровень риска проекта.
Наиболее характерные риски и методы из минимизации приведены в таблице 2.1
Таблица 2.1 Возможные риски проекта и способы их минимизации
| Виды рисков/варианты менеджмента рисков |
Снижение видов риска |
Снижение вероятности возникновения риска |
| Риски, связанные с масштабом проекта |
Детальный анализ каждого этапа работ, взаимодействия участников, организации работ |
Детально проработанная программа качества, отработанное управление конфигурацией проекта, специальные процедуры взаимодействия участников |
| Риски, связанные с недостаточным опытом в сфере ИТ |
Проведение обучения пользователей, включая руководство, соблюдение технологий работы |
Разработка и утверждение концепции проекта на возможно более ранней его стадии |
| Технические риски проекта |
Строгий отбор проектной команды по квалификационным критериям. Обучение участников проекта технологии проектных работ, инструментальным средствам |
Использование стандартов предприятия на проектные работы, разработка стандартов проекта |
| Организационные риски проекта |
Обучение участников проекта (курс "управление проектом"), тренинги команды, как можно более полная формализация деятельности |
Включение в команду администратора проекта, детальное распределение ролей в проекте |
| Операционные риски проекта |
Многократное тестирование созданных продуктов, тщательная экспертиза документов |
Строгое выполнение процедур программы качества |
2.2 Информационное обеспечение задачи
2.2.1 Информационная модель и её описание
Информационная модель представляет собой схему движения входных, промежуточных и результативных потоков и функций предметной области. Кроме того, она объясняет, на основе каких входных документов и какой нормативно-справочной информации происходит выполнение функций по обработке данных и формирование конкретных выходных документов. Информационная модель представлена на рис. 2.3.

Рисунок 2.3 Информационная модель системы
В соответствии с представленной информационной моделью менеджер заполняет справочник Состояние проектов. Далее, используя данные справочников Клиенты, Сотрудники, Города, Фирмы, состояния проектов, изменяет содержание таблицы Проекты. На основании таблицы Проекты и Справочника Состояние проектов менеджер получает экранные формы выходных документов, таких, как список проектов и список этапов выполнения проектов.
2.2.2 Используемые классификаторы и системы кодирования
В составе информационного обеспечения рассматриваемого комплекса задач важное место отводится классификаторам экономической информации: обеспечить сжатие призначной части (идентификатора) показателей, а, следовательно, и сократить объем хранимой информации в ЭВМ и время на поиск информации, необходимой для решения задач, облегчить обработку информации позволяют классификация и кодирование информации.
Классификатор — это документ, с помощью которого осуществляется формализованное описание экономической информации в ЭИС, содержащий наименования объектов, наименования классификационных группировок и их кодовые обозначения.[9] В зависимости от применения они делятся на три группы:
1. общегосударственные классификаторы, используемые во всех отраслях и на всех уровнях управления для повсеместного и одинакового обозначения объектов;
2. отраслевые (ведомственные) классификаторы, используемые в пределах определенной отрасли (ведомства);
3. локальные, используемые в пределах организации или группы организации.
Для полной формализации экономической информации недостаточно простой классификации, поэтому проводят процедуру кодирования.
Кодирование — это процесс присвоения условных обозначений объектам и классификационным группам по соответствующей системе кодирования. [9]
Система кодирования — это совокупность правил обозначения объектов и группировок с использованием кодов. [9]
Код — это условное обозначение объектов или группировок в виде знака или группы знаков в соответствии с принятой системой. Все системы кодирования можно сгруппировать в два подмножества: регистрационных и классификационных систем кодирования.[9]
Требования, которым должны удовлетворять разрабатываемые классификаторы, следующие:
· полнота охвата объектов и признаков классификации каждым классификатором;
· согласованность признаков деления множеств объектов с алгоритмами обработки экономической информации;
· взаимная однозначность наименований объектов и их кодовых обозначений;
· простота кодирования и возможность автоматизации классификации и кодирования;
· возможность увязки с другими классификаторами и системами обозначений;
· эффективность использования классификатора при обработке информации.
В системе используется следующие виды системы кодирования, указанные в таблице 2.2.
Таблица 2.2 Используемые системы кодирования
| Кодируемое множество объектов |
Длина кода |
Мощность кода |
Система кодирования |
Система классификации |
Вид классификатора |
| Клиенты |
4 |
9999 |
Порядковая |
Отсутствует |
Локальный |
| Проекты |
4 |
9999 |
Порядковая |
Отсутствует |
Локальный |
| Состояния проектов |
2 |
99 |
Порядковая |
Отсутствует |
Локальный |
1) Классификатор клиентов
Структурная схема классификатора клиентов представлена на рис. 2.4..
К1=[XXXX] – Код клиента
2.2.3 Характеристика нормативно-справочной, входной и оперативной информации
В системе используются справочники, приведенные в таблице 2.3.
Таблица 2.3 Перечень используемых справочников
| № пп |
название справочника |
ответственный за ведение |
средний объём справочника в записях |
среднюю частоту актуализации |
средний объем актуализации, % |
| 1 |
Сотрудники |
Администратор |
100 |
1 раз в месяц |
10 |
| 2 |
Фирма |
Администратор |
50 |
1 раз в месяц |
10 |
| 3 |
Клиенты |
Пользователь |
50 |
1 раз в месяц |
10 |
| 4 |
Город |
Администратор |
500 |
1 раз в неделю |
25 |
| 5 |
Состояние проектов |
Пользователь |
50 |
1 раз в месяц |
10 |
Реквизитный состав справочников приведен в таблице 2.4.
Таблица 2.4 Реквизитный состав справочников
| № пп |
Наименование |
Перечень реквизитов |
| 1. |
Сотрудники |
· Фамилия, имя, отчество · Дата рождения · Должность |
| 2. |
Фирма |
· Наименование · Город · Оргформа · Контактное лицо |
| 3. |
Клиенты |
· Фирма · Фамилия, имя, отчество · Дата регистрации · Адрес · ФИО руководителя |
| 4. |
Состояние проектов |
· Наименование состояния |
2.2.4 Характеристика результатной информации
Описание результатных документов приведено в таблице 2.5.
Таблица 2.5 Описание выходных документов
| № пп |
Наименование |
Реквизиты |
Таблицы, на основе которых формируется |
Частота формирования |
Способ доставки |
| 1 |
Список проектов |
· Номер · Вид · Наименование клиента · Состояние · Завершено · Добавлено · Ведет проект · Добавил проект |
· Проекты · Состояние проектов · Сотрудники · Фирмы · Города |
По мере необходимости |
Экранная форма |
| 2 |
Список этапов выполнения проектов |
· Номер проекта · Наименование клиента · Шаг выполнения · Дата начала · Дата окончания · Добавил · Ответственный |
· Проекты · Состояние проектов · Сотрудники · Фирмы · Города |
По мере необходимости |
Экранная форма |
2.2.5 Формализация расчётов показателей
В разрабатываемой системе производится расчет следующих показателей:
· Общее количество проектов;
· Общее количество этапов проекта.
Таблица 2.6 Формализованное и исходное описание первичных показателей
| № |
Наименование показателей |
Идентификатор показателя |
| 1 |
Количество проектов на дату D |
Kd |
| 2 |
Количество этапов проекта N |
Zn |
Таблица 2.7 Формализованное описание результатных показателей
| № пп |
Наименование показателя |
Идентификатор показателя |
Алгоритм расчета |
| 1 |
Общее количество проектов |
S |
ΣS |
| 2 |
Общее количество этапов проекта |
IZ |
ΣZn |
2.3 Программное обеспечение задачи
2.3.1 Общие положения (дерево функций и сценарий диалога)
В разработанном модуле предусмотрен только один пользователь – менеджер. Дерево функций модуля представлено на рисунке 2.7.

Рисунок 2.7 Дерево функций менеджера
На основании дерева функций разработан сценарий диалога, схематически представленный на рисунке 2.8.

Рисунок 2.8 Сценарий диалога
2.3.2 Характеристика базы данных
В разработанном модуле используется СУБД MS SQL Server 2000. Обоснование ее выбора приведено в разделе 1.4.3. В решаемой задачи используется следующая ER-модель, отображенная на рисунке 2.9, описывающая взаимосвязь таблиц в БД.

Рисунок 2.9
Таблица 2.8 Таблица «City»
| № пп |
Поле |
Тип |
Значение |
| 1. |
idCity |
int(10) |
Номер |
| 2. |
city |
varchar(255) |
Наименование города |
| 3. |
telcode |
varchar(20) |
Телефонный код |
| 4. |
timezone |
int(4) |
Часовой пояс |
Таблица 2.9 Таблица «Klient»
| № пп |
Поле |
Тип |
Значение |
| 1. |
idKlient |
int(11) |
Номер |
| 2. |
nameK |
varchar(255) |
Наименование |
| 3. |
inn |
varchar(12) |
ИНН |
| 4. |
kpp |
varchar(12) |
КПП |
| 5. |
fiobossK |
varchar(30) |
ФИО руководителя |
| 6. |
fiokontaktk |
varchar(30) |
ФИО контактного лица |
| 7. |
telefonK |
varchar(9) |
телефон |
| 8. |
adressK |
varchar(255) |
адресс |
| 9. |
zipcodeK |
varchar(6) |
индекс |
| 10. |
emailK |
varchar(15) |
Е-майл |
| 11. |
idCityK |
int(11) |
Код города |
Таблица 2.10 Таблица «Project»
| № пп |
Поле |
Тип |
Значение |
| 1. |
idza |
int(11) |
Номер |
| 2. |
idKZ |
int(11) |
Код заявки |
| 3. |
idoZ |
int(11) |
Код оборудования |
| 4. |
idVZ |
int(11) |
Код производителя |
| 5. |
idGZ |
int(11) |
Код гарантии |
| 6. |
opisanieZ |
varchar(255) |
Описание неисправности |
| 7. |
modelZ |
varchar(45) |
Наименование модели |
| 8. |
status |
varchar(45) |
Статус заявки |
| 9. |
datezz |
timestamp |
Дата заявки |
| 10. |
idzentrZ |
int(11) |
Код фирмы |
Таблица 2.11Таблица «Sotr»
| № пп |
Поле |
Тип |
Значение |
| 1. |
idI |
int(5) |
Номер |
| 2. |
nameI |
varchar(30) |
ФИО |
| 3. |
loginI |
varchar(10) |
Логин |
| 4. |
parolI |
varchar(10) |
пароль |
| 5. |
idZI |
int(11) |
Код фирмы |
Таблица 2.12 Таблица «Firma»
| № пп |
Поле |
Тип |
Значение |
| 1. |
idZ |
int(11) |
Номер |
| 2. |
nameZ |
varchar(255) |
Наименование |
| 3. |
fiobossZ |
varchar(30) |
ФИО руководителя |
| 4. |
fiokontaktZ |
varchar(30) |
ФИО контактного лица |
| 5. |
telefonZ |
varchar(9) |
Телефон |
| 6. |
adressZ |
varchar(255) |
Адресс |
| 7. |
zipcodeZ |
varchar(6) |
Почтовый индекс |
| 8. |
emailZ |
varchar(15) |
Е-майл |
| 9. |
idCityZ |
int(11) |
Код города |
Таблица 2.13 Таблица «SostPr»
| № пп |
Поле |
Тип |
Значение |
| 1. |
idO |
int(10) |
Номер |
| 2. |
nameO |
varchar(255) |
Наименование состояния |
2.3.3 Структурная схема пакета (дерево вызова программных модулей)
Разработанный модуль включает в себя серверную и клиентскую часть Серверная часть является приложением для взаимодействия с базой данных, клиентская – веб-интерфейсом для ввода данных и получения отчетной информации. Структурная схема пакета представлена на рисунке 2.10.

Рисунок 2.10 Структурная схема пакета
2.3.4 Описание программных модулей
На рисунке 2.11 представлена схема добавления данных о проекте.

Рисунок 2.11 Схема добавления данных о проекте
2.4 Контрольный пример реализации проекта и его описание
Работа с модулем начинается с авторизации в системе.

Рисунок 2.12 Страница авторизации
После успешной авторизации необходимо заполнить справочник состояния проектов, для этого выбираем соответствующий пункт меню:

Рисунок 2.13 Выбор пункта меню

Рисунок 2.14 Заполнение справочника
Для ввода нового состояния проекта необходимо нажать кнопку с изображением зеленого плюса, ввести наименование и нажать кнопку с изображением дискеты.
Далее обратимся к конструктору проектов:

Рисунок 2.15 Добавление проектов
В данном окне необходимо ввести наименование проекта, а также его другие реквизиты – параметры и этапы.
Для получения списка проектов необходимо перейти на вкладку «Заказы» и выбрать даты, соответствующие интересующему периоду:

Рисунок 2.16 Выбор даты

Рисунок 2.17 Список проектов
Кроме того, имеется возможность получить сводный список этапов выполнения проектов:

Рисунок 2.18 сводный список
Листинг программных модулей приведен в Приложении 1.
3. Обоснование экономической эффективности проекта
3.1 Выбор и обоснование методики расчёта экономической эффективности
Под понятием «оценка экономической эффективности ИС» понимается процесс, включающий в себя понимание, определение и измерение того, насколько полезным в экономическом плане является или явилось внедрение ИС для предприятия. При этом экономическая полезность рассматривается обычно как денежный эквивалент того, насколько изменились доходы/расходы предприятия в результате инвестирования в ИС.
Под методом оценки эффективности ИС подразумевается способ или набор средств проведения полной оценки ИС. Они могут состоять как из формальных, так и из неформальных процедур, при этом под неформальными понимаются не основанные на цифровых данных, быстрые, преимущественно субъективные процедуры оценки, а под формальными - более объективные, рациональные, базирующиеся на недвусмысленных данных механизмы оценки.
Как известно, внедрение современных информационных технологий - дело дорогостоящее. Функционирование компаний в рыночной среде требует как минимум анализа экономических последствий, а еще лучше - оценки экономической эффективности того или иного шага преобразования системы управления компанией.
Оценка экономической эффективности ИС - сложная и трудоемкая работа, требующая не только технических, но и экономических навыков. Только сочетание этих двух составляющих может привести к достоверному результату проводимого анализа.
Продвижение на рынке ИС в условиях современной конкуренции невозможно без предоставления результатов оценки ожидаемой эффективности системы. Кроме того, существующая статистическая оценка успешности внедрения систем управления предприятием характеризуется неудачей внедрения от 40 до 70 % случаев.
Специалисты в области разработки, внедрения и сопровождения ИС должны обладать навыками проведения предварительной экспертизы проекта. Они должны уметь вести постоянный мониторинг системы на соответствие внедряемых технологий стратегии развития предприятия. Процесс соизмерения затрат и достигаемого за их счет эффекта должен быть именно «процессом», то есть итерационной процедурой, проводимой на протяжении всего этапа разработки и внедрения проекта, результат которой способен повлиять на дальнейшее продолжение проекта.
Существуют следующие этапы оценки экономической эффективности информационной системы:
· традиционная оценка эффективности как соотношение затрат и результатов;
· расчет совокупной стоимости владения информационной системой;
· оценка внедрения ИС как инвестиционного проекта;
· разработка сбалансированной системы показателей для оценки экономического эффекта;
Оценка эффективности проектов независимо от технических, технологических, финансовых, отраслевых или региональных особенностей осуществляется на основе единых принципов. К ним относятся:
· рассмотрение проекта на протяжении всего жизненного цикла;
· моделирование денежных потоков;
· сопоставимость условий сравнения различных проектов;
· положительность и максимум эффекта;
· учет фактора времени;
· учет только предстоящих в ходе осуществления проекта затрат и поступлений;
· сравнение «с проектом» и «без проекта»;
· учет всех наиболее существенных последствий проекта;
· учет наличия разных участников проекта;
· многоэтапность оценки;
· учет влияния на эффективность инвестиционного проекта;
· учет влияния инфляции;
· учет влияния неопределенностей и рисков.
Показатели коммерческой эффективности проекта в целом отражают финансовые последствия внедрения информационной системы. В качестве основных показателей для расчета коммерческой эффективности проекта рекомендуется использовать следующие:
· чистый доход;
· чистый дисконтированный доход;
· внутренняя норма доходности;
· индексы доходности затрат и инвестиций;
· срок окупаемости.
Таким образом, исходя из всего выше сказанного, можно сделать вывод, что процесс оценки экономической эффективности информационных систем сложен и неоднозначен. Подходить следует индивидуально в каждом конкретном случае, но опираясь на определенные методики, что позволит исключить «человеческий фактор» и снизить погрешности ввиду отсутствия каких либо данных.
В рассматриваемом случае, так как система не планируется к продаже, а будет внедрена только на одном предприятии, необходимо рассчитать экономическую эффективность исходя из снижения издержек на производственную деятельность.
При расчете экономической эффективности будет проведено сравнение результатов обработки информации при существующем бизнес-процессе и после внедрения разрабатываемой системы. Прямая эффективность машинной обработки информации представлена в показателе снижения экономических стоимостных затрат на обработку информации. При оценке прямой эффективности в стоимостных единицах измерения рассчитываются две группы показателей – показатель снижения трудовых затрат и показатель снижения стоимостных затрат.
При расчете изменения трудовых затрат на обработку информации используется следующая система показателей:
1. Абсолютный показатель снижения трудовых затрат на обработку информации
DТ=Т0 -Т1 (3.1.1)
где Т0 – годовая трудоемкость обработки информации при базисном варианте;
Т1 – годовая стоимость обработки информации при проектируемом варианте.
2. Коэффициент снижения трудовых затрат
Kт =(DТ/Т0 )*100 (%) (3.1.2)
3. Индекс снижения трудовых затрат, который показывает рост производительности труда при обработке информации.
Yт =Т0 /Т1в (3.1.3)
К стоимостным показателям относятся: абсолютное снижение стоимостных затрат (DC) , коэффициент относительного снижения стоимостных затрат (КC ) индекс снижения стоимостных затрат (YC ):
1. Показатель снижения стоимостных затрат
DС=С0 -С1 (3.1.4)
где С0 – годовая стоимость обработки информации при базисном варианте;
С1 – годовая стоимость обработки информации при проектируемом варианте.
2. Коэффициент эффективности по затратам:
Kc =(DС/С0 )*100 (%) (3.1.5)
3. Индекс изменения стоимостных затрат
Yc =С0 /С1 (3.1.6)
Помимо рассмотренных показателей целесообразно также рассчитать срок окупаемости затрат на внедрение проекта машинной обработки информации (Ток ), рассчитываемые в годах, долях года или в месяцах года:
Ток = КП /DC (3.1.7),
где КП - затраты на создание проекта (проектирование и внедрение).
А также расчетный коэффициент эффективности капитальных затрат:
Ер = 1/Ток (3.1.8)
3.2 Расчёт показателей экономической эффективности проекта
В данном пункте рассчитаем затраты (трудовые и стоимостные) на работу в базовом варианте и на работу после внедрения задачи автоматизации.
Расчет трудовых затрат по базовому и проектируемому варианту.
А). Базовый вариант.
Объём работы измеряется количеством обработанных документов, которые должен обработать специалист в существующей системе. При этом учет заявок и проектов ведется на основе бумажных форм документов, то есть ответственное лицо заносит необходимые сведения вручную на формализованный бланк, анализ представленной информации происходит без применения средств автоматизации.
Норма выработки показывает, сколько за один час специалист может обработать документов при базовом варианте решения задачи. В нашем случае норма выработки в час составляет 1,5 документа.
Трудоёмкость (Тб) определяется делением объёма работы на норму выработки.
Тб =1800 /1,5 = 1200 час.
Б.)Проектный вариант.
Норма выработки при проектном варианте показывает, сколько специалист за один час обрабатывает документов с использованием разработанной системы.
Норма выработки в час составляет 12,0 документов.
Трудоёмкость (Тп) определяется делением объёма работы на норму выработки:
Тп = 1800 /12,0 = 150 час.
Абсолютный показатель снижения трудовых затрат(∆T ):
∆T=Tп-Tб,
∆T= 1200-150=1050 час.
Коэффициент относительного снижения трудовых затрат (Кт):
Кт=∆T/Tб
Кт=1050/1200*100%=87,5%
Индекс изменения трудовых затрат или повышение производительности труда (Yт):
Yт=Тб/Тп.
Yт =1200/150=8
Расчет стоимостных показателей по базовому и проектируемому варианту:
А. Базовый вариант
1. Материальные затраты:
В материальные затраты на обработку информации включаются затраты на расходные материалы (канцтовары): скоросшиватели, ручки, карандаши, линейки, ластики, штрих, бумага формата А4. Посчитано, что ежемесячно на это необходимо расходовать 350 рублей.
Картриджи: 1 шт. х 500 руб. = 500 руб.;
Итого: 850 руб. в месяц
Соответственно на год потребуется:
850 х 12 = 10200 руб.
2.Трудовые затраты.
Количество работников - 1 человека. ФОТ (Фонд оплаты труда) сотрудника – 250руб./час. * 100 час. = 25000 рублей в месяц.
Фонд заработной платы за год составляет:
25000 х 12 = 300000 руб.
Всего затраты на базовый вариант обработки информации составляет:
Сб =300000+10200=310200 руб.
Б. Проектный вариант.
1. Материальные затраты:
В материальные затраты на обработку информации включаются следующие расходные материалы:
картриджи 1 шт. х 500 руб. = 500 руб.;
бумага 1 шт. х 105 руб. = 105 руб.;
Итого: 605 руб. в месяц
Соответственно на год потребуется:
605 х 12 = 7260 руб.
2.Трудовые затраты.
Количество работников - 1 человека. ФОТ (Фонд оплаты труда) сотрудника – 250руб./час. * 12,5 = 3125 рублей в месяц.
Фонд заработной платы за год составляет:
3125 x12= 37500 руб.
3.Накладные расходы (в данном случае состоят из суммы стоимости потреблённой электроэнергии):
2500Кв/ч*1,50руб.=37500,00 руб.
Сопровождение - 30000 руб. в год.
Срок действия проекта - 7 лет, тогда амортизационные отчисления составят 14,28% (100% / 7) от капитальных вложений.
Капитальные вложения (инвестиции) в создание проекта.
Сводный инвестиционный план проекта, таким образом, суммарные затраты стоимость проекта равна 207750,00 руб.
Сумма амортизационных начислений 14,28% от капитальных вложений:
207750,00 х 0, 14 = 29085,00 руб.
Всего затраты на автоматизированную обработку информации составляют:
Сп = 7260+37500+37500+30000+29085= 141345 руб.
Рассчитаем значение стоимостных показателей:
Абсолютное снижение стоимостных затрат(∆С):
∆С=Сб-Сп,
∆С =310200- 141345= 168855 руб.
Коэффициента относительного снижения стоимостных затрат (Кс):
Кс=∆С/Сб*100%
Кс=168855/310200*100%=54,4%
Индекс изменения стоимостных затрат (Yc):
Yc=Сб/Сп.
Yc=310200/141345=2,19
Определим экономическую эффективность от системы. Это отношение экономического эффекта, полученного за определённый период времени от вложения капитала (или от внедрения мероприятий), к объёму вложенного капитала, обеспечившего внедрение мероприятий и получение экономического эффекта.
Экономический эффект представляет собой чистый доход (прибыль), т. е. цена минус себестоимость.
Формула экономической эффективности имеет вид:
Е=∆С/Кз=1/Т
где: ∆С - чистый доход (прибыль), полученный в течение года от эксплуатации внедрённого проекта;
Кз - объём инвестиций, за счёт которого обеспечен доход.
Е =168855/207750=0,81
Эффективность капитальных затрат определяется сроком окупаемости (Т) дополнительных капитальных затрат на модернизацию информационной системы:
Срок окупаемости определяется, как обратная величина Е
Т = 1 / Е
Т = 1 /0,81 = 1,2
Экономические показатели, полученные в результате дипломного проектирования, представлены в таблице 3.1:
Таблица 3.1 Экономические показатели проекта
| Наименование показателей эффективности |
Ед. измерения |
Результат |
| Необходимые инвестиции на разработку системы |
руб. |
178221,00 |
| Годовые затраты на планирование продаж при базовом варианте |
руб. |
310200,00 |
| Годовые затраты на автоматизированное на планирование продаж |
руб. |
191345,00 |
| Годовой экономический эффект |
руб. |
168855,00 |
| Экономическая эффективность проекта |
0,81 |
|
| Срок окупаемости проекта |
лет |
1,2 |
Получив все необходимые расчетные показатели, для наглядности, составим графические диаграммы, представленные на рисунке 3.1 (сравнительная диаграмма трудовых затрат) и 3.2 - сравнительная диаграмма стоимостных затрат.

Рисунок 3.1

Рисунок 3.2
Заключение
В настоящее время способность компании вести комплексные проекты в мультипроектной среде управления приобретает статус ключевого рыночного преимущества. Интеллектуальное производство в наши дни требует не только досконального анализа эффективности труда, но и применения самых современных технологий управления человеческими ресурсами, позволяющих обеспечить наибольшее качество исполнения работ.
Дополнительную сложность управления создает необходимость осуществлять оперативный мониторинг и изменения структур работ, конкурирующих за ресурсы. Упростить процессы управления в этом случае позволяет использование общего пространства обмена результатами выполнения работ и единой системы оценки трудовых ресурсов, благодаря которой возможно осуществление оптимального распределения рабочей силы с целью максимизации общей для организации выгоды от исполнения.
Предложенное решение позволяет обеспечить выполнение этих условий с применением самых современных подходов, таких как мультипроектное управление, использование общей базы артефактов и компетентностного подхода, на основе которого реализуется механизм оценки пригодности сотрудника к выполнению задачи.
Таким образом управление человеческими ресурсами в мультипроектной среде становится эффективным, значительную улучшая эффективность деятельности всей компании.
В данной работе был разработан модуль для приема заявок от клиентов, интегрированный в CRM FreshOffice. Данный процесс на рассматриваемом предприятии наиболее сложен в связи с большим количеством клиентов, разнообразием поддерживаемых услуг, что накладывает свои требования к разрабатываемой системе.
В аналитической части выполнен комплекс работ, направленных на обоснование необходимости автоматизации: определена сущность задачи, описаны основные свойства системы, дано описание всем существующим бизнес-процессам, рассмотрены вопросы, связанные с анализом существующих разработок в этой области. Также в первой главе обосновываются проектные решения по информационному, программному, техническому и технологическому обеспечению.
Проектная часть посвящена рассмотрению этапов жизненного цикла проекта. Также дана характеристика информационной архитектуры разрабатываемого проекта, построена информационная модель задачи, проведено моделирование «сущность-связь» (ER-модель), описана структура полей таблиц базы данных, проанализированы все информационные потоки входной, оперативной, нормативно-справочной и результатной информации.
В процессе реализации проектных решений по программному обеспечению построены: дерево диалога (сценарий работы с системой), структурная схема пакета и ряд других компонент проекта, подробно раскрывающих сущность машинной реализации задачи.
Кроме этого, во второй главе описаны все используемые программные модули, построена схема технологического процесса сбора, передачи, обработки и выдачи информации, описан контрольный пример реализации проекта.
Третья часть дипломного проекта посвящена выбору методики расчета экономической эффективности и собственно проведению всех расчетов, направленных на обоснование экономической эффективности проекта. Полученные результаты расчетов свидетельствуют об экономической эффективности проекта.
.
Список использованной литературы
1. Автоматизированные информационные системы, базы и банки данных. Вводный курс: Учебное пособие, М.: Гелиос АРВ, 2002. - 368 с., ил
2. Алистер Коберн, Современные методы описания функциональных требований к системам, М.: издательство "Лори", 2002. - 263 с
3. Алистер Коберн, Современные методы описания функциональных требований к системам
4. Астелс, Дэвид; Миллер Гранвилл; Новак, Мирослав, Практическое руководство по экстремальному программированию, Пер. с англ. - М.: Издательский дом "Вильямс", 2002. - 320 с.: ил. - Парал. тит. англ
5. Б.Н. Гайфуллин, И.А. Обухов, Автоматизированные системы управления предприятиями стандарта ERP/MRPII. Производственное издание. М. "Богородский печатник", 2001, 104 с
6. Бек К, Экстремальное программирование, СПб.: Питер, 2002. - 224 с
7. Брауде Э, Технологии разработки программного обеспечения
8. СПб: Питер, 2004. - 655 с.: ил
9. Введение в системы баз данных – СПб: Издательский дом "Вильямс", 2000. - 848 с.;
10. Вендров А.М., CASE-технологии. Современные методы и средства проектирования информационных систем - М.: Финансы и статистика, 2006.
11. Вигерс Карл, Разработка требований к программному обеспечению, Пер, с англ. - М.:Издательско-торговый дом "Русская Редакция", 2004. -576с.: ил
12. Гаджинский А.М. Основы логистики: Учеб.пособие/ Инфоpм.-внедpен.центp "Маpкетинг".- М., 2005.- 121, с.: ил., табл.
13. ГОСТ 34.601-90. Информационная технология. Автоматизированные системы. Стадии создания
14. ГОСТ Р ИСО/МЭК 12207/99. Государственный стандарт РФ. Информационная технология. Процессы жизненного цикла информационных систем. Издание официальное. - М., 1999
15. Дейв Крейн, Эрик Паскарелло, Даррен Джеймс. AJAX в действии: Учебник – М.: Вильямс, 2006. 450 – 490 с.
16. Джексон Г. Проектирование реляционных баз данных для использования с микро-ЭВМ М.: Финансы и статистика, 1991.
17. Диго С.М. Базы данных: проектирование и использование: Учебник. – М.: Финансы и статистика, 2005. – 592 с.
18. Дэвид Флэнаган. JavaScript. Подробное руководство: Учебник – М.: Символ Плюс, 2008. 243 – 249 с.
19. Дэниел О'Лири, ERP системы. Современное планирование и управление ресурсами предприятия. Выбор, внедрение, эксплуатация . М.: ООО "Вершина", 2004. - 272 с, [Пер. с англ. Ю.И.Водопьяновой
20. Зеленков Ю.А. Введение в базы данных. Центр Интернет ЯрГУ, 1997.
21. Зелковиц М., Шоу А., Гэннон Дж. Принципы разработки программного обеспечения / Пер. с англ. — М.: Мир, 1982. — 386 с., ил.
22. Ивлиев М.К., Порошина Л.А. Автоматизация оперативного и бухгалтерского учета товаров, 1997.
23. Информационные системы: Учебник для вузов. 2-е изд. СПб: "Питер", 2005 г - 656 стр.
24. Керри Н. Праг, Майкл Р. Ирвин, Access 2000 - Библия пользователя, Диалектика, 2000.
25. Крис Дейт. Введение в базы данных, 6-е изд. Киев, Диалектика, 1998.
26. Кристиан Дари, Богдан Бринзаре, Филип Черчез-Тоза, Михай Бусика. AJAX и PHP. Разработка динамических веб-приложений: Учебник – М.: Символ Плюс, 2006.
27. Леффингуелл Д., Уидриг Д, Принципы работы с требованиями к программному обеспечению, М.: ИД "Вильямс", 2002
28. Лифшиц Н.И., Левин Е.Т Механизация и автоматизация процессов отборки и комплектования заказов на складах М., 1970.
29. Макарова Н.В Информатика: Учебник, М.: Финансы и статистика, 2003. - 768 с
30. Марка Д., МакГоуэн К, Методология структурного анализа и проектирования, М.: МетаТехнология, 1993
31. Марка Д.А. Методология структурного анализа и проектирования, СПб.: Питер, 1995. - 235 с
32. Мацяшек Лешек, Анализ требований и проектирование систем. Разработка информационных, Пер. с англ. - М.: Издательский дом "Вильямс", 2002. - 432 с.: ил. - Парал. тит. Англ
33. Меняев М.Ф, Информационные технологии управления: Книга 3: Системы управления организацией, М.: Омега-Л, 2003. - 464 с
34. Орлик С., Булуй Ю, Введение в программную инженерию и управление жизненным циклом ПО Программная инженерия. Программные требования
35. Петров В. Н, Информационные системы, СПб.: Питер, 2002. - 688 с
36. Практическое руководство по программированию / Пер. с англ. Б. Мик, П. Хит, Н. Рашби и др.; под ред. Б. Мика, П. Хит, Н. Рашби. — М.: Радио и связь, 1986. — 168 с., ил.
37. Проектирование и использование баз данных: Учебник. М.:Финансы и статистика, 1995г. – 191 с.;
38. Разработка программного обеспечения - СПб : "Питер", 2004 г - 592 стр.
39. Раскин А.Л., Руководство по применению стандарта ИСО 9001:2000 при разработке программного обеспечения. М.: РИА "Стандарты и качество", 2002. - 104 с. - ("Дом качества", вып. 9 (18))
40. Реляционные базы данных: практические приемы оптимальных решений. – СПб.: БХВ-Петербург, 2005 – 400с.:ил;
41. Симионов Ю.Ф., Боромотов В.В. Информационный менеджмент. — Ростов н.Д: Феникс, 2006, 250с., ил.;
42. Схемы алгоритмов, программ, данных и систем. Условные обозначения и правила выполнения. ГОСТ 19.701-90 (ИСО 5807-85) / Государственный комитет СССР по управлению качеством продукции и стандартам, 01.01.1992.
43. Фаулер М, Скотт К, UML в кратком изложении. Применение стандартного языка объектного моделирования, Пер. с англ. - М.:Мир, 1999. - 191 с., ил
44. Фокс Дж. Программное обеспечение и его разработка / Пер. с англ. — М.: Мир, 1985. - 368 с., ил.
45. Язык компьютера. Пер. с англ, под ред. и с предисл. В. М. Курочки-на. — М.: Мир, 1989. - 240 с., ил. Глушаков С.В., Ломотько Д.В. Базы данных, 2000.
46. Якобсон А., Г. Буч, Дж. Рамбо, Унифицированный процесс разработки программного обеспечения
47. Якобсон А., Г. Буч, Дж. Рамбо, Унифицированный процесс разработки программного обеспечения, СПб.: Питер , 2002. - 496 с
Приложение 1. Листинг программных модулей
<asp:ObjectDataSource ID="ObjectDataSource1" runat="server"
TypeName="ComponentsDB.CatalogDB" SelectCountMethod="GetCountByGenre" SelectMethod="GetPageProductsByGenre" EnablePaging="true" OnSelected="ObjectDataSource_Selected" EnableCaching="true" CacheDuration="360">
<SelectParameters>
<asp:QueryStringParameter Name="GenreID" QueryStringField="GenreID"
Type="Int32" />
</SelectParameters>
</asp:ObjectDataSource>,
где
EnablePading = “true” - включает разбиение на страницы в источнике данных.
SelectCountMethod = "GetCountByGenre" – метод для подсчёта общего кол-ва строк в таблице. Данный метод необходим, для того чтобы GridView мог создать корректное количество ссылок страниц на панели навигации.
SelectMethod = "GetPageProductsByGenre" – метод выбирающий информацию для текущей страницы.
Метод GetCountByGenre, вызывает хранимую процедуру GetCountByGenre, которая возвращает кол-во альбомов в каталоге, относящихся к жанру, указанному в параметре GenreID.
Метод GetCountByGenre:
public static int GetCountByGenre(int GenreID)
{
SqlConnection conn = new SqlConnection(WebConfigurationManager.ConnectionStrings["connStr"].ConnectionString);
SqlCommand cmd = new SqlCommand("GetCountByGenre", conn);
cmd.CommandType = CommandType.StoredProcedure;
cmd.Parameters.Add("GenreID", SqlDbType.Int);
cmd.Parameters["GenreID"].Value = GenreID;
int count=-1;
try
{
conn.Open();
count = (int)cmd.ExecuteScalar();
}
catch(SqlException)
{
conn.Close();
}
finally
{
conn.Close();
}
return count;
}
Хранимая процедура GetCountByGenre
CREATE PROCEDURE GetCountByGenre (@GenreID INT)
AS
SELECT COUNT(*) FROM Catalogue
WHERE GenreID = @GenreID
GO
Метод GetPageProductsByGenre вызывает хранимую процедуру GetPageProductsByGenre, которая возвращает данные для текущей страницы GridView.
Метод GetPageProductsByGenre:
public static DataSet GetPageProductsByGenre(int startRowIndex, int maximumRows, int GenreID)
{
SqlConnection conn = new SqlConnection(WebConfigurationManager.ConnectionStrings["connStr"].ConnectionString);
SqlCommand cmd = new SqlCommand("GetPageProductsByGenre", conn);
cmd.CommandType = CommandType.StoredProcedure;
cmd.Parameters.Add("Start", SqlDbType.Int);
cmd.Parameters["Start"].Value = startRowIndex;
cmd.Parameters.Add("Count", SqlDbType.Int);
cmd.Parameters["Count"].Value = maximumRows;
cmd.Parameters.Add("GenreID", SqlDbType.Int);
cmd.Parameters["GenreID"].Value = GenreID;
DataSet ds = new DataSet();
SqlDataAdapter da = new SqlDataAdapter();
da.SelectCommand = cmd;
try
{
conn.Open();
da.Fill(ds);
}
catch (SqlException)
{
conn.Close();
return null;
}
finally
{
conn.Close();
}
return ds;
}
Хранимая процедура GetPageProductsByGenre:
CREATE PROCEDURE GetPageProductsByGenre (@Start INT, @Count INT, @GenreID INT)
AS
CREATE TABLE #TempProductsList
(
Num INT IDENTITY (0,1) PRIMARY KEY,
ProductID INT,
ArtistName NVARCHAR(50),
ArtistID INT,
AlbumName NVARCHAR(50),
UnitCost MONEY,
Presence BIT
)
INSERT INTO #TempProductsList
(ProductID, ArtistName, ArtistID, AlbumName, UnitCost, Presence)
SELECT ProductID, ArtistName, Catalogue.ArtistID, AlbumName, UnitCost, Presence
FROM Catalogue, Artists
WHERE GenreID = @GenreID AND Catalogue.ArtistID = Artists.ArtistID
ORDER BY ArtistName
DECLARE @FromNum INT
DECLARE @ToNum INT
SET @FromNum = @Start
SET @ToNum = @Start + @Count – 1
SELECT ProductID, ArtistName, ArtistID, AlbumName, UnitCost, Presence FROM #TempProductsList
WHERE Num >= @FromNum AND Num <= @ToNum
GO
Похожие рефераты:
Процесс экспедирования транспортной компании ООО "Авелена Логистик"
Организация документооборота с помощью "Visual Basic for Application"
Автоматизация работы отдела планирования компании ООО "Кока-Кола ЭйчБиСи Евразия"
Экономическая деятельность и ее информационное обеспечение
Создание офисной сети под управлением Windows Serwer 2003
Билеты на государственный аттестационный экзамен по специальности Информационные Системы
Средства безопасности Windows Server 2003
Автоматизация бизнес-процессов продажи билетов ООО "Зритель"
Автоматизация учета продаж в ООО "Евросеть"
Разработка мероприятий по увеличению прибыли организации (на примере ООО "Август")