| Скачать .docx |
Курсовая работа: Призначення та сутність обліку затрат на виробництво. Місце обліку в управлінні поточними витратами
Курсова робота
на тему: «Призначення та сутність обліку затрат на виробництво. Місце обліку в управлінні поточними витратами»
Вступ
Актуальність теми . Одним із реальних шляхів виходу нашого суспільства із кризисного стану, оновлення не лише економічної, але і соціальної сфери життя є радикальна реформа господарського механізму. У зв'язку з цим доцільно підкреслити, що для економіки, яка стала на шлях розвитку здорових ринкових стосунків, відповідних існуючим в розвинутих країнах, і в якій кардинально змінюються форми і методи господарювання, актуальною проблемою стає оптимізація виробничих процесів і, зокрема, вдосконалення процесу управління поточними витратами.
У теперішній час умови діяльності виробничих підприємств істотно змінилися. Зростання конкуренції різко підвищили вимоги до ефективності управління ними. При цьому оптимальна величина поточних витрат має забезпечувати підприємству одержання достатньої суми прибутку, яка б забезпечила умови для його подальшого розвитку, задоволення соціальних запитів працівників. З одного боку, зменшення витрат підвищує економічну ефективність діяльності виробничого підприємства, але з іншого – може призвести до погіршення якості пропонованих послуг, що викликає зниження конкурентоспроможності і скорочує обслуговуваний сектор споживчого ринку. Усе це потребує необхідність вдосконалення механізму управління поточними витратами на рівні виробничого підприємства, чим і обумовлюється актуальність обраної теми.
Теоретичні і методологічні основи управління витратами знайшли своє відображення в роботах О.Ф. Аксененка, М.І. Баканова, П.С. Безруких, А.Р. Бернвальда, В.Б. Івашкевіча, М.В. Кужельний, С.О. Ніколаєвої, П.П. Новіченка, В.А. Павлової, С.С. Сатубалдіна, Я.В. Соколова, С.А. Стукова і ін. Ряд питань по темі дослідження викладені в роботах зарубіжних учених: К. Друрі, Б. Нідлза, Г. Сігела, Ч. Хорнгрена і ін.
Мета і завдання дослідження. Метою курсової роботи є обґрунтування науково-методичних і практичних рекомендацій щодо вдосконалення механізму управління поточними витратами.
Для досягнення поставленої мети в рамках дослідження сформульовано і вирішено наступні наукові завдання, які визначили логіку та структуру курсової роботи:
· дослідження сутності поточних витрат виробничих підприємств;
· аналіз наукових підходів до управління поточними витратами;
· дослідження стану управління поточними витратами в виробництві;
· комплексна оцінка ефективності управління поточними витратами на підприємствах;
· обґрунтування механізму прийняття рішень щодо управління поточними витратами на основі моделювання ситуацій;
· розробка механізму управління поточними витратами із застосуванням універсальних нормованих графічних моделей.
Об'єктом дослідження є процес управління поточними витратами на підприємстві ВАТ «Черкасихліб».
Предметом дослідження виступають теоретичні положення, методи та методичні підходи щодо формування механізму управління поточними витратами виробничих підприємств на основі універсальних нормованих графічних моделей.
Структура курсової роботи.
Робота виконана на 50 сторінках машинописного тексту, містить 12 таблиць, 5 рисунків, список використаних літературних джерел становить 15 найменувань.
Інформаційно-методологічна база досліджень курсової роботи– звітні документи ВАТ «Черкасихліб» за 2009–2010 роки, інформація Інтернет-сайтів підприємств України по виробництву та реалізації хліба в Україні.
1. Теоретичні аспекти обліку витрат на виробництво
1.1 Призначення та сутність витрат на виробництво продукції
У сучасних економічних умовах особливе значення має своєчасне, повне й достовірне визначення фактичних витрат на виробництво та збут продукції, а також контроль за використанням ресурсів і грошових засобів.
Собівартість промислової продукції (робіт, послуг) – це виражені в грошовій формі поточні витрати підприємства на її виробництво і збут. Витрати на виробництво утворюють виробничу (заводську) собівартість, а витрати на виробництво і збут – повну собівартість промислової продукції. Перелік включених до собівартості поточних витрат визначено статтею 9 Закону України «Про оподаткування прибутку підприємств».
Витрати на виробництво валової продукції (чи собівартість валової продукції) характеризують витрати поточного періоду на виробництво промислової продукції (робіт, послуг). [4]
Метою обліку собівартості продукції є своєчасне, повне і достовірне визначення фактичних витрат, пов'язаних з виробництвом і збутом продукції, обчислення фактичної собівартості окремих видів та всієї продукції, а також контроль за використанням матеріальних, трудових та грошових ресурсів.
Дані обліку витрат використовуються для оцінки та аналізу виконання планових показників, визначення результатів діяльності структурних підрозділів та підприємств в цілому, фактичної ефективності організаційно-технічних заходів, спрямованих на розвиток та удосконалення виробництва, для планово-економічних та аналітичних розрахунків.
У зв'язку з цим повинно бути забезпечене повне зіставлення планових та звітних даних щодо складу і класифікації витрат, об'єктів і одиниць калькулювання, методів розподілу витрат за планованими (звітними) періодами. [6]
Витрати на виробництво класифікуються за такими ознаками:
Таблиця №1
| Ознаки | Витрати | |
| 1 | За місцем виникнення витрат | Витрати виробництва, цеху, дільниці, служби |
| 2 | За видами продукції, робіт, послуг | Витрати на вироби, типові представники виробів, групи однорідних виробів, одноразові замовлення, валову, товарну, реалізовану продукцію |
| 3 | За видами витрат | Витрати за економічними елементами, витрати за статтями калькуляції |
| 4 | За способами перенесення вартості на продукцію | Витрати прямі, непрямі |
| 5 | За ступенем впливу обсягу виробництва на рівень витрат | Витрати умовно-змінні, умовно-постійні |
| 6 | За календарними періодами | Витрати поточні, одноразові |
За місцем виникнення витрати на виробництво групуються за цехами, дільницями, службами та іншими адміністративно відокремленими структурними підрозділами виробництв.
Залежно від характеру та призначення виконуваних процесів виробництво поділяється на: основне, допоміжне і непромислове господарство.
До основного виробництва належать, цехи, дільниці, що беруть безпосередньо участь у виготовленні продукції.
Допоміжне виробництво призначене для обслуговування цехів основного виробництва: виконання робіт по ремонту основних фондів. забезпечення інструментом, запасними частинами для ремонту устаткування, різними видами енергії, транспортними та іншими послугами. До нього належать ремонтні цехи, експериментальні, енергетичні, транспортні та інші підрозділи.
До непромислового господарства належить: незаводський транспорт, житлово-комунальне господарство та культурно-побутові заклади, підсобні сільськогосподарські підприємства та інші структурні підрозділи, які не беруть участі у виробництві товарної продукції.
Усі витрати на виробництво включаються до собівартості окремих видів продукції, робіт і послуг (у тому числі окремих виробів, виготовлених за індивідуальними замовленнями) чи груп однорідних виробів.
За видами витрати класифікуються за економічними елементами та за статтями калькуляції.
Під елементами витрат розуміють економічно однорідні види витрат.
Витрати за статтями калькуляції – це витрати на окремі види виробів, а також витрати на основне і допоміжне виробництво.
За способами перенесення вартості на продукцію витрати поділяються на прямі та непрямі. [9]
До прямих витрат належать витрати, пов'язані з виробництвом окремих видів продукції (на сировину, основні матеріали, покупні вироби і напівфабрикати тощо), які можуть бути безпосередньо включені до їх собівартості.
До непрямих витрат належать витрати, пов'язані з виробництвом кількох видів продукції (витрати на утримання та експлуатацію устаткування, загальновиробничі, загальногосподарські витрати), що включають до собівартості за допомогою спеціальних методів. Непрямі витрати утворюють комплексні статті калькуляції (тобто складаються з витрат, що включають кілька елементів), які відрізняються за їх функціональною роллю у виробничому процесі. [10]
За ступенем впливу обсягу виробництва на рівень витрат витрати поділяються на змінні (умовно-змінні) та постійні (умовно-постійні). До перших належать витрати, абсолютна величина яких зростає із збільшенням обсягу випуску продукції і зменшується із його зниженням.
До них витрат належать витрати на сировину та матеріали, покупні комплектуючі вироби, напівфабрикати, технологічне паливо і енергію, на оплату праці працівників, зайнятим у виробництві продукції (робіт, послуг), з відрахуванням на соціальні заходи, а також інші витрати.
Постійні (умовно-постійні) – це витрати, абсолютна величина яких із збільшенням (зменшенням) випуску продукції істотно, не змінюється. До них належать витрати, пов'язані з обслуговуванням і управлінням виробничою діяльністю цехів, а також витрати на забезпечення господарських потреб виробництва.
Витрати на виробництво поділяються за календарними періодами на поточні та одноразові.
Поточні, тобто постійні, звичайні витрати або витрати, у яких періодичність менша ніж місяць.
Одноразові, тобто однократні витрати або витрати, які здійснюються періодично (періодичність більша ніж місяць) і спрямовуються на забезпечення процесу виробництва протягом тривалого часу.
Витрати, що включаються до собівартості продукції (робіт, послуг), групуються за такими елементами [7]:
- матеріальні витрати;
- витрати на оплату праці, відрахування на соціальні заходи;
- амортизація основних фондів та нематеріальних активів;
- інші витрати.
До елемента «Витрати на оплату праці» належать:
1) витрати на виплату основної і додаткової заробітної плати, обчислені згідно з прийнятими підприємством системи оплати праці, включаючи будь-які види грошових і матеріальних доплат,
2) Виплати, передбачені законодавством про працю, за невідпрацьований на виробництві (неявочний) час.
3) витрати, пов'язані з підготовкою (навчанням) і перепідготовкою кадрів;
4) виплати громадянам за виконання робіт, послуг, згідно з договорами, цивільно-правового характеру,
5) виплата звільненим працівникам вихідної допомоги і середнього заробітку,
Витрати на оплату праці поділяються на основну та додаткову заробітну плату.
До елемента «Амортизацій основних фондів та нематеріальних активів» належать:
1) витрати на повне відновлення основних фондів та капітальний ремонт у вигляді амортизаційних відрахувань від вартості основних виробничих фондів на реконструкцію, модернізацію та капітальний ремонт фондів, що належать підприємству;
2) амортизаційні відрахування на надані в оперативну оренду основні фонди (крім тих, що належать до державної форми власності) нараховуються орендодавцем і використовуються ним на повне відновлення наданих в оренду або інших належних йому основних фондів. При цьому на собівартість продукції (робіт, послуг) орендаря відноситься сума нарахованих орендодавцем амортизаційних відрахувань на надані в оренду основні фонди; [1]
3) амортизаційні відрахування на надані у фінансову оренду основні фонди, а також на надані в оперативну оренду основні фонди, що належать до державної форми власності, нараховуються арендарем і використовуються ним включно на повне відновлення орендованої частки основних фондів;
4) витрати орендаря на капітальний ремонт орендованих будівель (приміщень) нежитлового призначення відносяться на собівартість продукції (робіт, послуг) щомісяця рівними частками протягом строку дії договору оренди;
5) амортизаційні відрахування від вартості основних фондів (приміщень), що надаються безоплатно підприємствам громадського харчування або використовуються підприємствами самостійно для обслуговування працівників, що перебувають з підприємством у трудових відносинах та інші.
В управлінні поточними витратами виробничої діяльності, крім зазначених класифікаційних ознак, можна застосовувати додаткові ознаки класифікації – за ступенем реагування на зміну обсягів діяльності, за періодами, за центрами відповідальності чи місцем виникнення, за ступенем однорідності, за можливістю контролю в конкретному структурному підрозділі, за принципами організації управління. [8]
Поточні витрати підприємств за видами діяльності класифікуються за такими групами:
· витрати операційної діяльності;
· витрати фінансової діяльності;
· витрати інвестиційної діяльності;
· інші витрати звичайної діяльності;
· надзвичайні витрати.
Витрати операційної діяльності поділяють на: витрати, які включають до собівартості реалізованих товарів (продукції); адміністративні витрати; витрати на збут; інші операційні витрати.
До складу поточних витрат підприємства виробництва та торгівлі належать витрати обігу – представлені в грошовій формі витрати підприємства на здійснення процесу реалізації товарів, які за своєю сутністю становлять собівартість послуг із доведення товарів від виробника до споживача та пов’язаних зі зміною форм вартості.
До них належать операційні витрати, транспортно-заготівельні витрат и, що припадають на реалізовані товари, та відсотки за кредит, які відносять до витрат фінансової діяльності.
1.2 Особливості бліку затрат на виробництво продукції
Виробнича собівартість продукції за звітний період (місяць, квартал, рік) формується у системі таких розрахунків [6]:
а) на державному підприємстві: №20 «Основне виробництво», №21 «Напівфабрикати власного виробництва», №23 «Допоміжні виробництва», №24 «Витрати на утримання та експлуатацію машин та обладнання», №25 «Загальновиробничі витрати», №26 «Загальногосподарські витрати», №28 «Брак у виробництві», №29 «Обслуговуючі виробництва та господарства», №31 «Витрати майбутніх періодів». Всі рахунки активні;
б) на малих підприємствах затрати на виробництво доцільно облічувати на калькуляційному рахунку №20 «Основне виробництво» і збирально-розподільчому, №26 «Загальногосподарські витрати», що не виключає використання інших рахунків (№23,24,25,31 тощо).
Собівартість продукції основного виробництва. На дебеті рахунку №20 «Основне виробництво» відображають прямі затрати звітного періоду, пов'язані безпосередньо з випуском продукції, виконанням робіт та наданням послуг, також затрати допоміжних виробництв, непрямі затрати, пов'язані з управлінням, та обслуговуванням основного виробництва, втрати від браку, на кредиті – списування фактичної продукції. Сальдо на рахунку №20. «Основне виробництво» тільки дебетове, показує фактичну собівартість незавершеного виробництва.
Собівартість напівфабрикатів власного виробництва.
На дебеті рахунку №21 «Напівфабрикати власного виробництва» відображають затрати звітного періоду пов'язані з виготовленням напівфабрикатів. На кредиті рахунку №21 «Напівфабрикати власного виробництва» відображається вартість напівфабрикатів переданих в подальшу переробку основному виробництву (в кореспонденції з рахунком №20 «Основне виробництво») та реалізованих іншим підприємствам (в кореспонденції з рахунком №46 «Реалізація»).
Собівартість продукції допоміжних виробництв.
На дебеті рахунку №23 «Допоміжні виробництва» відображають прямі затрати звітного періоду, пов'язані безпосередньо з випуском продукції, виконанням робіт на Наданням послуг, а також непрямі затрати, пов'язані з управлінням та обслуговуванням допоміжних виробництв, втрати від браку.
На кредиті рахунку №23 «Допоміжні виробництва» відображаються суми фактичної собівартості закінченої виробництвом продукції, виконаних робіт та наданих послуг (в кореспонденції) з дебетом рахунку №20 «Основне виробництво» і дебетом рахунку №46 «Реалізація». Залишок на рахунку №23 «Допоміжні виробництва» на кінець звітного періоду показує вартість незавершеного виробництва. [13]
Стаття калькуляції «Витрати на утримання та експлуатацію обладнання».
На дебеті рахунку №24 «Витрати на утримання та експлуатацію машин та обладнання» відображають витрати звітного періоду по утриманню та експлуатації обладнання. До цих витрат належать витрати по утриманню та ремонту виробничого обладнання робочих місць, а також засобів цехового транспорту; амортизація обладнання і транспортних засобів, сплачувана вартість малоцінних та швидкозношуваних предметів (інструментів, пристосувань), витрати по їх ремонту та ін. з цього рахунку списуються на затрати. Наприклад, на ремонт при кредитуванні рахунків матеріальних цінностей (№05, 06, 08 та ін.), розрахунків по оплаті праці (рахунки №70, №69), з постачальниками та підрядчиками (рахунок №60), витрат майбутніх періодів згідно з їх розподілом (рахунок №31).
Витрати по експлуатації машин та обладнання обліковуються у розрізі виробничих структурних підрозділів – бригад, цехів, дільниць, технологічних фаз, а іноді і агрегатів, і тому списуються з кредиту рахунку №24 «Витрати на утримання та експлуатацію машин та Обладнання» цілеспрямовано на ці виробничі структурні підрозділи.
Обчислення величини витрат на утримання та експлуатацію устаткування, що включається до собівартості одиниці продукції (виробу), проводиться так [10]:
групується устаткування (машини, верстати, молоти, преси, тощо);
кожному цеху підприємства з урахуванням його технічного призначення і величини витрат на утримання та експлуатацію за годину роботи:
визначається нормативна величина витрат за годину на утримання та експлуатацію одиниці устаткування характерної для тієї чи іншої груп.
На основі технологічної документації визначається необхідна для виробництва виробу кількість годин роботи кожної групи устаткування. За допомогою одержаних коефіцієнтів обчислюється загальна кількість приведених машино-годин роботи устаткування на один виріб.
У разі значної зміни кількості машино-годин, необхідних для встановлення окремих виробів до кошторисних (нормативних) ставок вносяться необхідні корективи. Для розрахунку кошторисних (нормативних) ставок використовуються єдині групування устаткувань і коефіцієнт приведення витрат на експлуатацію відповідної групи устаткування.
Витрати на управління розподіляють на дві групи: управління виробничими структурними підрозділами – загальновиробничі (бригадою, дільницею, цехом, технологічною лінією – фазою, переділом тощо) та господарством у цілому – загальногосподарські. Для обліку першої групи витрат планом рахунків передбачено рахунок №25 «Загальновиробничі витрати», на якому для кожного структурного підрозділу відкривають окремий субрахунок. Для обліку другої групи – рахунок №26 «Загальногосподарські витрати».
Стаття калькуляції «Загальновиробничі витрати»
На дебеті рахунку №25 «Загальновиробничі витрати» відображають такі витрати звітного періоду: по утриманню апарату управління цехом (п1дрозділом тощо); ремонт будівель, споруд, інвентаря, що облічуються у складі основних засобів цеху; вартість матеріалів та виробів, використаних на проведення дослідів, заробітна плата і відрахування на соціальні заходи робітників, зайнятих на цих роботах; витрати по охороні праці; знос малоцінного та швидкозношуваного інвентаря, інші витрати; збитки від простоїв; збитки від псування матеріальних цінностей при зберіганні в цехах, збитки від недовикористання деталей, вузлів та технологічної оснастки; нестачі (на дебеті рахунку №28) і лишки (на кредиті рахунку №25) матеріальних цінностей незавершеного виробництва; інші непродуктивні витрати (наприклад, допомога з непрацездатності, що виникла внаслідок виробничої травми і виплачується на підставі судових рішень).
Стаття калькуляції «Загальногосподарські витрати». На дебеті рахунку №26 «Загальногосподарські витрати» відображають такі затрати звітного періоду: заробітна плата апарату управління підприємством; позавідомча пожежна охорона; норма витрат на підставі укладених договорів; інші витрати по управлінню (канцелярські, друкарські, поштово-телефонні затрати заводоуправління, цехів, основного та допоміжного виробництв; витрати по утриманню телефонних станцій тощо); амортизаційні відрахування від вартості основних засобів загальногосподарського характеру, в т.ч. відрахування по амортизації будівель і приміщень, зайнятих управлінцями підприємства, а також для ведення культурно-просвітньої, оздоровчої, фізкультурної, спортивної роботи серед робітників і службовців підприємства і членів їх родин: амортизаційні відрахування від вартості основних засобів; наданих підприємствам громадського харчування, утримання і ремонт будівель, споруд та інвентаря загальногосподарського призначення.
Методика та техніка обліку усіх видів витрат на управління єдина, тобто витрати формуються у межах кожного підрозділу, кожного субрахунку в розрізі елементів витрат та номенклатури статей кошторису. Але наприкінці місяця розподіл, перерозподіл та списування витрат на управління по кожному з рівнів управління мають свої особливості.
Витрати на рівні бригади всередині (дільниці або цеху) розподіляють та списують за простим методом, тобто тільки на види продукції.
Нормативний метод обліку витрат на управління структурними підрозділами здійснюється аналогічно витратам на утримання та експлуатацію машин та обладнання.
Дещо складніший облік перерозподілу витрат на управління господарством. Облічені витрати на дебетів рахунку №26 «Загальногосподарські витрати» наприкінці місяця можна розподілити, перерозподілити, списати.
Стаття калькуляції «Витрати від неминучого і технічного браку».
Брак – це продуктивні витрати матеріальних цінностей та праці, навіть у тих випадках, коли є можливість переробити брак у новий продукт праці або виправити недоліки.
Для побудови обліку браку його класифікують за такими ознаками:
За місцем виявлення є внутрішній, тобто виявлений до відвантаження (або передачі) покупцеві, та зовнішній, який виявлено уже в покупця,
За характером дефектів є остаточний, який неможливо виправити, і такий, який ще можна виправити,
За причинами виникнення є неякісні матеріали, неподача електроенергії тощо;
Винуватцями є робочий, постачальник, служба постачання тощо.
Виникнення браку у виробництві документально оформляють актом на брак, повідомленням або листом на брак. У цих документах вказують дані про забраковану продукцію, винуватця причини браку, використані матеріали або працю та ін. Для обліку витрат від забракованої продукції передбачено рахунок №28 «Брак у виробництві».
витрата виробництво продукція собівартість
1.3 Формування витрат за місцями і центрами відповідальності
Результатом вивчення теми має стати розуміння понять «місце витрат», «центру відповідальності», усвідомлення мети і принципів організації управління витратами за центрами відповідальності, оволодіння методичними основами планування витрат підрозділів підприємства, прийомами розподілу витрат допоміжних та обслуговуючих підрозділів між основними підрозділами за складання кошторисів і визначення собівартості продукції.
Концепцію центрів відповідальності, на якій базується сучасний підхід до організації управління витратами на підприємстві, вперше було сформульовано Джоном А. Хігінсом. На початку 50-х років ХХ ст. вона поширюється в США, а згодом і в інших країнах. [2]
Поява концепції центрів відповідальності в цілому пов’язана з потребою ефективнішого управління підприємством в умовах ринкової економіки, а конкретніше – з потребою посилення контролю за використанням ресурсів. У подальшому ідеї концепції центрів відповідальності розвиваються і знаходять своє втілення в методах ТГМ (тариф–година–машина), «SIT» (System-in-time, тобто вчасно). Результати досліджень психологічних аспектів поведінки людини приводять до того, що з часом значний акцент за побудови управління за центрами відповідальності починають робити на формуванні механізму самоконтролю працівників підприємства (керівників, спеціалістів, робітників) під час здійснення ними своїх обов’язків.
За сучасним тлумаченням центром відповідальності є сегмент діяльності підприємства, який очолює певна особа, що несе персональну відповідальність за встановлені показники роботи за даним сегментом.
Формування центрів відповідальності можна розглядати за ознаками обсягу повноважень і відповідальності, за функціональною та територіальною ознаками.
За першою ознакою серед центрів відповідальності звичайно виділяють:
· центри витрат (контролюються лише витрати);
· центри прибутку (керівник центру відповідає за доходи і витрати);
· центри інвестицій (керівник центру відповідає за витрати, надходження та інвестиції). [4]
Функціональний і територіальний аспекти побудови центрів відповідальності унаочнює рис. 1.1.
Рис. 1.1. Функціональний і територіальний аспекти формування центрів відповідальності
Створення центрів витрат за побудови управління витратами на підприємстві на засадах персональної відповідальності здійснюється за відповідними місцями витрат, тобто за сегментами їх формування. Первинним місцем витрат є робоче місце. Як місце витрат може розглядатися й сукупність організаційно поєднаних робочих місць (дільниці, відділення тощо). Отже, центри відповідальності за витрати (центри витрат) – це місце витрат або організаційна єдність декількох місць, за якими контролюються витрати і встановлено персональну відповідальність за їх рівень.
Система управління витратами за центрами відповідальності дає змогу [2]:
· скористатися всіма вигодами децентралізованого управління об’єктом (вивільнення вищого керівництва, що дає йому можливість зосереджуватися на глобальних питаннях; прийняття компетентніших рішень, оскільки управлінці на місцях більш інформовані, часто краще розуміють проблему; можливість оперативно, а отже, й своєчасно приймати рішення на відповідних рівнях управління; посилення мотивації та управлінський розвиток керівників середньої і нижньої ланок);
· зробити контроль дієвішим завдяки персоніфікації відповідальності;
· підвищити точність обчислення витрат за носіями. [Грещак, с 46–50]
Формування центрів відповідальності (за витрати) має здійснюватись із дотриманням таких вимог:
· порівнянність планових і звітних результатів виконання роботи за певний період;
· однозначне обчислення планових і фактичних витрат за розрахунковий період на основі обґрунтованих методик і раціональної системи обліку;
· чітке визначення меж повноважень і відповідальності керівника центру відповідальності. Керівник може відповідати лише за ті витрати, на які він може впливати (які для нього є регульованими);
· персоніфікація документації внутрішньої звітності;
· участь керівників центрів відповідальності у складанні планів (кошторисів).
Функція планування у разі формування витрат за місцями і центрами відповідальності реалізується у формі складання кошторисів відповідних сегментів діяльності (структурних одиниць) підприємства. Серед функцій, виконуваних кошторисами, слід виокремити організуючу, контрольну та стимулюючу.
Фіксуючи режим виконання робіт і необхідний для них рівень витрат, кошториси задають «траєкторію» функціонування підрозділу, показників якої має дотримуватися відповідальна особа. Кошториси дають змогу здійснювати контроль діяльності підрозділів, забезпечувати планову дисципліну. Оскільки кошторис є основою для оцінювання виконання плану підрозділом, він також стимулює відповідального виконавця до належного виконання кошторису, пошуку шляхів зниження рівня витрат.
Важливе значення за формування кошторисів має поділ витрат підрозділів на прямі та непрямі. Об’єктом формування прямих витрат є певний вид продукції, а непрямих – сам підрозділ (центр відповідальності).
Склад витрат підрозділу (центру відповідальності) залежить від особливостей його діяльності та його місця у структурі підприємства.
Для підрозділів, що випускають готову продукцію на ринок, склад витрат є найповнішим і наближується до складу витрат підприємства загалом. Для підрозділів, наприклад, рівня цеху він визначається цеховими прямими і непрямими витратами. Для виробничих дільниць і бригад плануються окремі елементи витрат (матеріали, енергія, витрати на інструмент тощо).
Кошториси витрат підрозділів розробляються на основі їх виробничих програм, норм витрат ресурсів
Загальну схему складання кошторису витрат підрозділу підприємства (цеху) наведено на рис. 1.2.
Рис. 1.2. Складання кошторису витрат підрозділу підприємства (цеху)
Визначення собівартості продукції підприємства потребує точного обчислення всіх витрат, пов’язаних з її виробництвом. При цьому непрямі витрати, які виникають у підрозділах основного виробництва, з допомогою обґрунтованого методу розподілу можуть бути відразу віднесені на окремі вироби. Складніше врахувати у собівартості продукції підприємства витрати підрозділів допоміжного та обслуговуючого виробництв. Вагома частка їх продукції, робіт і послуг може спрямовуватися на задоволення виробничих потреб цих підрозділів. Віднесення тих витрат допоміжних і обслуговуючих підрозділів, які пов’язані з наданням ними взаємних послуг, на підрозділи основного виробництва здійснюється опосередковано, з виконанням операції перерозподілу цих витрат між відповідними підрозділами допоміжного та обслуговуючого виробництв.
2. Характеристика обліку витрат на підприємстві ВАТ «Черкасихліб»
2.1 Організаційно-економічна характеристика
ВАТ «Черкасихліб» входить до складу торгової марки «Формула смаку», яка об'єднує виробників хлібобулочних та кондитерських виробів у чотирьох регіонах. Загальний асортимент підприємств, які працюють під торговою маркою «Формула Смаку», складає більше 300 видів хлібобулочних та 400 – кондитерських виробів.
Черкаський хлібокомбінат – одне з найсучасніших підприємств галузі в СНД і на Україні. [14]
З 1960 року розпочалося будівництво хлібзаводу по вул. Чигиринській потужністю 112 тонн хліба подового на добу. Завершилось будівництво в 1966 році. Хлібопекарна промисловість м. Черкаси продовжувала розвиватись. В 80-х роках побудовано завод булочних виробів потужністю 40 тонн на добу. В даний час середньодобовий випуск хліба та хлібобулочних виробів складає 116,4 тонн, питома вага випуску хліба сягає до 99,6%. Наказом регіонального відділення ФДМУ з 01.11.1996 року державне підприємство «Черкаський хлібокомбінат» перетворено на відкрите акціонерне товариство «Черкаський хлібокомбінат». На 01.01.2003 року акціями ВАТ «Черкасихліб» володіють 158 акціонерів, з них 8 юридичних осіб та 150 фізичних. Статутпідприємства дає можливість займатись і іншими видами діяльності, які дають прибуток. Збут продукції – хліба, булочних виробів, борошняних кондитерських виробів, відбувається також на місцевому рівні – в основному в Черкасах та прилеглих районах області.
Організаційно-правовий статус підприємства – відкрите акціонерне товариство(ВАТ).
Форма власності – колективна.
Підприємство діє на основі статуту.
ВАТ «Черкаський хлібокомбінат» нараховує три хлібзаводи, які спеціалізуються на виробництві хліба, хлібобулочних виробів і борошняних кондитерських виробів.
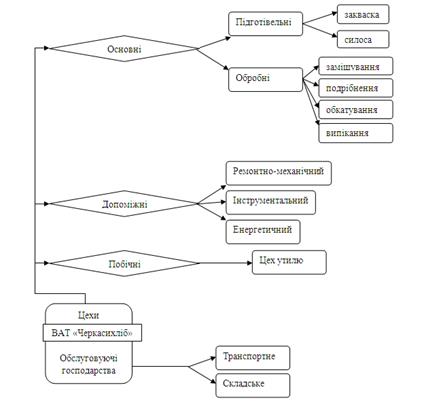
Ознайомившись із структурою виробничих підрозділів підприємства, службами невиробничого характеру, механізмами їх взаємозв’язку, а також з організаційною структурою управління підприємством, всі отримані дані можна представити у вигляді наступних схем.
Рис. 2.1. Виробнича структура ВАТ «Черкасихліб»
Нижче наведена організаційна структура ВАТ «Черкасихліб».
На підприємстві представлена лінійна організаційна система управління (між керівниками виробництва). Керівництво здійснює директор, якому підпорядковані всі відділи та цехи, що сприяє швидкому реагування на зміни в ринковому середовищі. [4]
2.2 Фінансові показники діяльності підприємства
У звiтному періоді надійшло основних засобів на загальну суму 14954,0 тис. грн., вибуло 384,0 тис. грн. Виробничi потужностi обладнання становлять 129 тонн продукції на добу, фактично використовується обладнання на 83%.
Первiсна вартiсть основних засобiв та iнших необоротних матерiальних активiв станом на 31 грудня 2008 року складає 110739,0 тис. грн., знос основних засобiв на кiнець 2008 року становить 63586,0 тис. грн. Нарахування амортизацiї основних засобiв здiйснюється за методом, передбаченим податковим законодавством. Структура капiталу вiдкритого акцiонерного товариства у 2009 роцi становила 6,73% простих акцiй за фiзичними особами, 93,27% простих акцiй за юридичними особами. Технічне переозброєння пiдприємства в 2009 роцi виконувалось за рахунок власних коштів.
Джерелами формування майна є:
- внески засновників;
- доходи підприємства від виробничої діяльності;
- отримання майна інших підприємств, установ, організацій;
- іншого джерела, не заборонені чинним законодавством.
Основні фонди служать матеріально-технічною базою виробництва, фундаментом його вдосконалення і розвитку. Цей процес відбувається як шляхом нарощування потенціалу основних фондів (екстенсивно), так і через підвищення ефективності їх використання (інтенсивно). Значне нарощування основних виробничих фондів призводить до ускладнень у технічному переоснащенні виробництва, морального і фізичного старіння устаткування, що знижує ефективність його використання та можливість конверсії. Тому більш економічно виправданим є збільшення часу роботи устаткування, повне завантаження його наявного парку, кваліфікований догляд за його роботою. [5]
Амортизація нематеріальних активів здійснювалась прямолiнiйним методом. Мета економічного аналізу полягає у визначенні ступеня забезпечення підприємства основними фондами за умови найінтенсивнішого їх використання та пошуку резервів підвищення фондовіддачі.
Показники фондовіддачі, фондомісткості, фондоозброєності наведені в таблиці 2.1.
Табл.2.1. Основні виробничі фонди
Показники |
Формула |
2009 р. | 2010 р. |
Відхилення | ||
| Абс. | Відносні, % | |||||
| ∆ росту | ∆ приросту | |||||
| Фондовіддача | Фв =ТП/Фк | 5,73 | 2,96 | -2,76 | 51,77 | -48,23 |
| Фондомісткість | Фм =1/Фв | 0,17 | 0,34 | 0,16 | 193,15 | 93,15 |
| Фондоозброєність | Фо =Фк /Чпвп | 22,00 | 63,21 | 41,2 | 287,25 | 187,25 |
Висновок: фондовіддача показує наскільки ефективно відбувається виробнича діяльність підприємства. Чим більший цей показник, тим краще функціонує підприємство.
Виходячи з цих даних, можна сказати що, забезпеченість підприємства основними фондами достатня. За 2009 р. фондовіддача становить – 5,73, фондомісткість – 0,17, фондоозброєність – 22, 00 грн./особу. За 2010 р. фондовіддача становить – 2,96, фондомісткість – 0,34, фондоозброєність – 63,21. Отже, фондовіддача зменшилась на 2,76 од., фондомісткість зросла на 0,16 од., фондоозброєність теж збільшилось на 41,2 грн./особу. З цих даних можна зробити такі висновки: фондовіддача зменшилася за рахунок введення ОВФ; фондомісткість обернений показник до фондовіддачі, відповідно він зріс через наведену вище причину; фондоозброєність формується під впливом двох факторів: залишкова вартість основних виробничих фондів і чисельності виробничого персоналу, кількість якого зменшилась, отже діючи обернено пропорційно, фондоозброєння збільшилось на 187, 25%.
Граничний рівень рентабельності як виробництва, так і продукції ВАТ «Черкасихліб» встановлений ≤ 5% згідно з розпорядженням Черкаської обласної державної адміністрації №207 від 24.07.2007 «Про граничні рівні рентабельності виробництва борошна і хліба та декларування змін цін на основні продовольчі товари».
Аналіз показників рентабельності проведений нижче в табл. 2.2.
Табл.2.2. Аналіз показників рентабельності
| Показники | 2009 | 2010 | Абсолютні відхилення |
| Рентабельність продукції | 22,65 | 17,24 | -5,41 |
| Рентабельність за ЧП | -2,60 | -8,67 | -6,07 |
| Рентабельність власного капіталу | -39,82 | -65,86 | -26,04 |
| Рентабельність підприємства | 79,63 | 40,75 | -38,88 |




Отже, не дивлячись на вище сказане розпорядження рентабельність продукції завищена більш як на 15%. Різницю в рентабельності підприємство повинне віддавати державі, але подальша доля цих коштів для практикантів не може бути відома.
Взагалі, рентабельність продукції і підприємства є доволі високою, але не звертаючи уваги на ці показники ВАТ «Черкасихліб» зазнає збитків через надмірні витрати на збут, адміністративні та інші операційні витрати.
Табл. 2.3. Аналіз видів прибутку в динаміці
| Показники, тис. грн. | 2009 р. | 2010 р. | Відхилення, | |
| тис. грн | тис. грн | Абсол., тис. грн. | Відносні, % | |
| Виручка | 121684 | 169909 | 48225 | 139,63 |
| Чистий дохід | 101403,33 | 141727 | 40323,67 | 139,77 |
| Валовий прибуток | 18711 | 24105 | 5394 | 128,83 |
| Прибуток(збиток) від опер. д-ті | 2865 | 3279 | 414 | 114,45 |
| Податок на прибуток від звич. д-ті | 50 | 316 | 266 | 632 |
| Чистий збиток | 1689 | 9590 | 7901 | 567,79 |
Висновок: за даними таблиці 2.3 можна сказати, що підприємство ВАТ «Черкасихліб» за 2010 рік отримали великий збиток, більш ніж на 7000 тис. грн. в порівняно з попереднім періодом. Хоча чистий дохід збільшився близько 40000 тис. грн. В кінцевому результаті це не дало позитивних результатів за рахунок адміністративних, фінансових витрат, витрат на збут та інших операційних витрат, а також збитку від операційної діяльності.
Iстотними факторами, якi можуть позитивно вплинути на дiяльнiсть ВАТ «Черкасихліб» є стабiлiзацiя курсу iноземної валюти до гривнi, зменшення кредитних ставок, зменшення цiн на сировину, енергоносiї, встановлення пiльгових цiн на енергоносiї, iстотне розширення ринку збуту, стабiлiзацiя економiчного та полiтичного становища в країнi в цiлому, можливiсть отримання відстрочення платежу по сплаті за сировину, енергоносiї, природний газ, тощо.
2.3 Облік затрат на виробництво на підприємстві ВАТ «Черкасихліб»
При встановленні цін на продукцію ВАТ «Черкасихліб» використовує метод «витрати плюс» . Приклад калькуляції наведений у таблиці 2.2. [11]
До основних ризикiв в дiяльностi пiдприємства вiдноситься пiдвищення вiдсоткових ставок по кредиту; рiвень ринкових цiн, який може призвести до неможливостi пiдприємству реалiзовувати продукцiї пiдприємства за запланованою собiвартiстю; збiльшення вiдстрочення платежу контрагентами за договорами, що може призвести до неможливостi повернення грошових коштiв за вiдпущену ним продукцiю; обмеження з боку держави щодо встановлення регульованих цiн. Для зменшення ризикiв в звiтному роцi ВАТ «Черкасихлiб» вимушено було по укладеним з контрагентами договорами, зменшувати термiн вiдстрочення платежу; обмежувати вiдкриття нових кредитних лiнiй з банкiвськими установами, залучати кошти iнвесторiв для вкладання їх в розвиток пiдприємства тощо.
Калькуляція на продукцію деяких видів товару наведена нижче в таблиці 2.4.
Табл.2.4. Калькуляція на продукцію деяких видів товару
| Показник | Хлiб європейський в упаковцi | Хліб бенкетний формовий нарізаний упакований | Хліб білозірський подовий |
| Факт, кг | 1 | 1 | 1 |
| Борошно | 1,64 | 3,38 | 1,08 |
| Накладні витрати на борошно | 0,04 | 0,09 | 0,03 |
| Інша сировина | 0,52 | 1,06 | 0,34 |
| Накладні витрати на іншу сировину | 0,01 | 0,02 | 0,01 |
| Пакувальні матеріали | 0,10 | 0,21 | 0,07 |
| Відходи борошна (вираховуються) | 0,00 | 0,00 | 0,00 |
| Паливо | 0,27 | 0,55 | 0,18 |
| Електроенергія | 0,06 | 0,13 | 0,04 |
| Зарплата основна і додаткова | 0,16 | 0,32 | 0,10 |
| Відрахування на соцзах. | 0,06 | 0,12 | 0,04 |
| Поточний ремонт виробництва | 0,02 | 0,04 | 0,01 |
| Загально-виробничі витрати | 0,36 | 0,74 | 0,24 |
| Фабрично-заводська собівартість | 3,24 | 6,65 | 2,14 |
| Позавиробничі витрати | 0,10 | 0,20 | 0,06 |
| 0,41 | 0,85 | 0,27 | |
| Фінансові витрати | 0,11 | 0,22 | 0,07 |
| Повна собівартість | 3,86 | 7,92 | 2,54 |
| Вартість в оптов. цінах (+5%) | 4,06 | 8,33 | 2,68 |
Вся продукція ВАТ «Черкасихліб» відповідає державним стандартам якості, а також проходить обов’язковий контроль якості під час якого перевіряється відповідність нормам: вологість, кислотність або лужність в ОН, кількість цукру та жиру.
На підприємстві ВАТ «Черкасихліб» 100% якісна продукція, це підтверджується якісними посвідченнями.
Планування діяльності підприємства здійснюється щорічно з поквартальним та помісячним розподілом. Зокрема планується об’єм випуску продукції, чисельність працюючих, фонд оплати праці та середня заробітна плата.
Випуск продукції в натуральних величинах за 2010 рiк становить 47331,4 тонн, з них 45825,8 тонн хлібобулочні вироби; 1468 тонн сухарів панiрувальних.
Домiнуюча позицiя в асортиментному перелiку – хлiб, питома вага в обсязi виробництва якого становить 75,8%; кондитерськi – 1,53%; сухарi – 0,4%; соломка – 1,11%; бараночні вироби – 0,16%. Ці дані наведені нижче:
Табл. 2.5. Аналіз виконання плану за 2009 р.
| Показники | 2009 р. | % виконання плану | |
| план | факт | ||
| Об’єм виробництва продукції в діючих цінах з ПДВ, тис грн. | 134054,5 | 150819,4 | 112,51 |
| Середньозважена вартість 1 тонни продукції з ПДВ, грн. | 3018,8 | 3186,5 | 105,56 |
| Вироблено продукції всього, тонни: | 44406,2 | 47331,37 | 106,59 |
| в.т.ч. – хліб | 31958,2 | 35863,15 | 112,22 |
| – булочні вироби | 10790 | 10005,36 | 92,73 |
| – сушка | 170 | 82,92 | 48,787 |
| – сухарики | 201 | 171,59 | 85,37 |
| – соломка | 600 | 527,65 | 87,94 |
| – кондитерські вироби | 687 | 680,7 | 99,08 |
| Середньоденне виробництво продукції, т. | 121,33 | 129,32 | 106,59 |
Висновок: з даних таблиці можна сказати, що виконання плану по ВАТ «Черкасихліб» в загальному обсязі виконується, хоча по деяких видам продукції спостерігається недовиконання. Це пов'язане з тим що на хліб, булочні та кондитерські вироби мають більший попит ніж на інші подібні товари.
Ефективність та продуктивність праці на підприємстві та його підрозділах (цехах) оцінюється за показниками прибутку або витрат. Показник прибутку характеризує ефективність діяльності тих підрозділів, які виготовляють і постачають продукцію на ринок. Він може застосовуватись і для оцінки роботи внутрішньо коопераційних підрозділів, які виготовляють і постачають продукцію на ринок. Він може застосовуватись і для оцінки роботи внутрішньо коопераційних підрозділів як умовний показник. В усіх цих випадках обсяг і динаміка прибутку однозначно характеризують ефективність діяльності. Проте в більшості випадків внутрішні підрозділи є місцями витрат, а не центрами прибутку. Тому й ефективність їх діяльності визначається за рівнем витрат на певний обсяг виробництва. Економія витрат у місцях їх формування веде до зменшення собівартості продукції і збільшення прибутку підприємства як головної кінцевої мети його діяльності.
Аналіз зниження собівартості по видах продукції за 2009 рік наведений в таблиці 2.6.
Табл. 2.6. Аналіз зниження собівартості по видах продукції
| Собівартість по видам продукції, грн. | Собівартість | Відхилення, % | |
| Планова | Фактично | ||
| Хліб Європейський упакований | 3,25 | 3,35 | 103,08 |
| Хліб Європейський нарізний в упаковці | 3,52 | 3,86 | 109,66 |
| Хліб білий подовий упакований | 2,94 | 3,07 | 104,42 |
Висновок:за даними таблиці собівартість по видам продукції відрізняється від фактичної максимум на 10%. В основному це спричинено підвищенням вартості сировини. В майбутньому планується проведення засобів не по зниженню собівартості а залишення її на теперішньому рівні.
Табл. 2.7. Аналіз зниження собівартості по підприємству
| Показники, тис. грн | 2010рік | Відхилення | |||
| План | Факт | Абсолютні | Відносні, % | ||
| ∆ росту | ∆ приросту | ||||
| Товарна продукція, тис. грн. | 148489,5 | 169909 | 21419,5 | 114,42 | 14,42 |
| С/в реалізованої продукції | 97804,9 | 115695 | 17890,1 | 118,29 | 18,29 |
| Витрати на 1 грн. ТП | 0,66 | 0,68 | 0,02 | 103,38 | 3,38 |
Висновок:за даними таблиці зниження собівартості продукції на підприємстві не відбулося. Плановий показник собівартості реалізованої продукції становив 97804,9 тис.грн, фактичний показник – 115695 тис.грн. Він збільшився на 17890,1 тис.грн, що склало 118,29% виконання плану. Темп приросту становить 18,29%. В основному це спричинено інфляцією і світовим кризовим становищем. Чим менший цей показник тим менше витрат несе підприємство на виробництво продукції
Важливою складовою в аналізі по зниженню собівартості продукції по підприємству є витрати на одиницю продукції, яка в 2010 році склала 0,68 грн., порівняно з планом вони збільшилися на 0,02 грн.
3. Бізнес-план зниження собівартості деякої продукції ВАТ «Черкасихліб»
3.1 Шляхи і напрямки розвитку підприємства, їх значення в управлінні витратами
Основними особливостями роботи хлібопекарських підприємств є:
– ненадійність ринку зерна, який залежить від реалізації кліматичних умов та щорічного врожаю зерна не тільки на Україні, але і в зернових зонах світу; [12]
– необхідність реалізації основного обсягу виробленої продукції на протязі 24 годин, що потребує оперативного керування територіальними ринками збуту продукції та цінами реалізації; хлібобулочні вироби відносяться до продукції, яка швидко псується, тому від швидкості її доставки залежить обсяг збуту та рівень прибутку підприємства;
– конкурентне середовище хлібного ринку виробників у Черкаській області за результатами аналізу діяльності 2003–2010 років характеризується підвищенням монополізації виробництва великими хлібозаводами та банкрутством районних хлібозаводів, які не витримали підвищення цін на борошно у 2003 році, оскільки виробляли сорти хліба, віднесені до «соціальних», тобто з регульованою державою ціною;
– недостатня нормативно – правова база, яка б регулювала вартість сировини і матеріалів на хлібобулочну продукцію.
На рис. 3.1 наведена асортиментна структура реалізації хліба по Україні.

Рис. 3.1. Валова долі асортименту хліба та хлібобулочних виробів на ринку хліба України
Основними конкурентами ВАТ «Черкасихліб» на 2011рік залишаються ВАТ «Київський хлібозавод» та ВАТ «Ватутінський хлібозавод», а також дрібні приватні хлібопекарні.
Можливими шляхами розвитку ВАТ «Черкасихліб» може бути диверсифікація їх діяльності в сфера, які пов’язані, частково пов’язані або не пов’язані з основною діяльністю підприємства.
Також можливе захоплення нових ринків шляхом розширення асортименту продукціх або зміни рецептури (харчові добавки, які сприяють продовженню свіжості продукції), що допоможе налагодженню експорту.
Такі шляхи розвитку допоможуть не лише надійно закріпитьсь на ринку як лідер, а й завоювати прихильність нових споживачів і держави. В першому випадку це збільшить наш прибуток від діяльності, в другому – можливість надання пільг та державних замовлень на продукцію.
Також рекомендовано підприємству ВАТ «Черкасихліб»:
1) брати кредити лише в національній валюті, це застрахує від різких змін (особливо від збільшення) відсоткових ставок;
2) тісно і напряму співпрацювати з виробниками обладнання та постачальниками сировини, це забезпечить певними привілеями, спеціальними договорами на купівлю сировини, матеріалів, напівфабрикатів та дасть змогу запобігти від співпраці з перекупщиками, а отже зменшить витрати;
3) переглянути свою контрагентську базу відповідно до нового податкового кодексу, в основному відмовитись від послуг приватних перевізників продукції – це сприятиме зменшенню виплат податку на прибуток та збільшенню чистого прибутку;
4) всіляко сприяти зниженню собівартості виробленої продукції – це запорука захоплення основної частки ринку.
Iстотними факторами, якi можуть позитивно вплинути на дiяльнiсть ВАТ «Черкасихліб» є:
- стабiлiзацiя курсу iноземної валюти до гривнi,
- зменшення кредитних ставок,
- зменшення цiн на сировину, енергоносiї,
- встановлення пiльгових цiн на енергоносiї,
- iстотне розширення ринку збуту,
- стабiлiзацiя економiчного та полiтичного становища в країнi в цiлому,
- можливiсть отримання вiдстрочення платежу по сплаті за сировину, енергоносiї, природний газ, тощо.
3.2 Методи удосконалення обліку витрат на підприємстві
Наразі ми стаємо свідками інформатизації всіх сфер економічної діяльності. Сьогодні спостерігається застосування інформаційних технологій на усіх ділянках управління підприємством. Значне місце в цьому процесі відіграє впровадження автоматизованої форми організації обліку, аналізу контролю витрат на підприємствах. Це дає змогу збільшити точність розрахунків, зменшити час їх виконання. Так, на ВАТ «Гайсинський маслосирзавод» для ведення бухгалтерського обліку застосовують 1С. За допомогою цієї програми на підприємстві ведеться облік витрат та калькулювання собівартості продукції. [3]
Зручним при виконанні різноманітних розрахунків є табличний процесор Excel. За допомогою Excel можна не тільки створювати різні таблиці чи оформляти фінансові документи, але й програмувати складні обчислення, моделювати різноманітні процеси, а також будувати на основі числових даних будь-які види діаграм та графіків.
Програма також має різні інструменти форматування, що дозволяють зобразити дані в таблицях у найбільш зрозумілому та зручному для сприйняття вигляді.
3. 3 Інвестиційний проект зниження собівартості продукції у 2011 році
Пропоную інвестиційний проект з модернізації обладнанняза рахунок впровадження нової автоматичної енергозберігаючої хлібонарізної машини, яка зображена на рис. 3.1. [15]

Рис. 3.1. Автоматична енергозберігаюча хлібонарізна машина
Вартість даного обладнання складає 62 698,483 грн. з можливістю розстрочки виплат на 12 місяців, що надається виробником
Особовості та переваги:
· Хлібобулочні вироби подаються за допомогою стрічкового конвеєра.
· Плавне регулювання конвеєра дозволяє встановити оптимальну продуктивність хлеборізки, яка забезпечує найкращу ефективність різки.
· Хліборізка виготовлена з високоякісних матеріалів и спроектована з використанням найновіших технологій.
· Хліборізка оснащена повітредувкой для надува пакетів, назначених для упаковки нарізаних хлібобулочних виробів.
· Хліборізка оснащена двома двигунами – механізм різки і конвеєр подаючий хлібобулочні вироби.
· Машина відрізняється тихою і стабільною роботою.
· Машина оснащена високоякісними ножами з нержавіючої сталі.
Параметри та характеристики пропонованого обладнання наведено в таблиці 3.1.
Табл. 3.1. Параметри характеристики автоматичної енергозберігаючої хлібонарізної машини
| Характеристика | Значення |
| Напруга мережі, В | 220 / 380 |
| Встановлена потужність, кВт | 1,47 |
| Кількість ножів, шт. | 30 |
| Товщина нарізки, мм | 6–10 |
| Довжина хлібу, мм, не більше | 450 |
| Продуктивність, вир/год, не більше | 1450 |
| Ножі | нержавіюча сталь |
| Габаритні розміри установки, мм | |
| довжина: | 1740 |
| ширина | 1850 |
| висота | 1230 |
| маса нетто, кг | 253 |
Запровадивши дане обладнання ми зможемо скоротити витрати на заробітну плату та відрахування на соціальні заходи, тому що з його використанням відпаде потреба в двох робітниках, які зараз займаються нарізкою за упаковкою хлібобулочних виробів.
Також нове обладнання економить електроенергію, тому витрати на енергоносії також зменшуються.
Так як автоматична енергозберігаюча хлібонарізна машина дуже тихо працює це підвищить загальну працездатність персоналу, його здоров’я та ентузіазм.
Собівартість готової продукції знижується на 0,10 грн. в оптових цінах та на 0,12 грн. в роздрібних. Це зробить продукцію дуже конкурентоспроможною, а також, за результатами маркетингових досліджень, підвищить попит на 30%. Деякі економічні розрахунки, представлені в таблиці 3.2.
Табл.3.2. Дані по нарізному хлібу, млн. грн
| Показник | Факт | План | Різниця |
| Виручка від реалізації | 42477,25 | 53379,74 | 10902,49 |
| Інші вирахування | 428,22 | 428,22 | 0 |
| Собівартість | 28923,75 | 31816,13 | 2892,38 |
| Валовий прибуток | 4629,83 | 10459,45 | 5829,62 |
Аналізуючи дані з таблиці 3.2 можна побачити, що виручка від реалізації нарізної продукції збільшиться на 10902,49 млн.грн, а валовий прибуток збільшиться на 5829,62 млн. грн.
Інші вирахування залишаються незмінними на рівні 428,22 млн.грн.
Собівартість реалізованої продукції збільшиться на 2892,38 млн. грн.
Дане обладнання допоможе підприємству конкурувати в ринковому середовищі, захопити нові ринки збуту і збільшити об’єми реалізованої продукції.
В таблиці 3.3. наведений звіт про фінансові результати по нарізні продукції.
Табл. 3.3. Звіт про фінансові результати по нарізні продукції
| Показник | Факт | План | Різниця |
| Виручка від реалізації | 42477,25 | 53379,74 | 10902,49 |
| ПДВ | 8495,45 | 10675,95 | 2180,50 |
| Інші вирахування | 428,22 | 428,22 | 0,00 |
| Собівартість | 28923,75 | 31816,13 | 2892,38 |
| Валовий прибуток | 4629,83 | 10459,45 | 5829,62 |
| Адміністративні витрати | 1005,25 | 1005,25 | 0,00 |
| Витрати на збут | 4794,00 | 4794,00 | 0,00 |
| Фін результати від ОД | -3300,42 | 2529,20 | 5829,62 |
| Інші фінансові доходи | 8,50 | 8,50 | 0,00 |
| Інші доходи | 23,50 | 23,50 | 0,00 |
| Фінансові витрати | 402,00 | 402,00 | 0,00 |
| Інші витрати | 44,50 | 44,50 | 0,00 |
| Фін результати від ЗД до оп. | -3714,92 | 2114,70 | 5829,62 |
| ПП | -126,68 | 72,11 | 198,79 |
| Чистий прибуток (збиток) | -3841,60 | 2042,59 | 5884,19 |
В результаті впровадження нового обладнання підприємство зможе покрити свої витрати і отримати чистий прибуток в розмірі 2042,59 млн. грн., ця цифра відрізняється від фактичної на 5884,19 млн.грн.
Розглянемо дану ситуацію як інвестування.
Необхідний обсяг інвестицій 62698,48 грн, ставка дисконту 20%, за перший рік використання обладнання ми отримаємо 2042590 грн чистого прибутку. Розрахунки наведені в таблиці нижче.
Табл. 3.4. Дисконтовані грошові потоки за рік
| Квартали | ГП | ДМ | ДГП |
| 1 | 510648 | 0,9524 | 486330,95 |
| 2 | 510648 | 0,907 | 463172,34 |
| 3 | 510648 | 0,8638 | 441116,51 |
| 4 | 510648 | 0,8227 | 420110,96 |
| Сума | 1810730,8 |
Період окупності за методом середньо квартального грошового потоку складає:
ПО=62698,48/452682,69= 0,14 кварталу.
Тобто, за перший квартал користуванням обладнанням ми зможемо повністю оплатити його та надалі отримувати прибуток.
Також пропоную списану хлібонарізну машину продати по залишковій вартості.
Висновки
Ефективність управління витратами є одним з вирішальних факторів успішності функціонування підприємств в умовах ринкової економіки.
Витрати, як керована категорія мають досить широку класифікацію, мають різне спрямування, але найбільш загальним і принциповим є поділ їх на інвестиційні та поточні.
Управління витратами – це комплексний процес, який полягає в цілеспрямованому формуванні витрат щодо їхніх видів, місць та носіїв за постійного контролю рівня витрат і стимулювання їхнього зниження. Воно є важливою функцією економічного механізму будь-якого підприємства. Система управління витратами має функціональний та організаційний аспекти. Вона включає такі організаційні підсистеми: пошук і виявлення чинників економії ресурсів; нормування витрат ресурсів, планування витрат за їхніми видами; облік і аналіз витрат; нормування витрат ресурсів; планування витрат за їхніми видами; стимулювання економії ресурсів і зниження витрат.
Чинниками зниження собівартості є підвищення технічного рівня виробництва, вдосконалення організації виробництва і праці, зміна структури та обсягу продукції, галузеві та інші фактори. Зниження собівартості продукції закладається в плані по собівартості продукції і є окремим розділом цього плану.
Метою планування витрат підприємства є економічно обґрунтоване визначення величини витрат, необхідних в плановому періоді для виробництва кожного виду та всієї продукції підприємства. У процесі планування витрат встановлюються граничні (допустимі) загальні витрати і підрозділах і в цілому по підприємств (кошториси) та на одиницю продукції.
Визначення потреби підприємства у сировині та інших видах матеріальних ресурсів здійснюється за певними нормами їх витрат. Ці норми розробляються самим підприємствами або ж на їх замовлення галузевими науково-дослідними організаціями.
У практиці господарювання використовують три основні методи нормування витрат матеріальних ресурсів: аналітично-розрахунковий, дослідно-лабораторний та звітно-статистичний.
Ефективність системи управління витратами багато в чому залежить від форми і методу обліку витрат, які застосовують на підприємстві. У нашій країні в даний час основні методи обліку затрат класифікуються:
стосовно технологічного процесу – за замовленнями, за переділами;
за об'єктами калькуляції – деталь, вузол, виріб, процес, переділ, виробництво, замовлення;
за способом збору інформації, що забезпечує контроль за затратами,
за способом попереднього контролю – нормативний метод.
Ефективність системи управління витратами багато в чому залежить від організації їхнього аналізу. Об’єктами аналізу собівартості продукції є такі показники:
абсолютна сума операційних витрат у цілому і за елементами
витрати на гривню продукції;
собівартість окремих виробів;
окремі статті витрат;
витрати в центрах відповідальності.
Для підприємства ВАТ «Черкасихліб» питання вдосконалення системи управління витратами є вельми актуальним, так як підприємство функціонує в умовах жорсткої конкуренції на ринку хлібобулочних продуктів. Постійне зростання закупівельної ціни борошна та цін на енергоносії вимагає жорсткої економії ресурсів та їх раціонального використання. На протязі досліджуваного періоду (2009–2010 роки) спостерігається падіння рентабельності продукції підприємства, зростання її собівартості та зниження прибутку від реалізації. В 2010 році підприємство мало збиток від операційної діяльності.
Підприємству необхідно шукати шляхи зниження собівартості продукції. Так, заплановане збільшення випуску продукції на 20% та технічне вдосконалення діючої лінії по виробництву сиру за проведеними розрахунками призведе до зниження витрат на 1 грн. товарної продукції на 4.17%. Запланованих на підприємстві заходів по зниженню собівартості продукції в ситуації, що склалася недостатньо. Підприємству потрібно шукати інвесторів для здійснення технічного переобладнання підприємства, вдосконалювати асортиментну структуру продукції.
Сьогодні спостерігається застосування інформаційних технологій на усіх ділянках управління підприємством. Значне місце в цьому процесі відіграє впровадження автоматизованої форми організації обліку, аналізу контролю витрат на підприємствах. Використання інформаційних технологій підвищує ефективність управління витратами.
Можливими шляхами розвитку ВАТ «Черкасихліб» може бути диверсифікація їх діяльності в сфера, які пов’язані, частково пов’язані або не пов’язані з основною діяльністю підприємства.
Також можливе захоплення нових ринків шляхом розширення асортименту продукції або зміни рецептури (харчові добавки, які сприяють продовженню свіжості продукції), що допоможе налагодженню експорту.
Такі шляхи розвитку допоможуть не лише надійно закріпитьсь на ринку як лідер, а й завоювати прихильність нових споживачів і держави. В першому випадку це збільшить наш прибуток від діяльності, в другому – можливість надання пільг та державних замовлень на продукцію.
Перелік використаних джерел літератури
1. Господарський Кодекс України від вiд 01.01.2011 на пiдставi 2457–17, 2756–17.
2. Грещак М.Г., Коцюба О.С. Управління витратами: Навч.-метод. посібник для самост. вивч. дисц. – К.: КНЕУ, 2006. – 131 с. http://knigi.tr200.ru/v.php? id=185441
3. Microsoft Excel 2003. Стислий курс.: – М.: Видавничий дім «Вільямс», 2007. – 288 с.
4. Покропивний С.Ф. Економіка підприємства: Підручник. За заг. ред. С.Ф. Покропивного. – К.: КНЕУ, 2007. – 528 с.
5. Савицька Г.В. Економічний аналіз діяльності підприємства: Навчальний посібник – К.: Знання, 2008. – 654 с.
6. Ткаченко Н.М. Бухгалтерський фінансовий облік, оподаткування і звітність: Підручник. – К. Алерта, 2006. – 1080 с.
7. Хаврова Е.С. Методы механизма управления текущими затратами: нормированные эталоны, зоны прибыльности и убыточности / Е.С. Хаврова: сб. науч. тр. по материалам Междунар. науч.-практ. конф. «Современные направления теоретических и прикладных исследований '2008». – Т.7. Экономика. – Одесса: Черноморье, 2008 – С. 55–61
8. Хаврова К.С. Концептуальний підхід до управління поточними витратами / К.С. Хаврова // Проблеми сталого розвитку: економічне зростання та соціалізація: Міжнар. паук.-практ. конф. (30–31 жовт. 2008 р.): редкол.: О.О. Шубін [та ін.]. – Донецьк: ДонНУЕТ, 2008. – С. 224–226
9. Хараман К.С. Поточні затрати або витрати обігу / К.С. Хараман, М.І. Головінов // Торгівля і ринок України: зб. наук. пр. – Донецьк: ДонДУЕТ, 2007. – Вип. 19, т. 3. – С. 195–202
10. Шершньова З. Є. Стратегічне управління – Підручник. – 2-ге вид., перероб. і доп. – К.: КНЕУ, 2007. – 699 с.
11. http://buklib.net/component/option, com_jbook/Itemid, 36/catid, 79/ (Осовська Г.В.)
12. http://buklib.net/component/option, com_jbook/Itemid, 99999999/catid, 191/ (Михайлова Т.П.)
13. http://buklib.net/component/option, com_jbook/Itemid, 36/catid, 264/
14. http://formula-smaku.com/
15. http://www.gimak.com.ua/index.php? option=com_content&view=article&id=151&Itemid=126