| Похожие рефераты | Скачать .docx |
Дипломная работа: Повышение прибыли предприятия в современных условиях (на примере РУП "Главный расчетный информационный цент" БЖД)
Министерство образования Республики Беларусь
Учреждение образования
БелорусскиЙ государственный университет
информатики и радиоэлектроники
Факультет инженерно-экономический
Кафедра менеджмента
К защите допустить :
Зав. кафедрой
____________
Пояснительная записка
к дипломному проекту
на тему
Повышение прибыли предприятия в современных условиях (на примере РУП «Главный расчетный информационный центр» БЖД)
БГУИР ДП 1-27 01 01-11 027 ПЗ
Студент
Руководитель
Консультанты:
от кафедры РЭС
по охране труда и экологической безопасности
Нормоконтролер
Рецензент
Минск, 2010
Объём пояснительной записки 93 стр., рисунков 10, таблиц 19, источников 18, приложений 2.
Тема: Повышение прибыли предприятия в современных условиях (на примере РУП «Главный расчетный информационный центр» БЖД).
Ключевые слова: прибыль, рентабельность, себестоимость, объём перевозок, экономическая эффективность.
Объект исследования: республиканское унитарное предприятие «Главный расчетный информационный центр» БЖД.
Цель работы: изучить состав и методику формирования прибыли предприятия, на основании анализа основных финансовых показателей выявить резервы роста прибыли и разработать мероприятия по совершенствованию производственно-хозяйственной деятельности и увеличению прибыли предприятия.
В процессе изучения объекта исследования проведен анализ основных технико-экономических показателей (объема перевозок, себестоимости, прибыли и рентабельности, финансового состояния предприятия) за последние годы. На основании проведенного анализа полученных в его результате данных в проектной части:
– даны предложения по увеличению полезного срока службы информационных систем;
– предложено внедрение новой информационной услуги по грузовым перевозкам;
– разработаны поправочные тарифные коэффициенты по пассажирским перевозкам и произведен расчет их эффективности;
– предложен вариант по установке энергосберегающего цифрового регулятора температуры.
Суммарный годовой экономический эффект от внедрения предлагаемых мероприятий составит 386,86 млн. р.
СОДЕРЖАНИЕ
Введение
1 Роль прибыли в современных экономических условиях
1.1 Экономическая сущность прибыли в современных условиях, ее функции и виды
1.2 Формирование прибыли. Составные элементы формирования балансовой прибыли
1.3 Порядок распределения и использования прибыли
1.4 Планирование прибыли. Факторы ее роста
2 Характеристика и анализ производственно-хозяйственной деятельности РУП «Главный информационный расчетный центр» БЖД
2.1 Общая характеристика РУП «Главный информационный расчетный центр» БЖД
2.2 Организационная структура РУП «Главный информационный расчетный центр» БЖД
2.3 Услуги, оказываемые РУП «Главный информационный расчетный центр» БЖД
2.4 Анализ финансовой деятельности РУП «Главный расчетный информационный центр» БЖД по основным ТЭП за 2007-2009 гг.
2.5 Анализ формирования и использования прибыли РУП «Главный информационный расчетный центр» БЖД
2.5.1 Особенности организации финансов железнодорожного транспорта
2.5.2 Анализ и оценка уровня и динамики прибыли
2.5.3 Анализ доходов по основной деятельности Белорусской железной дороги
2.5.4 Анализ расходов по основной деятельности Белорусской железной дороги
2.5.5 Факторный анализ прибыли по основному виду деятельности
2.5.6 Анализ и оценка использования прибыли
2.5.7 Анализ резервов роста прибыли
3 Организационно-экономические мероприятия по повышению прибыли РУП «Главный информационный расчетный центр» БЖД
3.1 Основные направления по повышению прибыли на РУП «Главный расчетный информационный центр» БЖД
3.2 Пересмотр сроков полезного использования нематериальных активов
3.3 Внедрение информационной услуги по грузовым перевозкам
3.4 Разработка тарифных коэффициентов по пассажирским перевозкам
3.5 Внедрение энергосберегающего цифрового регулятора температуры
4 Обеспечение светотехнических условий рабочего места пользователя ПК
4.1 Визуальные параметры дисплея и световой климат рабочего места, влияющие на зрительный дискомфорт оператора
4.2 Определение значений визуальных эргономических параметров
4.3 Обеспечение внешней освещенности экрана дисплея как одного из основных визуальных эргономических параметров, определяющих комфортные условия для считывания и восприятия информации
Заключение
Список использованных источников
Приложение А Механизм формирования чистой прибыли
Приложение Б Организационная структура РУП «Главный расчетный информационный центр» БЖД
ПЕРЕЧЕНЬ УСЛОВНЫХ ОБОЗНАЧЕНИЙ
БЖД – Белорусская железная дорога;
РУП – республиканское унитарное предприятие;
ИРЦ – информационный расчетный центр;
АСОУП – автоматизированная система оперативного управления перевозками;
ИОММ – интегрированная обработка маршрута машиниста;
АСУСС – (автоматизированная система управления сортировочными станциями;
ЕК ИОДВ – единый комплекс интегрированной обработки дорожной ведомости;
АСУ – автоматизированная система управления;
ЕК ИСУФР – единая корпоративная интегрированная система управления финансами и ресурсами;
ИАС ПУРГП – информационно-аналитическая система принятия управленческих решений для грузовых перевозок;
ТЭП – технико-экономические показатели;
ПЭВМ – прикладная электронная вычислительная машина;
ЦВК – центральный вычислительный комплекс;
АИС – автоматизированные информационные системы;
ПВД – подсобно-вспомогательная деятельность;
ПК – персональный компьютер.
В ВЕДЕНИЕ
Транспорт Республики Беларусь является частью мировой транспортной системы. Он удовлетворяет одну из важнейших потребностей отраслей народного хозяйства – потребность в перемещении продукции. Эффективность экономики Республики Беларусь напрямую зависит от развития транспортного комплекса, в свою очередь, объёмные показатели перевозок служат индикатором, по которому можно судить об интенсивности работы каждой отрасли. Ключевую роль в транспортном обеспечении и интеграционных процессах белорусской экономики играет железнодорожный транспорт. В транспортном комплексе Республики Беларусь на железнодорожный транспорт приходится около 70 % грузовых и более 40% пассажирских перевозок. В связи с этим в настоящее время возникает необходимость совершенствования экономической деятельности предприятий железнодорожного транспорта в условиях применения новых информационных технологий.
В качестве объекта исследования дипломного проекта было выбрано республиканское унитарное предприятие «Главный информационный расчетный центр» Белорусской железной дороги. Данное предприятие осуществляет информационное обеспечение сфер деятельности Белорусской железной дороги. Предметом исследования дипломного проекта является прибыль предприятия и пути её повышения.
В качестве основной цели работы предполагается рассмотрение возможности совершенствования производственно-хозяйственной деятельности предприятия, увеличение прибыли исходя из анализа основных финансовых показателей, а также на основе анализа особенностей деятельности предприятий железнодорожного транспорта на рынке транспортных услуг.
Для достижения поставленной цели в работе необходимо решить, следующие задачи:
1) исследовать теоретические и методологические аспекты организации формирования, распределения и использования прибыли предприятия, а также направления её повышения;
2) рассмотреть характеристику предприятия, оказываемые услуги, ознакомиться с организационной структурой предприятия;
3) произвести анализ производственно-хозяйственной деятельности предприятия по основным технико-экономическим показателям за три года;
4) проанализировать формирование и использование прибыли на предприятии, выявить резервы роста прибыли предприятия;
5) разработать и оценить организационно-экономические мероприятия по повышению прибыли предприятия;
При проведении исследований на республиканском унитарном предприятии «Главный информационный расчетный центр» Белорусской железной дороги», применялся диалектический метод – сравнение результатов деятельности предприятия с результатами прошлых лет – познания экономических процессов и явлений, который исходит из того, что все явления и процессы необходимо рассматривать в постоянном движении, изменении, развитии. Также использовался системный подход к изучению объекта проектирования. Системный подход предусматривает максимальную детализацию изучаемых явлений и процессов – анализ, их систематизацию и синтез.
Информационной базой работы явились данные, полученные на предприятии «Главный информационный расчетный центр» Белорусской железной дороги»: Устав предприятия, бухгалтерские балансы за 2007, 2008, 2009 гг., статистическая и нормативная документация. Также для проведения работы и достижения поставленных целей и задач были использованы такие источники информации, как литературные источники, учебники, рекомендации сотрудников предприятия, законодательная база, методические рекомендации и другие издания.
1 РОЛЬ ПРИБЫЛИ В СОВРЕМЕННЫХ ЭКОНОМИЧЕСКИХ УСЛОВИЯХ
1.1 Экономическая сущность прибыли в современных условиях, ее функции и виды
Основой рыночного механизма являются экономические показатели, необходимые для планирования и объективной оценки производственно-хозяйственной деятельности предприятия, образования и использования специальных фондов, соизмерения затрат и результатов на отдельных стадиях воспроизводственного процесса. В условиях перехода к рыночной экономике главную роль в системе экономических показателей играет прибыль.
Прибыль представляет собой конечный финансовый результат, характеризующий производственно-хозяйственную деятельность всего предприятия, то есть составляет основу экономического развития предприятия. Рост прибыли создает финансовую основу для самофинансирования деятельности предприятия, осуществляя расширенное воспроизводство. За счет нее выполняется часть обязательств перед бюджетом, банками и другими предприятиями. Таким образом, прибыль становится важнейшей для оценки производственной и финансовой деятельности предприятия. Она характеризует сметы его деловой активности и финансовое благополучие.
За счет отчислений от прибыли в бюджет формируется основная часть финансовых ресурсов государства, региональных и местных органов власти, и от их увеличения в значительной мере зависят темпы экономического развития страны, отдельных регионов, приумножения общественного богатства и в конечном счете повышения жизненного уровня населения.
Прибыль представляет собой разность между суммой доходов и убытков, полученных от разных хозяйственных операций. Именно поэтому она характеризует конечный финансовый результат деятельности предприятий.
Основным показателем прибыли, используемой для оценки производственно-хозяйственной деятельности выступает: балансовая прибыль, прибыль от реализации выпускаемой продукции, валовая прибыль, налогооблагаемая прибыль, прибыль, остающаяся в распоряжении предприятия или чистая прибыль.
Так как основную часть прибыли предприятия получают от реализации выпускаемой продукции, сумма прибыли находится под взаимодействием многочисленных факторов: изменения объема, ассортимента, качества, структуры произведенной и реализованной продукции, себестоимости отдельных изделий, уровня цен, эффективности использования производственных ресурсов.
Кроме того на нее оказывают влияние соблюдение договорных обязательств, состояние расчетов между поставщиками и покупателями и др. Из прибыли производятся отчисления в бюджет, уплачиваются проценты по кредитам банка[17, с.89].
Главное предназначение прибыли в современных условиях хозяйствования – отражение эффективности производственно-сбытовой деятельности предприятия. Это обусловлено тем, что в величине прибыли должно находить отражение соответствие индивидуальных затрат предприятия, связанных с производством и реализацией своей продукции и выступающих в форме себестоимости, общественно необходимых затрат, косвенным выражением которых должна явиться цена изделия. Увеличение прибыли в условиях стабильности оптовых цен свидетельствуют о снижении индивидуальных затрат предприятия на производство и реализацию продукции. В современных условиях повышается значение прибыли как объекта распределения, созданного в сфере материального производства чистого дохода между предприятиями и государством, различными отраслями народного хозяйства и предприятиями одной отрасли, между сферой материального производства и непроизводственной сферой, между предприятиями и его работниками. Работа предприятия в условиях перехода к рыночной экономике связана с повышением стимулирующей роли прибыли. Использование прибыли в качестве основного оценочного показателя способствует росту объема производства и реализации продукции, повышению его качества, улучшению использования имеющихся производственных ресурсов. Усиление роли прибыли обусловлено также действующей системой ее распределения, в соответствии с которой повышается заинтересованность предприятий в увеличении не только общей суммы прибыли, но и особенно той ее части, которая остается в распоряжении предприятии и используется в качестве главного источника средств, направляемых на производственное и социальное развитие, а также на материальное поощрение работников в соответствии с качеством затраченного труда. С помощью рисунка 1.1 рассмотрим роль прибыли предприятия в современных условиях[14, с.148].

Рисунок 1.1 – Роль прибыли предприятия в современных условиях
Прибыль как важнейшая категория рыночных отношений выполняет также определенные функции. Можно выделить следующие основные функции прибыли:
1) прибыль выступает как оценочный показатель финансовых результатов хозяйственной деятельности предприятия. Прибыль характеризует экономический эффект, полученный в результате деятельности предприятия. Получение прибыли на предприятии означает, что полученные доходы превышают все расходы, связанные с его деятельностью;
2) прибыль выступает как один из источников финансирования инвестиций на текущую деятельность предприятия, а также на его производственное и социальное развитие. Поэтому предприятие заинтересовано в получении максимальной прибыли, так как это является основой для расширения производственной деятельности, научно-технического и социального развития предприятия, материального поощрения работников;
3) прибыль является одним из важнейших источников формирования бюджетов различных уровней. Она поступает в бюджеты в виде налогов и наряду с другими доходными поступлениями используется для финансирования удовлетворения совместных общественных потребностей, обеспечения выполнения государством своих функций, инвестиционных, производственных, научно-технических и социальных программ[16, с.99].
Прибыль выступает в качестве основной цели и результирующего показателя финансово-хозяйственной деятельности. Каждый хозяйствующий субъект самостоятелен в выборе бизнеса, определении номенклатуры и ассортимента, затрат и выручки, что позволяет выявить прибыль или убыток по результатам деятельности.
Особенность прибыли в условиях рынка – то, что предприятия ориентированы не на преимущественное накопление ее в денежной форме, а на расходование (на инвестиции и инновации). Тем самым обеспечивается экономический рост предприятия и повышает его конкурентоспособность.
Как уже отмечалось, прибыль предприятия характеризуется не только своей многоаспектной ролью, но и многообразием обличий, в которых она выступает. Под общим понятием «прибыль» понимаются самые различные ее виды, характеризуемые в настоящее время несколькими десятками терминов. Все это требует определенной систематизации используемых терминов. Такая систематизация, проведенная лишь по наиболее важным классификационным признакам.
Рассмотрим более подробно отдельные виды прибыли предприятия в соответствии с ее систематизацией по основным признакам:
1) По источникам формирования прибыли, используемым в ее учете, выделяют прибыль от реализации продукции, прибыль от прочей реализации и прибыль от внереализационных операций.
Прибыль от реализации продукции, товаров, работ, услуг является основным ее видом на предприятии, непосредственно связанным с отраслевой спецификой их деятельности. Аналогом этого термина выступает термин «прибыль по основной деятельности». В обоих случаях под этой прибылью понимается результат хозяйствования по основной производственно-сбытовой деятельности предприятия.
Прибыль от прочей реализации представляет собой доход от продажи изношенных или неиспользуемых видов основных фондов и нематериальных активов, а также излишне закупленных ранее запасов сырья, материалов и некоторых других видов материальных ценностей, уменьшенный на сумму затрат, понесенных предприятием в процессе обеспечения их реализации.
Прибыль от внереализационных операций формально характеризуется термином «доходы от внереализационных операций», однако по своему сущностному содержанию относится к категории прибыли, так как отражается в отчетности в виде сальдо между полученными доходами и понесенными расходами по этим операциям.
2) По источникам формирования прибыли в разрезе основных видов деятельности предприятия выделяют прибыль от операционной, инвестиционной и финансовой деятельности.
Операционная прибыль является результатом операционной (производственно-сбытовой или основной для данного предприятия) деятельности. Что касается инвестиционной деятельности, то ее результаты отражены частично в прибыли от внереализационных операций (в виде доходов от участия в совместных предприятиях, от владения ценными бумагами и от депозитных вкладов), а частично — в прибыли от реализации имущества (такая реализация активов носит характер дезинвестиций и является предметом инвестиционной деятельности предприятия),
Особого рассмотрения требует понятие прибыли от финансовой деятельности, основные денежные потоки по которой связаны с обеспечением предприятия внешними источниками финансирования (привлечение дополнительного акционерного или паевого капитала, эмиссия облигаций или других долговых ценных бумаг, привлечение кредита в различных его формах, а также обслуживание привлеченного капитала путем выплаты дивидендов и процентов и погашения обязательств по основному долгу). Под прибылью от финансовой деятельности понимается косвенный эффект от привлечения капитала из внешних источников на условиях более выгодных, чем среднерыночные.
3) По составу элементов, формирующих прибыль, различают маржинальную, валовую (балансовую) и чистую прибыль предприятия. Под этими терминами понимают обычно различную степень "очистки" полученных предприятием чистых доходов от понесенных им в процессе хозяйственной деятельности затрат.
Так, маржинальная прибыль характеризует сумму чистого дохода от операционной деятельности (валового дохода предприятия от этой деятельности, уменьшенного на сумму налоговых платежей за счет него) за вычетом суммы переменных затрат. Валовая прибыль характеризует сумму чистого дохода от операционной деятельности за вычетом всех операционных расходов, как постоянных, так и переменных (балансовая прибыль соответственно представляет собой разницу между всей суммой чистого дохода предприятия и всей суммой его текущих затрат). Чистая прибыль характеризует сумму балансовой (или валовой) прибыли, уменьшенную на сумму налоговых платежей за счет нее.
4) По характеру налогообложения прибыли выделяют налогооблагаемую и не облагаемую налогом ее части. Такое деление прибыли играет важную роль в формировании налоговой политики предприятия, так как позволяет оценивать хозяйственные альтернативные операции с позиций конечного их эффекта. Состав прибыли, не подлежащей налогообложению, регулируется соответствующим законодательством.
5) По характеру инфляционной «очистки» прибыли выделяют номинальный и реальный ее виды. Реальная прибыль характеризует размер номинально полученной ее суммы, скорректированный на темп инфляции в соответствующем периоде.
6) По рассматриваемому периоду формирования выделяют прибыль предшествующего периода (т.е. периода, предшествующего отчетному), прибыль отчетного периода и прибыль планового периода (планируемую прибыль). Такое деление используется в целях анализа и планирования для выявления соответствующих трендов ее динамики, построения соответствующего базиса расчетов и т.п.
7) По регулярности формирования выделяют прибыль, которая формируется предприятием регулярно, и так называемую «чрезвычайную» прибыль. Термин «чрезвычайная» прибыль, широко используемый в странах с развитой рыночной экономикой, характеризует необычный для данного предприятия источник ее формирования или очень редкий характер ее формирования. Примером чрезвычайной прибыли может служить прибыль, полученная от продажи одного из филиалов предприятия,
8) По характеру использования в составе прибыли, остающейся после уплаты налогов и других обязательных платежей (чистой прибыли), выделяют капитализируемую и потребляемую ее части.
Капитализированная прибыль характеризует ту ее сумму, которая направлена на финансирование прироста активов предприятия, а потребленная прибыль — ту ее часть, которая израсходована на выплаты собственникам (акционерам), персоналу или на социальные программы предприятия. В странах с развитой рыночной экономикой для характеристики этих видов прибыли используются термины соответственно нераспределенная и распределенная прибыль (в нашей практике термин нераспределенная прибыль имеет более узкое значение).
9) По значению итогового результата хозяйствования различают положительную прибыль (или собственно прибыль) и отрицательную прибыль (убыток). В нашей практике эта терминология получила пока ограниченное распространение, хотя и встречается в экономических публикациях последних лет по вопросам бухгалтерского учета [4, с.574].
Несмотря на довольно значительный перечень рассмотренных классификационных признаков, он, тем не менее, не отражает всего многообразия видов прибыли, используемых в научной терминологии и предпринимательской практике.
1.2 Формирование прибыли. Составные элементы формирования балансовой прибыли
Теоретической базой экономического анализа финансовых результатов деятельности предприятия служит принятая для всех предприятий, независимо от формы собственности, единая модель хозяйственного механизма предприятия в условиях рыночных отношений, основанная на формировании прибыли.
Она отражает присущее всем предприятиям, функционирующим в условиях рынка, единство целей деятельности, единство показателей финансовых результатов деятельности, единство процессов формирования и распределения прибыли, единство системы налогообложения.
Показатели финансовых результатов характеризуют абсолютную эффективность хозяйствования предприятия. Важнейшим среди них является показатель прибыли. Конечным финансовым результатом производственно-хозяйственной деятельности предприятия выступает балансовая прибыль.
Балансовая прибыль – это сумма прибылей (убытков) предприятия как от реализации продукции, так и доходов (убытков), не связанных с ее производством и реализацией. Под реализацией продукции понимается не только продажа произведенных товаров, имеющих натурально-вещественную форму, но и выполнение работ, оказание услуг. Балансовая прибыль как конечный финансовый результат выявляется на основании бухгалтерского учета всех хозяйственных операций предприятия и оценки статей баланса. Использование термина «балансовая прибыль» связано с тем, что конечный финансовый результат работы предприятия отражается в его балансе, составляемом по итогам квартала, года.
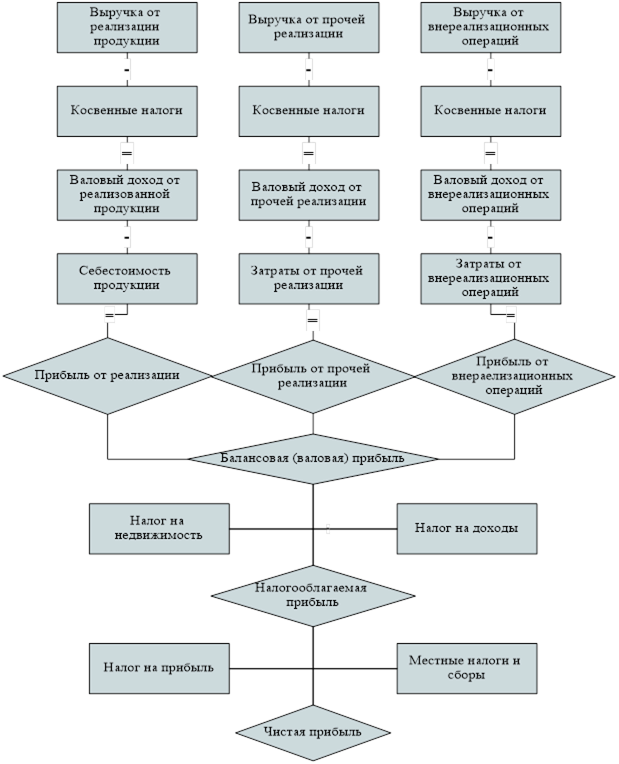
Балансовая прибыль включает три укрупненных элемента: прибыль (убыток) от реализации продукции, выполнения работ, оказания услуг; прибыль (убыток) от прочей реализации; финансовые результаты от внереализационных операций. Механизм формирования чистой прибыли представлен в приложении А.
Прибыль от реализации продукции (работ, услуг) характеризует чистый доход, созданный на предприятии. Остальные элементы балансовой прибыли отражают в основном перераспределение ранее созданных доходов.
Рассмотрим подробно все составные части балансовой прибыли.
Прибыль (убыток) от реализации продукции (работ, услуг) – это финансовый результат, полученный от основной деятельности предприятия, которая может осуществляться в любых видах, зафиксированных в уставе и не запрещенных законом. Финансовый результат определяется раздельно по каждому виду деятельности предприятия, относящемуся к реализации продукции, выполнению работ, оказанию услуг. Он равен разнице между валовым доходом от реализации продукции (работ, услуг) в действующих ценах и затратами на ее производство и реализацию.
Выручка принимается в расчет без налога на добавленную стоимость и акцизов, которые, являясь косвенными налогами, поступают в бюджет. Из выручки также исключается сумма наценок (скидок), поступающая торговым и снабженческо-сбытовым предприятиям, участвующим в сбыте продукции.
Прибыль (убыток) от реализации основных средств, их прочего выбытия, реализации иного имущества предприятия – это финансовый результат, не связанный с основными видами деятельности предприятия. Он отражает прибыли (убытки) по прочей реализации, к которой относится продажа на сторону различных видов имущества, числящегося на балансе предприятия.
Предприятие самостоятельно распоряжается своим имуществом. Оно вправе списывать, продавать, ликвидировать, передавать в уставные фонды других предприятий здания, сооружения, оборудование, транспортные средства и другие основные фонды, материальные ценности, полученные в процессе сноса и разборки зданий, сооружений, продавать отдельные объекты, товарно-материальные ценности и другие виды имущества. Финансовый результат имеет место только при продаже перечисленных видов имущества, а также при прочем выбытии недоамортизированных объектов в некоторых случаях. При реализации основных фондов финансовый результат определяется как разница между продажной ценой реализованных на сторону основных средств и их остаточной стоимостью с учетом понесенных расходов по реализации.
Финансовый результат от реализации иного имущества предприятия может быть и положительным, и отрицательным. Это зависит от состава и продажной цены реализуемых активов. Если речь идет о материальных активах, то следует исходить не столько из возможности получения прибыли, сколько из наличия запасов, которые из-за изменения экономической конъюнктуры, ассортимента выпускаемой продукции и по другим причинам оказываются ненужным или по величине превышают уровень, достаточный для запланированного выпуска продукции. Эта работа является одним из направлений финансового менеджмента, то есть управления финансами предприятия, и должна проводиться на основании анализа структуры материальных активов. Безусловно, лучше продать их по цене, превышающей учетную стоимость, но и в ином случае предприятие получит денежные средства, которые можно вовлечь в оборот.
Прибыль может быть получена от реализации нематериальных активов, имеющих спрос на рынке. Их продажная цена определяется способностью приносить доход. Для исчисления прибыли из продажной цены исключаются затраты, связанные с созданием или покупкой нематериальных активов с учетом расходов по их доведению до состояния, в котором они способны приносить доход.
Финансовые результаты от внереализационных операции это прибыль (убыток) по операциям различного характера, не относящимся к основной деятельности предприятия и не связанным с реализацией продукции, основных средств, иного имущества предприятия, выполнением работ, оказанием услуг. Финансовый результат определяется как доходы (убытки) за минусом расходов по внереализационным операциям.
В составе внереализационных операций наиболее доходными могут быть финансовые вложения. Важно, чтобы они осуществлялись не в ущерб основной деятельности предприятия. В настоящее время практически никакие доходы по финансовым активам не перекрывают уровня инфляции, поэтому для получения реальных доходов от финансовых вложений следует подходить к таким инвестициям очень взвешенно.
Перечень внереализационных прибылей (убытков) предприятия разнороден и довольно обширен. Значительный удельный вес могут составлять доходы от долгосрочных и краткосрочных финансовых вложений и доходы от сдачи имущества в аренду (они учитываются в составе внереализационных прибылей, если сдача имущества в аренду не является основной деятельностью предприятия).
В состав внереализационных прибылей (убытков) также входит сальдо полученных и уплаченных штрафов, пени, неустоек и других видов санкций (кроме санкций, уплачиваемых в бюджет и ряд внебюджетных фондов в соответствии с законодательством); другие доходы и расходы (убытки, потери) [6, с.223].
При рассмотрении прибыли как конечного финансового результата хозяйственной деятельности следует иметь в виду, что не вся получаемая прибыль остается предприятию, так как подвергается обложению налогом.
1.3 Порядок распределения и использования прибыли
Прибыль юридических лиц, зарегистрированных в соответствии с законодательством, облагается налогом, который уплачивают эти юридические лица. Филиалы и другие аналогичные подразделения организации, не являющиеся юридическими лицами, но имеют отдельный баланс и расчетный счет, уплачивают налог со своей прибыли самостоятельно. Если эти филиалы и подразделения не имеют отдельного баланса и счета, головная организация уплачивает за них налог на прибыль в бюджеты регионов, в которых расположены указанные подразделения.
В основе механизма распределения и использования прибыли лежат следующие принципы:
1) обеспечение оптимальных пропорций в распределении прибыли между государством и предприятием;
2) обеспечение экономически обоснованных пропорций при распределении прибыли между предприятиями и коллективами их работников;
3) направление максимальной части прибыли на развитие хозяйства, т.е. на расширенное воспроизводство основных фондов и прирост собственных оборотных средств.
Оптимальное распределение и эффективное использование прибыли имеет важное значение для расширения и приумножения собственности предприятия, усиления материальной заинтересованности работников в выполнении планов финансово-хозяйственной деятельности и повышении эффективности хозяйствования. Рост собственных средств и степень материального стимулирования работников на предприятии зависит не только от размеров получаемой прибыли, но и от экономически правильного и обоснованного распределения и использования.
По мере получения прибыли предприятие использует ее в соответствии с действующим законодательством государства и учредительными документами предприятия. В настоящее время прибыль (доход) предприятия используется в следующем порядке:
1) уплачивается в бюджет налог на недвижимость, на прибыль (доход) и другие обязательные платежи;
2) производятся отчисления в резервный фонд;
3) образуются фонды и резервы, предусмотренные учредительными документами предприятия.
Прибыль, получаемая предприятием на протяжении г.а, накапливается нарастающим итогом с начала г.а и показывается в балансе нераспределенной [6, с.229].
Распределение прибыли производится в соответствии с Законом Республики Беларусь «О налогах и сборах, взимаемых в бюджет», инструктивными и методическими указаниями Министерства финансов, уставом предприятия только в конце года, однако в течение года за счет получаемой прибыли производятся платежи в бюджет налогов на прибыль, создают специальные фонды, осуществляют другие расходы и т.д.
Облагаемая налогом прибыль уменьшается на сумму налога на недвижимость, исчисленного с остаточной стоимости основных производственных и непроизводственных фондов, и суммы льготируемой прибыли.
Льготируемая прибыль – это прибыль, освобождаемая от уплаты налога на прибыль. К льготируемой прибыли может быть отнесена: прибыль, полученная от мероприятий, направленных на ликвидацию последствий от аварии на Чернобыльской АЭС; прибыль производственный мастерских, опытно-экспериментальных предприятий и предприятий учебных заведений, полученная в процессе практического обучения студентов и учащихся; прибыль предприятий, использующих труд инвалидов, если их численность составляет не менее 50 % среднесписочного состава промышленно-производственного персонала.
Налог на прибыль – вид прямого налога, которым облагается прибыль предприятия. Объектом обложения является облагаемая налогом прибыль, исчисляемая исходя из суммы прибыли от реализации товаров (работ, услуг), иных ценностей (включая основные средства, товарно-материальные ценности, нематериальные активы), имущественных прав и доходов от внереализационных операций, уменьшенных на сумму расходов по этим операциям.
Согласно Методическим указаниям Государственного налогового комитета Республики Беларусь «О порядке исчисления и уплаты в бюджет налогов на доходы и прибыль» основная ставка налога на прибыль в 2010 г. – 24 %.
Законом Республики Беларусь «О бюджете Республики Беларусь» местным Советам депутатов предоставляется право вводить на своей территории местные налоги и сборы. Наиболее важными из них являются:
- целевой транспортный сбор на обновление и восстановление городского, пригородного пассажирского транспорта, автобусов междугородних сообщений, содержание ведомственного городского электрического транспорта;
- целевой сбор на содержание и развитие инфраструктуры города.
Базой для начисления целевых сборов является прибыль, остающаяся в распоряжении организаций после ее налогообложения. При исчислении налоговой базы из общей прибыли вычитаются льготируемая прибыль (не облагаемая налогом на прибыль), налог на недвижимость, в том числе и на незавершенное строительство, налог на прибыль, налог на доходы.
Оставшаяся после уплаты налогов часть представляет собой остаточную прибыль (или чистую прибыль), которая полностью поступает в распоряжение предприятия. Она направляется на оплату труда и материальное поощрение, на прирост оборотных средств, капитальных вложений, социальное развитие путем образования соответствующих фондов; развития науки и техники, социального развития, материального поощрения.
Под чистой прибылью понимается прибыль, остающаяся у субъекта хозяйствования после начисления из прибыли соответствующих налогов и сборов, в частности: налогов на прибыль, на недвижимость, иных налогов и сборов из прибыли, исчисленных в соответствии с законодательством, а также сумм, причитающихся налоговых и неналоговых санкций и пени (за неисполнение или ненадлежащее исполнение хозяйственных договоров).
Порядок распределения и использования прибыли определяется положением и фиксируется в уставе предприятия. В соответствии с уставом предприятия образуются фонды накопления и потребления, а также резервные фонды, которые предназначены для финансирования непредвиденных расходов и обеспечения финансовой устойчивости предприятия. Средства этих фондов имеют строго целевое назначение и их использование происходит на основании смет расходов, которые разрабатываются финансовой службой предприятия и утверждаются в установленном порядке.
Фонд накопления, образуемый за счет прибыли, используется на приобретение и строительство основных фондов производственного и непроизводственного назначения и осуществление других капитальных вложений. Часть средств данного фонда направленная на долгосрочные инвестиции, не расходуются безвозвратно. Вместо потраченных денежных средств, которые числились в активе баланса на расчетном счете, появляется эквивалентная стоимость другого имущества, созданного на эти средства и также отраженного в активе, но по другой статье (например, «Основные средства», «Нематериальные активы» и др.).
Средства фонда потребления используются на финансирование нужд и материальное стимулирование работников: выплату премий, не связанных с производственными показателями (за долголетний труд, в связи с юбилеем и др.); оказание материальной помощи; оплату путевок, лечения, медикаментов для работников и членов их семей; строительство и капитальный ремонт жилых домов и детских садов; дотации на питание в столовых и выплату дивидендов. Расходы по фонду потребления носят безвозвратный характер.
Резервные фонды (капитал) образуются как в силу требований законодательства, так и по решению предприятия. В законодательном порядке резервные фонды образуют иностранные предприятия и предприятия с иностранными инвестициями. Источником его формирования является прибыль до ее налогообложения в установленных размерах к уставному фонду. На отечественных предприятиях резервные фонды создаются за счет отчислений от чистой прибыли по их усмотрению.
Однако существует и более простой вариант использования чистой прибыли, когда не образуются плановые фонды накопления и потребления. В этом случае в целях обеспечения планового расходования средств составляется сметы расходов на развитие производства, социальные нужды трудового коллектива, материальное поощрение работников предприятия и благотворительные цели.
Распределение прибыли на социальные нужды включает в себя расходы по эксплуатации социально-бытовых объектов, находящихся на балансе предприятия, финансирование строительства объектов непроизводственного назначения, проведение культурно-массовых и оздоровительных мероприятий. Что касается затрат на материальное поощрение, то к ним относятся выплата премий за достижение в труде, оказание материальной помощи, единовременные пособия ветеранам и пенсионерам, компенсация удорожания стоимости питания в столовых и другие.
Прибыль, остающаяся в распоряжении предприятия, разделяется на прибыль, которая увеличивает стоимость имущества, то есть участвует в процессе накопления, и прибыль, направленная на потребление, которая не увеличивает стоимость имущества. Если прибыль предприятия не расходуется на потребление и накопление, то она остается на предприятии как нераспределенная прибыль прошлых лет и увеличивает размер собственного капитала. Наличие нераспределенной прибыли увеличивает финансовую устойчивость предприятия, свидетельствует о наличии источника для последующего развития [18, с.717].
Таким образом, распределение чистой прибыли позволяет расширять деятельность организации за счет собственных, более дешевых источников финансирования.
1.4 Планирование прибыли. Факторы ее роста
Важнейшим вопросом управления процессом формирования прибыли является планирование прибыли и других финансовых результатов с учетом выводов экономического анализа. Так как прибыль — важнейший показатель, характеризующий финансовый результат деятельности предприятия, то в увеличении прибыли заинтересованы все участники производства. Прибыль относят к показателям экономического эффекта, но не эффективности, так как абсолютная сумма прибыли не позволяет судить об отдаче вложенных средств. Однако анализ динамики валовой прибыли, темпов ее прироста, факторов, влияющих на величину прибыли и темпы ее прироста, себестоимости, выручки представляет значительный интерес. Задача максимизации чистой прибыли предприятия тесно связана с оптимизацией величины уплачиваемых налогов в рамках действующего законодательства, предотвращением непроизводительных выплат.
Главной целью при планировании является максимизация доходов, что позволяет обеспечивать финансирование большего объема потребностей предприятия в его развитии.
Планирование прибыли производится раздельно по всем видам деятельности предприятия.
В процессе разработки планов по прибыли важно не только учесть все факторы, влияющие на величину возможных финансовых результатов, но и, рассмотрев варианты производственной программы, выбрать обеспечивающий максимальную прибыль.
При относительно стабильных ценах и прогнозируемых условиях хозяйствования прибыль планируется на г. в рамках текущего финансового плана. Объектом планирования являются планируемые элементы балансовой прибыли, главным образом прибыль от реализации продукции, выполнения работ, оказания услуг. Основой для расчета является объем производственной программы, который базируется на заказах потребителей и хозяйственных договорах.
Чтобы управлять прибылью необходимо раскрыть механизм ее формирования, определить влияние и долю каждого фактора ее роста или снижения.
На величину прибыли и ее динамику воздействуют факторы, как зависящие, так и не зависящие от усилий предприятия. Практически вне сферы воздействия предприятия находятся конъюнктура рынка, уровень цен на потребляемые материально-сырьевые и топливно-энергетические ресурсы, нормы амортизационных отчислений. В известной степени зависят от предприятия такие факторы, как уровень цен на реализуемую продукцию и заработная плата. К факторам, зависящим от предприятия, относятся уровень хозяйствования, компетентность руководства и менеджеров, конкурентоспособность продукции, организация производства и труда, его производительность, состояние и эффективность производственного и финансового планирования [2, с. 47].
По каждому из этих элементов выделяются группы экстенсивных и интенсивных факторов.
К экстенсивным относятся факторы, которые отражают объем производственных ресурсов (например, изменение численности работников, стоимости основных фондов), их использования по времени (изменение продолжительности рабочего дня, коэффициента сменности оборудования и др.), а также непроизводительное использование ресурсов (затраты материалов на брак, потери из-за отходов).
К интенсивным относятся факторы, отражающие эффективность использования ресурсов или способствующих этому (например, повышение квалификации работников, производительности оборудования, внедрение прогрессивных технологий).
Перечисленные факторы влияют на прибыль не прямо, а через объем реализуемой продукции и себестоимость, поэтому для выявления конечного финансового результата необходимо сопоставить стоимость объема реализуемой продукции и стоимость затрат и ресурсов, используемых в производстве.
Кроме того, следует иметь в виду, что размер прибыли во многом зависит и от учетной политики, применяемой на анализируемом предприятии. Закон о бухгалтерском учете и другие нормативные документы предоставляют право субъектам хозяйствования самостоятельно выбирать некоторые методы учета, способные существенно повлиять на формирование финансовых результатов.
Действующие нормативные акты допускают следующие методы регулирования прибыли субъектом хозяйствования.
1) Изменение стоимостных границ отнесения имущества к основным средствам или к оборотным активам, что влечет за собой изменение суммы текущих затрат и прибыли в связи с различными способами отнесения их на затраты.
2) Изменения метода переоценки основных средств: путем индексации первоначальной стоимости с использованием среднестатических коэффициентов перерасчета или прямым пересчетом первоначальной стоимости в цены, сложившиеся на дату переоценки на соответствующие виды основных средств. От выбранного метода переоценки основных средств зависят фонд переоценки имущества, сумма амортизационных отчислений и как результат – величина прибыли и собственного капитала предприятия.
3) Использование метода ускорений амортизации по активной части основных средств также приводит к увеличению себестоимости продукции и уменьшению суммы прибыли, а следовательно, и налогов на прибыль.
4) Применение различных методов оценки нематериальных активов и способов начисления амортизации по ним.
5) Выбор метода оценки потребленных производственных запасов (NIFO, FIFO, LIFO).
6) Изменение порядка списания затрат по ремонту основных средств на себестоимость продукции (по фактически затратам или равномерными частями за счет созданного ремонтного фонда).
7) Изменение сроков погашения расходов будущих периодов, сокращение которых ведет к росту себестоимости продукции отчетного периода.
8) Изменение метода определения прибыли от реализации продукции (по моменту отгрузки продукции или моменту ее оплаты).
Таким образом, учетная политика, формируемая администрацией, открывает большой простор для выбора методологических приемов, способных радикально менять всю картину финансовых результатов и финансового состояния предприятия.
Прибыль от реализации продукции, работ, услуг занимает наибольший удельный вес в структуре валовой прибыли предприятия. Поскольку прибыль от реализации продукции занимает наибольший удельный вес в структуре балансовой прибыли, то анализ факторов, ее определяющих, имеет значение для выявления резервов роста всей балансовой прибыли. Ее величина формируется под воздействием ряда факторов, важнейшими из которых являются: себестоимость, объем реализации, уровень действующих цен.
Важнейшим из них является себестоимость. Под себестоимостью продукции понимают все затраты предприятия на производство и реализацию продукции, а именно — стоимость природных ресурсов, сырья, основных и вспомогательных материалов, топлива, энергии, основных производственных фондов, трудовых ресурсов и прочих расходов по эксплуатации [7, с. 155].
Количественно в структуре цены себестоимость занимает значительный удельный вес, поэтому она заметно сказывается на росте прибыли при прочих равных условиях.
При стабильных экономических условиях хозяйствования основной путь увеличения прибыли от реализации продукции состоит в снижении себестоимости в части материальных затрат. Особенно важно это для предприятий обрабатывающих отраслей (машиностроение и металлообработка, металлургическая, нефтехимическая и др.), на которых удельный вес стоимости сырья в себестоимости существенно выше, чем на аналогичных предприятиях развитых стран, значителен вес отходов.
В добывающих отраслях прирост прибыли достаточно сложно обеспечить в результате снижения себестоимости добычи полезных ископаемых из-за естественно-природных причин. В основном это может достигаться вследствие увеличения объемов добычи.
В отраслях, ориентированных на конечного потребителя, решающее значение имеют объемы производства и реализации продукции, определяемые спросом, уровень себестоимости, но без ущерба для качества потребительских товаров.
К показателям снижения себестоимости относятся следующие показатели:
- показатели, связанные с повышением технического уровня производства (внедрение новой прогрессивной технологии, модернизация оборудования, изменение конструкции и технических характеристик изделий);
- показатели, связанные с улучшением организации труда и управления (совершенствование организации, обслуживания и управления производством, сокращение затрат на управление, сокращение потерь от брака, улучшение организации труда).
Основными задачами анализа себестоимости продукции являются:
- установление динамики важнейших показателей себестоимости;
- определение затрат на рубль товарной продукции;
- выявление резервов снижения себестоимости.
Анализ затрат на производство по элементам и статьям калькуляции, проводится с целью выявления отклонений, определения состава элементов и статей калькуляции, удельный вес каждого элемента в общей сумме затрат на производство, изучение динамики за ряд прошлых лет, выявление факторов, которые вызвали изменения в элементах и статьях затрат и повлияли на себестоимость продукции.
Важным фактором, влияющим на величину прибыли от реализации продукции является изменение объема производства и реализации продукции. Падение объема производства при нынешних экономических условиях, не считая ряда противодействующих факторов, как, например, роста цен, неизбежно влечет сокращение объема прибыли. Отсюда вытекает вывод от необходимости принятия неотложных мер по обеспечению роста объема производства продукции на основе технического обновления и повышения эффективности производства.
Зависимость величины прибыли от объема реализации при прочих равных условиях прямо пропорциональная. Вследствие этого немаловажное значение в рыночных условиях приобретает показатель изменения остатков нереализованной продукции: чем он выше — тем меньше прибыли получит предприятие. Величина нереализованной продукции зависит от ряда причин, обусловленных текущей рыночной конъюнктурой, производственной и коммерческой деятельностью предприятия, условиями реализации продукции. Во-первых, емкость данного рынка всегда имеет предельную величину, и, как следствие, существует риск товарного перенасыщения; во-вторых, предприятие может произвести продукции больше, чем реализовать, из-за неэффективной сбытовой политики. Кроме этого, в нереализованных остатках готовой продукции может возрасти удельный вес более рентабельных изделий, что повлечет суммарный рост этих остатков в стоимостном выражении из расчета упущенной будущей прибыли. В целях увеличения прибыли предприятие должно принять соответствующие меры по сокращению остатков нереализованной продукции как в натуральном, так и в денежном выражении.
Размер выручки от реализации продукции и, соответственно, прибыли зависит не только от количества и качества произведенной и реализованной продукции, но и уровня применяемых цен [1, с.21].
Свободные цены в условиях их либерализации устанавливаются самими предприятиями в зависимости от конкурентоспособности данной продукции, спроса, и предложения аналогичной продукции другими производителями (за исключениями предприятий-монополистов, уровень цен на продукцию которых регулируется государством). Поэтому уровень свободных цен на продукцию в определенной степени является фактором, зависящим от предприятия.
Резервом увеличения балансовой прибыли может быть прибыль, полученная от реализации основных фондов и иного имущества предприятия. Если раньше операции, связанные с выбытием основных фондов, не оказывали заметного влияния на финансовые результаты, то теперь, когда предприятия вправе распоряжаться своим имуществом, имеет смысл освободиться от излишнего и неустановленного оборудования, предварительно взвесив, что выг.нее – продать его или сдать в аренду. Другие операции, например безвозмездная передача основных средств предприятию, не относятся на балансовую прибыль, а возмещаются из чистой прибыли, предназначенной на накопление.
Таким образом, на каждом предприятии должны предусматриваться плановые мероприятия по увеличению прибыли. В общем плане эти мероприятия могут быть следующего характера:
- увеличение выпуска продукции;
- улучшение качества продукции;
- продажа излишнего оборудования и другого имущества или сдача его в аренду;
- снижение себестоимости продукции за счет более рационального использования материальных ресурсов, производственных мощностей и площадей, рабочей силы и рабочего времени;
- диверсификация производства;
- расширение рынка продаж и др.
Из этого перечня мероприятий вытекает, что они тесно связаны с другими мероприятиями на предприятии, направленными на снижение издержек производства, улучшение качества продукции и использование факторов производства.
2 Характеристика и анализ производственно-хозяйственной деятельности РУП «Главный информационный расчетный центр» БЖД
2.1 Общая характеристика РУП «Главный информационный расчетный центр» БЖД
Республиканское унитарное предприятие «Главный расчетный информационный центр» создано 01.04.2004 г.
Согласно учредительным документам учредителем предприятия является государство в лице объединения «Белорусская железная дорога». В состав Белорусской железной дороги входят отделения железной дороги, промышленные, строительные, научно-исследовательские, технологические, торговые и другие предприятия, в том числе и ИРЦ.
Предприятие имеет статус юридического лица, имеет в хозяйственном ведении обособленное имущество, несет самостоятельную ответственность по своим обязательствам, может от своего имени приобретать имущественные и личные неимущественные права, исполнять обязанности, быть истцом и ответчиком в суде, имеет самостоятельный баланс, расчетный и иные счета в учреждениях банков, печать с изображением Государственного герба Республики Беларусь со своим наименованием, иные печати и штампы.
Имущество предприятия является собственностью Республики Беларусь и принадлежит предприятию на праве хозяйственного ведения.
Имущество предприятия является неделимым и не может быть распределено по вкладам (паям, долям), в том числе между работниками предприятия.
Юридический адрес предприятия: 220039 г. Минск, ул. Брест-Литовская, 9.
Предприятие осуществляет свою деятельность в соответствии с законодательством Республики Беларусь, нормативными актами Белорусской железной дороги и Уставом предприятия.
Уставный фонд предприятия составляет 8 млн. р., сформированный за счет прибыли.
По состоянию на 01.01.2010 штатная численность предприятия составляет 494 чел., списочная – 483 чел.
Предприятие осуществляет следующие виды деятельности:
- деятельность железнодорожного транспорта;
- услуги терминалов;
- услуги по хранению транспортных средств;
- организация перевозок грузов;
- электросвязь;
- сдача в наем собственного недвижимого имущества;
- аренда офисных машин и оборудования, включая вычислительную технику;
- консультирование по аппаратным средствам вычислительной техники;
- разработка программного обеспечения и консультирование в этой области;
- обработка данных;
- деятельность, связанная с базами данных;
- техническое обслуживание и ремонт офисных машин и вычислительной техники;
- прочая деятельность, связанная с вычислительной техникой;
- копирование программных средств;
- монтаж, наладка, ремонт и техническое обслуживание передающей аппаратуры;
- деятельность в области связи.
Форма собственности – государственная.
Дочерних предприятий РУП «Главный расчетный информационный центр» не имеет.
Специалисты различных отделов ИРЦ занимаются разработкой новых информационных технологий, созданием прикладного программного обеспечения, эксплуатацией и ремонтом ПЭВМ, обеспечение бесперебойной работы систем, составлением финансовой и статистической отчетности по перевозкам в масштабах Белорусской железной дороги.
Предприятием проделывается большая работа по обеспечению бесперебойного функционирования и развития информационных автоматизированных систем, обеспечивающих перевозочный процесс дороги: АСОУП (автоматизированная система оперативного управления перевозками); комплекс ИОММ (интегрированная обработка маршрута машиниста); АСУСС (автоматизированная система управления сортировочными станциями); ЕК ИОДВ (единый комплекс интегрированной обработки дорожной ведомости); АСУ «Экспресс» (автоматизированная система управления продажей билетов и бронирования мест на поезда), ЕК ИСУФР (единая корпоративная интегрированная система управления финансами и ресурсами), ИАС ПУРГП (информационно-аналитическая система принятия управленческих решений для грузовых перевозок).
На сегодняшний день на Белорусской железной дороге эксплуатируется более семи тысяч ПЭВМ с прикладным программным обеспечением 76 типов автоматизированных рабочих мест. Из них около 1100 ПЭВМ включены в локальные вычислительные сети своих предприятий, которые в свою очередь, подключены через средства удаленного доступа к структурообразующим комплексным информационным системам: АСОУП, «Экспресс-3», ИОММ, ЕКИОДВ, АСУСС, которые эксплуатируются на центральном вычислительном комплексе РУП «Главный расчетный информационный центр».
ЦВК ИРЦ БЖД является центром обработки информации, поступающей от географически распределенных в Республики Беларусь и за ее пределами:
- субъектов хозяйствования БЖД и соседних железнодорожных администраций:
- технологических подразделений дороги;
- партнеров участвующих в перевозочном процессе (пограничные и таможенные органы, фитосанитарный контроль и т.п.);
- клиентов и пассажиров.
2.2 Организационная структура РУП «Главный информационный расчетный центр» БЖД
В целях выполнения задач и функций, возложенных на РУП «Главный расчетный информационный центр» Белорусской железной дороги установлено распределение должностных обязанностей между начальником предприятия, его заместителями и главным инженером в соответствии с приказом от 03.01.2006 № 2/П.
Начальник предприятия:
- возглавляет, осуществляет общее руководство деятельностью предприятия и организует его работу, представляет предприятие без доверенности в отношениях с государственными органами Республики Беларусь, юридическими и физическими лицами, обеспечивает выполнение планов деятельности предприятия, устанавливает структуру и численность работников предприятия, в пределах, утверждаемых руководством Белорусской железной дороги, заключает договоры, в том числе и трудовые, нанимает, перемещает, переводит и увольняет работников, открывает в банках расчетный, валютный и другие счета, издает приказы и указания и др.
- координирует деятельность, устанавливает обязанности и определяет ответственность заместителей начальника, главного инженера.
- осуществляет непосредственное руководство:
- бухгалтерией;
- экономическим сектором;
- юрисконсультами;
- секретарем приемной руководителя.
Первый заместитель начальника предприятия:
- обеспечивает руководство эксплуатацией автоматизированных информационных систем дорожного уровня, организует работу курируемых отделов с учетом эффективного использования АИС дорожного уровня, обеспечивает планирование модернизации и внедрении новых версий программного обеспечения АИС дорожного уровня, участвует в формировании дорожных научно-технических программ по созданию и внедрению информационных технологий, новой техники и передового опыта на Белорусской железной дороги, осуществляет контроль за состоянием трудовой, производственной, исполнительской дисциплины в отделах, находящихся в его ведении, исполняет обязанности начальника предприятия в случае его временного отсутствия, в том числе распоряжения финансовыми средствами.
- осуществляет курирование следующих отделов:
- отдел производственных систем;
- отдел сопровождения станционных информационных систем;
- отдел АСУ пассажирскими перевозками;
- отдел взаиморасчетов за пользование вагонами, контейнерами и разных сборов.
Заместитель начальника по финансовым расчетам:
- обеспечивает руководство решением технических и технологических проблем в сфере осуществления взаиморасчетов за железнодорожные перевозки, организует работу по полному и своевременному получению доходов от грузовых перевозок по перевозочным документам, качественную и своевременную обработку перевозочных документов, организует работу по снабжению железнодорожных станций и структурных подразделений БЖД бланками строгой отчетности для осуществления железнодорожных перевозок, организует работу по своевременному и качественному выпуску и предоставлению статистической отчетности.
- осуществляет курирование следующих отделов:
- отдел учета доходов;
- отдел получения и контроля доходов от грузовых перевозок;
- отдел получения и контроля доходов от транзитных перевозок;
- отдел выпуска статистической отчетности;
- дорожный склад билетов и бланков строгой отчетности;
- канцелярия.
Заместитель начальника по перспективным разработкам АСУ и ERP:
- обеспечивает работу по внедрению и развитию современных программных средств и технологий в сфере вычислительной техники и информатики, руководит сопровождением и эксплуатацией финансово-экономических систем дорожного уровня, организует работу курируемых отделов с целью наиболее эффективного внедрения новых информационных технологий в процессы планирования и управления производственной и финансово-хозяйственной деятельностью подразделений Белорусской железной дороги.
- осуществляет руководство отделами программирования, технологических разработок и их внедрения, отделом по разработке и внедрению финансово-экономических систем и отделом эксплуатации и сопровождения финансово-экономических систем.
Заместитель начальника предприятия по идеологической работе, кадрам и социальным вопросам:
- обеспечивает предприятие кадрами рабочих, служащих, специалистов и руководителей требуемых профессий, специальностей и квалификации, формирование резерва на выдвижение, организует своевременный прием, перемещение, перевод, предоставление отпусков, увольнение работников в соответствии с законодательством Республики Беларусь, обеспечивает подготовку и повышение квалификации кадров, аттестацию руководителей и специалистов, учет личного состава, обеспечивает подготовку документов, необходимых для назначения пенсий работникам предприятия, а также представления их в органы социальной защиты, организует работу с обращениями граждан, контроль за состоянием и соблюдением трудовой, производственной, исполнительской дисциплины.
- осуществляет непосредственное руководство деятельностью инженеров, занимающихся кадровыми вопросами.
Главный инженер:
- организует эксплуатацию, техническое обслуживание, планирует работы по ремонту и модернизации средств вычислительной техники, выводу из эксплуатации морально устаревшего оборудования, подготовке в установленном порядке к списанию и сдаче лома драгоценных металлов на переработку; обеспечивает руководство безопасной эксплуатацией и текущим содержанием закрепленных за предприятием зданий, сооружений и оборудования, осуществляет контроль за рациональным использованием основных средств, материалов и энергетических ресурсов, организует обучение и осуществляет контроль за соблюдением работниками предприятия правил технической эксплуатации электроустановок, норм и правил по охране труда, технике безопасности, пожарной безопасности.
- осуществляет руководство отделами:
- отдел терминального оборудования;
- отдел текущего содержания здания, оборудования и снабжения;
- отдел технических средств.
- осуществляет непосредственное руководство ведущими инженерами по охране труда и технике безопасности.
Структура РУП «Главный расчетный информационный центр» БЖД представлена в приложении Б.
В РУП «Главный расчетный информационный центр» задачи и функции финансовой деятельности распределены между экономическим сектором и бухгалтерией.
Основные задачи и функции экономического сектора определены в соответствии с Положением об экономическом секторе. Основными задачами экономического сектора являются:
- разработка на основе экономических расчетов и обоснований с учетом предложений отделов, перспективных и годовых планов и прогнозов по технико-экономическим, инвестиционным, объемным показателям работы предприятия, труду, расходам эксплуатации;
- разработка мероприятий, направленных на повышение экономической эффективности работы предприятия и обеспечению плановых заданий;
- планирование и анализ выполнения прибыли по подсобно-вспомогательной деятельности, анализ расхода топливно-энергетических ресурсов и мероприятий по их экономии;
Основными функциями экономического сектора являются:
- группировка расходов предприятия по статьям затрат в соответствии с Номенклатурой расходов по основной деятельности Белорусской железной дороги;
- разработка калькуляций себестоимости оказания услуг по подсобно-вспомогательной деятельности;
- согласование и регистрация цен на работы и услуги в вышестоящей организации, соблюдение законодательных и нормативных актов, касающихся вопросов ценообразования;
- подготовка на утверждение начальником предприятия Прейскурантов цен на постоянно оказываемые на договорной основе услуги и своевременное их доведение причастным отделам;
- обеспечение контроля за правильностью наименований профессий и должностей в соответствии с полученной квалификацией и характером выполняемой работы, применением тарифных ставок, окладов, доплат, надбавок, льгот и компенсаций по оплате труда, за установлением разрядов в соответствии с Единым тарифно-квалификационным справочником, Единой тарифной сеткой работников Республики Беларусь;
- проведение работ по совершенствованию организации нормирования труда, форм и систем заработной платы и премирования, роли материального стимулирования в обеспечении эффективности производства и качества труда;
- разработка положений о премировании (за основные результаты производственно-финансовой деятельности, за выполнение особо важных производственных заданий и по специальным системам премирования.
Бухгалтерия и экономический сектор взаимосвязаны по работе между собой.
Бухгалтерия получает от экономического сектора: утвержденные финансовые планы, положения о премировании рабочих и служащих, первичную документация по начислению заработной платы; штатные расписания, изменения и необходимые расчеты к финансовому плану, плановые и отчетные калькуляции.
Экономический сектор получает от бухгалтерии: оборотно-сальдовые ведомости по счетам балансового отчета, другие материалы, необходимые для анализа и планирования, сведения о выплатах фонда заработной платы, расходования поощрительных фондов, сличительные ведомости по результатам инвентаризации, сведения о неплатежеспособности отдельных покупателей, извещения о применении банковских санкций к покупателям и заказчикам.
2.3 Услуги, оказываемые РУП «Главный информационный расчетный центр» БЖД
Белорусская железная дорога является государственным комплексным объединением, в состав которого входят отделения железной дороги, промышленные, строительные, автотранспортные, научно-исследовательские, проектно-конструкторские технологические, снабженческие, торговые и другие предприятия, организации, а также учреждения народного образования, здравоохранения и культуры.
Основная деятельность Белорусской железной дороги и предприятий дорожного подчинения – эксплуатационная работа - представляет собой отношения между грузоотправителями, грузополучателями, пассажирами и другими физическими и юридическими лицами в ходе оказания услуг железнодорожного транспорта общего пользования. Эксплуатационная работа включает в себя грузовые перевозки (грузооборот) и пассажирские перевозки (пассажирооборот) по всем видам сообщения.
Кроме основной деятельности Белорусская железная дорога и ее предприятия ведут подсобно-вспомогательную деятельность , которая включает в себя такие работу и услуги как:
1) погрузочно–разгрузочные работы и услуги (перегрузка грузов по договорным тарифам, перегруз импорта, подготовка вагонов под импорт, транспортно–экспедиционное обслуживание);
2) сдача в аренду сторонним организациям зданий и помещений, вагонов, локомотивов и кранов;
3) обслуживание подъездных путей по договорам;
4) ремонт локомотивов, вагонов по договорам со сторонними организациями;
5) работы по всем видам ремонта пути;
6) производство товаров народного потребления (столярные изделия, металлические изделия, пошив спецодежды, изготовление бетонных изделий и т.д.);
7) оказание платных услуг населению (услуги автотранспорта, по ремонту автомашин, услуги парикмахерских и т.д.);
8) другие услуги (услуги по ремонту кранов, локомотивов, химчистке спецодежды, ремонту компрессоров, монометров, восстановлению запчастей и агрегатов и т.д.).
Всю коммерческую работу на дороге осуществляет РУП «Главный расчетный информационный центр», через которое производятся провозные платежи за выполненные перевозки грузов.
Основной деятельностью РУП «Главный информационный центр Белорусской железной дороги» является:
- осуществление взаиморасчетов за перевозки грузов, пассажиров, багажа, грузобагажа и почты железнодорожным транспортом, оказание дополнительных услуг клиентуре;
- обработка и подготовка бухгалтерской и статистической отчетности по железнодорожным перевозкам;
- информационное обеспечение технологических процессов и сфер деятельности Белорусской железной дороги;
- разработка и реализация мер для эффективного использования автоматизированных систем управления железнодорожным транспортом при осуществлении железнодорожных перевозок, обработке статистической, экономической и финансовой информации;
- проведение единой технической и экономической политики на предприятиях и организациях Белорусской железной дороги по эксплуатации и развитию средств вычислительной техники и программного обеспечения;
- информационное и технологическое взаимодействие с родственными организациями железнодорожного транспорта государств Содружества и стран Балтии на основе согласованных принципов информационного обмена;
- разработка и ввод в эксплуатацию подсистем и комплексов задач, с применением математических методов и современной электронно-вычислительной техники, на основе интегрированной обработки первичных технологических документов, используемых на железнодорожном транспорте;
- организация снабжения железнодорожных станций и иных структурных подразделений Белорусской железной дороги билетами и бланками строгой отчетности для осуществления железнодорожных перевозок;
- выполнение других задач, вытекающих из производства расчетов за перевозки железнодорожным транспортом и информационной деятельности.
Перечень услуг, оказываемых РУП «Главный расчетный информационный центр» Белорусской железной дороги:
1) Информационные услуги по грузовым перевозкам:
- оказание услуги грузополучателям на проведение работ по включению Заказчика в автоматизированную систему поиска, слежения, контроля за ремонтами вагонов;
- оказание услуг грузополучателям по слежению за дислокацией одного вагона по заданному номеру в пределах полигона заданных (каждой в отдельности) железных дорог;
- оказание услуг грузополучателям по розыску одного вагона по архиву БЖД по инвентарному номеру и выдача сведений о сдаче с БЖД вагонов с грузами;
- оказание услуг грузополучателям по розыску одного вагона по архиву БЖД без указания инвентарного номера вагона (по коду груза, станции назначения, коду грузополучателя;
- оказание услуг грузополучателям по выдаче информации экспедиторам на 10 отправок;
- ежесуточное информирование в виде машинного документа о дислокации вагона по заранее определенному списку;
- оказание услуг грузополучателям по сопровождению автоматизированной системы контроля за плановыми ремонтами грузовых вагонов собственности Заказчика, переведенных на систему ремонта по пробегу (вагоно-месяц);
- оказание услуг по постоянному (непрерывному) слежению за дислокацией 1 вагона в течение месяца по заранее определенному списку (до 1000 вагонов в списке);
- оказание услуг по ежесуточному информированию о дислокации вагона в течение месяца по заранее определенному списку (свыше 1000 вагонов в списке);
- выдача Заказчику ежемесячной справки о перечне номеров вагонов, запрашиваемых по слежению или розыску вагонов.
2) Информационные услуги по пассажирским перевозкам:
- подтверждение факта и стоимости приобретения проездного документа в межгосударственном сообщении (один запрос в систему);
- подтверждение факта и стоимости приобретения проездного документа в межгосударственном сообщении «туда» и «обратно» (два запроса в систему);
- системное и сервисное обслуживание терминала системы "Экспресс" (ПЭВМ) в течение месяца.
За 2009 г. РУП «Главный расчетный информационный центр» БЖД обеспечило бесперебойное информационное сопровождение перевозочного процесса дороги и технологических процессов других сфер деятельности железной дороги, эффективного использования эксплуатируемых автоматизированных систем (АСОУП, ИАС ПУРГП, «Экспресс-3», ЕК ИСУФР) при обработке статистической, экономической и финансовой информации.
2.4 Анализ финансовой деятельности РУП «Главный расчетный информационный центр» БЖД по основным ТЭП за 2007-2009 гг.
Производственно-финансовая деятельность РУП «Главный расчетный информационный центр» БЖД за 2007-2009 гг. характеризуется результатами выполнения финансово-экономических показателей, представленными в таблице 2.1:
Таблица 2.1 - Перечень основных финансово-экономических показателей за 2007-2009 гг.
| Наименование показателей | Ед. измерения | 2007 г. | 2008 г. | Темп роста (2008 к 2007) | 2009 г. | Темп роста (2009 к 2008) |
| Объем перевозок всего, в том числе: | млн. т-км | 685,3 | 707,2 | 103,2 | 863,3 | 122,1 |
| Пассажирооборот | млн. пасс-км | 231,4 | 241,8 | 104,5 | 251,8 | 104,1 |
| Грузооборот | млн. т-км | 453,9 | 465,4 | 102,5 | 611,5 | 131,7 |
| Выручка от реализации товаров, работ услуг (с налогами), в том числе: | млн. р. | 20519 | 25806 | 125,8 | 33426 | 129,5 |
| Перевозки | млн. р. | 19523 | 24578 | 125,9 | 31540 | 128,3 |
| ПВД | млн. р. | 996 | 1228 | 123,3 | 1886 | 153,6 |
| Налоги от реализации работ, услуг, в том числе: | млн. р. | 686 | 601 | 87,6 | 443 | 73,7 |
| Перевозки | млн. р. | 586 | 492 | 84,0 | 315 | 64,0 |
| ПВД | млн. р. | 100 | 109 | 90,0 | 128 | 117,4 |
| Себестоимость реализованных товаров, работ, услуг, в том числе: | млн. р. | 16547 | 21579 | 130,4 | 28548 | 132,5 |
| Перевозки | млн. р. | 15805 | 20677 | 130,8 | 27218 | 131,6 |
| ПВД | млн. р. | 742 | 902 | 121,6 | 1366 | 151,4 |
| Прибыль от реализации, в том числе: | млн. р. | 3286 | 3622 | 110,2 | 4399 | 121,5 |
| Перевозки | млн. р. | 3132 | 3409 | 108,8 | 4007 | 117,5 |
| ПВД | млн. р. | 154 | 213 | 138,3 | 392 | 184,0 |
| Рентабельность (%), в том числе: | % | 19,9 | 16,8 | -3,1 | 15,4 | -1,4 |
| Перевозки | % | 19,8 | 16,5 | -3,3 | 14,7 | -1,8 |
| ПВД | % | 20,8 | 23,6 | +2,8 | 28,7 | +5,1 |
| Сальдо операционных доходов и расходов | млн. р. | 46 | 54 | 117,4 | 138 | 255,6 |
| Сальдо внереализационных доходов и расходов | млн. р. | -1138 | -1572 | 138,1 | -1088 | 69,2 |
| Чистая прибыль | млн. р. | 1015 | 714 | 70,4 | 2118 | 296,6 |
| Производительность труда | тыс. р./ч | 40892 | 52665 | 128,3 | 69205 | 131,4 |
| Среднемесячная заработная плата на 1-ого работающего – всего по основной деятельности | тыс. р. | 1091,6 | 1312,6 | 120,2 | 1577,6 | 120,2 |
Как видно из представленной таблицы по результатам работы предприятия выручка от реализации работ, услуг по основной деятельности составила 33426 млн. р. или 121,5 % к 2008 г., в том числе по перевозкам – 31540 млн. р. или 128,3 % к 2008 г., по ПВД – 1886 млн. р. или 153,6 % к 2008 г.
Себестоимость реализованной продукции, работ, услуг по основной деятельности составила 132,5 % к базисному г. или 28548 млн. р.
Прибыль от реализации работ, услуг по основной деятельности составила 4399,0 млн. р. или 121,5 % к 2008 г., в том числе: по перевозкам - 4007 млн. р. или 117,5 % к 2008 г., по ПВД - 392,0 млн. р. или 184,0 % к 2008 г.. Увеличение прибыли от реализации услуг по ПВД за 2009 г. связано с появлением нового клиента «Первая грузовая компания» с сентября.
Чистая прибыль после уплаты налогов составила 2118 млн. р. или 296,6 % к 2008 г.
Уровень рентабельности реализованной продукции по основной деятельности составил – 15,4 %, что выше планового на 4,3 процентных пункта, в том числе: по эксплуатации – 14,7 %, что выше планового на 3,9 процентных пункта, по ПВД – 28,7 %, что выше планового на 10,8 %.
Среднемесячная заработная плата за 2009 г. составила 1577,6 тыс. р., что выше базисного года на 120,2 %.
Темпы роста производительности труда превысили темпы роста заработной платы на 11,2 процентных пункта.
В последние годы на дороге происходит рост объемов работы, о чем говорят данные таблицы 2.1.
В свою очередь наблюдается рост грузооборота более быстрыми темпами, чем пассажирооборота. Это влияет на структуру приведенной работы. Представим структуру перевозок Белорусской железной дороги на рисунке 2.1.

Рисунок 2.1 – Структура перевозок Белорусской железной дороги
Происходящее изменение в структуре приведенной работы имеет для дороги большое экономическое значение. Дело в том, что темп роста доходов пассажирских перевозок ниже темпа роста расходов на 30 пунктов, а темп роста доходов по грузовым перевозкам на сегодняшний день достаточно превышает связанные с ним темпы роста расходов. Таким образом, снижение доли пассажирских перевозок в общем объеме работы, способствует улучшению финансового положения дороги.
Важнейшим условием совершенствования пассажирских перевозок является сокращение времени, затрачиваемого пассажиром на поездку, основным параметром здесь выступает повышение скорости движения.
Текущие затраты железных дорог на перевозку грузов, пассажиров, багажа и почты называют эксплуатационными расходами . Затраты на производство и реализацию продукции, формирующие ее себестоимость — один из важнейших показателей коммерческой деятельности предприятий. Они состоят из стоимости используемых в производстве продукции основных и вспомогательных материалов, топлива, энергии, основных фондов, трудовых ресурсов и прочих расходов по эксплуатации, а также внепроизводственных расходов.
Себестоимость перевозок — комплексный показатель качества работы железных дорог и один из важнейших показателей финансового состояния предприятия. В нем находят отражение все стороны деятельности. Снижение себестоимости — важнейшее условие роста эффективности производства и улучшения финансовых результатов.
Анализ расходов по элементам затрат в целом по дороге приведен в таблице 2.2:
Таблица 2.2 – Себестоимость услуг по основной деятельности
| Элементы затрат | Ед. измерения | 2007 | 2008 | Темп роста (2008 к 2007) |
2009 | Выполнение плана в % | Темп роста (2009 к 2008) |
|
| план | факт | |||||||
| Материальные затраты, в том числе: | млн. р. | 439 | 518 | 118,0 | 599 | 576 | 96,2 | 111,2 |
| материалы | млн. р. | 196 | 231 | 117,9 | 257 | 235 | 103,8 | 113,9 |
| топливо | млн. р. | 9 | 10 | 111,1 | 10 | 6 | 46,2 | 60,0 |
| электроэнергия | млн. р. | 234 | 277 | 118,4 | 332 | 335 | 100,9 | 120,9 |
| Заработная плата | млн. р. | 5723 | 6610 | 115,5 | 8194 | 8517 | 103,9 | 128,9 |
| Отчисления на социальные нужды | млн. р. | 2295 | 2713 | 118,2 | 2978 | 3090 | 103,8 | 113,9 |
| Амортизация основных средств | млн. р. | 5149 | 7896 | 153,4 | 11297 | 10202 | 90,3 | 129,2 |
| Прочие затраты | млн. р. | 2940 | 3842 | 153,4 | 6189 | 6199 | 100,2 | 161,4 |
| Итого по элементам затрат | млн. р. | 16547 | 21579 | 130,4 | 29260 | 28584 | 97,7 | 132,5 |
Расходы на эксплуатацию снизились по сравнению с планом на 676 млн. р. или 2,3 % и выросли по сравнению с 2008 г. на 32,5 %. Рост расходов произошел по всем элементам затрат кроме затрат на топливо. Наибольший рост расходов произошел по прочим расходам (на 61,4 %), амортизации основных средств (на 29,2 %) и фонду оплаты труда (на 28,9 %).
Значительный рост расходов связан с проведением работ по развитию информационных систем дорожного уровня: «Информационно-аналитической системы поддержки управленческих решений для грузовых перевозок» (ИАС ПУРГП), «Экспресс-3» и «Единой корпоративной интегрированной системы управления финансами и ресурсами» на базе продуктов компании SAP(ЕК ИСУФР), включающих затраты:
- на оказание услуг ООО «САП СНГ и стран Балтии» по сопровождению программных продуктов SAP;
- на обучение специалистов в компании SAP;
- на приобретение лицензий, обеспечивающих права использования продуктов SAP.
Себестоимость реализованной продукции, работ, услуг по основной деятельности составила 97,7 % к плану или 676,0 млн. р. (экономия расходов).
Наибольший удельный вес в потреблении электроэнергии занимает высокотехнологическое оборудование: машинные комплексы с высокой производительностью, которые обеспечивают функционирование централизованных информационных систем АСОУП, ЕК ИСУФР, ИАС ПУРГП.
По фонду оплаты труда расходы превышены на 323 млн. р. или 103,9 % к плану, по отчислениям на социальные нужды на 112 млн. р. или 103,4 % к плану, в результате переноса суммы выплат стимулирующего характера из прибыли на себестоимость в соответствии с Декретом Президента Республики Беларусь от 23.01.2009 №2 «О стимулировании работников организаций отраслей экономики», а также ростом тарифной ставки первого разряда с февраля текущего года на 16,3 %.
По амортизационным отчисления экономия расходов всего составляет 1095 млн. р. или 90,3 % к плану в связи с завышенным плановым коэффициентом переоценки основных средств, а также в связи с переносом сроков подпроектов ЕК ИСУФР по нематериальным активам и основным средствам.
Экономия по амортизационным отчислениям по основным средствам составляет – 180,0 млн. р., в связи с осуществлением модернизации центрального вычислительного комплекса позже запланированного срока в бизнес-плане (вместо мая – июль), а также в связи с меньшими финансовыми затратами (корректировка инвестиций) на проведение модернизации, нежели было запланировано в бизнес-плане развития предприятия.
По нематериальным активам экономия амортизационных отчислений составляет 434,5 млн. р., в том числе в связи с отнесение подмодуля «Канцлер» к расходам будущих периодов и в связи с переносом сроков ввода в промышленную эксплуатацию подпроектов ЕК ИСУФР и других систем.

Рисунок 2.3 – Удельный вес затрат в составе себестоимости услуг
В структуре фактических затрат на эксплуатацию наибольшую долю составляют амортизационные отчисления затраты и фонд оплаты труда – 35,7 % и 29,8 % соответственно. По сравнению с 2008 г. структура расходов изменилась. Доля прочих затрат выросла на 3,9 пункта, а доля фонда оплаты труда и амортизационных отчислений снизилась на 0,8 и 0,9 пункта соответственно.
Предприятие выполняет работы и оказывает услуги по двум видам деятельности: по эксплуатации (перевозки), как основной вид деятельности, и подсобно-вспомогательной, базирующейся на основной, в виде информационных услуг. Для этих целей используются основные средства и нематериальные активы, находящиеся в хозяйственном ведении предприятия.
В рамках мероприятий по повышению эффективности функционирования Белорусской железной дороги на 2006 – 2010 гг., утвержденных приказом Начальника Белорусской железной дороги от 23.12.2005 №424Н, проводится разработка и внедрение Единой корпоративной интегрированной системы управления финансами и ресурсами на базе продуктов компании SAPБелорусской железной дороги (далее ЕК ИСУФР). Развитие проекта ЕК ИСУФР на дороге позволит перейти от ряда разрозненных и разнородных информационных систем к стандартизированному программному обеспечению, что обеспечит создание единой информационной среды для осуществления финансово-хозяйственной деятельности организаций, входящих в состав дороги, оптимизацию финансовых потоков на дороге и повышение эффективности принятия управленческих решений.
На данный момент введены в промышленную эксплуатацию четыре подсистемы ЕК ИСУФР: «Отчет 1-труд», «Услуги по SAP-базису», «Учет труда», «Интеграция SAP с технологическим программным обеспечением дороги».
Для обеспечения процессов создания, внедрения и тиражирования подсистем ЕК ИСУФР, запланированы мероприятия по обучению и повышению квалификации работников ИРЦ, а также дополнительное приобретение необходимого количества лицензий на право использования продуктов SAP.
За 2009 г. РУП «Главный расчетный информационный центр» БЖД обеспечило бесперебойное информационное сопровождение перевозочного процесса дороги и технологических процессов других сфер деятельности железной дороги, эффективного использования эксплуатируемых автоматизированных систем (АСОУП, ИАС ПУРГП, «Экспресс-3», ЕК ИСУФР) при обработке статистической, экономической и финансовой информации.
За 2009 г. освоены инвестиции всего – 3146,0 млн. р., из них инвестиции в основной капитал, не входящие в сметы строек на сумму – 2998 млн. р., в том числе на модернизацию - 2355 млн. р., на ПИР – 2,0 млн. р., на СМР – 146,0 млн. р.
Инвестиции на модернизацию Центрального вычислительного комплекса, освоены на сумму – 2344,0 млн. р. Модернизация ЦВК РУП «Главный расчетный информационный центр» БЖД обусловлена тем, что в июне 2008 г. сдана в промышленную эксплуатацию Информационная аналитическая система поддержки управленческих решений по грузовым перевозкам версии 2.3 и внедрением ИАС ПУРГП версии 2.4 в 2009г. Данное обстоятельство требовало дополнительных производственных мощностей и ресурсов центральных процессоров IBM2066-003, позволяющих обеспечивать информационное сопровождение перевозочного процесса Белорусской железной дороги. Инвестиции в основной капитал освоены на сумму 643,0 млн. р.

Рисунок 2.4 - Инвестиции в основной капитал (на оборудование, модернизацию и ПИР)
Оптимальным вариантом формирования финансов предприятия в условиях рыночной экономики считается такой, когда основные средства приобретаются за счет собственного капитала предприятия. Основными источниками покрытия выделенных на инновации средств являются инновационный фонд и собственные средства предприятия.
На 01.01.2010 первоначальная стоимость основных средств составила 56852 млн. р., в том числе введено основных производственных средств на сумму – 6617 млн. р., выбыло основных средств на сумму 837,0 млн. р. Сумма переоценки основных средств составила 1712 млн. р.
Наибольший удельный вес в основных средствах занимают машины и оборудования – 85,3 %, здания и сооружения – 14,2 %, наименьший: транспортные средства – 0,12 %, инструмент, инвентарь и принадлежности – 0,38 %.
На 01.01.2010 первоначальная стоимость нематериальных активов составила 30489 млн. р., за год возросла на 11822 млн. р.
Финансовый анализ является частью общего полного анализа хозяйственной деятельности предприятий железнодорожного транспорта. Главная цель финансового анализа — получение небольшого числа наиболее ёмких информационных показателей, позволяющих дать объективную и точную картину финансового состояния предприятия.
Главными критериями оценки финансового состояния являются показатели платёжеспособности, финансовой устойчивости, прибыльности.
При анализе финансового состояния, платежеспособности определяют специальные коэффициенты, расчет которых основан на существовании определенных соотношений между отдельными статьями баланса, других форм отчетности, показателями хозяйственной деятельности. Значения рассчитанных коэффициентов сравниваются с общепринятыми стандартными величинами или со среднеотраслевыми нормативами, а также анализируется их динамика.
Финансовая устойчивость и платежеспособность предприятия характеризуется следующими показателями:
Коэффициент текущей ликвидности (коэффициент покрытия)характеризует общую обеспеченность предприятия оборотными средствами для ведения хозяйственной деятельности и своевременного погашения его срочных обязательств.
(2.1)
на 01.01.2008 = 6,75 > 1,15
на 01.01.2009 = 0, 46< 1,15
на 01.01.2010 = 0,71< 1,15
Коэффициент текущей ликвидности имеет значение ниже нормативного (0,71 < 1,15), что связано с увеличением суммы строки 690 «Краткосрочные обязательства» бухгалтерского баланса, которая отрицательно влияет на нормативное значение коэффициента. Увеличение суммы по данной строке обусловлено проведением работ по развитию информационно-аналитической системы поддержки управленческих решений для грузовых перевозок (ИАС ПУРГП), «Экспресс-3» и ЕК ИСУФР.
Коэффициент обеспеченности собственными оборотными средствамипоказывает размер заемных средств на рубль собственных средств, т.е. какая часть имущества предприятия финансируется кредиторами, то есть зависимость предприятия от заемного капитала.
(2.2)
на 01.01.2008 = 0,85> 0,15
на 01.01.2009 = -1,19< 0,15
на 01.01.2010 = - 0,41< 0,15
Коэффициент обеспеченности собственными оборотными средствами имеет значение ниже нормативного (-0,41<0,15), что свидетельствует о недостатке собственных оборотных средств.
Коэффициент обеспеченности финансовых обязательств активамихарактеризует способность организации рассчитаться по своим финансовым обязательствам после реализации активов.
(2.3)
на 01.01.2008 =0,04<0, 85
на 01.01.2009 = 0,09<0, 85
на 01.01.2010 =0,09<0, 85
Коэффициент обеспеченности финансовых обязательств активами имеет значение, удовлетворяющее нормативному (0,09 < 0,85), что характеризует способность организации рассчитываться по своим финансовым обязательствам после реализации активов.

Рисунок 2.5 – Динамика коэффициентов финансовой устойчивости и платежеспособности
Коэффициенты текущей ликвидности, обеспеченности собственными оборотными средствами на 01.01.2010 имеют значения ниже нормативных, что свидетельствует о неудовлетворительной структуре баланса.
2.5 Анализ формирования и использования прибыли РУП «Главный информационный расчетный центр» БЖД
2.5.1 Особенности организации финансов железнодорожного транспорта
Порядок реализации продукции железной дороги имеет ряд особенностей по сравнению с промышленными предприятиями. Особенностью транспортной отрасли является то, что она не имеет готовой продукции, а выполняет работы.
Доходы железной дороги определяются объемами перевозочной работы, структурой грузооборота по группам грузов и видам сообщений, дальностью перевозки грузов, тарифами за перевозку грузов, пассажиров, багажа, почты и другие услуги, а также дополнительными и прочими сборами.
Доходы от перевозок являются основным источником развития материально-технической базы железнодорожного транспорта. Средняя доходная ставка от перевозок и пассажиров зависит от вида перевозок, средней дальности и типа поезда, в котором следует вагон.
Денежные средства за перевозки в местном и пригородном сообщении полностью поступают в распоряжение дороги, а платежи за перевозки в международном сообщении всем дорогам, которые участвовали в данной перевозке. Следовательно, плата, взысканная с грузоотправителя за перевозки в международном сообщении, дороге не принадлежит, она должна учитываться обособленно от ее средств. Эта плата получила название доходных поступлений. Та часть доходных поступлений, которая, в соответствии с распределением, причитается железной дороге за фактически выполненный ею объем перевозок, вместе с денежными средствами за перевозки в местном и пригородном сообщении, образуют доходы железной дороги от перевозок.
В соответствии с приказом от 05.01.2006 № 16Н Начальника Белорусской железной дороги Жерело В.И. утверждено «Положение о централизованном формировании доходов от перевозочной деятельности БЖД и расчетах за выполненные работы и грузы по перевозкам грузов, пассажиров, почты, багажа и грузобагажа». Положение определяет порядок централизованного формирования доходов от перевозочной деятельности на БЖД, а также порядок расчетов за выполненные работы и услуги по перевозкам грузов и пассажиров.
Для определения доходов от перевозок БЖД в целом все отделения дороги в установленные сроки представляют информацию в РУП «Главный расчетный информационный центр» информацию обо всех начисленных суммах за выполненные работы и услуги по перевозке грузов, пассажиров, почты, багажа и грузобагажа, дополнительных сборах, связанных с перевозками. На основе представленной информации ИРЦ производит обобщение доходов от перевозок за отчетный период и передает их сумму Управлению дороги для распределения между организациями основной деятельности для расчетов за выполненные работы и услуги по перевозкам грузов, пассажиров, почты, багажа и грузобагажа.
Контроль за правильностью оформления перевозочных документов, полнотой и своевременностью поступления денежных средств, расчетами с администрациями железных дорог других государств, участвовавшими в перевозках, обеспечивают РУП «Главный расчетный информационный центр» и отделенческие центры.
Расчеты за выполненную транспортную работу с отделениями и организациями дорожного подчинения, участвующими в перевозках производит служба бухгалтерского учета и методологии Управления БЖД. Расчеты производятся в следующих формах:
- путем перечисления денежных средств на их расчетные счета по лимиту финансирования в счет расчетов за перевозки на месяц;
- распределением товарно-материальных ценностей, приобретаемых БЖД централизованно;
- путем осуществления централизованных капитальных вложений.
Для формирования лимита финансирования за перевозки отделения, организации дорожного подчинения, участвующие в перевозках, представляют каждый месяц в финансово-экономическую службу и службу бухгалтерского учета и методологии заявку на финансирование. Заявка учитывает денежные средства, необходимые для покрытия всех видов затрат, связанных с выполнением работ и услуг по перевозкам грузов, пассажиров: текущего (в том числе первоочередные платежи по выплате заработной платы, уплате налогов и сборов, оплате топливно-энергетических ресурсов и др.) и капитального характера; затраты (все либо их часть) по содержанию объектов социальной сферы в составе средств прибыли на потребление.
Денежные средства (в том числе валютные), поступающие на счета отделений и организаций дорожного подчинения, участвующих в перевозках, от иных видов деятельности, не связанных с перевозками от юридических и физических лиц на основании заключенных договоров (подсобно-вспомогательная деятельность по выполнению работ (оказанию услуг) на сторону, от операционных и внереализационных доходов), остаются в их распоряжении.
Прибыль как экономическая категория характеризует финансовый результат предпринимательской деятельности.
Железные дороги получают прибыль от перевозочной, подсобно-вспомогательной и внереализационной деятельности. Рост прибыли создает финансовую базу для самофинансирования железных дорог, решения инвестиционных проблем и проблем социально-экономического характера трудового коллектива.
Прибыль — это обобщающий показатель финансовых результатов деятельности предприятия железнодорожного транспорта, характеризующий абсолютную эффективность хозяйствования. Получение прибыли на предприятии означает, что доходы, полученные предприятием, превышают все расходы, связанные с его деятельностью.
Анализ состава и структуры валовой прибыли и проведение факторного анализа необходимы для ретроспективного анализа финансовых показателей и последующего экономического прогнозирования.
Анализ прибыли проводят комплексно и в определённой последовательности:
1) Анализ и оценка уровня и динамики прибыли.
2) Факторный анализ прибыли от реализации продукции (перевозок), работ и услуг.
3) Анализ финансовых результатов от прочей реализации, внереализационной и финансовой деятельности.
4) Анализ и оценка использования чистой прибыли.
5) Анализ резервов роста прибыли.
2.5.2 Анализ и оценка уровня и динамики прибыли
На железнодорожном транспорте, в первую очередь, оценивают объем и структуру прибыли по видам деятельности — основной (перевозочной) и подсобно-вспомогательной в сравнении с планом и базисным годом.
Для такого анализа составляют аналитическую таблицу 2.3.
Таблица 2.3 – Объем и структура балансовой прибыли
| Состав балансовой прибыли | 2008 г. | 2009 г. | Отклонение (+,-), млн. р. |
Темп роста, % | |||||
сумма, млн. р. |
структура, % | план, млн. р. |
фактически | выполнение плана, % |
от плана | от предыдущего года | |||
сумма, млн. р. |
структура, % | ||||||||
| Балансовая прибыль, в том числе: | 2104 | 100 | 2273 | 3449 | 100 | 151,7 | 1176 | 1345 | 163,9 |
| 1. прибыль от реализации работ, услуг, в том числе: | 3622 | 172,1 | 3243 | 4399 | 127,5 | 135,6 | 1156 | 777 | 121,5 |
| - прибыль по перевозкам | 3409 | 162,0 | 3049 | 4007 | 116,2 | 131,4 | 958 | 598 | 117,5 |
| - прибыль по ПВД | 213 | 10,1 | 194 | 392 | 11,3 | 202,1 | 198 | 179 | 184,0 |
| 2. прибыль от прочей реализации | 54 | 2,6 | 68 | 138 | 4,0 | 202,9 | 70 | 84 | 255,6 |
| 3. расходы от внереализационных операций | -1572 | -74,7 | -1038 | -1088 | 31,5 | 95,4 | 50 | 484 | 144,5 |
Прибыль по сравнению с базисным годом возросла на 63,9 % и составила 3449 млн. р.; рост прибыли обусловлен, главным образом, увеличением прибыли от перевозок грузов на 598 млн. р., или 17,5 %, а также увеличением прибыли от подсобно-вспомогательной деятельности на 179 млн. р. и увеличением прибыли от прочей реализации на 84 млн. р. Убытки от внереализационных составили 1088 млн. р., однако при этом уменьшились по сравнению с базисным годом на 44,5 %. Следовательно отделение дороги получает прибыль от перевозок грузов и пассажиров, прочей реализации и убытки от внереализационных операций. Несмотря на убытки по внереализационным операциям, которые несет Белорусская железная дорога, прибыль по основному виду деятельности их покрывает и позволяет получить прибыль в размере 3311 млн. р.
Прибыль в целом по Белорусской железной дороге является суммой прибыли, получаемой отделениями дороги и предприятиями дорожного подчинения, и зависит от четырех факторов: объема эксплуатационной работы и подсобно-вспомогательной деятельности, их структуры, себестоимости и уровня среднереализационных цен.
Объем эксплуатационной работы и подсобно-вспомогательной деятельности может оказывать положительное и/или отрицательное влияние на сумму прибыли. Увеличение объема перевозок или подсобно-вспомогательной деятельности приводит к пропорциональному увеличению прибыли. Если же перевозки или подсобно-вспомогательная деятельность является убыточной, то при увеличении их объема происходит уменьшение суммы прибыли.
Структура услуг по перевозкам может оказывать как положительное, так и отрицательное влияние на сумму прибыли. Если увеличится доля более рентабельных видов перевозок или продукции в общем объеме реализации, то сумма прибыли возрастет и, наоборот, при увеличении удельного веса низкорентабельной или убыточной продукции общая сумма прибыли уменьшится.
Себестоимость и прибыль находятся в обратно пропорциональной зависимости: снижение себестоимости приводит к соответствующему росту суммы прибыли и наоборот.
Изменение уровня среднереализационных цен и величина прибыли находятся в прямо пропорциональной зависимости: при увеличении уровня цен сумма прибыли возрастает, и наоборот.
Одни факторы могут оказывать влияние только на изменение доходов или расходов, другие — на доходы и расходы одновременно (например, объемы грузовых и пассажирских перевозок, изменение структуры перевозок).
Если фактор х влияет только на доход D, а фактор у — только на эксплуатационные расходы Е, то их влияние на прибыль Р равно изменению соответственно доходов и расходов под действием этих факторов:
∆P(х) = ∆D(х) (2.4)
∆P( y ) = ∆E( y ) (2.5)
В общем виде отклонение фактической прибыли от базисного значения под влиянием какого-либо фактора i определяется как алгебраическая сумма отклонений доходов и расходов под действием того же фактора:
∆P( i ) = ∆D( i ) ± ∆E( i ) (2.6)
На железнодорожном транспорте факторный анализ валовой прибыли традиционно осуществляется с помощью приема элиминирования (способ цепных подстановок) с учетом результатов анализа доходов и расходов.
П=Д-Р, (2.7)
где П – прибыль от основной деятельности;
Д – выручка (доходы) от реализации продукции (перевозок), работ, услуг;
Р – полная себестоимость произведённой продукции, работ, услуг.
В процессе анализа изучаются динамика, выполнение плана прибыли по основной деятельности (перевозкам) и подсобно-вспомогательной деятельности и определяются факторы изменения ее суммы.
На отклонение фактической прибыли от плановой влияют все факторы, изменяющие как суммы полученного дохода, так и эксплуатационных расходов. Прибыль по перевозкам увеличится, если от действия какого-либо фактора образуется сверхплановый доход или снизятся эксплуатационные расходы. Если же какой-либо фактор вызывает снижение фактической суммы доходов или в результате его влияния будет допущен перерасход средств на перевозки, то прибыль в этом случае уменьшится.
Проанализируем формирование прибыли Белорусской железной дороги за 2009 г.
2.5.3 Анализ доходов по основной деятельности Белорусской железной дороги
Доходы Белорусской железной дороги имеют прямую связь с изменениями объема и структуры эксплуатационной работы и подсобно-вспомогательной деятельности. В таблице 2.4 указан план объема доходов, сумма доходов в отчетном и базовом периоде в разбивке по основному и подсобно-вспомогательному виду деятельности (ПВД).
Таблица 2.4 - Динамика доходов по основной деятельности
| Доходы, в млн.р. | 2007 г. | 2008 г. | План на 2009 г. |
2009 г. | Выполнение плана, в % | Изменение к 2008 г., в млн.р. | Изменение к 2008 г., в % |
| Перевозки | 18937 | 24086 | 31225 | 31225 | 100 | 7139 | 129,6 |
| ПВД | 896 | 1115 | 1278 | 1758 | 157,7 | 643 | 157,7 |
| Всего | 19833 | 25201 | 32503 | 32983 | 101,5 | 7782 | 130,9 |
Из вышеприведенных данных следует, что за 2009 г. совокупные доходы дороги составили 32983 млн. р., что выше запланированного показателя на 1,5 %. Выполнение планового задания в разрезе по видам деятельности составило: доходы от перевозок - 31225 млн. р. или 100 % к плану, доходы от подсобно-вспомогательной деятельности – 1758 млн. р. или 157,7 % к плану. Также, по сравнению с 2008 г. доходы Белорусской железной дороги увеличились на 7782 млн. р. или на 30,9 %. Причиной отмеченного снижения стало увеличение доходов от перевозок (на 29,6 %), а также рост доходов от ПВД (на 57,7 %). Удельный вес доходов от перевозок и ПВД в общей сумме доходов по дороге показан на рисунке 2.6.

Рисунок 2.6 – Динамика доходов по основной деятельности
В таблице 2.5 приводятся данные об объемах перевозок и средней доходной ставке.
Таблица 2.5 - Динамика объемов перевозок и средней доходной ставки
| 2008 | 2009 | 2009 г. к 2008 в % | |||||||
| Объем | Ср. доходная ставка, р. на 1 пасс-км/т-км | Доход, в млн.р. | Объем | Ср. доходная ставка, р. на 1 пасс-км/т-км | Доход, в млн.р. | Объем | Ср. доходная ставка | Доход | |
| Пассажирские, млн. пасс-км | 241,8 | 45,13 | 10911 | 251,8 | 48,36 | 12177,8 | 104,1 | 107,2 | 111,6 |
| Грузовые, млн. т-км | 465,4 | 28,31 | 13175 | 611,5 | 31,15 | 19047,2 | 131,7 | 110,0 | 144,6 |
| Приведенные млн. т-км | 707,2 | 34,06 | 24086 | 863,3 | 36,17 | 31225 | 122,1 | 106,2 | 129,6 |
Из таблицы 2.5 видно, что по сравнению с предыдущим периодом в 2008 г. средняя доходная ставка в целом выросла на 6,2 %, что способствовало увеличению доходов, но и увеличение объема как пассажирских, так и грузовых перевозок оказало положительное влияние на размер доходов в 2009 г., которые в итоге повысились на 29,6 %. Изменение в структуре перевозок, а именно рост доли грузовых перевозок в общем объеме перевозок привел к существенному росту доходов на 44,6 %.
Средняя доходная ставка в целом за 2008 и 2009 гг. рассчитывалась по следующей формуле:
СДС = (ДПАС + ДГ )/(ОП + ОГ ), (2.8)
Где СДС – средняя доходная ставка, в р. на 1 км
Дпас – доходы по пассажирским перевозкам, в млн. р.
Дг – доходы по грузовым перевозкам, в млн. р.
Оп – объем по пассажирским перевозкам, в млн. пасс-км
Ог – объем по грузовым перевозкам, в млн. т-км
Таким образом, средняя доходная ставка составила:
СДС2008 =(10911+13175)/(241,8+465,4)=34,06 р. на 1 пасс-км/т-км
СДС2009 =(12177,8+19047,2)/(251,8+611,5)=36,17 р. на 1 пасс-км/т- км
2.5.4 Анализ расходов по основной деятельности Белорусской железной дороги
Рассмотрим изменение расходов Белорусской железной дороги.
В таблице 2.6 приведен план объема расходов, сумма расходов в отчетном и базовом периоде в разбивке по основному и подсобно-вспомогательному виду деятельности (ПВД).
Таблица 2.6 - Динамика расходов по основной деятельности
| Расходы, в млн. р. | 2007 г. | 2008 г. | План на 2009 г. |
2009 г. | Выполнение плана, в % | Изменение к 2008 г., в млн. р. | Изменение к 2008 г., в % |
| Перевозки | 15805 | 20677 | 28176 | 27218 | 96,6 | 6541 | 131,6 |
| ПВД | 742 | 902 | 1084 | 1366 | 126,0 | 464 | 151,4 |
| Всего | 16547 | 21579 | 29260 | 28584 | 97,7 | 7005 | 132,5 |
Совокупные расходы Белорусской железной дороги в отчетном периоде составили 28584 млн. р. или 97,7 % к плану. Рост расходов в 2009 г. по сравнению с запланированными показателями наблюдается по подсобно-вспомогательной деятельности - 126,0 %. По сравнению с 2008 г. расходы дороги выросли на 7005 млн. р. или на 32,5 %, в том числе по перевозкам - на 6541 млн. р. или 31,6 %, по ПВД – на 464 млн. р. или 51,4 %. Удельный вес расходов от перевозок и ПВД в общей сумме расходов по дороге показан на рисунке 2.7.

Рисунок 2.7 - Динамика расходов по основной деятельности
В таблице 2.7 приводятся данные по динамике объемов расходов и себестоимости перевозок.
Таблица 2.7 - Динамика объемов расходов и себестоимости перевозок
| 2008 | 2009 | 2009 г. к 2008 в % | |||||||
| Объем | Себестоим., руб на 1 пасс-км/т-км | Расходы, в млн.р. | Объем | Себестоим., руб на 1 пасс-км/т-км | Расходы, в млн.р. | Объем | Себестоим., руб на 1 пасс-км/т-км | Расходы, |
|
| Пассажирские, млн. пасс-км | 241,8 | 34,2 | 8270,8 | 251,8 | 46,5 | 11703,7 | 104,1 | 135,9 | 141,5 |
Грузовые, млн. т-км |
465,4 | 26,7 | 12406,2 | 611,5 | 25,4 | 15514,3 | 131,7 | 95,1 | 125,1 |
Приведенные т-км |
707,2 | 29,2 | 20677 | 863,3 | 31,5 | 27218 | 122,1 | 107,9 | 131,6 |
Себестоимость в целом за 2008 и 2009 гг. рассчитывалась по следующей формуле:
Себ = (Рпас + Рг )/(Оп + Ог ), (2.9)
Где Себ – себестоимость, в р. на 1 км
Рпас – расходы по пассажирским перевозкам, в млн. р.
Рг – расходы по грузовым перевозкам, в млн. р.
Оп – объем по пассажирским перевозкам, в млн. пасс-км
Ог – объем по грузовым перевозкам, в млн. т-км
Таким образом, себестоимость составила:
Себ2008 =(82708+12406,2)/(241,8+465,4)=29,2
Себ2009 =(11703,7+15514,3)/(251,8+611,5)=31,5
Из таблицы 2.7 видно, что за отчетный период произошло увеличение объемов перевозок и в то же время резкое увеличение себестоимости пассажирских перевозок на 35,9 %. Общее увеличение объемов перевозок и увеличение себестоимости по пассажирским перевозкам привело к росту расходов.
Необходимо отметить, что на Белорусской железной дороге уделяется много внимания планированию эксплуатационных расходов, что предполагает глубокий и комплексный анализ хозяйственной деятельности дороги с целью выявления резервов снижения эксплуатационных расходов.
Для анализа эксплуатационных расходов используют информацию о затратах на перевозки в предыдущем периоде, о темпах роста грузооборота и пассажирооборота и показателей работы подвижного состава, данные калькуляции расходов по видам перевозок и типам тяги, ряд других сведений, сообщаемых Управлению дороги отделениями в виде справок.
Данные о расходах ежеквартально и в целом за г. приводятся в отчете о производственно – финансовой деятельности дороги и ее отделений. В этом отчете расходы сгруппированы по хозяйствам, статьям и элементам затрат. В процессе доаналитической обработки исходной информации они подвергаются дополнительной группировке: выделяют расходы, зависящие от размеров движения, группируют их по видам перевозок (грузовые, пассажирские), затем из расходов по каждому виду перевозок выделяют затраты, связанные с определенным типом тяги, и общие для всех типов тяги. После чего зависящие от размеров движения расходы группируют по измерителям работы подвижного состава, а расходы, независящие от размеров движения, показывают по каждому хозяйству по статьям и элементам затрат.
2.5.5 Факторный анализ прибыли по основному виду деятельности
Рассмотрим динамику прибыли по годам и выполнение дорогой плана прибыли за 2009 г., с учетом ее структуры по видам деятельности. Данные представлены в таблице 2.8.
Таблица 2.8 - Динамика прибыли и выполнение плана прибыли
| Прибыль в млн.р. | 2007 г. | 2008 г. | План на 2009 г. |
2009 г. | Выполнение плана, в % | Изменение к 2008 г., в млн. р. |
Изменение к 2008 г., в % |
| Перевозки | 3132 | 3409 | 3049 | 4007 | 131,4 | 598 | 117,5 |
| ПВД | 154 | 213 | 194 | 392 | 202,1 | 179 | 184,0 |
| ИТОГО | 3286 | 3622 | 3243 | 4399 | 135,6 | 777 | 121,5 |
Прибыль от перевозок по сравнению с базисным годом возросла на 17,5 %. Рост прибыли обусловлен увеличением объема перевозок на 22,1 %. Изменение в структуре перевозок, а именно рост доли грузовых перевозок привел к росту расходов. Несмотря на незначительный рост объемов пассажирских перевозок на 4 %, он привел к существенному увеличению уровня расходов на 41,5 %. Темп роста расходов (32,5 %) опережает темп роста доходов (30,9 %) на 1,6 пунктов, в результате темп роста себестоимости выше темпа роста доходной ставки.
Прибыль по каждому виду деятельности рассчитывалась по следующим формулам:
ППЕР = ДП – РП , (2.10)
где ППЕР – прибыль по перевозкам, в млн. р.;
ДП – доходы по перевозкам, в млн. р.;
РП – расходы по перевозкам.
ППВД = ДПВД – РПВД , (2.11)
где ППВД – прибыль по ПВД, в млн. р.;
ДПВД – доходы по ПВД, в млн. р.;
РПВД – расходы по ПВД.
ПР = ППЕР + ППВД , (2.12)
где ПР – прибыль от реализации работ, услуг.
Из таблицы видно, что наибольшую сумму прибыли (около 77%) дорога получает от перевозок. В отчетном 2009 г. дорога перевыполнила план по прибыли от перевозок на 31,4 %, а план по подсобно-вспомогательной деятельности перевыполнен в 2 раза. Таким образом, план по прибыли от реализации работ, услуг перевыполнен на 1156 млн. р.
По сравнению с прошлым годом в 2008 г. прибыль от реализации работ и услуг Белорусской железной дороги увеличилась на 777 млн. р.
Структура прибыли от реализации продукции и услуг представлена на рисунке 2.8.

Рисунок 2.8 – Структура прибыли от реализации продукции и услуг
Размер прибыли от перевозок можно представить в виде:
ППЕР =ДП -РП =О·СДС-О·СЕБ =О(СДС-СЕБ ), (2.13)
где О – объем перевозок, в млн. пасс-км/т-км;
СДС – средняя доходная ставка, в р. на 1 пасс-км/т-км;
СЕБ – себестоимость, в р. на 1 пасс-км/т-км;
Определение влияния на размер прибыли от перевозок таких факторов как объем перевозок, себестоимость и средняя доходная ставка осуществлялось методом подстановок по следующим формулам:
∆ППЕР (О) =О1 (СДС0 -СЕБ0 )-О0 (СДС0 -СЕБ0 ), (2.14)
где ∆ППЕР (О) – влияние на прибыль объема перевозок, в млн. р.;
О1 – объем перевозок в отчетном периоде, в приведенных млн. т-км;
О0 – объем перевозок в базовом периоде, в приведенных млн. т-км;
СДС0 – средняя доходная ставка в базовом периоде, в р. на 1 км;
СЕБ0 – себестоимость в базовом периоде, в р. на 1 км.
∆ППЕР (О) = 863,3·(34,06 – 29,2) – 707,2·(34,06 – 29,2) =
= 156,1•(34,06 – 29,2)= 758,65 млн. р.
∆ППЕР (СДС) =О1 (СДС1 -СЕБ0 )-О1 (СДС0 -СЕБ0 ), (2.15)
где ∆ППЕР (СДС) – влияние на прибыль средней доходной ставки, в млн. р.;
СДС1 – средняя доходная ставка в отчетном периоде, в р. на 1 км;
∆ППЕР (СДС)= 863,3•(36,17 – 29,2) – 863,3•(34,06 – 29,2) =
= 863,3•(36,17-34,06) = 1821,56 млн. р.
∆ППЕР (СЕБ ) =О1 (СДС1 -СЕБ1 )-О1 (СДС1 -СЕБ0 ), (2.16)
где ∆ППЕР (СЕБ ) – влияние на прибыль себестоимости, в млн. р.;
СЕБ1 – себестоимость в отчетном периоде, в р. на 1 км.
∆ППЕР (СЕБ )= 863,3•(36,17 – 31,5) – 863,3•(36,17 – 29,2) =
= 863,3•(29,2-31,5) = -1985,59 млн. р.
Факторный анализ балансовой прибыли Белорусской железной дороги представлен в таблице 2.9.
Таблица 2.9 - Факторный анализ балансовой прибыли по основному виду деятельности
| Факторы изменения балансовой прибыли | Алгоритм расчета | Расчет | Сумма влияния на балансовую прибыль (+,-), млн. р. |
| 1 | 2 | 3 | 4 |
Изменение балансовой прибыли, всего В том числе за счет: |
ΔПБ =ПБ 1 -ПБ 0 | 3449-2104 | 1345 |
1. Прибыли от реализации продукции, услуг (ΔПР ) |
ΔПР =ПР 1 -ПР 0 | 4399-3622 | 777 |
1.1. Прибыли по перевозкам (ΔППЕР ) |
ΔППЕР =ППЕР 1 -ППЕР 0 | 4007-3409 | 598 |
1.1.1. Объема перевозок (ΔППЕР (О)) |
∆ППЕР (О) =О1 (СДС0 -Себ0 )-О0 (СДС0 -Себ0 ) | 863,3•(34,06 – 29,2) – 707,2•(34,06 – 29,2) | 758,65 |
| 1.1.2. Средней доходной ставки (ΔППЕР (СДС)) | ∆ППЕР (СДС) =О1 (СДС1 -Себ0 )-О1 (СДС0 -Себ0 ) | 863,3•(36,17 – 29,2) – 863,3•(34,06 – 29,2) | 1821,56 |
1.1.3. Себестоимости перевозок (ΔППЕР (Себ )) |
∆ППЕР (Себ ) =О1 (СДС1 -Себ1 )-О1 (СДС1 -Себ0 ) | 863,3•(36,17 – 31,5) – 863,3•(36,17 – 29,2) | -1985,59 |
| 1.2. Прибыли по ПВД (ΔППВД ) | ΔППВД =ППВД 1 -ППВД 0 | 392-213 | 179 |
| 2. Прибыли от прочей реализации (ΔПА ) | ΔПА =ПА 1 -ПА 0 | 138-54 | 84 |
| 3. Внереализационных результатов (ΔПВ ) | ΔПВ =ПВ 1 -ПВ 0 | -1088-(-1572) | 484 |
| 3.1. Штрафов, пени, неустоек, полученных за вычетом уплаченных (ΔПШ ) | ΔПШ =ПШ 1 -ПШ 0 | -818-(-919) | 101 |
| 3.2. Суммы, причитающиеся в возмещение причиненных убытков в связи с нарушением хозяйственных договоров (ΔПД ) | ΔПД =ПД 1 -ПД 0 | -524-(-709) | 185 |
| 3.3. Прибыль (убытки) прошлых лет, выявленные в отчетном году (ΔПУ ) | ΔПУ =ПУ 1 -ПУ 0 | 254-56 | 198 |
Таким образом, в 2009 г. уровень балансовой прибыли Белорусской железной дороги по сравнению с прошлым годом повысился на 1345 млн. р.
По результатам анализа прибыли было установлено, что увеличение уровня балансовой прибыли произошло за счет увеличения уровня прибыли от реализации продукции и услуг (на 777 млн. р.), прибыли от прочей реализации (на 84 млн. р.), а также внереализационных результатов (на 484 млн. р.). Изменение уровня прибыли по перевозкам и по подсобно-вспомогательной деятельности привело к росту прибыли от реализации на 598 и 179 млн. р. соответственно. Согласно факторного анализа прибыли по перевозкам, на изменение прибыли от перевозок повлияли следующие факторы: объем перевозок, себестоимость и уровень средней доходной ставки. Среди указанных факторов на уменьшение прибыли оказало влияние увеличение уровня себестоимости перевозок – на 1985,59 млн. р. Объем перевозок, а также средняя доходная ставка повлияли на размер прибыли положительно – на 758,65 и 1821,56 млн. р. соответственно.
2.5.6 Анализ и оценка использования прибыли
Прибыль, полученная предприятием в отчетном периоде от различных видов деятельности, используется на цели, предусмотренные в г.овом финансовом плане: централизованные платежи в бюджет и вышестоящую организацию (налог на недвижимость, налог на прибыль, местные налоги и сборы, прочие налоги и сборы из прибыли (50 % от сдачи имущества в аренду)); покрытие плановых затрат, образование резервов и отчисления в фонды экономического стимулирования и иные цели, не приводящие к образованию нового имущества.
Сверхплановая прибыль направляется в первую очередь на выплату обязательных платежей (за производственные фонды, за кредит) в тех случаях, когда фактические их размеры превышают суммы, предусмотренные в финансовом плане предприятия, а затем на дополнительные отчисления в фонды экономического стимулирования в соответствии с результатами работы и установленными нормативами, на возмещение сверхплановых убытков от эксплуатации жилищно-коммунального хозяйства и реализации топлива, отпущенного домоуправлениям для отопления и горячего водоснабжения жилых домов, на строительство и ремонт шоссейных дорог, покрытие ссуд банка, полученных под новую технику, и другие цели. Разница между суммой сверхплановой прибыли и перечисленными выше платежами и отчислениями из нее поступает в бюджет в виде свободного остатка сверхплановой прибыли.
В таблице 2.10 представлен анализ выполнения плана и направления балансовой прибыли Белорусской железной дороги за 2009 г.
Таблица 2.10 - Направление балансовой прибыли
| Направление балансовой прибыли | План | Отчет | Отклонение от плана, в млн.р. |
||
| в млн. р. | в % от прибыли | в млн. р. | в % от прибыли | ||
| 1. Общая сумма балансовой прибыли |
2273 | 100,0 | 3449 | 100,0 | 1176 |
| налоги и сборы, уплачиваемые из прибыли, в том числе: | 1033 | 45,4 | 1331 | 38,6 | 298 |
| - на недвижимость | 200 | - | 105 | - | -95 |
| - на прибыль | 746 | - | 1066 | - | 320 |
| -местные налоги и сборы | 72 | - | 101 | - | 29 |
| - прочие налоги и сборы из прибыли ( 50% от сдачи имущества в аренду) | 15 | - | 59 | - | 44 |
| 2. Чистая прибыль | 1240 | 54,6 | 2118 | 61,4 | 878 |
| Отчисления части прибыли унитарными предприятиями | 114 | - | 161 | - | 47 |
| 3. Нераспределенная прибыль | 1126 | 49,5 | 1957 | 56,7 | 831 |
| 4. Капитализированная часть прибыли | 88 | 3,9 | 90 | 2,6 | 779 |
| - плата за фонды | 85,7 | - | 88,6 | - | |
| - проценты за кредит | 2,3 | 0,1% | 3,4 | 0,1% | 1,1 |
| 4. Использование прибыли на потребление: | 1038 | 45,7 | 1090 | 31,6 | 52 |
| - на выплаты стимулирующего, компенсирующего характера и иных выплат работникам | 844 | - | 849 | - | 5 |
| - на иные цели, не приводящие к образованию нового имущества | 194 | - | 241 | - | 47 |
| 5. Взносы в бюджет свободного остатка прибыли | - | - | 775 | - | - |
Как видно из таблицы, дорога за счет полученной балансовой прибыли покрыла все свои плановые потребности в финансовых ресурсах, причем распределение прибыли соответствует плану. За счет прибыли было оказано материальной помощи работникам в размере больше, чем намечалось по плану, на 5 млн. р. и отчислено на иные цели, не приводящие к образованию нового имущества на 47 млн. р. выше планового показателя.
В государственный бюджет Белорусской железной дорогой было перечислено в виде платежей за производственные фонды (основные и оборотные) больше плана на 2,9 млн. р. Удельный вес налогов и обязательных сборов, уплачиваемых из прибыли в государственный бюджет, фактически за 2009 г. составил 38,6 %, а в денежном выражении на 1331 млн. р. выше плана. В виде процентов за кредиты в 2009 г. было отчислено 0,1 % от полученной суммы прибыли, что в денежном выражении составило 3,4 млн. р.
Планом не было предусмотрено отчислений в виде свободного остатка прибыли, однако в связи с тем, что фактически было получено прибыли выше плана на 1176 млн. р., в 2009 г. в виде свободного остатка было отчислено 775 млн. р.
2.5.7 Анализ резервов роста прибыли
Резервы роста прибыли - это количественно измеримые возможности ее увеличения за счет роста объема реализации продукции, уменьшения затрат на ее производство и реализацию, недопущения вне реализационных убытков, совершенствование структуры производимой продукции. Резервы выявляются на стадии планирования и в процессе выполнения планов. Определение резервов роста прибыли базируется на научно обоснованной методике их расчета, мобилизации и реализации.
Поиск резервов увеличения суммы прибылиявляются основными задачами субъекта хозяйственной деятельности в рыночной экономике, так как имеют непосредственное влияние на конкурентоспособности продукции и услуг и повышение эффективности производства.
Основными источниками повышения суммы прибыли являются увеличение объема реализации продукции, снижение ее себестоимости, повышения качества товарной продукции, реализация ее на более выг.ных рынках сбыта.
Белорусская железная дорога систематически изыскивает пути повышения эффективности своей деятельности при условии полного и своевременного удовлетворения потребностей народного хозяйства в перевозках. Это достигается путем правильного планирования работы с учетом рационализации транспортных связей (правильным распределением грузопотоков по видам транспорта, сокращением и ликвидацией встречных, кружных и нерациональных перевозок, улучшением территориального размещения производительных сил), улучшения качества обслуживания перевозок, модернизации подвижного состава, а также осуществлением организационно-технических мероприятий, обеспечивающих экономию эксплуатационных расходов и снижение себестоимости перевозок.
Данные таблицы 2.9 показывают, что сверхплановая балансовая прибыль в сумме 1345 млн. р. получена в результате перевыполнения плановых заданий по прибыли от реализации продукции, работ, услуг на 777 млн. р. (в том числе суммы прибыли по перевозкам увеличилась на 598 млн. р., а прибыль по ПВД увеличилась на 179 млн. р.) и прибыли от прочей реализации на 84 млн. р.
Положительное влияние на изменение суммы прибыли от реализации оказало:
- увеличение объема перевозок на 561 т-км, привело к увеличению прибыли на 758,65 млн. р.
- увеличение средней доходной ставки на 2,11 р. на 1 пасс-км/т-км привело к увеличению прибыли на 1821,56 млн. р.
Увеличение себестоимости на единицу перевозок на 2,3 р. на 1 пасс-км/т-км привело к снижению прибыли на 1985,59 млн. р.
Исходя из вышеизложенного материала, целесообразно определить такие резервы повышения прибыли, которые будут подходить к организациям различной направленности и действующих в различных сферах:
- увеличение количества оказываемых услуг;
- снижение себестоимости продукции за счёт более рационального использования ресурсов, производственных мощностей и площадей, рабочей силы и рабочего времени;
3 Организационно-экономические мероприятия по повышению прибыли РУП «Главный информационный расчетный центр» БЖД
3.1 Основные направления по повышению прибыли на РУП «Главный расчетный информационный центр» БЖД
Основными мероприятиями по повышению прибыли РУП «Главный информационный расчетный центр» Белорусской железной дороги являются:
1) Для решения проблемы снижения себестоимости продукции можно предложить увеличение срока полезного использования нематериальных активов, что приведет к снижению годовых амортизационных отчислений. Амортизация нематериальных активов и основных средств занимает наибольший удельный вес в структуре затрат себестоимости продукции.
Методика расчета амортизационных отчислений устанавливается в соответствии с учетной политикой предприятия, установление нормативных сроков службы основных средств в РУП «Главный расчетный информационный центр» БЖД устанавливается самостоятельно. На предприятии создана специальная комиссия по установлению сроков службы основных средств и нематериальных активов.
2) Для увеличения объемов грузовых перевозок необходимо расширить спектр информационных услуг по грузовым перевозкам. Необходимо предоставить максимально возможное количество сопроводительных услуг для клиентов-экспедиторов, работающих на долгосрочную перспективу. В случаях больших объемов запрашиваемых данных рассматривать предложения по разработке новых видов информационных услуг.
Важно отметить, что увеличение доли грузовых перевозок положительно сказывается на рентабельности железной дороги. Это связано с тем, что темп роста доходов по грузообороту значительно превышает темп роста расходов.
3) Тарифная политика на железнодорожном транспорте является одним из важнейших факторов, определяющих положение пассажирского комплекса. Особая роль отводится гибкому регулированию тарифов на перевозки пассажиров по периодам года в зависимости от спроса населения. Основными целями гибкого регулирования тарифов являются сглаживание неравномерности перевозок за счет перераспределения пассажиропотоков и обеспечение более эффективного использования пассажирского подвижного состава и других производственных ресурсов.
Одним из предложений в области развития и совершенствования процессов перевозок пассажиров может выступить разработка и внедрение бонусной программы, которая будет учитывать количество поездок, совершенных пассажиром, а также то, воспользовался ли он услугами дополнительного сервиса. Накапливая баллы, пассажир будет получать дополнительные льготные условия при поездке по железной дороге.
Еще одним вариантом мероприятий могут служить тарифы, которые будут корректироваться посредством сезонных коэффициентов, предусматривающих скидки или надбавки к стоимости проезда в размере 15-20 % в зависимости от времени года.
3.2 Пересмотр сроков полезного использования нематериальных активов
Нематериальные активы представляют собой средства предприятия, которые длительное время применяются на предприятии, не имеют материального выражения. К нематериальным активам относятся имущественные права со сроком использования более года. На предприятии к ним относят:
- имущественные права (свидетельства) на пользование землей;
- программное обеспечение (создание, разработка);
- лицензии;
- права пользования и др.
Более 90 % нематериальных активов на РУП «Главный расчетный информационный центр» является программное обеспечение и лицензии на него. Это информационные автоматизированные систем, обеспечивающие перевозочный процесс дороги: АСОУП (автоматизированная система оперативного управления перевозками); комплекс ИОММ (интегрированная обработка маршрута машиниста); АСУСС (автоматизированная система управления сортировочными станциями); ЕК ИОДВ (единый комплекс интегрированной обработки дорожной ведомости); АСУ «Экспресс» (автоматизированная система управления продажей билетов и бронирования мест на поезда), ЕК ИСУФР (единая корпоративная интегрированная система управления финансами и ресурсами), ИАС ПУРГП (информационно-аналитическая система принятия управленческих решений для грузовых перевозок). По состоянию на 1.01.2009 первоначальная стоимость этих нематериальных активов составила 18667 млн. р.
Стоимость нематериальных активов погашается, как правило, посредством амортизации. Амортизация - это потеря стоимости нематериальных активов в течение всего их срока полезного использования, отражаемая путем постепенного переноса части фактической (первоначальной) стоимости нематериальных активов на себестоимость выпускаемой продукции.
Порядок и способы начисления амортизации объектов нематериальных активов регламентируются «Инструкцией о порядке начисления амортизации основных средств и нематериальных активов» утвержденной министерством экономики Республики Беларусь, министерством финансов Республики Беларусь, министерством архитектуры и строительства Республики Беларусь 27 февраля 2009 г.
При принятии объекта нематериальных активов к учету организация должна определять срок его полезного использования.
Сроком полезного использования является выраженный в месяцах период, в течение которого организация предполагает использовать нематериальный актив с целью получения экономической выг.ы. Организации могут самостоятельно определять срок полезного использования объектов нематериальных активов исходя из тех или иных условий.
Согласно «Инструкции о порядке начисления амортизации основных средств и нематериальных активов» срок полезного использования объекта нематериальных активов определяется организацией при принятии его к бухгалтерскому учету исходя из:
- срока действия прав организации на результат интеллектуальной деятельности или средство индивидуализации и периода контроля над активом;
- ожидаемого срока использования актива, в течение которого организация предполагает получать экономические выг.ы (или использовать в деятельности, направленной на достижение целей создания некоммерческой организации).
Срок полезного использования нематериального актива ежег.но проверяется организацией на необходимость его уточнения. В случае существенного изменения продолжительности периода, в течение которого организация предполагает использовать актив, срок его полезного использования подлежит уточнению.
Методика расчета амортизационных отчислений устанавливается в соответствии с учетной политикой предприятия, установление нормативных сроков службы основных средств в РУП «Главный расчетный информационный центр» БЖД устанавливается самостоятельно. На предприятии создана специальная комиссия по установлению сроков службы оборудования. Амортизационные отчисления по нематериальным активам начинаются с первого числа месяца, следующего за месяцем принятия этого актива к бухгалтерскому учету, и начисляются до полного погашения стоимости либо списания этого актива с бухгалтерского учета. В течение срока полезного использования нематериальных активов начисление амортизационных отчислений не приостанавливается.
С учетом изложенного РУП «Главный информационный расчетный центр» Белорусской железной дороги может самостоятельно пересмотреть ожидаемый срок полезного использования объекта нематериальных активов, в течение которого он может получать экономические выгоды.
В соответствии с учетной политикой на предприятии применяется только линейный способ начисления амортизации, т.е. амортизация начисляется равными долями за нормативный срок службы.
Исходя из срока службы каждой единицы основных фондов определяется норма амортизационных отчислений (На ) по формуле (3.1):
(3.1)
Обоснование амортизационной политики имеет большое значение для оптимизации прибыли и создание амортизационного фонда как источника финансирования воспроизводства основного капитала.
По состоянию на 2009 г. сроки эксплуатации по автоматизированным системам ЕК ИСУФР и ИАС ПУРГП составляют 15 лет. Одним из предложений по снижению ежегодных амортизационных отчислений является пересмотр в сторону увеличения срока полезного использования объекта нематериальных активов до 20 лет.
На предприятии ежегодно производится модернизация указанных материальных активов, что позволяет снизить до минимума моральный износ программного обеспечения. В результате постоянного обновления и разработки программного обеспечения можно предположить, что предприятие сможет получать экономические выгоды от внедренных автоматизированных систем в течение 20 лет.
Сумма амортизационных отчислений за 2009 г. составляет 10202 млн. р., в том числе 7492 млн. р. по основным средствам и 2710 млн. р. по нематериальным активам.
Рассмотрим начисление амортизации для двух объектов нематериальных активов: эксплуатируемых автоматизированных систем ЕК ИСУФР и ИАС ПУРГП, сроки эксплуатации которых составляют 15 лет.
Таблица 3.1 – Первоначальная стоимость и нормативные сроки службы объектов нематериальных активов
| Наименование нематериального актива | Первоначальная стоимость нематериального актива по состоянию на 1.01.2009 (ПС), млн. р. | Нормативный срок службы (ТН ), лет | Норма амортизации, (НА ), % |
| ЕК ИСУФР | 7183 | 15 | 6,66 |
| ИАС ПУРГП | 4156 | 15 | 6,66 |
Рассчитаем сумму амортизации на 2009 г.:
По ЕК ИСУФР:
Ам =7183/15=478,87 млн. р. (сумма амортизации за год)
Амес =478,87/12 = 39,91 млн. р. (сумма амортизации за месяц)
По ИАС ПУРГП:
Ам =4156/15=277,07 млн. р. (сумма амортизации за год)
Амес =277,07/12 = 23,09 млн. р. (сумма амортизации за месяц)
На 01.01.2009 первоначальная стоимость рассматриваемых нематериальных активов составила 11339 млн.р., за год возросла на 5126,1 млн.р. и составила 16465,1 млн. р. в том числе за счет:
- проведения модернизации программного обеспечения системы «Эталонной НСИ БЖД» на основе подсистемы НСИ ИАС ПУРГП на сумму – 238,8 млн. р. (июнь);
- ввода в промышленную эксплуатацию подсистемы ЕК ИСУФР «Техническое обслуживание и ремонт оборудования» на сумму – 1539,4 млн. р. (июль);
- ввода в промышленную эксплуатацию «Адаптации типовой версии АСУС «АГАТ» для работы с ИАС ПУРГП в части взаимодействия с подсистемами «ПЭ НСИ» и Модель локомотивных бригад БЖД» на сумму – 29,0 млн. р. (август);
- разработки программного обеспечения подсистемы «Модели локомотивных бригад БЖД» в рамках проекта развития (модернизации) системы ИАС ПУРГП на сумму – 1288,7 млн. р. (август);
- разработки задачи «Учет простоя грузовых вагонов на железнодорожных станциях Белорусской железной дороги» модернизация системы ИАС ПУРГП – 177,9 млн. р. (сентябрь);
- разработки программного обеспечения подсистемы «Создание оперативной модели эксплуатационной работы БЖД» модернизация системы ИАС ПУРГП – 1852,3 млн. р. (ноябрь).
Расчет амортизационных отчислений по ЕК ИСУФР:
В июле был произведен ввод в эксплуатацию подсистемы ЕК ИСУФР на сумму – 1539,4 млн. р., в результате чего стоимость объекта увеличилась и составила – 8722,4 млн. р., следовательно расчет амортизации уже будет производиться с 01.08.2009 из суммы – 8722,4 млн. р.
Тогда, по ЕК ИСУФР:
Ам =8722,4/15=581,49 млн. р. (сумма амортизации за год)
Амес =581,49/12 = 48,46 млн. р. (сумма амортизации за месяц)
Расчет амортизационных отчислений по ИАС ПУРГП:
В июне произведена модернизация программного обеспечения, в результате чего стоимость объекта увеличилась и составила 4394,8 млн. р., тогда амортизация на 01.07.2009 составит 4394,8/15/12=24,42 млн. р. В августе 2009 стоимость объекта увеличилась на 1317,7 млн. р. и составила 5712,5 млн. р., в результате чего сумма месячных амортизационных отчислений на 01.09.2009 составила 31,73 млн. р. В результате модернизации системы ИАС ПУРГП в сентябре сумма месячных амортизационных отчислений выросла до 32,7 млн. р. В декабре 2009 стоимость объекта выросла до 7742,7 млн. р., и тогда амортизация на 01.12.2009 составила 43,02 млн. р.
Результаты вычислений сведем в таблицу 3.2.
Таблица 3.2 - Сумма амортизационных отчислений по нематериальным активам по месяцам (Т=15 лет)
| Сумма амортизационных отчислений по нематериальным активам по месяцам (Т=15 лет), млн. р. | |||
| Месяца | ЕК ИСУФР | ИАС ПУРГП | Итого по месяцам |
| 1 | 39,91 | 23,09 | 63,00 |
| 2 | 39,91 | 23,09 | 63,00 |
| 3 | 39,91 | 23,09 | 63,00 |
| 4 | 39,91 | 23,09 | 63,00 |
| 5 | 39,91 | 23,09 | 63,00 |
| 6 | 39,91 | 23,09 | 63,00 |
| 7 | 39,91 | 24,42 | 64,33 |
| 8 | 48,46 | 24,42 | 72,88 |
| 9 | 48,46 | 31,73 | 80,19 |
| 10 | 48,46 | 32,70 | 81,16 |
| 11 | 48,46 | 32,70 | 81,16 |
| 12 | 48,46 | 43,02 | 91,48 |
| Итого сумма амортизации | 521,67 | 327,53 | 849,20 |
Таким образом, сумма амортизации за 2009 г. по рассматриваемым объектам нематериальных активов составляет 849,2 млн. р.
Согласно пункту 20 Постановления министерства экономики Республики Беларусь, министерства финансов Республики Беларусь, министерства архитектуры и строительства Республики Беларусь от 27 февраля 2009 г. «Инструкция о порядке начисления амортизации основных средств и нематериальных активов» нормативный срок службы объектов нематериальных активов и принимаемый равный ему срок полезного использования используемых в предпринимательской деятельности объектов нематериальных активов может быть установлен по решению комиссии, при отсутствии в них указания на время использования. По объектам права промышленной собственности нормативный срок службы может быть увеличен на срок до двадцати лет, но не более срока деятельности организации.
Рассчитаем амортизационные отчисления при сроке полезного использования 20 лет.
Таблица 3.3 – Первоначальная стоимость и увеличенные нормативные сроки службы объектов нематериальных активов
| Наименование нематериального актива | Первоначальная стоимость нематериального актива по состоянию на 1.01.2009 (ПС), млн. р. | Нормативный срок службы (ТН ), лет | Норма амортизации, (НА ), % |
| ЕК ИСУФР | 7183 | 20 | 5 |
| ИАС ПУРГП | 4156 | 20 | 5 |
Рассчитаем сумму амортизации на 2009 г.:
По ЕК ИСУФР:
Ам =7183/20=359,15 млн. р. (сумма амортизации за год)
Амес =359,15/12 = 29,93 млн. р. (сумма амортизации за месяц)
По ИАС ПУРГП:
Ам =4156/20=207,8 млн. р. (сумма амортизации за год)
Амес =207,8/12 = 17,32 млн. р. (сумма амортизации за месяц)
Расчет амортизации при нормативном сроке службы 20 лет произведем также, как и при сроке 15 лет, результаты вычислений представим в виде таблицы 3.4.
Таблица 3.4 - Сумма амортизационных отчислений по нематериальным активам по месяцам (Т=20 лет)
| Сумма амортизационных отчислений по нематериальным активам по месяцам (Т=15 лет), млн. р. | |||
| Месяца | ЕК ИСУФР | ИАС ПУРГП | Итого по месяцам |
| 1 | 29,93 | 17,32 | 47,25 |
| 2 | 29,93 | 17,32 | 47,25 |
| 3 | 29,93 | 17,32 | 47,25 |
| 4 | 29,93 | 17,32 | 47,25 |
| 5 | 29,93 | 17,32 | 47,25 |
| 6 | 29,93 | 17,32 | 47,25 |
| 7 | 29,93 | 18,31 | 48,24 |
| 8 | 36,34 | 18,31 | 54,65 |
| 9 | 36,34 | 23,80 | 60,14 |
| 10 | 36,34 | 24,54 | 60,88 |
| 11 | 36,34 | 24,54 | 60,88 |
| 12 | 36,34 | 32,26 | 68,60 |
| Итого сумма амортизации | 391,21 | 245,68 | 636,89 |
Таким образом, сумма амортизации за 2009 г. при увеличении нормативного срока службы ЕК ИСУФР и ИАС ПУРГП до 20 лет составляет 636,89 млн. р., что позволяет уменьшить годовые амортизационные отчисления по этим объектам на 212,31 млн. р.
Тогда, сумма амортизационных отчислений за 2009 г. будет равна:
АО=7492+(2710—212,31)=9989,69 млн. р.
Расчет новой себестоимости работ и услуг представлен в таблице 3.5.
Таблица 3.5 – Себестоимость работ, услуг
Себестоимость работ, услуг - всего, млн. р., в том числе: |
Т=15 лет | Т=20 лет |
| 28584 | 28372 |
|
| - фонд оплаты труда | 8517 | 8517 |
| -отчисления на социальные нужды | 3090 | 3090 |
| -материалы | 235 | 235 |
| -топливо | 6 | 6 |
| -электроэнергия | 335 | 335 |
| -амортизация | 10202 | 9990 |
| -прочие | 6199 | 6199 |
В результате увеличения срока полезного использования нематериальных активов ЕК ИСУФР и ИАС ПУРГП произошло снижение себестоимости на 212 млн. р.
Рассчитаем прибыль от реализации работ, услуг в результате снижения себестоимости:
ПР = Доходы за вычетом налогов - Себестоимость работ, услуг=32983- -28372=4611 млн. р.
Таким образом, прибыль от реализации работ, услуг увеличилась на 4,8 % или прирост прибыли от реализации работ, услуг составил 212 млн. р.
3.3 Внедрение информационной услуги по грузовым перевозкам
Всю коммерческую работу на белорусской железной дороге осуществляет РУП «Главный расчетный информационный центр», через которое производятся провозные платежи за выполненные перевозки грузов.
РУП «Главный информационный центр Белорусской железной дороги» осуществляет взаиморасчеты за перевозки грузов железнодорожным транспортом, оказывает дополнительные услуги клиентуре, обеспечивает информационное сопровождение технологических процессов и сфер деятельности Белорусской железной дороги, разрабатывает и реализует меры для эффективного использования автоматизированных систем управления железнодорожным транспортом при осуществлении железнодорожных перевозок.
Информационные услуги по грузовым перевозкам РУП "Главный расчетный информационный центр" Белорусской железной дороги осуществляет как для сторонних организаций резидентов Республики Беларусь, так и для нерезидентов.
Сформированные в установленном порядке цены на постоянно производимые услуги помещены в утвержденные прейскуранты цен.
Отношения предприятия с другими субъектами во всех сферах хозяйственной деятельности строятся на основе договоров. Изучая конъюнктуру рынка, возможности потенциальных партнеров, информацию о движении цен предприятие организует свое материально-техническое обеспечение путем приобретения ресурсов на рынке товаров и услуг.
В РУП «Главный расчетный информационный центр» БЖД порядок и условия заключения договоров на поставку сырья, материалов, выполнение сторонними организациями работ, услуг и выполнение работ, услуг, предоставляемые сторонним организациям осуществляется на основании приказа от 24.02.2006 № 36/П «Об утверждении Порядка заключения и исполнение договоров в РУП «Главный расчетный информационный центр» БЖД.
В данном порядке оговорено, что организация и ведение договорной работы, своевременное и качественное заключение договоров, контроль за их исполнением возложены на начальников отделов предприятия в соответствии с их функциональными обязанностями. Контроль и методическое руководство договорной работой возложено на юрисконсультов. Также порядком определено, что обязанности по контролю за сроками исполнения договоров, принятие мер и своевременное взыскание дебиторской задолженности и предъявление штрафных санкций за все случаи неисполнения или ненадлежащего исполнения договорных обязательств контрагентами возлагаются на отделы, заключающие соответствующие договоры.
Юристами предприятия разработаны типовые формы договоров на оказание услуг по предоставлению информации и на оказание услуг грузополучателям, грузоотправителям и экспедиторам по поиску вагонов.
К договорам на оказание услуг грузополучателям, грузоотправителям и экспедиторам по поиску вагонов у контрагентов требуются учредительные документы, лицензии и документы, подтверждающие полномочия на подписание договора.
Порядок и форма расчетов по договору определяется по соглашению сторон в соответствии с действующим законодательством.
По состоянию на 2009 г. количество транспортно-экспедиторских компаний подписавших долгосрочные договора с Белорусской железной дорогой составляет 133 организации, из них 57 являются резидентами Республики Беларусь.
В 2009 г. Белорусской железной дорогой был проведен опрос экспедиторских компаний, подписавших договора на осуществление перевозок. Транспортным компаниям были предложены следующие дополнительные услуги:
- декларирование грузов железной дорогой
- консультирование по таможенному оформлению грузовых перевозок
- согласование перевозок
- оформление перевозочных документов
- получение информации о величине тарифов, сроках доставки, условиях перевозки
- выбор маршрута перевозки в соответствии с пожеланиями клиента
- осуществление всего комплекса услуг, связанных с согласованием, оформлением перевозочных документов, электронных заявок и т.п.
В результате проведенного Белорусской железной дорогой анкетирования клиентов за 2009 г. 55 транспортно-экспедиторских компаний (47 резидентов и 8 нерезидентов) изъявили желание получать весь комплекс услуг, связанных с согласованием, оформлением перевозочных документов, электронных заявок и т.п.
В таких условиях важным является оперативность работы с клиентами, что предполагает наличие автоматизированного механизма, способного контролировать весь процесс выполнения договорных обязательств при осуществлении перевозок.
С целью расширения спектра информационных услуг по грузовым перевозкам клиентам-экспедиторам может быть предложено прикладное решение доступа к ресурсам информационной системы «Контроля выполнения экспедиторскими организациями договорных обязательств при осуществлении транзитных/экспортных/импортных перевозок» на базе продуктов компании SAP.
В 2002 г. объединением «Белорусская железная дорога» была принята разработанная специалистами IBA концепция построения Корпоративной Информационной Системы. В качестве одного из основных элементов Корпоративной Информационной Системы БЖД был определен комплекс ИАС ПУРГП - «Информационно-Аналитическая Система Принятия Управленческих Решений для Грузовых Перевозок».
Данный комплекс предназначен для обеспечения специалистов и руководителей дороги оперативной и достоверной информацией о производимых и выполненных грузовых перевозках, состоянии и дислокации вагонного и локомотивного парков, а также для информационной поддержки принятия обоснованных управленческих решений по повышению эффективности работы и конкурентоспособности железнодорожного транспорта на рынке услуг, увеличению объемов и качества перевозок, сокращению транспортных издержек.
По состоянию на 2009 г. на РУП «Главный расчетный информационный центр» БЖД в эксплуатацию введены следующие асинхронно функционирующие подсистемы ИАС ПУРГП: «Эталонная нормативно-справочная информация грузовых перевозок», «Оперативное обслуживание грузовых перевозок», «История грузовых перевозок», «Хранилище данных о грузовых перевозках», «Техническое нормирование», «Суточный доклад дороги», «Месплан» - автоматизация и планирование перевозок грузов в международном сообщении на уровне администраций ЖД.
Предлагаемое решение введения в эксплуатацию подсистемы ИАС ПУР ГП «Контроль выполнения экспедиторскими организациями договорных обязательств при осуществлении транзитных/ экспортных/ импортных перевозок» представляет собой комплекс приложений для доступа пользователей к информации баз данных через Интернет (витрины данных).
Основные блоки задач, решаемые подсистемой «Контроль выполнения экспедиторскими организациями договорных обязательств при осуществлении транзитных/экспортных/импортных перевозок»:
- автоматизация договорной деятельности Управления БЖД с экспедиторскими организациями;
- работа с электронными заявками на перевозки грузов от экспедиторских организаций;
- ведение БД электронных перевозочных документов по транзитным, экспортным и импортным перевозкам грузов, осуществляемым для экспедиторских организаций.
Определим эффективность предложенного введения подсистемы. Эффективность от внедрения подсистемы должна найти отражение в улучшение качества и объемов оказываемых информационных услуг, и в конечном счете, увеличении прибыли предприятия.
Затраты, которые понесет предприятие для внедрения данного прикладного решения:
1) Приобретение лицензионного программного продукта «Контроль выполнения экспедиторскими организациями договорных обязательств при осуществлении транзитных/экспортных/импортных перевозок» - 380 000 000 р.
2) Организация образовательных курсов для отдела эксплуатации и сопровождения финансово-экономических систем – 5 000 000 р.
3) Приобретение ПЭВМ класса P-IIIи периферийных устройств на общую сумму – 18 000 000 р.
Итого, сумма затрат составит 403 000 000 р.
Цена на предлагаемую дополнительную услугу на месяц для резидентов Республики Беларусь составляет 410 970 р., для нерезидентов – 240 долл. США или 6304 росс. р. (в среднем при 30 запросах в систему исходя из действующего прейскуранта цен на услуги).
Приобретение лицензий на подсистему «Контроль выполнения экспедиторскими организациями договорных обязательств при осуществлении транзитных/экспортных/импортных перевозок» позволит предоставить новую информационную услугу, в результате которой ожидается дополнительный прирост прибыли. В настоящий момент, в результате анкетирования, 55 клиентов-экспедиторов готовы воспользоваться данной услугой.
Предполагается, что внедрение программного решения позволит в целом по предприятию увеличить прибыль от реализации работ, услуг в 1,06 раза.
Наиболее корректно оценивать экономическую эффективность инвестиционного проекта с помощью динамических показателей эффективности: чистая текущая стоимость, внутренняя норма рентабельности, дисконтированный срок окупаемости инвестиций, индекс доходности. Данные показатели позволяют учесть фактор времени и разноценность денег с помощью дисконтирования. При этом под дисконтированием понимают приведение разновременных платежей к базовой дате. Дисконтирование осуществляется путем умножение будущих доходов или инвестиций на коэффициенты дисконтирования. Эти коэффициенты рассчитываются с помощью формулы:
, (3.2)
где αt – коэффициент дисконтирования, в долях единицы;
d– норма дисконтирования или темп изменения ценности денег (обычно принимается на уровне среднего процента по банковским кредитам), в долях единицы (принимаем
);
t– номер г.а с момента начала инвестиционных вложений
.
Определим коэффициенты дисконтирования α0 , α1 ,α2 , α3 , α4 :

Допускается принятие ставки дисконтирования на уровне ставки рефинансирования Национального банка Республики Беларусь при проведении расчетов в национальной валюте или фактической ставки процента по долгосрочным валютным кредитам банка при проведении расчетов в условных единицах.
Расчет ежегодного чистого дохода Рt представлен в виде таблицы 3.6.
Таблица 3.6 – Расчет дисконтированной прибыли
| t | Рt , млн. р. | αt | Рt • αt , млн. р. |
| 1 | 127,08 | 0,88 | 111,83 |
| 2 | 134,70 | 0,78 | 105,07 |
| 3 | 142,79 | 0,69 | 98,52 |
| 4 | 151,35 | 0,61 | 92,33 |
| Итого: | 407,75 | ||
Сумма чистой прибыли в результате внедрения подсистемы с учетом дисконтирования за четыре года равна 407,75 млн. р., что больше вложенных инвестиций, а, следовательно, прибыль с учетом дисконтирования покрывает инвестиции.
В четвертом году затраты на приобретение подсистемы и сопутствующие затраты окупятся и прибыль станет больше вложенных инвестиций. За первые три года прибыль составит 315,42млн. р. Не окупленной за три года останется 87,58 млн. р.
87,58/92,33=0,95 г.
Таким образом, срок окупаемости внедренной технологии составит 3,95 г.
Чистая текущая стоимость (net present value - NPV) представляет собой разность дисконтированных на один момент времени (обычно на год начала реализации проекта) показателей дохода и инвестиционных расходов (капитальные вложения). Расчет производится по формуле:
, (3.3)
где NPV– чистая текущая стоимость инвестиционного проекта, р.;
n– количество лет, в течение которых инвестиции будут генерировать доход;
Pt – годовой доход от инвестиций в году t, р.;
ICt – инвестиционный капитал, вкладываемый в году t, р.;
NPV= (0-403) + 111,83 +105,07 + 98,52 + 92,33=4,75 млн. р.
Проект прибыльный, так как NPV>0.
Найдем индекс доходности инвестиций. Индекс PIрассчитывается как сумма денежных поступлений от внедрения технологии к затратам на ее внедрение.
, (3.4)
где PIt – дисконтированный доход от инвестиций, млн. р.,
IC– объем первоначальных инвестиций (затрат), млн. р.
PI= 407,75/ 403=1,01179.
PI>1, значит проект является эффективным.
Можно сделать вывод о том, что добавление новой информационной услуги по грузовым перевозкам является эффективным. Расчет динамических показателей эффективности показал, что:
1) Общая сумма инвестиций, вложенных на приобретение подсистемы «Контроль выполнения экспедиторскими организациями договорных обязательств при осуществлении транзитных/экспортных/импортных перевозок» окупится за 3,95 лет;
2) Величина чистой текущей стоимости положительна, что говорит о прибыльности будущего проекта;
3) Индекс доходности больше единицы, откуда следует, что будущие доходы будут превышать инвестиции.
3.4 Разработка тарифных коэффициентов по пассажирским перевозкам
Потребность населения в перевозках связана как с производственной деятельностью (поездки к месту работы и в командировки), так и с культурно-бытовой необходимостью (поездки на отдых, туризм, и экскурсии).
Рынок транспортных услуг представлен внутригородскими, пригородными, междугородними и международными видами пассажирских перевозок. Каждый из них характеризуется различной емкостью рынка, видом и уровнем конкуренции, мотивацией поездки и эластичностью спроса.
Совершенствование организации перевозок пассажиров и их обслуживания рассматривается на железнодорожном транспорте в качестве одной из приоритетных задач. Ее направленность – это, в первую очередь, сокращения расходов и повышения доходности пассажирских перевозок за счет наибольшего привлечения пассажиров на железнодорожный транспорт. В условиях усиливающейся конкуренции между видами транспорта необходимо реализация мероприятий, связанны с повышением качества и привлекательности железнодорожных пассажирских перевозок. Они направлены на повышение культуры обслуживание пассажиров на вокзалах и в пути следования, увеличение объема сервисных услуг, совершенствование тарифной политики.
Пассажирские перевозки на железнодорожном транспорте характеризуются высокой сезонной неравномерностью. Сег.ня БЖД вынуждено содержать около 2000 вагонов в резерве для обеспечения летнего пика перевозок. Естественно, что расходы на поддержание в рабочем состоянии вагонов, эксплуатируемых в лучшем случае три месяца в г., экономически нецелесообразны. Между тем, регулируемые государством тарифы на пассажирские перевозки определяются только классом вагонов (общие и плацкартные) и никак не связаны с сезоном отправления и направления поездов.
За 2009 г. объем пассажирских перевозок составил 251,8 млн. пасс-км, в том числе за летние месяцы – 95,68 млн. пасс-км (38 %), за весенние месяцы – 73,02 млн. (29 %), за осенние месяцы – 35,25 млн. пасс-км (14 %) и в зимние – 47,85 млн. пасс-км (19 %). Из представленных данных видно, что пик перевозок приходится на весенне-летний период.
Это объясняется неравномерностью пассажирских перевозок во времени, которая проявляется в значительно больших размерах, чем неравномерность грузовых перевозок, и требует учета множество факторов при организации и планировании перевозок пассажиров. Неравномерность пассажирских перевозок осложняет работу железных дорог по организации перевозочного процесса и задачу транспорта в деле полного и качественного удовлетворения населения в перевозках. Она требует создания крупных резервов подвижного состава, трудовых ресурсов, пропускной способности станции, вокзалов и перегонов для освоения максимальных объемов перевозок. Неравномерность снижает качество пассажирских перевозок и работу подвижного состава не только в пассажирском, но и в грузовом движении. Все это вызывает необходимость систематического поиска наиболее эффективных путей смягчения неравномерности и разработки мероприятий по уменьшению ущерба от большого отклонения объемов перевозок в определенные периоды годаа.
Так, на железных дорогах в период снижения пассажиропотока необходимо предусмотреть льготы на проезд, скорректировать тарифы. Дополнительный эффект от смягчения неравномерности перевозок получают дороги при снижении провозных плат в осенне-зимний период на проезд. В условиях регулярного оперативного учета населенности вагонов поездов величину этого эффекта также можно увеличить из за счет увеличения тарифов на проезд в поездах в период наибольшего спроса. Для смягчения неравномерности железнодорожных пассажирских перевозок необходимо развивать зимний отдых, более равномерно распределять отпуска работникам.
Осуществление дотируемых государством социальных перевозок в сезон повышенного спроса на них — экономический нонсенс. Ведь для большинства малообеспеченных граждан поездка к морю летом почти недоступна уже вследствие общего роста цен на услуги по размещению и питанию. Поэтому тарифы в летний период просто обязаны обеспечивать перевозчику прибыль. В то же время спад спроса на перевозки в осенне-зимний период делает целесообразным резкое снижение тарифов в это время года.
В результате роста пассажиропотока в весенне-летний период необходимо пересмотреть тарифы и скорректировать посредством сезонных коэффициентов, предусматривающим надбавки к стоимости проезда в размере 15-20 %, а также соответственно предусмотреть скидки на осенне-зимний период.
План перевозок пассажиров и расчет средней доходной ставки по пассажирообороту являются исходными данными для расчета доходов по перевозкам.
Произведем расчет доходов с учетом скорректированных тарифов.
Средняя доходная ставка по пассажирским перевозкам за 2009 г. составила 48,36 р. на 1 пасс-км.
Введем повышающие корректировочные коэффициенты на весенне-летний период в размере 1,15, и коэффициент равный 0,9 – на осенне-зимний. Рассчитаем скорректированную среднюю доходную ставку в зависимости от времени года:
Зима: СДСЗ =СДС2009 ·0,9=48,36·0,9=43,52 р. на 1 пасс-км.
Весна: СДСВ =СДС2009 ·1,15=48,36·1,15=55,61 р. на 1 пасс-км.
Лето: СДСЛ =СДС2009 ·1,15=48,36·1,15=55,61 р. на 1 пасс-км.
Осень: СДСО =СДС2009 ·0,9=48,36·0,9=43,52 р. на 1 пасс-км.
Тогда, доходы получаемые в результате пассажирских перевозок будут соответственно равны:
Зима: ДП З = ОЗ ·СДСЗ = 43,52·47,85=2082,43 млн. р.
Весна: ДП В = ОВ ·СДСВ = 55,61·73,02=4060,64 млн. р.
Лето: ДП Л = ОЛ ·СДСЛ = 55,61·95,68=5320,76 млн. р.
Осень: ДП О = ОО ·СДСО = 43,52·35,25=1534,08 млн. р.
Сведем результаты вычислений в таблицу 3.7.
Таблица 3.7 – Доходы по пассажирским перевозкам с учетом сезонных коэффициентов
| Заменяемый вариант | Новый вариант | Доходы | ||||||
| Объем | Ср. доходная ставка, р. на 1 пасс-км/т-км | Доход, в млн.р. | Объем | Ср. доходная ставка, р. на 1 пасс-км/т-км | Доход, в млн.р. | Абсолютное отклонение (+/-), млн. р. | Темп роста, % | |
| Пассажирские, млн. пасс-км, в том числе: | 241,8 | 48,36 | 12177,8 | 251,8 | 51,61 | 12997,9 | 820,1 | 106,73 |
| зимний период | 47,85 | 48,36 | 2314,03 | 47,85 | 43,52 | 2082,43 | -231,60 | 89,99 |
| весенний период | 73,02 | 48,36 | 3531,25 | 73,02 | 55,61 | 4060,64 | 529,39 | 114,99 |
| летний период | 95,68 | 48,36 | 4627,08 | 95,68 | 55,61 | 5320,76 | 693,68 | 114,99 |
| осенний период | 35,25 | 48,36 | 1705,44 | 35,25 | 43,52 | 1534,08 | -171,36 | 89,95 |
Динамика расходов по пассажирским перевозкам остается на прежнем уровне.
Таким образом, дополнительный прирост прибыли по пассажирским перевозкам за счет увеличения средней доходной ставки можно рассчитать по формуле:
∆ППЕР (СДС) =О1 (СДС1 -Себ0 )-О1 (СДС0 -Себ0 ) (3.5)
∆ППЕР (СДСЗ )=47,85(43,52-46,5)-47,85(48,36-46,5)=-142,59-89=-53,59 млн. р.
∆ППЕР (СДСВ )=47,85(55,61-46,5)-47,85(48,36-46,5)=435,91-89=346,9 млн. р.
∆ППЕР (СДСЛ )=47,85(55,61-46,5)-47,85(48,36-46,5)=435,91 -89=346,9 млн. р.
∆ППЕР (СДСО )=47,85(43,52-46,5)-47,85(48,36-46,5)=-142,59-89=-53,59 млн. р.
∆ППЕР (СДС)=47,85(51,61-46,5)-47,85(48,36-46,5)=244,51-89=155,51 млн. р.
Таким образом, результатом предлагаемого мероприятия стало увеличение уровня прибыли от пассажирских перевозок Белорусской железной дороги по сравнению с 2009 г. на 155,51 млн. р.
По результатам анализа прибыли было установлено, что увеличение уровня прибыли от пассажирских перевозок произошло за счет увеличения средней доходной ставки на 3,25 р. на 1 пасс-км. Несмотря на снижение средней доходной ставки в осенне-зимний период на 10 %, что привело к снижению прибыли от пассажирских перевозок на 107,18 млн. р., Белорусская железная дорога смогла увеличить общий прирост прибыли за счет скорректированных тарифов на весенне-летний период, в который перевозится более 67 % от общего числа пассажиров. Увеличение провозной платы в период наибольшего спроса на 15 %, позволило Белорусской железной дороге обеспечить увеличение прибыли от пассажирских перевозок на 693,8 млн. р.
Как видно из приведенных расчетов, применение поправочных сезонных корректировочных коэффициентов оказывает положительное влияние на рост прибыли.
Таким образом, на основании проведенных расчетов можно сделать вывод о целесообразности реализации данного проекта.
3.5 Внедрение энергосберегающего цифрового регулятора температуры
Регуляторы предназначены для контроля и автоматического управления процессом регулирования температуры теплоносителя в системах отопления. Различные программы регулирования, привязанные к времени суток и дням недели обеспечивают эффективное энергосбережение.
Обычно регулятор состоит из электронного блока, иногда называемого контроллером, клапана и электрического исполнительного механизма, иногда называемого приводом и датчиков температуры. Также в состав регуляторов могут входить насосы. Электронный блок собирает информацию о температурах (наружной, теплоносителя, в помещении) от датчиков, и иногда от клапана или электрического исполнительного механизма об их состоянии. На основании этой информации он рассчитывает управляющее воздействие, подаваемое на электрический исполнительный механизм. Электрический исполнительный механизм посредством клапана устанавливает соответствующий расход теплоносителя. Насосы бывают необходимы для осуществления принудительной циркуляции в системе отопления.
Существенное значение имеет наличие архива данных измеряемых параметров и данных о процессе регулирования в самом регуляторе. Проверка качества регулирования имеет существенное значение при наладке и дальнейшей эксплуатации регулятора.
Электронные блоки (контроллеры) бывают настенного (это аналогично компактному исполнению) и встраиваемого в шкаф. Разница между ними состоит в следующем: в случае настенного исполнения труднее подключать дополнительные устройства, если их приходится коммутировать электрически (включение элементов защиты - автоматическими выключателями, пускателями и т.д.). Так что, для возможности расширения или модернизации системы отопления предпочтительнее является выбор встраиваемого в шкаф исполнения. Правда в этом случае может увеличиться стоимость системы регулирования на цену шкафа где будет смонтирована обвязка системы в виде электрооборудования.
Рассмотрим оснащение систем регулирования таким элементом, как датчики температуры. Нужно иметь в виду то, что электронные блоки разных производителей могут сочетаться не со всеми типами датчиков температуры. Традиционно в системах регулирования используются датчики в виде термометров-сопротивлений. Последнее время получили распространение датчики на основе микросхем со встроенным аналого-цифровым преобразователем. Выходной сигнал с таких датчиков поступает в виде цифрового кода. К недостаткам использования датчиков этого типа следует отнести худшую устойчивость к помехам регуляторов. Кроме того, при наладке, диагностика работы датчиков требует работающего электронного блока регулятора. При подключении и наладке каналов измерения температуры в регуляторах, диагностика термометров-сопротивлений гораздо проще и выполняется с помощью обычного омметра.
Теперь остались основные элементы систем регулирования, параметры которых конкретно определяются системой отопления. Сюда относятся клапаны и электрические исполнительные механизмы. Мощность системы отопления определяет величину расхода теплоносителя циркулирующего в ней и следовательно задает диаметр клапана регулятора и такой параметр, как пропускную способность. Пропускная способность клапана это расход теплоносителя пропускаемый клапаном при перепаде давления в нем в 1 кгс/см2 . Те, если при оценочном расчете системы отопления получился расход теплоносителя 0,8-1 м3 /ч то условную пропускную способность клапана необходимо выбрать свыше 1,15 м3 /ч. При выборе клапана с диаметром 15 мм условная пропускная способность 2,5 м3 /ч. Такой клапан может быть применен в нашей системе регулирования.
Обычно клапан поставляется с соответствующим электрическим исполнительным механизмом. Характеристики электрического исполнительного механизма должны обеспечивать нормальную работу клапана в различных условиях эксплуатации. В этом месте следует упомянуть и про возможность отключения электрической энергии и как следствие неработоспособность системы регулирования в целом. Для исключения подобных ситуаций электрические исполнительные механизмы оснащаются узлами для возврата их в нормально открытое или нормально закрытое положение и соответственно открытия или закрытия клапана.
В данном разделе дипломного проекта приводится печатная плата двухразрядного постоянного запоминающего устройства, которое входит в состав энергосберегающего цифрового регулятора температуры.
Печатная плата представляет собой плоское изоляционное основание, на одной или обеих сторонах которого расположены токопроводящие полоски металла (проводники) в соответствии с электрической схемой.
Итак, в конструкторско-технологической части дипломного проекта представлен чертеж печатной платы двухразрядного постоянного запоминающего устройства, которая выполнена на односторонней печатной плате химическим методом из гетинакса фольгированного ГФ 1-35-1,5 ГОСТ 10316-78, класс точности 3, шаг координатной сетки 2,5 мм, габаритные размеры: 60x80 (мм). Чертеж печатной платы представлен в графической части дипломного проекта.
Основным требованием теплоснабжающих организаций, предъявляемым к потребителю тепловой энергии, заключается в выполнении условий договора на теплоснабжение, который обычно содержит максимальную величину расхода тепловой энергии потребителем, максимальную величину массового расхода теплоносителя на нужды отопления, требование соблюдения температурного графика работы системы отопления.
В первую очередь понятие регулирования связывают с экономией расходов. Очевидно, что для того, чтобы экономить, кроме сбора информации о теплопотреблении нашей системой отопления необходимо еще осуществлять и регулирование работы системы. Система, осуществляющая такое регулирование, должна быть автоматической, потому что «ручное» управление не очень эффективно.
Рассмотрим, каким требованиям должна удовлетворять система регулирования с точки зрения потребителя:
- температура в помещениях здания должна поддерживаться комфортной или точнее должна соответствовать санитарным нормам;
- не потреблять тепловую энергию, когда в этом нет необходимости, в республике это связано с аномально теплыми зимами и периодами в начале и в конце отопительного сезона, когда температура наружного воздуха достаточно высока;
- соблюдение режимов теплопотребления в соответствии с договором теплоснабжения;
Рассмотрим каким образом можно достигнуть экономии применив систему регулирования при поддержании комфортной температуры в помещениях. Основная трудность в данном случае заключена в выборе «контрольного помещения», по измерениям температуры в котором регулятор будет оценивать необходимость формирования управляющего воздействия на исполнительный механизм. Правильное расположение датчика позволит не только поддерживать комфортную температуру внутри дома, но и эффективно выбирать режим работы системы отопления, при котором теплопотребление будет минимальным. Это означает, что регулятор должен иметь возможность изменять температуру внутри здания в зависимости от времени суток и дня недели. Такая возможность может быть реализована за счет изменения режимов теплопотребления «день/ночь» и «выходной день», при этом регулятор должен обеспечивать выход из режима «ночь» с учетом температуры наружного воздуха, что будет определять степень экономии тепловой энергии.
При соблюдении режимов теплопотребления в соответствии с договором теплоснабжения основной трудностью является выполнение требования теплоснабжающих организаций соблюдать температурный график, т.е. не превышать температуру теплоносителя в обратном трубопроводе при заданной температуре теплоносителя в подающем трубопроводе системы отопления. Для этого в регулятор должен вводиться конкретный температурный график конкретного источника тепловой энергии.
Расходы на теплоэнергию в 2009 г. составили 73 млн. р. Внедрение цифрового регулятора температуры позволит снизить энерготребление на 20 %.
Таким образом, экономия расходов на систему отопления составит ![]()
Затраты, которое понесет предприятие по покупке и установке:
1. Приобретение и монтаж 20-ти энергосберегающих цифровых регуляторов температуры (из расчета один регулятор устанавливается на каждый этаж) – 12 млн. р.
Расчет срока окупаемости: ![]()
Можно сделать вывод о том, что внедрение энергосберегающего цифрового регулятора температуры целесообразно. Расчет показал, что затраты на приобретение и монтаж регулятора окупятся уже через 0,93 года и каждый последующий год предприятие будет осуществлять экономию расходов на отопление помещений на 20 % от потребленного теплоносителя.
4 Обеспечение светотехнических условий рабочего места пользователя ПК
Существуют общие эргономические требования для организации рабочего места пользователя ПК. Эти требования устанавливают основные параметры рабочего места, оснащенного дисплеем, и учитывают особенность выполняемых работ.
Важнейшее значение в возникновении зрительного перенапряжения имеет качество более 20 визуальных параметров изображения на дисплее, поэтому выполнение требований, установленных действующими стандартами, к ним имеет первостепенное значение в профилактике ухудшения зрения пользователей ПК.
Перечень и значения визуальных параметров приведены в таблице 4.1.
Таблица 4.1 - Нормируемые визуальные параметры дисплея
| Наименование параметров | Значения параметров |
| 1 | 2 |
| 1) Контраст (для монохромных дисплеев) | От 3:1 до 1,5:1 |
| 2) Неравномерность яркости элементов контура знака | не более 1,5:1 |
| 3) Неравномерность яркости элементов знаков дискретных (матричных) экранов, % | в пределах +/-20 |
| 4) Неравномерность яркости рабочего поля экрана, % | в пределах +/-20 |
| 5) Контрастность соседних уровней кодирования яркостью | не менее 1,5:1 |
| 6) Относительная ширина линии контура знака | от 1/6 до 1/12 высоты прописной буквы |
| 7) Остаточное несведение цветов, мм, не более: | |
| - в центральном круге с диаметром, равным длине вертикальной стороны рабочего поля | 0,3 |
| - в пределах остальной части рабочего поля | 0,5 |
| 8) Временная нестабильность изображения (мелькание) | Не должна быть зафиксирована |
| 9) Отношение яркостей в зоне наблюдения (экран, лицевая панель, корпус дисплея, документы) | Не более 10:1 |
| 10) Пространственная нестабильность изображения (дрожание). | Амплитуда смещения изображения при частоте дрожания 0,5-30 Гц, мм, не более 2·10-4l (где l – проектное расстояние наблюдения, мм) |
| 11) Формат матрицы знака: | |
| - для прописных букв и цифр | Не менее 7x9 |
| - для дробей в одном знакоместе | Не менее 5x7 |
| 12) Отношение ширины знака к его высоте для прописных букв | От 0,7 до 0,9 (допускается от 0,5 до 1,0) |
| 13) Расстояние между знаками для буквенных шрифтов без выступов | Не менее ширины линии контура знака или один пиксель |
| 14) Расстояние между словами | Не менее ширины матрицы знака |
| 15) Расстояние между строками текста | Не менее одного пикселя |
| 16) Угол наклона линии наблюдения | Не более 30 градусов ниже горизонтали |
| 17) Искажения изображения по рабочему полю: | |
| - максимальное горизонтальное смещение соседних знаков в столбце, % от ширины знака, не более | 5 |
| - максимальное вертикальное смещение соседних знаков в строке, % от высоты знака, не более | 5 |
| - изменение размеров однотипных знаков по рабочему полю, % от высоты знака, в пределах | +/-5 |
| - максимальное различие длины строк текста на рабочем поле, % от длины строки, не более | 2 |
| - максимальное различие длины столбцов на рабочем поле, % от длины столбца | 2 |
| 18) Отклонение формы рабочего поля от прямоугольника не должно превышать: | |
| - по горизонтали | ΔH = (H1-H2)/(H1+H2) |
| - по вертикали | ΔB = 2•(B1-B2)/(B1+B2) |
| - по диагонали | ΔD = 2•(D1-D2)/(D1+D2) |
| где H1 и H2 - значения длины соответственно крайнего левого и крайнего правого столбцов на рабочем поле, мм; B1 и B2 - значения длины соответственно верхней и нижней строк на рабочем поле, мм; D1 и D2 - значения диагоналей рабочего поля, мм) |
К основным показателям, определяющим условия зрительной работы, относятся: фон, контраст объекта с фоном, видимость, показатель ослепленности, коэффициент пульсации освещенности.
Фон характеризуется коэффициентом отражения. Контраст объекта с фоном (К) характеризуется соотношением яркостей рассматриваемого объекта (точки, линии, знаки) и фона. Так как работы пользователя ПК относятся к категории 1а – легкие физические работы (работы проводятся сидя и сопровождаются незначительным физическим напряжением, с энергозатратами до 120 ккал/час), необходимо придерживаться следующих норм: коэффициент отражения более 0,4, т.е. светлый фон; контраст объекта с фоном большой и средний при К более 0,2.
В поле зрения пользователя ПК должно быть обеспечено соответствующее распределение яркости. Отношение яркости экрана к яркости окружающих его поверхностей не должно превышать в рабочей зоне 3:1. В связи с этим дисплей ПК должен отвечать следующим требованиям:
- яркость свечения экрана не менее 100 кд/м;
- минимальный размер светящейся точки для цветного дисплея не более 0,6 мм;
- контрастность изображения знака – не менее 0,8;
- низкочастотное дрожание изображения в диапазоне 0,05-1,0 Гц должно находится в пределах 0,1 мм;
- экран должен иметь антибликовое покрытие;
- видеомонитор должен быть оборудован поворотной площадкой, позволяющей перемещать видеотерминал в горизонтальной и вертикальной плоскостях в пределах 130-220 мм и изменять угол наклона на 10-15º.
Коэффициент отражения света материалами и оборудованием внутри помещений имеет большое значение для освещения: чем больше света отражается от поверхностей, тем выше освещенность. Коэффициент отражения соответственно должен быть для: потолка 60-70%, стен 40-50%, пола 30%, для других поверхностей 30- 40%.
Световой климат определяет зрительный дискомфорт. Световой климат может быть улучшен путем установки специальных антибликовых контрастирующих фильтров, однако при выборе типа фильтра необходимо учитывать условия работы с компьютером, поскольку оптимальные значения коэффициентов пропускания и зеркального отражения фильтров зависят от освещенности рабочего места и типа источника света.
Нормируются также такие параметры как показатель дискомфорта (не более 40) и коэффициент пульсации освещенности (не более 15%). Показатель дискомфорта - это критерий оценки дискомфортной блескости, вызывающей неприятные ощущения при неравномерном распределении яркостей в поле зрения. Коэффициент пульсации освещенности - критерий оценки относительной глубины колебаний освещенности в результате изменения во времени светового потока газоразрядных ламп при питании их переменным током. Соотношение яркости экрана дисплея и непосредственного ближайшего окружения не должно превышать 3:1.
Исключить вредное воздействие освещения можно путем правильного подбора системы освещения, источников света (по их спектральному составу излучения), светильников.
На сегодняшний день для повышения комфорта работы с ПК и уменьшения его влияния на здоровье оператора необходим правильный выбор монитора. У большинства современных мониторов для снижения интенсивности бликов, возникающих в результате отражения света от внешних источников, на экран нанесено специальное покрытие. Чем более плоский экран у кинескопа, тем легче избавится от бликов, повернув или наклонив экран. Исходя из сказанного выше можно сделать вывод, что чем качественнее используемая вычислительная техника и чем более скрупулезно учтены условия внешней среды, тем больше шансов у человека сохранить собственное здоровье.
4.2 Определение значений визуальных эргономических параметров
Визуальные эргономические параметры дисплеев являются параметрами безопасности и их неправильный выбор приводит к ухудшению здоровья пользователей.
Для обеспечения надежного считывания информации при соответствующей степени комфортности ее восприятия должны быть определены оптимальные и допустимые диапазоны визуальных эргономических параметров.
Оптимальным диапазоном значений визуального эргономического параметра называется диапазон, в пределах которого обеспечивается безошибочное считывание информации при времени реакции человека-оператора, превышающем минимальное, установленное экспериментально для данного типа дисплея, не более, чем в 1,2 раза.
Допустимым диапазоном значений визуального эргономического параметра называется диапазон, при котором обеспечивается безошибочное считывание информации, а время реакции человека-оператора превышает минимальное, установленное экспериментально для данного типа видеодисплеев, не более, чем в 1,5 раза.
Визуальные эргономические параметры видеодисплеев и пределы их изменений, в которых установлены оптимальные и допустимые диапазоны значений, приведены в таблице 4.2 [12, с. 220].
Таблица 4.2 –Визуальные эргономические параметры видеодисплеев и пределы их изменений
| Наименование параметра | Пределы значений параметров | |
| не менее | не более | |
Яркость знака (яркость фона), кд/м2 (измеренная в темноте) |
35 | 120 |
| Внешняя освещенность экрана, лк | 100 | 250 |
Угловой размер экрана, угл. мин (α)α= arctg(h/21), где h — высота знака; 1 — расстояние от знака до глаза наблюдателя |
16 | 60 |
Результаты исследований показывают, что в наибольшей степени отрицательное физиологическое воздействие на операторов ПК связано с дискомфортными зрительными условиями из-за неправильно спроектированного освещения.
Для характеристики интенсивности падающего на поверхность от источника света светового потока введена специальная величина, получившая название освещенности.
Освещенность — это отношение падающего на поверхность светового потока (ФПАД ) к величине площади этой поверхности ( S ).
E=ФПАД /S (4.1)
Измеряется освещенность в люксах (лк), 1 лк=1 лм/м2 .
Таким образом, чем больше освещенность и контраст, тем лучше видно объект, а следовательно, меньше нагрузка на зрение. Следует обратить внимание на то, что слишком большая яркость отрицательно воздействует на зрение. Как правило, большая яркость связана не со слишком большой освещенностью, а с очень большими коэффициентами отражения (например, зеркальным отражением). При большой яркости имеет место очень интенсивная засветка сетчатки, и разлагающийся светочувствительный материал не успевает восстанавливаться (регенерироваться) — возникает явление ослеплённости. Такое явление, например, возникает, если смотреть на раскаленную вольфрамовую нить лампы накаливания, обладающей большой яркостью.
Важной характеристикой, от которой зависит требуемая освещенность на рабочем месте, является размер объекта различения. Размер объекта различения — это минимальный размер наблюдаемого объекта (предмета), отдельной его части или дефекта, которые необходимо различать при выполнении работы. Размер объекта различения определяет характеристику работы и ее разряд.
Очевидно, чем меньше размер объекта различения (выше разряд работы) и меньше контраст объекта различения с фоном, на котором выполняется работа, тем больше требуется освещенность рабочего места, и наоборот.
Факторы, определяющие зрительный комфорт. Для того чтобы обеспечить условия, необходимые для зрительного комфорта, к системе освещения должны быть реализованы следующие предварительные требования:
- однородное освещение;
- оптимальная яркость;
- отсутствие бликов;
- соответствующая контрастность;
- правильная цветовая гамма;
- отсутствие стробоскопического эффекта или мерцания света.
Кроме требований хорошей освещенности рабочее место должно иметь равномерную освещенность. Во всяком случае, не должно быть значительной разницы в освещенности различных участков рабочего места для того, чтобы не требовалось частой переадаптации зрения [8, с. 330].
Согласно требованиям нормативных документов помещения с видеодисплеев и ПК должны иметь естественное и искусственное освещение.
Естественное освещение должно осуществляться через световые проемы, ориентированные преимущественно на север и северо-восток, и обеспечивать коэффициент естественной освещенности (КЕО) не ниже 1,5 %.
Рекомендуемое расположение рабочих мест с компьютерами показано па рисунке 4.1.

Рисунок 4.1 – Рекомендуемое расположение рабочих мест с компьютерами
Искусственное освещение должно осуществляться системой общего равномерного освещения. В случаях преимущественной работы с документами в помещениях эксплуатации видеодисплеев и ПК допускается применение системы комбинированного освещения. Освещенность на поверхности стола в зоне размещения документов должна быть 300-500 лк. Местное освещение при этом не должно создавать бликов на поверхности экрана и увеличивать освещенность экрана более 300 лк.
Для освещения помещении с видеодисплеями и ПЭВМ следует применять светильники серии ЛП036 с зеркализованными решетками, укомплектованные высокочастотными пускорегулирующими аппаратами. Применение светильников без рассеивателей и экранирующих решеток не допускается. Расположение рабочих мест для пользователей видеодисплеев и ПЭВМ в подвальных помещениях не допускается.
З АКЛЮЧЕНИЕ
Транспортная система страны представляет собой совокупность различных видов грузового и пассажирского транспорта, обслуживающего процессы производства, сферы материального обращения и перемещения людей. Перемещения различных видов товарной продукции между производителями (поставщиками) и потребителями, порождаемые территориальным разделением труда, выполняет транспорт сферы обращения. Экономика республики напрямую зависит от развития транспортного комплекса, в частности от железнодорожного, т.к. именно этим видом транспорта перевозится большая часть грузов и пассажиров.
Доходы железной дороги определяются объемами перевозочной работы, структурой грузооборота по группам грузов и видам сообщений, дальностью перевозки грузов, тарифами за перевозку грузов, пассажиров, багажа, почты и другие услуги, а также дополнительными и прочими сборами. Доходы от перевозок являются основным источником развития материально-технической базы железнодорожного транспорта. Необходимость совершенствования экономической деятельности предприятий в условиях применения новых информационных технологий, обусловили актуальность и своевременность выбранной темы дипломной работы.
Цель дипломного проекта состояла в выявлении резервов роста прибыли и разработке организационно-экономических предприятий по её повышению на основе анализа основных финансовых показателей.
Для этого были рассмотрены теоретические аспекты прибыли, источники формирования, варианты использования и распределения прибыли предприятия, а также факторы её роста.
Для получения картины о деятельности организации в целом был проведен анализ производственно-хозяйственной деятельности предприятия, при котором рассматривались основные технико-экономические показатели работы предприятия.
За 2009 г. РУП «Главный расчетный информационный центр» БЖД обеспечило бесперебойное информационное сопровождение перевозочного процесса дороги и технологических процессов других сфер деятельности железной дороги, эффективного использования эксплуатируемых автоматизированных систем при обработке статистической, экономической и финансовой информации.
Деятельность РУП «Главный расчетный информационный центр» БЖД за период 2007 – 2009 гг. характеризуется высокими результатами выполнения основных финансово-экономических показателей: ростом выручки от реализации работ на 29,5 %, ростом объёмов перевозок на 22,1 %, увеличением чистой прибыли в 2,96 раза, ростом производительности труда на 31,4 % и среднемесячной заработной платы на 20,2 %.
Однако исследуемое предприятие имеет и негативную тенденцию – снижение уровня рентабельности на 1,4 % и рост уровня расходов на 32,5 %. Темп роста уровня расходов по основной деятельности превышает соответствующий темп роста доходов на 1,6 %.
Общий анализ финансовых результатов экономической деятельности показал, что главным источником формирования прибыли РУП «Главный расчетный информационный центр» БЖД выступала прибыль по перевозкам.
На основе данных за 2008 и 2009 гг. был проведен факторный анализ прибыли, по результатам которого в разрезе по видам деятельности было установлено, что увеличение уровня балансовой прибыли произошло за счет увеличения прибыли от реализации продукции, работ, услуг на 777 млн. р. и прибыли от прочей реализации на 84 млн. р., а также внереализационных результатов на 484 млн. р. На изменение прибыли от перевозок Белорусской железной дороги повлияли следующие факторы: объем перевозок, себестоимость и уровень средней доходной ставки. Среди указанных факторов на увеличение прибыли оказало влияние рост объема перевозок на 22,1 % и увеличение средней доходной ставки на 6,2 %. Увеличение уровня себестоимости перевозок на 7,9 % повлияла на размер прибыли отрицательно, что привело к соответствующему снижению на 1985,59 млн. р.
Основными источниками повышения суммы прибыли являются увеличение объема реализации продукции, снижение ее себестоимости.
На основании результатов анализа и выявленных при этом недостатков были выдвинуты основные направления по совершенствованию производственной деятельности организации, которые состоят в следующем:
1) Увеличение полезного срока использования автоматизированных информационных систем. Срок службы этих автоматизированных систем может быть увеличен сроком на пять лет за счет ежегодно производимой модернизации программного обеспечения, что позволяет избежать морального износа этих программ. В структуре фактических затрат на эксплуатацию наибольшую долю составляют амортизационные отчисления – 35,7 %. Таким образом, предприятие сможет снизить размеры годовых амортизационных отчислений и соответственно уровень себестоимости от реализации работ и услуг и позволит предприятию увеличить размер прибыли от реализации услуг.
Экономический эффект от увеличения полезного срока службы автоматизированных информационных систем составит 212 млн. р.
2) Внедрение новой информационной услуги по грузовым перевозкам. В современных условиях важным является оперативность работы с клиентами, что предполагает наличие автоматизированного механизма, способного контролировать весь процесс выполнения договорных обязательств при осуществлении перевозок. С целью расширения спектра информационных услуг по грузовым перевозкам клиентам-экспедиторам может быть предложено прикладное решение доступа к ресурсам информационной системы «Контроля выполнения экспедиторскими организациями договорных обязательств при осуществлении транзитных/ экспортных/импортных перевозок» на базе продуктов компании SAP.
В результате внедрения данного прикладного решения, РУП «Главный расчетный информационный центр» БЖД эффективно и своевременно управлять перевозочным процессом, предоставлять доступ для экспедиторов к информационной системе. Покупка подсистемы ИАС ПУРГП окупится за 3,95 лет и обеспечит прирост прибыли предприятия на 5 %.
3) Разработка сезонных тарифных коэффициентов по пассажирским перевозкам. Особая роль отводится гибкому регулированию тарифов на перевозки пассажиров по периодам г.а в зависимости от спроса населения. Основными целями гибкого регулирования тарифов являются сглаживание неравномерности перевозок за счет перераспределения пассажиропотоков и обеспечение более эффективного использования пассажирского подвижного состава и других производственных ресурсов. В результате роста пассажиропотока в весенне-летний период предложена корректировка тарифов посредством сезонных коэффициентов, предусматривающим надбавки к стоимости проезда в размере 15 %, а также соответственно предусмотрены скидки на осенне-зимний период в размере 10 %.
Результатом данного мероприятия является дополнительный прирост прибыли в размере 820 млн. р.
4) Внедрение энергосберегающего цифрового регулятора температуры. Установка таких регуляторов позволяют контролировать и автоматически управлять процессом регулирования температуры теплоносителя в системах отопления. Применив систему регулирования можно достигнуть экономии при поддержании комфортной температуры в помещениях до 20 % от потребленной теплоэнергии. Затраты на приобретение и монтаж регулятора окупятся уже через 0,93 года и каждый последующий год предприятие будет осуществлять экономию расходов на отопление помещений на 20 % от потребленного энергоносителя.
Проведение данных мероприятий повысит эффективность работы предприятия.
При предложении каждого мероприятия описывается эффективность его внедрения. Расчет общей эффективности предложенных мероприятий показывает, что расходы на проведение мероприятий покрываются полностью.
В разделе по охране труда были рассмотрены основные светотехнические условия рабочего места пользователя ПК, выявлены факторы, влияющие на работоспособность, и предложены пути по устранению зрительного дискомфорта, путем рационализации освещенности рабочего места.
Таким образом, в ходе работы определены основные проблемы работы предприятия, и предложены пути решения данных проблем, а также проведено обоснование целесообразности предлагаемых мероприятий.
СПИСОК ИСПОЛЬЗОВАННЫХ ИСТОЧНИКОВ
[1] Аносов, В. О. О резервах роста прибыли на современном этапе / В. О. Аносов / Белорусский рынок. - 2005.-№9 - С.21-30.
[2] Баканов, М. И. Теория экономического анализа / М. И. Баканов, А. Д. Шеремет. – М. : Финансы и статистика, 1993. -288с.
[3] Белов, С. В. Безопасность жизнедеятельности: учебник / С. В. Белов [и др.]. - М. : Высш. шк., 2007. - 616 с.
[4] Бланк, И. А. Управление прибылью / И. А. Бланк. – Киев : Эльга, 2002. – 781 с.
[5] Витченко, Н. Г. Анализ хозяйственной деятельности железных дорог: учебник для ВУЗов / Н.Г. Витченко. – М. : Транспорт, 1982. -335 с.
[6] Волков, О. И. Экономика предприятия (фирмы): учебник / О.И. Волков, О.В. Девяткин. – М. : ИНФРА-М, 2007. — 601 с.
[7] Ворст, Й. Экономика фирмы: учебник / Ворст Й., Ревентлоу П. – М. : Высш. шк., 2003. - 268 с.
[8] Девисилов, В. А. Охрана труда: учебник / В. А. Девисилов. - М. : Форум, ИНФРА - М., 2009. - 496 с.
[9] Дмитриев, В. А. Экономика железнодорожного транспорта: учебник / В. А. Дмитриев. – М. : Транспорт, 1996. – 498 с.
[10] Клещ, Н.Я. Анализ хозяйственной деятельности предприятий железнодорожного транспорта: учебник для техникумов ж.-д. транспорта / Н. Я. Клещ. – М. : Транспорт, 1987. – 232 с.
[11] Ковалев, А. И. Анализ финансового состояния предприятия / А. И. Ковалев, В. П. Привалова. - М. : Финансы и статистика, 2000. – 399 с.
[12] Михнюк, Т. Ф. Охрана труда: учеб. пособие / Т. Ф. Михнюк. — Минск : ИВЦ Минфина, 2007. - 320 с.
[13] Ненашев, А. П. Конструирование радиоэлектронных средств: учебник / А. П. Ненашев.— М. : Высш. шк.., 1990. – 432 с.
[14] Руденко, А. И. Экономика предприятия в условиях рынка: учеб. пособие / А. И. Руденко, Я. А. Александрович. – Минск, 1993. – 297 с.
[15] Садовская, Т. В. Экономика предприятия радиоэлектронной промышленности: метод. пособие к выполнению курсовой работы по теме "Экономическое обоснование инвестиционного проекта по производству нового изделия" для студ. спец. "Экономика и организация производства" дн. и заочн. форм обучения / Т. В. Садовская - Минск: БГУИР, 2006. – 50 с.
[16] Сергеев, И. В. Экономика предприятия: учебное пособие / И. В. Сергеев. — М. : Финансы и статистика, 2000.— 304 с.
[17] Суша, Г. З. Экономика предприятия: учеб. пособие / Г. З. Суша. – М. : Новое звание, 2003. – 398 с.
[18] Терёшина, Н. П. Экономика железнодорожного транспорта: учебное пособие для вузов ж.-д. транспорта / Н. П. Терёшина [и др.]. – М. : Транспорт, 2006. – 800 с.
Механизм формирования чистой прибыли

Организационная структура РУП «Главный расчетный информационный центр» БЖД

Похожие рефераты:
Договор перевозки грузов автомобильным транспортом
Договор перевозки пассажиров и багажа железнодорожным транспортом
Договор перевозки пассажиров и грузов железнодорожным транспортом
Железная дорога им. В.В. Куйбышева в годы Великой Отечественной войны 1941-1945гг
Договор перевозки пассажиров и багажа железнодорожным транспортом
Cовершенствование организации перевозок контейнеров
Принципы исчисления уплаты налогов и сборов в ОАО "Российские железные дороги"
Договор перевозки грузов автомобильным транспортом
Совершенствование пассажирских перевозок в городе Речица
Договор воздушной перевозки грузов
Перевозка грузов автомобильным траспортом
Организация перевозки грузов железнодорожным транспортом
Экономическая деятельность железнодорожного транспорта России
Транспортная политика в Республике Беларусь