| Похожие рефераты | Скачать .docx |
Дипломная работа: Вклад экономики Краснодарского края в развитие хозяйственного комплекса России
Содержание
Введение
1. Теоретическая глава. Регионы как субъекты хозяйственного комплекса России
1.1 Понятие и структура хозяйственного комплекса России
1.2 Регионы и их участие в хозяйственном комплексе России
1.3 Зарубежный опыт формирования экономически сильных регионов в стране
2. Практическая глава. Краснодарский край в хозяйственном комплексе России
2.1 Характеристика социально-экономического развития Краснодарского края
2.2 Особенности региональной политики Краснодарского края
2.3 Основные направления повышения вклада Краснодарского края в развитие хозяйственного комплекса России
Заключение
Глоссарий
Список использованных источников
Список сокращений
Приложение
Введение
Актуальность бакалаврской работы. В последнее десятилетие XX века в России происходил масштабный процесс трансформации политической и экономической системы, совпавший по времени со становлением постиндустриальной системы хозяйства. Важным проявлением этого является резкое изменение структуры общественного производства. Вместе с тем, в отличие от развитых стран, структурные сдвиги в экономике России носили специфический характер, вызванный в первую очередь необходимостью рыночной трансформацией социально-экономической системы страны
Трансформация российского общества и переход экономики к рыночным принципам хозяйствования привели к колоссальному спаду производства во многих регионах России.
Негативные последствия реформирования хозяйственного комплекса и государственного устройства России обусловили необходимость изменения содержания взаимоотношений федерального и регионального уровней управления с целью повышения вклада каждого региона в развитие хозяйственного комплекса России в целом через экономическое развитие каждого региона. На парламентских слушаниях в Государственной думе, посвященных государственной стратегии регионального развития РФ, отмечалось, что региональная политика в России проводится на следующих уровнях: государственная региональная политика; политика субъектов Федерации; локальная политика местного самоуправления. В отношении первой составляющей выделяется три уровня региональной политики: федеральная региональная; региональная и региональный аспект государственной политики.
Однако большинство авторов выделяют только два [13 и 14]: государственную региональную политику, проводимую федеральными органами государственной власти в отношении регионов, и собственно региональную политику, проводимую субъектами Федерации в отношении территорий, которые находятся под их юрисдикцией. Иная точка зрения [12] предполагает, что региональная политика является системой намерений и действий, которая реализует интересы государства в отношении регионов и внутренние интересы самих регионов. При этом государственная региональная политика призвана обеспечить дееспособность региональной политики на местах, которая направлена на обеспечение согласованного и взаимно неразрушающего развития всех элементов пространственно локализованной среды на конкретной территории.
При этом не надо забывать, что потенциально местный и региональный уровни власти являются более подконтрольными обществу. Причины невозможности пока реализовать общественный контроль над деятельностью местных и региональных органов власти: низкий уровень развития гражданского общества и недостатки государственной региональной политики по обеспечению дееспособности политики субъектов Федерации.
Большинство исследователей, особенно представляющих федеральные органы власти и управления, справедливо отмечают невысокую эффективность экономической политики, проводимой регионами [19].
В силу этого в хозяйственном комплексе России присутствует резкая дифференциация регионов по уровню социально и экономического развития.
Социальная государственность в России предполагает изучение специфики страны. Важнейшей нашей особенностью в этой области является острое противоречие между сформировавшимися представлениями людей о высокой социальной защищенности и ограниченными возможностями современного государства в выполнении социальной функции в целом, и его регионов в отдельности.
Поэтому необходимо изучить не только модель социально-экономической региональной политики государства, но и выявить вклад отдельных регионов в развитие хозяйственного комплекса России.
Степень разработанности проблемы. Вопросы государственных функций, в том числе социальной, затрагивались в работах Н.Г. Александрова, М.И. Байтина, Ф.М. Бурлацкого, А.П. Глебова, А.И. Денисова, Л.И. Загайнова, Л.И. Каска, Г.Н. Манова, И.С. Самощенко, Н.В. Черноголовкина, В.М. Чхиквадзе. Однако большинство научных трудов не отражает современных реалий.
Таким образом, в настоящее время проблема роли и вклада регионов в развитие хозяйственного комплекса страны не может считаться достаточно исследованной.
Данная бакалаврская работа имеет целью наиболее полно и комплексно, с позиций системного подхода исследовать и охарактеризовать вклад регионов в развитие хозяйственного комплекса России на примере региональной экономики Краснодарского края, определить ее место и значение, выявить основные тенденции ее развития.
Достижение поставленной цели предполагает решение следующих задач:
— изучение сущности и структуры хозяйственного комплекса России;
— выявление теоретических аспектов роли регионов в развитии хозяйственного комплекса России;
— рассмотрение зарубежного опыта формирования экономически сильных регионов в стране;
— анализ вклада экономики Краснодарского края в развитие хозяйственного комплекса России;
— раскрытие особенностей региональной политики Краснодарского края;
— формулирование основных направлений повышения вклада Краснодарского края в развитие хозяйственного комплекса России.
Предметом исследования бакалаврской работы является региональная социально-экономическая политика современного российского государства и его региональных властей на примере Краснодарского края.
Объект исследования бакалаврской работы — хозяйственный комплекс Краснодарского края как составной элемент хозяйственного комплекса России.
Методологическую основу работы составляет диалектический метод познания объективной действительности и основанные на нем общенаучные и частно-научные методы (анализ, синтез, обобщение, индукция, дедукция, логический, социологический, статистический, системно-структурный, сравнительно-правовой, а также методы наблюдения и моделирования).
Эмпирическую базу бакалаврской работы составили материалы периодической печати, ресурсов Internet, отчетов органов местного самоуправления по вопросам реализации и формирования региональной социально-экономической политики Краснодарского края.
Структура бакалаврской работы обусловлена целью и задачами исследования и включает: введение; два раздела, каждый раздел содержит по три параграфа; заключение; глоссарий; список использованных источников; список сокращений и приложения.
1. Теоретическая глава. Регионы как субъекты хозяйственного комплекса России
1.1 Понятие и структура хозяйственного комплекса России
Понятие национальная экономика введено в научный оборот XIX в. представителями исторической школы. Почти 100 лет назад ее основатель — Густав Шмоллер (1838—1917) сформулировал "генетический подход" к исследованию экономики. По его мнению, хозяйственный облик страны формируют социально-исторические, национально-психологические, этнические и даже антропологические факторы. Шмоллер впервые обратил внимание на "экономическую психологию" того или иного народа, придающую неповторимость национальной экономике. Он высказал и другую, звучащую весьма актуально, мысль: в экономической политике не может быть универсальных правил и решений, пригодных для всех стран и времен.
Примыкавший к исторической школе социолог Макс Вебер (1864—1920) исследовал воздействие религии на хозяйственную жизнь народов и стран. Его труды "Протестантская этика и дух капитализма" и "Экономическая этика мировых религий" снискали мировую известность. Примечательны рассуждения М. Вебера о двух началах: мистическом, призывающем к уходу от мира к пассивному созерцанию событий, общению с Богом, и аскетически активном самоограничении, направленном на преобразование мира в соответствии с заветами Его.
В мировых религиях присутствуют оба начала, однако, в различных сочетаниях. Особенно значителен аскетический акцент в протестантстве — религии первых американских переселенцев европейских (британских) предпринимателей XVIII в. Он становится символом рационального поведения, формирует "дух капитализма". Согласно религиозному учению Бог предопределяет человеческие судьбы, но свидетельством богоизбранности являются твоя энергия, твои успехи. Предпринимательство получало тем самым нематериальный стимул активной деятельности.
Русский религиозный философ Сергей Николаевич Булгаков (1871—1944) в основу своего учения о путях национального ведения хозяйства заложил следующие начала:
• предпочтение соборности, общности личной свободе,
• отказ от корыстолюбия и предпринимательского отношения к природе;
• отчуждение от матери-земли.
Еще одним энциклопедически образованным представителем исторической школы является немецкий экономист, социолог и философ Вернер Зомбарт (1863—1941). Он предложил типизацию экономических систем и периодизацию экономической истории, основываясь на следующих постулатах:
• исходным является "жизнь духа", которая определяет национальный образ мыслей и активность тех интеллектуальных компонентов, которые отвечают за хозяйственную ориентацию;
• психология предпринимательства включает такие личностные особенности, как динамизм, склонность к риску, идейная свобода и такое, свойственное в первую очередь американцам качество, как способность после провала начать все с нуля.
В. Зомбарт подразделяет предпринимателей на "завоевателей", "организаторов" и "торговцев" [16]. Каждому виду соответствуют характерные черты: уверенность в себе, настойчивость и воля заметны у первых; умение соединять людей в трудовом процессе — у вторых; способность завоевать доверие и расположить к себе, побуждая людей к покупкам, — у третьих. Ученый связывает склонность к предпринимательству того или иного вида с национальной принадлежностью.
Богатство фактического материала, поражающая интуиция и блестящее перо В. Зомбарта до сих пор привлекают внимание читателей. В то же время у него встречаются спорные идеи. Размышляя над будущим "социальным плюрализмом", т.е. естественной множественностью вариантов социального развития, он вместе с тем настаивает на необходимости государственного контроля и планирования индустриального прогресса. Идеал для Германии состоит, по его мнению, в системе государственного капитализма. В 1915 г. вышла книга В. Зомбарта "Герои и торговцы", где торговцам — англосаксам противостояла героическая германская нация.
Институциональное [13] направление в общественной науке, родиной которого являются США, разделяет по сути дела многофакторный подход исторической школы. Институционалисты считают экономику сердцевиной многообразных общественных процессов и институтов (государственных форм, законодательства, политических организаций, обычаев, образа мыслей и психологического склада). Но все же большая часть ученых-экономистов прошлого и настоящего пропагандирует рыночные начала в организации экономики и воспевает те или иные принципы, присущие различным типам рыночной экономики и придающие определенную специфику организации воспроизводственных процессов в разных странах.
Говоря о реальной экономике, мы прямо или косвенно подразумеваем организованный способ ведения процессов воспроизводства отношений, материальных благ (товаров, услуг) на территориях стран, регионов, корпораций и т.д. Характер организации воспроизводственных процессов зависит от ряда факторов и в первую очередь от специфики территорий, национальных особенностей, обеспеченности ресурсами, что предопределяет специфику ведения хозяйства и разнообразие типов рыночных экономик.
С воспроизводственных позиций можно дать такое определение понятия национальной экономики: это сфера, в которой организуются процессы производства, распределения, перераспределения, обмена и потребления в рамках национального государства, т.е. сфера, ограниченная рамками государственности, где организуются воспроизводственные процессы. Схематично сформулированное понятие можно отобразить следующим образом (рис. 1).

Рисунок 1 — Сфера национальной экономики
Национальная экономика любого государства представляет собой особым образом упорядоченные производственно-хозяйственные между производителями, потребителями, а также производителями и потребителями, т.е. другими словами, экономическую систему или хозяйственный комплекс.
А следовательно, необходимо рассмотреть его структуру.
По мнению Лаланда [24], структура может пониматься в двух смыслах:
1. Расположение частей, образующее единое целое, в отличие от функций этих частей (анатомия и физиология).
2. В специальном и новом смысле — в отличие от простой комбинации элементов - единое целое, образованное из солидарных между собой феноменов, так что каждый из них зависит от других и может быть тем, чем он является, лишь в своем отношении и посредством отношения с этими другими.
То есть, с одной стороны, это идея разнородности единиц, составляющих целое; с другой стороны, идея взаимозависимости и интеграции этих элементов, которые не приобретают смысла иначе, как один посредством другого.
Понятие "структура" мы можем встретить всюду: физика, к примеру, изучает структуру материи; биология - структуру живого мира и живых организмов; математический анализ определяет типы структур.
Все более видное место в экономической мысли занимает структурный анализ.
Согласно определению, предложенному Ф. Перру [37], структура экономической единицы есть совокупность пропорций и отношений, которые характеризуют эту единицу в данных условиях и в данный момент:
- пропорции, то есть относительная величина и значимость элементов, составляющих рассматриваемую экономическую единицу;
- отношения, то есть такие отношения, которые устанавливаются, с одной стороны, между элементами, составляющими единицу, и с другой - между этой единицей и другими экономическими единицами.
Таким образом, структура данной экономико-социальной совокупности - это "состояние" отношений (внутренних и внешних, качественных и количественных), которые определяют рассматриваемую совокупность посредством двойной отсылки: 1) во времени - к "периодам-срокам" (которые сами определяются необратимостью и прерывистостью изменений); 2) в пространстве - к "пространствам-местам" (которые сами определяются наличием "соответствий").
Барр предложил выделить экономический тип структур [36]: экономические структуры в собственном смысле слова: они характеризуют деятельность простых и комплексных экономических единиц.
В зависимости от структур, степени их прочности и пластичности вмешательство государства в том, что касается его возможностей, интенсивности (квант действия, определенное его количество) и средств, минимально.
Сколько структурных реформ провалилось из-за того, что не было точного анализа структур и основанных нам нем программ регионального социально-экономического развития. Главный урок, который можно отсюда извлечь, заключается в том, что надо уметь адаптироваться к структурам, чтобы лучше трансформировать их: "Принимать в расчет существующие структуры; воздействовать на них, используя факторы трансформации, содержащиеся в них самих; одним словом, добиваться того, чтобы перемена, которой от нее хотят, была, так сказать, ее собственным делом" [13].
Растущая самостоятельность регионов в условиях демократии и рыночной экономики — процесс, давно проявивший себя в странах Запада и начинающий развиваться в нашей стране.
Стратегия регионального развития экономики рассматривается как система мероприятий, направленных на реализацию долгосрочных задач социально-экономического развития государства с учетом рационального вклада регионов в решение этих задач, определяемого реальными предпосылками и ограничениями их развития. Естественно, что стратегия регионального развития меняется во времени в зависимости от социально-экономической и политической ориентации государства на конкретном этапе развития, складывающихся взаимоотношений федерального центра с субъектами Федерации, от внешнеэкономической ситуации, т. е. от всей системы условий и факторов, влияющих не целевые установки развития общества в рамках единого государства.
Территориальные различия в уровне развития экономики, в качестве и уровне жизни населения существуют не только между странами мира, но и внутри каждой из них. Понятие справедливости — главной ценностной ориентации любого общества — подразумевает равенство граждан в распределении какого-либо ограниченного ресурса.
Совпадение экономического регионального неравенства с политическими, религиозными, этническими проблемами может привнести угрозу территориальной целостности страны.
В связи с этим встает вопрос о проведении региональной политики, которая является составной частью государственного регулирования и представляет собой комплекс законодательных, административных и экономических мероприятий, способствующих наиболее рациональному размещению производительных сил и выравниванию уровня жизни населения.
Субъекты региональной политики — это организационные структуры, которые уполномочены проводить экономическую политику в отношении регионов. При этом различают государственную региональную политику, проводимую федеральными органами власти и управления, и государственную политику органов власти субъектов Федерации (региональных властей).
Конституционное закрепление принципа разделения властей, впервые осуществленное в Конституции России 1993 г., послужило основой не только правового, но и политического понимания особенностей взаимодействия различных ветвей государственной власти. Разделение властей (рис. А1) представляет собой функциональный разрез единой государственной власти и не означает многовластия. В правовом демократическом государстве власть является единой, так как ее единственным источником является народ. Поэтому речь идет только о разграничении полномочий между ветвями единой неделимой государственной власти.
Разделение властей на практике позволяет эффективно выполнить важные государственные полномочия каждой из ветвей, исключить концентрацию власти в руках одного человека или государственного органа, которая ведет к злоупотреблениям, коррупции. Отсюда очевидна исходная основа взаимоотношений между ветвями государственной власти в России — правовое закрепление принципа разделения властей.
К методам проведения региональной политики относятся:
выделение "нуждающихся" районов, "реанимация" депрессивных районов, "стимулирующая" политика, "компенсирующая" политика. "Нуждающимися" считаются те, районы, по отношению к которым государство в первую очередь должно проводить региональную политику. "Стимулирующая" политика предполагает инфраструктурную и информационную подготовку территории для новых видов деятельности. "Компенсирующая" политика использует те же средства для смягчения социальных диспропорций в уровне и качестве жизни населения.
Меры региональной политики в "депрессивных" и "нуждающихся" районах страны включают прямую финансовую помощь, займы на выгодных условиях и налоговые льготы, создание за счет государства производственной и социальной инфраструктуры, размещение государственных заказов, политику направления в необходимое русло миграционных потоков населения.
Основными направлениями региональной политики выступают налоговая, бюджетная, ценовая, инвестиционная, структурная, институциональная и социальная политика. Налоговая политика проявляется в установлении определенных налоговых платежей и предоставлении налоговых льгот. Бюджетная политика включает механизмы формирования и использования государственных финансовых ресурсов, их перераспределения между отраслями хозяйства и регионами. Ценовая (тарифная} политика регулирует цены и тарифы на уровне регионов. Инвестиционная политика включает меры по привлечению инвестиций (в том числе иностранных) и поддержке инвестиционной активности регионов, их субъектов хозяйствования, а также методы распределения капиталовложений. Структурная политика характеризует систему мер по поддержке и развитию тех или иных отраслей экономики в регионе. Институциональная политика представляет собой политику приватизации, реорганизации отношений собственности, политику взаимодействия государственной и частной собственности. Социальная политика, призвана улучшать социальное положение и качество жизни местного населения, состояние окружающей среды за счет стабилизации экономики и стимулирования производства, обеспечения нормального уровня жизни и увеличения доходов населения, развития рынка труда и обеспечения занятости населения, социальной защиты и т.п.
Существует также негосударственная региональная экономическая политика. Ее могут проводить межрегиональные ассоциации, органы местного самоуправления, иностранные государства и их объединения (например, ЕС оказывающие помощь регионам России), а также международные финансовые организации (Всемирный банк — МБРР, Мировой валютный фонд, Европейский банк реконструкции и развития и пр.), финансовые, производственные компании и банки, их объединения и ассоциации.
Стратегия регионального развития государства не однородна по отношению к территориальным субъектам, его формирующим. Это обусловлено существенными различиями территорий по уровню обеспеченности ресурсами, структуре хозяйства, достигнутому уровню развития различных сфер экономики, условиями вхождения в рыночную экономику, темпами трансформации форм собственности и т.д.
Поэтому стратегия регионального развития государства, формируя и генерализируя, с одной стороны, основные цели и задачи своего развития на конкретный временной этап, с другой стороны, является основой для разработки в своем составе сбалансированных между собой стратегий экономического развития регионов.
Стратегические установки социально-экономического развития страны и регионов содержат в своем составе установки развития принципиально важных секторов экономики. Наиболее наглядным примером в этом отношении является разрабатываемая Минтопэнерго России и периодически корректируемая, в зависимости от изменения макроэкономических показателей, энергетическая стратегия России, которая в свою очередь включает в свой состав стратегические установки развития отраслей топливно-энергетического комплекса (угольной, нефтяной, нефтеперерабатывающей, газовой промышленности и электроэнергетики). Стратегия экономического развития страны (регионов), рассматриваемая как директивный документ, сопровождается системой технико-экономических прогнозных обоснований каждого из рекомендуемых к реализации в ней конкретных направлений.
Производства с точки зрения тяготения их к определенным районам размещения подразделяются следующим образом:
— производства, которые целесообразно размещать в районах концентрации трудовых ресурсов. В первую очередь это относится к большинству отраслей машиностроения, легкой и пищевой промышленности;
— производства, тяготеющие к источникам топлива и электроэнергии (энергоемкие производства цветной металлургии, ряд предприятий химии, нефтехимия и нефтепереработка и др.);
— производства, размещающиеся преимущественно у источников сырья. В качестве примера можно привести размещение металлургических баз России, ориентированных на использование железных руд Курской магнитной аномалии, Урала, Западной Сибири. К этой группе производств относятся также предприятия лесозаготовок, лесопереработки и целюлознобумажной промышленности;
— производства, тяготеющие к районам потребления готовой продукции. К этому классу производств относятся предприятия, производящие скоропортящуюся продукцию или нетранспортабельную, высокотоксичную продукцию;
— производства, размещение которых не имеет ярко выраженной ориентации, т. е. предприятия, в затратах на производство единицы продукции (цены) которых доля каждого из факторов имеет примерно одинаковое стоимостное выражение.
В качестве источников информации при разработке программ могут выступать: накопленный опыт хозяйствования, экстраполяция существующих тенденций для. краткосрочного прогноза, экспертные оценки специалистов, паспорта субъектов Федерации! использование зарубежного опыта по выводу экономики из кризисных ситуаций и переходу к рыночным отношениям, результаты работ министерств и ведомств по социально-экономическому развитию территорий, законодательные акты и прочие документы Правительства России по развитию экономики и т. П.Распределение инвестиций из федерального бюджета по регионам России
Именно поэтому целесообразно более подробно рассмотреть наиболее важный структурный элемент хозяйственного комплекса – экономический регион.
национальный экономика хозяйственный регион
1.2 Регионы и их участие в хозяйственном комплексе России
К числу наиболее существенных причин, оказавших заметное влияние на темпы перехода России к рыночным отношениям, весь ход социально-экономических преобразований в стране, относится явная недооценка территориального (регионального) фактора.
В то же время, получив значительные полномочия, ряд регионов (субъектов Федерации) становится на путь сепаратизма, нарушений конституционных основ политической целостности государства. Нередки факты, когда принятые субъектами Федерации законодательные акты противоречили Конституции Российской Федерации.
В экономической литературе чаще всего фигурируют два понятия региона, причем довольно часто между понятиями "регион" и "район" ставится знак равенства. Так, ряд авторов под регионом подразумевают определенную часть народнохозяйственного комплекса страны, отличающуюся географическими условиями и природно-ресурсной специализацией. Эти районы являются относительно замкнутыми как в производственно-техническом, так и в экономическом отношениях. Другие под регионом понимают единицу административного деления страны: край, область, город.
Зарубежные ученые-регионоведы трактуют понятие "регион" по-своему. Признавая существующую путаницу в определении понятий "регион" и "район", американские профессора П. Джеймс и Дж. Мартин в своем капитальном исследовании "Все возможные миры" пишут [15]: "Обычно под словом "регион" понимается целостный участок территории, отличающийся некоторой однородностью в своей основе, но не обладающий четкими границами. Более того, это слово часто употребляют для обозначения весьма больших территорий, образующих главные подразделения континентов. Но в профессиональном языке географов, используемом здесь, слово "регион", или "район", применяют по отношению к территориям самой разной площади, которые характеризуются определенной однородностью, являющейся специфической и служащей основанием для того, чтобы выделить эти территории".
В работах американских ученых, впрочем, как и отечественных исследованиях, встречаются различные определения понятия "район". Так, профессор Гарвардского университета Грае писал [15]: "Мы можем определить государство. Оно имеет организацию, границы и название. Оно имеет записанную историю. Но что такое район? Конечно, это не политическая и не административная единица. Мы можем сказать лишь, что это территория, отличающаяся достаточно характерными признаками для того, чтобы отделить ее от соседей".
На запрос подкомитета по районированию Комитета национальных ресурсов конгресса США от различных научных центров, занимающихся проблемами регионоведения и экономического районирования, были получены следующие ответы [23]:
— Чикагский университет, профессор В. Джонс: "Район ― это территория, внутри которой имеется однородность в одно или нескольких отношениях".
— Северная Каролина, профессор Вуфтер: "Район — территория, в пределах которой сочетание природных и экономических факторов создало однородность экономической, социальной структуры".
— Миннесотский университет, профессор Р. Хартсхорн: "Район — это непрерывная территория, в пределах которой имеется в некоторой степени однородность в общем (природном культурном) ландшафте".
Еще один ученый из Чикаго — Р. Платт сказал, что понятие "район" — это "территория, выделенная на основе общей однородности характера земли и общей однородности ее использования".
На основании полученных суждений, а также исходя из собственных взглядов Комитет по районированию дал такое толкование [30]: "Под районом вообще следует понимать территорию, xaрактеризуемую однородностью в одном или нескольких отношениях (аспектах)".
Крупные российские исследователи районов США, такие как Л. Зиман, М. Половицкая, Л. Смирнягин, не раз подчеркивали, что при выделении районов США сами американцы обращали внимание на разнообразие физико-географических условий, особенности заселения в разные периоды истории Америки, на традиции, а также на экономические и социальные различия. Региональное самосознание американцев — это не только отождествление граждан с определенной территорией, районом, штатом, но и противопоставление себя жителям других регионов, у которых другие привычки и традиции, другой выговор в речи, другие экономические и социальные, а нередко и иные политико-национальные интересы [19].
С годами за рубежом менялись взгляды на региональный процесс. По мнению Э. Куклински, региональное развитие, региональные проблемы долгое время "рассматривались с точки зрения материального подхода. Строительство новых физических объектов, таких как фабрики и дороги, признавалось самым важным вкладом в развитие данного региона. Ныне наиболее значимым является нематериальный подход. Концепция регионального развития, ориентированная на знания и инновации, доминирует не только в научной, но также и в практической сфере во все возрастающем числе стран"[19].
Кстати, Э. Куклински рассматривает регионы как составные части пространственной экономической системы, где господствуют силы конкуренции. "Регионы, которые — благодаря своей более высокой конкурентоспособности — могут привлечь значительную долю отечественного и зарубежного рынка... Таким образом, регионы можно в принципе рассматривать как острова инноваций и духа предпринимательства в более широком контексте пространственной сети"[19].
Необходимо подчеркнуть, что интерес к регионоведению, к социально-экономическому районированию своих территорий характерен не только для США, но и для Канады, Франции, Великобритании, Германии, Китая. Особенно активизировались "региональные идеи" в Европе. 4 декабря 1996 г. более 300 европейских регионов с различными территориями, политико-административным устройством, представляющих интересы свыше 400 млн. своих граждан, приняли Декларацию о регионализме в Европе. Главный мотив принятия Декларации — стремление к дальнейшей регионализации в институционных рамках своих стран. Инициатором принятия Декларации была Ассамблея регионов Европы, которая в своей программе действий стремится к признанию регионализма не только в Европейском союзе, но и за его пределами.
В Декларации записано, что понятие "регион" "представляет собой выражение отличительной политической самобытности,которая может принимать самые различные политические формы, отражающие демократическую волю каждого региона принимать ту форму политической организации, которую он сочтет предпочтительной. Регион сам избирает свое руководство и устанавливает знаки различия его представительства" [15].
В последнее время все большее число специалистов в области региональной науки и особенно непосредственных руководителей краев, областей, республик сходятся в одном: регионами России необходимо считать субъекты Федерации.
Понятию "регион" уделяется много внимания и в современной экономической, географической и градостроительной литературе. Наиболее часто употребляемыми критериями для формирования понятия "регион" являются:
• географические (расположение, величина территории и количество населения);
• производственно-функциональные (специфика преобладающих видов деятельности);
• градостроительные (характер застройки объектов производственной деятельности, жилья и обслуживания);
• социологические (нормы общения, поведения).
Такое разнообразие критериев затрудняет полное раскрытие сущности региона в одном определении. Ведь регион должен рассматриваться одновременно и как элемент территориальной организации национального хозяйства, и как элемент системы расселения, и как элемент социальной организации общества — места всех сфер жизнеобеспечения и жизнедеятельности человека.
Регион — целостная система со своими структурой, функциями, связями с внешней средой, историей, культурой, условиями жизни населения. Ее характеризуют: высокая размерность; большое количество взаимосвязанных подсистем различных типов с локальными целями; многоконтурность управления; иерархичность структуры; значительное запаздывание координирующих воздействий при высокой динамичности элементов; неполная определенность состояний элементов. В функционировании региона определяющую роль играет население, трудовые коллективы. Эффективное управление регионом, городом принципиально невозможно без учета социального фактора. Зависимости между элементами этой сложной системы не могут быть описаны линейными функциями, так как жизнь общества обычно характеризуется нелинейными процессами. Изучение общественной жизни в регионе возможно только на основе структуризации, т.е. выделения подсистем, совместное функционирование которых определяет динамику развития региона.
Как социально-экономическая система регион может быть представлен совокупностью пяти основных подсистем, к которым относятся:
• системообразующая база;
• системообслуживающий комплекс;
• экология;
• население;
• инфраструктура рынка.
Главным фактором, обеспечивающим взаимосвязь и взаимодействие указанных подсистем, интегрирующим их в единую социально-экономическую систему, является деятельность людей. Человек — органическая часть каждой из подсистем. Он представляет собой часть природы, основной компонент производительных сил национального хозяйства и, наконец, часть населения, так как через связи и отношения с другими людьми образует собственно социально-территориальную общность.
Итак, основываясь на вышесказанном, можно принять за основу следующее определение региона.
Регион — это территория в административных границах субъекта Федерации, характеризующаяся: комплексностью, целостностью, специализацией и управляемостью, т.е. наличием политико-административных органов управления.
Существует немало вариантов классификации регионов России по уровню социально-экономического развития. Так, специалисты федеральных ведомств России и ученые РАН выделяют три группы регионов с качественно различными характеристиками состояния экономики и социальной сферы: развитые регионы с достаточно высоким уровнем производства и жизни людей; регионы со средним экономическим потенциалом; проблемные регионы с низким уровнем социально-экономического развития. В группе последних выделяются депрессивные и отсталые регионы.
Одним из основных признаков регионального определения выступает целостность. Она означает вполне рациональное использование природно-ресурсного потенциала региона, пропорциональное сочетание различных отраслей, формирование устойчивых внутрирегиональных и межрегиональных производственных и технологических связей, наличие особого сообщества людей с определенными традициями и образом жизни.
Комплексность хозяйства региона означает сбалансированность, пропорциональное согласованное развитие производительных сил региона. Это такая взаимосвязь между элементами хозяйства, когда эффективно выполняется основная народнохозяйственная функция — специализация региона, не наблюдается значительных внутрирегиональных диспропорций и сохраняется способность региона осуществлять в своих пределах расширенное воспроизводство на основе имеющихся ресурсов.
Показателями комплексности регионального хозяйства могут быть: процент продукции внутри регионального производства потребляемый в самом регионе; удельный вес продукции межотраслевого применения; степень использования региональных ресурсов. Комплексность и целостность служат предпосылками относительного обособления регионов в рамках национального хозяйства. Они проявляются в том, что часть воспроизводственных связей ограничивается данной территорией и на этой основе образуется относительная самостоятельность.
Для определения региональной специализации, по мнению регионоведов, наиболее существенными показателями являются[18]:
• индекс уровня специализации региона по отраслям (отношение удельного веса региона в Российской Федерации по производству продукции данной отрасли к удельному весу региона в стране по всей промышленности и сельскому хозяйству);
• индекс эффективности специализации (отношение объема производства на единицу издержек в регионе к такому же показателю по России);
• общий индекс специализации (произведение предыдущих частных индексов).
Как отмечалось выше, важным признаком региона является управляемость, непосредственно связанная с административно- территориальным делением страны. И здесь важно подчеркнуть, что управляемости в определенной степени способствует целостность региона, ибо административно-территориальные органы должны обеспечивать координацию (управление) всех элементов общественного хозяйства: материального производства, природно-ресурсных потенциалов, инфраструктуры, трудовых ресурсов, а также многообразие связей — торговых, финансовых, социальных, экологических, производственных, которые обладают определенной пространственной и временной устойчивостью.
Экономическая самостоятельность региона выражает степень обеспеченности его экономическими (в первую очередь финансовыми) ресурсами для самостоятельного, заинтересованного и ответственного решения социально-экономических вопросов, которые входят в компетенцию регионального уровня хозяйствования.
Выделим еще несколько понятий, которые часто фигурируют в экономической литературе, посвященной региональным проблемам. Рассмотрим такой термин, как "национально-территориальное устройство". В нем в качестве одного из критериев членения территории выступает национальный состав населения, а сам национальный вопрос решается путем придания национально-территориальным образованиям элементов государственности [25].
Непосредственно с регионом связано и другое понятие — "территориальная организация общества" [34]. В широком смысле слова это понятие охватывает все вопросы, касающиеся: территориального разделения труда; размещения производительных сил; региональных различий в производственных отношениях; расселения людей; взаимоотношений общества и окружающей среды; региональной социально-экономической политики; места региона в международном и общегосударственном разделении труда.
Можно выделить и такое понятие, как "региональное разделение труда" — специализация регионов на производстве определенных видов товаров и услуг и последующем обмене ими [36].
Необходимо иметь представление и о следующих терминах.
Агломерация — территориально-хозяйственное сочетание, которое:
• возникает на базе крупного города (нескольких городов) и создает значительную зону урбанизации;
• отличается высокой степенью территориальной концентрации промышленности, инфраструктуры и плотности населения;
• оказывает решающее влияние на экономику и социальную жизнь окружающей территории;
• показывает высокую степень комплексности хозяйства и территориальную интеграцию населения.
Территориально-производственный комплекс (ТПК) ― значительная территория, где расположена группа взаимосвязанных предприятий и организаций, составляющих единую технологическую цепочку, комплексно использующих природные ресурсы и получающих дополнительный эффект за счет сокращения транспортных затрат.
Экономический район — целостная территориальная часть национального хозяйства страны со своей специализацией и прочными внутренними экономическими связями, основное звено в системе экономического районирования страны. По своему внутреннему содержанию термин соответствует более гибкому понятию "регион".
Правовое регулирование региональных экономических отношений основано на общих принципах, в первую очередь это свобода предпринимательской и иной, не запрещенной законом экономической деятельности; юридическое равенство различных форм собственности; свобода конкуренции и ограничение монополистической деятельности; получение дохода как цели предпринимательства; законность экономической деятельности и ее государственное регулирование.
В то же время проявление некоторых из этих принципов, в частности государственного регулирования, имеет свою специфику. Для нормативного закрепления региональных отношений характерны федеративные и территориальные начала в организации экономической деятельности и участии ее субъектов в хозяйственном обороте. Это получило отражение в Конституции РФ, закрепляющей федеративное устройство нашего государства.
Одной из составляющих российского экономического федерализма выступает федеральная поддержка социально-экономического развития регионов. По расчетам экспертов, четвертая часть всех субъектов РФ имеют отрицательное сальдо взаимоотношений с федеральным бюджетом, т.е. по различным статьям (включая трансферт) из федерального бюджета поступает в регионы средств больше, чем возвращается обратно в виде налогов, сборов и платежей. Многие регионы остаются дотационными.
Механизм федеральной поддержки фиксируется федеральными законами, актами Президента и Правительства РФ, договорами и соглашениями, заключаемыми субъектами РФ с федеральными органами государственной власти. Осуществляется же поддержка социально-экономического развития регионов путем проведения различных мероприятий, получивших закрепление в законодательстве Российской Федерации, и в первую очередь бюджетном и налоговом.
Весь комплекс мер по федеральной поддержке можно классифицировать по разным основаниям: адресату, источникам финансирования и т.д.
Наиболее значимой представляется группировка таких мер по характеру поддержки — финансово-экономическая (ресурсная) и организационно-правовая (принятие целевых программ, создание специальных экономических и управленческих структур и пр.).
В Федеральном законе "О принципах и порядке разграничения предметов ведения и полномочий между органами государственной власти Российской Федерации и органами государственной власти субъектов РФ", принятом Государственной Думой 24 июня 1999 г. зафиксированы следующие принципы: конституционности; верховенства Конституции и федеральных законов; равноправия субъектов Федерации; гармонизации общероссийских и региональных интересов; добровольности заключения договоров и соглашений; материально-финансового обеспечения выполнения передаваемых государственными органами своих полномочий; гласности договорного регулирования.
В организации экономического развития регионов в известной мере принимают участие специальные подразделения Администрации Президента РФ и Аппарата федерального Правительства, Министерство по делам Федерации и национальностей РФ, а также территориальные структуры федеральных органов исполнительной власти, учреждаемые в субъектах Федерации в соответствии с Конституцией РФ. Субъектами, организующими экономическую деятельность, могут выступать, кроме прочих, и администрации свободных экономических зон, а также такие межрегиональные структуры, как ассоциации экономического взаимодействия регионов. Они создаются субъектами РФ в целях координации решений общих социально-экономических и иных проблем в основном по географическому принципу (Ассоциация "Большая Волга", Ассоциация экономического взаимодействия областей и республик Уральского региона "Большой Урал", Сибирское соглашение и др.).
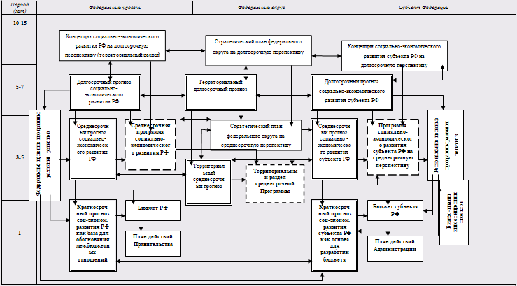
Социально-экономическая политика региона должна проводиться в рамках государственной политики. В качестве основных плановых документов, регламентирующих социально-экономическое развитие региона в увязке с другими уровнями управления необходимо разрабатывать следующие:
— концепцию социально-экономического развития региона;
— комплексную программу социально-экономического развития региона;
— планы действий Администраций;
— региональные целевые программы, отраслевые концепции и программы развития территорий;
— бизнес-планы инвестиционных проектов.
Региональная политика как составная часть федеральной региональной политики регулируется Указом Президента РФ "Об основных положениях региональной политики в Российской Федерации". В нем дается определение категории региональная политика как системы целей и задач органов государственной власти по управлению политическим, экономическим и социальным развитием регионов страны, а также механизм их реализации. В качестве целей региональной экономической политики в нем определены стабилизация производства, возобновление экономического роста в каждом из регионов, повышение на этой основе уровня жизни населения, создание научно-технических предпосылок укрепления позиций РФ в мире. Для их достижения в Указе предусмотрена реализация следующих задач:
— укрепление экономических основ территориальной целостности и стабильности государства;
— содействие развитию и углублению экономической реформы, формированию во всех регионах многоукладной экономики, становлению региональных и общероссийских рынков товаров, труда и капитала, институциональной и рыночной инфраструктуры;
— сокращение чрезмерно глубоких различий в уровне социально-экономического развития регионов;
— развитие межрегиональных инфраструктурных систем;
— совершенствование экономического районирования страны и т.д.
В качестве составляющих механизма реализации политики Указ предусматривает дальнейшее развитие таких методов и форм государственного регулирования, как прогнозирование и программирование. Большинство исследователей отмечают широкий спектр вопросов, отнесенных к региональной политике. Помимо экономической в нее включены также следующие виды политики: развития федеративных отношений, социальная, экологическая и национальная. Очевидно, что большинство из них имеют самостоятельный статус. В силу этого рассматриваемый документ регулирует скорее не региональную политику, а региональные аспекты других политик. На это указывают также методы ее реализации, такие как, например, учет регионального аспекта при разработке общероссийских прогнозов и программ, а также — при разработке и проведении структурной политики.
1.3 Зарубежный опыт формирования экономически сильных регионов в стране
Развитие региональной экономики за рубежом реализуется по трем направлениям: формирование новых парадигм и концепций региона; оптимизация размещения хозяйственной деятельности; пространственная организация экономических комплексов региона. Анализируя основные положения теории разделения властей под углом зрения их применения к современной действительности, ученые-конституционалисты приходят к выводу о том, что в реальной жизни данная теория нередко остается ничем иным как лишь формальной теорией. Что же касается практики ее применения, то она зачастую носит если не откровенно негативный, то, во всяком случае, весьма противоречивый характер [15].
Это не означает, что разделение властей не имеет отношения к современному государству. Два основных принципа, лежащих в основе концепции, сохраняют свое значение:
— необходимость разделения властных ресурсов с целью предотвращения их монополизации и абсолютного господства, основанного на произволе (тирании);
— необходимость организационного и функционального обособления властных структур с целью более специализированного, профессионального и эффективного управления.
Первой важной характеристикой современного разделения властей является организация тесного взаимодействия между исполнительной властью и законодательной. Французский государствовед Ж.-Л. Шабо различает государства, где деятельность представительной и исполнительной власти основана на их разделении (США), и государства, в основе которых лежит сотрудничество властей (Франция, Великобритания) или смешение властей (авторитарные режимы) как противоположность разделения [19]. Таким образом, само понятие разделение властей релятивизируется и сводится к особенностям некоторых национальных систем государственного управления. Обязательной характеристикой многих современных конституций, в том числе российской, является также возможность роспуска законодательного органа и вынужденной отставки правительства. И то, и другое способствует эффективности управления, в частности - при разрешении серьезных кризисов, но имеет мало общего с классическими представлениями о взаимонезависимости властей.
Вторая важная черта — усиление исполнительной власти в ущерб другим ветвям, прежде всего — власти законодательной. Согласно традиционной концепции разделения властей, законодательная власть разрабатывает и принимает законы, исполнительная занимается их реализацией, судебная - контролем и наказанием за нарушение. На практике органы исполнительной власти в большинстве современных государств разрабатывают 80-90% законопроектов. Это связано и с растущей технической сложностью законов (депутаты не обладают достаточной компетентностью для разработки всех деталей), и с неспособностью крупных коллегиальных органов, формируемых на конкурентной основе и обладающих переменным составом, самостоятельно создавать и принимать непротиворечивые документы, превосходящие своей сложностью простые дилеммы типа да - нет. Кроме того, постоянно увеличивается значение актов исполнительной власти: в большинстве современных государств существует сфера исключительной компетенции правительства или исполнительной власти в целом, куда парламент не вправе вмешиваться, — либо не вмешивается по традиции. Классический пример: сфера регламентарной власти правительства во Франции. Другое, гораздо более распространенное проявление той же тенденции — многочисленные ситуации, когда подзаконные акты фактически имеют большее влияние на практику государственного управления, чем предшествующие им законы.
В России такую роль играют как указы Президента, так и постановления Правительства, а также многочисленные ведомственные акты, акты региональной и местной исполнительной власти.
Таким образом, к исполнительной власти переходит и функция разработки законов, и значительная часть собственно нормотворческих функций. В тех случаях, когда исполнительная власть и политически доминирует над законодательной (мажоритарные парламентские режимы с партийной дисциплиной, суперпрезидентские республики и т.д.) можно говорить даже о законотворческой функции исполнительной власти, когда прохождение законов через парламент - формальная процедура [18].
В современной России ситуация в некоторых отношениях противоположна — отношения Государственной Думы и исполнительной власти иногда характеризуются противостоянием, где каждый участник стремится к максимальной самостоятельности. Результатом является сравнительно низкая эффективность деятельности высших органов государственной власти. Естественный выход — усиление исполнительной власти, рост ее значения в сфере нормотворчества.
Все вышесказанное не означает, что парламент вообще лишается сколько-нибудь важных функций. Западные исследователи отмечают, что европейские и североамериканские парламенты, лишаясь законотворческих функций, играют все большую роль в качестве органов контроля над деятельностью исполнительной власти и в качестве общественной трибуны, предназначенной для публичного обсуждения наиболее актуальных проблем общества. Контроль осуществляется через депутатские запросы, через деятельность специальных парламентских комиссий. Парламенты отчасти продолжают выполнять и представительские функции, донося до центров принятия решений голоса избирателей и осуществляя необходимую обратную связь. [15]
Важная черта современных отношений между ветвями власти — появление новых центров власти и управления, которые не могут быть отнесены ни к одной из трех классических ветвей.
Местные органы действуют на основе закрепленных за ними компетенций, т.е. полномочий и предметов ведения. Характеристика компетенций органов местного управления охватывает следующие проблемы:
— способ определения компетенции;
— соотношение собственных и делегированных, обязательных и факультативных компетенций;
— содержание компетенции и способы ее осуществления.
С точки зрения способа определения компетенции, наиболее существенные различия связаны со спецификой правовых систем. Англосаксонское право исходит из принципа суверенитета парламента; другие органы публичной власти получают нормативные полномочия в силу делегирования. Этот подход применим и к местным органам управления: в англосаксонских странах действует позитивное регулирование компетенции местных органов власти. Их действия правомочны только в случае, если такие действия непосредственно указаны в законе, - тогда местные власти действуют в рамках полномочий. Любое действие, право на которое в тексте закона не закреплено, автоматически считается действием вне полномочий. Как ни парадоксально, позитивное регулирование может сочетаться с признанием общей компетенции местных органов власти в вопросах местного значения. Так, в конце 1990-х гг. принцип общей компетенции выборных местных органов был признан ирландским законодателем, в связи с подписанием Европейской хартии местного самоуправления. Вместе с тем, позитивное регулирование сохраняется: общая компетенция здесь является скорее потенциальной, чем реально существующей в рамках позитивного права [31].
В странах континентальной Европы и в государствах, заимствовавших континентальную правовую систему, принцип общей компетенции получает непосредственное подтверждение на уровне наиболее общих норм права. В этих странах компетенция местных органов определяется через негативное регулирование: местные власти могут предпринимать любые действия, не запрещенные законом и не входящие в сферу компетенции других органов власти [34].
Поскольку в большинстве случаев распределение компетенций осуществляется при участии и под контролем государства, поскольку государство, обладая суверенитетом, является верховным гарантом осуществления публичной власти на своей территории, оно обязывает органы самоуправления корректно выполнять определенный минимум компетенций. Речь идет, таким образом, об обязательных компетенциях. Самоуправляющиеся сообщества не имеют права отказываться от выполнения этих компетенций, - кроме специально оговоренных законом случаев, когда, ввиду очевидной неспособности органов самоуправления справиться с задачами, отдельные компетенции могут быть переданы другому уровню самоуправления или государству. Кроме того, государство в большинстве стран устанавливает обязательный минимум расходов, охвата населения и т.д., связанный с той или иной компетенцией. Этот минимум может регулироваться законодательным путем, административным или финансовым - через государственные субсидии и дотации. Невыполнение местными органами обязательных компетенций может послужить основанием для судебных разбирательств или для досрочного прекращения деятельности органа местного управления.
Компетенции, не входящие в число обязательных, считаются факультативными, т.е. могут исполняться или не исполняться органами самоуправления в зависимости от ситуации и потребностей населения. Только в этой сфере принцип общей компетенции применяется полностью, - с учетом сделанных выше оговорок и при условии, что в распоряжении органов самоуправления остаются средства после реализации обязательных компетенций. Таким образом, в каждой стране, наряду с формальным принципом общей компетенции (напомним, что англосаксонская традиция придерживается очень сдержанной его трактовки или не признает совсем), существует сфера фактически выполняемых компетенций. Ее содержание может существенно варьироваться не только вследствие разграничения компетенций между разными уровнями власти, но и между сообществами одного уровня вследствие разницы их возможностей, финансовых и организационных.
Следующая группа — компетенции в социальной сфере, в области охраны здоровья и образования, занятости, связанные с принципом социального государства. Здесь различия могут быть весьма существенны. Так, в Скандинавских странах и в Дании медицинским обслуживанием и охраной здоровья занимаются только органы самоуправления, государство не вмешивается в эти вопросы, хоть и обеспечивает путем дотаций большую часть средств. Во Франции и в Италии, напротив, органы самоуправления в этой области занимаются лишь второстепенными вопросами: некоторые службы, связанные с визитом медсестер на дом, с информированием населения и т.д. Точно также, в Великобритании начальное и среднее образование полностью входит в компетенцию местных органов самоуправления, тогда как во Франции местные власти обеспечивают лишь материально-техническую базу, а государство определяет программы, нанимает учителей и т.д. Тем не менее, в каждой стране эта сфера компетенций присутствует в списке полномочий органов самоуправления. [34]
Третья группа компетенций появилась в середине XX в. и является результатом не столько традиций, сколько возросшей потребности в привлечении местной власти к проблемам, решаемым государством. Речь идет о полномочиях в области охраны окружающей среды, экономического и территориального планирования, участия в экономическом развитии. В конце ХХв. в некоторых странах местные органами наделяются полномочиями в области внешнеэкономических связей и международного культурного сотрудничества.
К трем основным группам необходимо добавить компетенции, делегированные органам самоуправления государством. Как правило, полномочия делегируются исполнительной власти в лице ее главы, хотя встречаются и исключения. Объектом делегирования могут являться такие полномочия как сбор налогов (Скандинавские страны), ведение статистики, некоторые функции полиции, акты гражданского состояния, призыв на военную службу и т.д. Делегирование осуществляется на основании закона и в обязательном порядке предусматривает:
— передачу финансовых средств, необходимых для осуществления делегированных полномочий;
— усиленный контроль со стороны государства, в том числе контроль политического характера: местные органы должны не только соблюдать закон, но и действовать в соответствии с политическими приоритетами правительства.
Что касается способов реализации компетенций, то они также разнообразны. Фактически, это разнообразие может быть сведено к нескольким основным вариантам, — каждый из которых включает большое количество подвариантов и юридических формул, меняющихся не только от одного государства к другому, но и от одного органа самоуправления к другому в одной стране.
1) Местная администрация непосредственно занимается реализацией компетенции. Деятельность осуществляется силами административных служб в рамках соответствующих статей бюджета данного сообщества. Эта традиционная формула имеет достоинство простоты, но не всегда позволяет достаточно гибкое и профессиональное управление.
2) Деятельность осуществляется специально созданным учреждением (организацией) подотчетной органу самоуправления, например муниципальным предприятием. Местный орган власти осуществляет контроль и участвует в управлении, назначает должностных лиц и т.д. Но учреждение имеет самостоятельный бюджет (в основном за счет средств органа самоуправления) и достаточную самостоятельность в принятии решений и внутреннем управлении. Классическим примером являются учебные заведения, но во многих странах (Франция, Италия и др.) таким же образом функционируют службы строительства жилья и некоторые социальные службы, создаваемые органами самоуправления в рамках их компетенций.
3) Для осуществления ряда компетенций могут создаваться предприятия (учреждения) со смешанной формой собственности. Бюджет предприятия при этом формируется за счет частных и общественных инвестиций, но органы самоуправления, как правило, удерживают контрольный пакет акций.
4) Выполнение ряда полномочий может производиться путем передачи их в концессию частным предприятиям на определенных условиях. Органы самоуправления в этом случае лишь осуществляют контроль и обеспечивают некоторые льготы (в том числе монополию на данный вид деятельности). В ряде случаев возможны и прямые финансовые влияния. Формы деятельности, связанные с привлечением частного предпринимательства, используются в основном в сферах, способных приносить доход: транспортные и коммунальные услуги и т.д. Кроме того, органы самоуправления неизбежно прибегают к заказам на те или иные работы, экспертизу и т.д. В этом случае в роли подрядчика могут выступать как частные, так и государственные предприятия.
5) Наконец, некоторые традиционно выполняемые местными органами функции могут быть полностью переданы частным организациям в результате приватизации муниципальных служб (например, городских транспортных предприятий, служб уборки мусора и пр.). В этом случае местные власти могут осуществлять лишь общее нормативное регулирование, но часто сохраняют за собой право оперативного вмешательства в критических ситуациях. Это вмешательство, однако, не затрагивает приватизированное предприятие, а связано с выполнением необходимых функций, если предприятие не справляется с ними.
Выбор той или иной формулы для выполнения каждой группы компетенций определяется самостоятельно органами самоуправления, несмотря на то, что государство может регулировать особо важные вопросы законодательно. Чем больше та или иная сфера требует специальных знаний и персонала, управленческой и финансовой гибкости, тем реже используется непосредственное выполнение компетенции административными службами.
В современных условиях наибольшее распространение здесь получили следующие подходы.
Регион как квазигосударство. [15] В этом качестве регион представляет собой относительно обособленную систему национальной экономики. Регионы аккумулируют все больше функций и финансовых ресурсов, принадлежащих центру. Взаимодействие федеральных и региональных властей, а также разные формы межрегиональных экономических отношений, обеспечивает функционирование региональных экономик в рамках национальной экономики.
Регион как квазикорпорация. [14] В этом качестве регион представляет собой крупный субъект собственности (региональной и муниципальной) и экономической деятельности. В этом качестве регионы становятся участниками конкурентной борьбы на рынках товаров, услуг, капитала (например, защита торговой марки местных продуктов, соревнования за более высокий региональный инвестиционный рейтинг и т.п.). Регион как экономический субъект взаимодействует с национальными и транснациональными корпорациями. Размещение штаб-квартир и филиалов корпораций, механизмы ценообразования, распределение рабочих мест и заказов, уплата налогов и т.д. оказывают влияние на экономическое положение регионов.
Регион как рынок. [15] Подход к региону как к рынку, имеющему определенные границы, акцентирует внимание на общих условиях экономической деятельности (предпринимательский климат) и особенностях региональных рынков различных товаров и услуг. Указанные парадигмы (регион как квазигосударство, регион как квазикорпорация, регион как рынок) затрагивают проблему соотношения рыночного саморегулирования, государственного регулирования и социального контроля.
Регион как социум. [15] Подход к региону как к социуму (общности людей, живущих на определенной территории) выдвигает на первый план воспроизводство социальной жизни (населения и трудовых ресурсов, образования, здравоохранения, окружающей среды и т.д.) и развитие системы расселения. Данный подход шире экономического, включает культурные, социально-психологические и политические аспекты жизни регионального социума.
Макроэкономическим теориям больше соответствует подход "регион как квазигосударство". Методологии микроэкономического анализа больше соответствуют парадигмам "регион как квазикорпорация" и "регион как рынок".
В целом, региональная экономическая политика должна базироваться на создании благоприятных условий для инновационной стадии в менее развитых регионах, например, в виде создания образовательных и научных центров, технополисов и.др.
В рамках пространственной организации экономики существенный интерес вызывает теория полюсов роста [19]: центры экономического пространства, где размещаются предприятия лидирующих отраслей, становятся полюсами притяжения факторов производства, поскольку обеспечивают их наиболее эффективное использование. В качестве полюсов роста можно рассматривать не только совокупность предприятий, но и конкретные населенные пункты, выполняющие в экономике страны функции источника инноваций.
Региональный полюс роста представляет собой набор развивающихся и расширяющихся отраслей, размещенных в урбанизированной зоне и способных вызывать дальнейшее развитие экономической деятельности в районе своего влияния. Таким образом, полюс роста можно трактовать как географическую агломерацию экономической активности или как совокупность городов, располагающих комплексом быстро развивающихся производств, которые имеют экспортную ориентацию. Полюса растут за счет импульсов, создаваемых ростом общенационального спроса, импульс роста затем передается второстепенным отраслям.
Между полюсами роста формируются оси развития. Территории, расположенные между полюсами роста и обеспечивающие транспортную связь, получают дополнительные импульсы развития благодаря росту грузопотоков. Эти оси развития вместе с полюсами роста формируют пространственный каркас экономического роста большого региона или страны.
Данный подход находит применение и на практике. В хозяйственно освоенных регионах поляризация происходит за счет модернизации и реструктуризации промышленных и аграрных регионов, создания в них передовых инновационных производств вместе с объектами современной инфраструктуры. Такой подход применяется во Франции, Нидерландах, Великобритании, Германии и др. странах с достаточно высокой плотностью хозяйственной деятельности.
2. Практическая глава. Краснодарский край в хозяйственном комплексе России
2.1 Характеристика социально-экономического развития Краснодарского края
Значение Краснодарского края в Российской Федерации определяется следующими факторами.
Краснодарский край реализует геостратегическую функцию форпоста стабильности на южных рубежах России.
Имея более чем пятимиллионное население, Краснодарский край обеспечивает стабильность на Северном Кавказе и влияние страны в Закавказье, на Ближнем Востоке и в Средиземноморском бассейне:
— край является приграничной территорией и единственным выходом России к Черному морю, а через него - к важнейшим международным морским путям;
— через Краснодарский край реализуются интересы России в зоне азово-черноморского и средиземноморского экономического сотрудничества;
— при всем многообразии проживающих на территории края национальных групп и диаспор, а также близости "горячих точек" в крае отсутствуют межнациональные конфликты (этому способствуют как устойчивый характер социально-экономического развития края, так и восстановление вековых традиций казачества, связанных с защитой Отечества).
Основу производительных сил Краснодарского края составляют промышленный, строительный, топливно-энергетический комплексы, область информационных и коммуникационных технологий, а также агропромышленный, транспортный, курортно-рекреационный и туристский комплексы.
Последние три направления деятельности (агропромышленный, транспортный, санаторно-курортный и туристский комплексы) соответствуют приоритетам социально-экономического развития России и определяют особый статус края в экономике страны.
Динамичное развитие агропромышленного комплекса (далее - АПК) края обеспечивает продовольственную безопасность страны:
край обладает богатейшими ресурсами сельскохозяйственных земель, в том числе черноземами, площадь которых составляет 4805 тыс. гектаров (это более 4% российских и около 2% мировых запасов);
край занимает первое место среди субъектов Российской Федерации по объему производства зерна, сахарной свеклы, плодов и ягод, второе – по производству семян подсолнечника и меда;
край занимает второе место среди субъектов Российской Федерации по производству яиц, мяса скота и птицы (в живом весе), третье место – по производству молока;
За последние семь лет социально-экономическая ситуация в Краснодарском крае заметно улучшилась. Опережающее развитие получили сектора, которые играют роль общенациональных и региональных "точек роста". Создана прочная база для экономического роста, позволившая краю войти в первую десятку инвестиционно привлекательных регионов.
Сегодня край является одним из динамично развивающихся и стратегически важных регионов страны – территорией экономического роста.
Данный вывод подтверждают оценки различных экспертных агентств [23]. По данным российского агентства "Эксперт" в 2006 году Краснодарский край вошел в число 6 "опорных регионов" России (наряду с Москвой, Санкт-Петербургом, Московской, Свердловской областями и Ханты-Мансийским автономным округом), обладающих высоким инвестиционным потенциалом и умеренным инвестиционным риском.
Улучшились позиции края в экономическом пространстве Российской Федерации (табл. Б1). По объему валового регионального продукта регион стабильно занимает 10-11 места среди субъектов страны и лидирует в Южном федеральном округе. В 2006 году относительно 2000 года ВРП края увеличен в 1,4 раза (также как и в среднем по России). Среднегодовой темп роста в течение последних шести лет – 106 процентов,а в 2004-2006 годах – 109 процентов. За истекший период 2007 года ВРП края возрос на 8 процентов, что превышает среднероссийские темпы роста.
Подобный результат явился следствием устойчивого развития материального производства, малого бизнеса, рынков товаров и услуг.
В 2001-2006 годах темпы роста базовых направлений деятельности в сопоставимых условиях составили от 1,3 до 3,3 раз. При этом краевые результаты выше среднероссийских по производству промышленной и сельскохозяйственной продукции на 15-16 процентных пунктов (рис.2).

Рисунок 2 — Темпы роста основных видов деятельности, 2007 год в % к 2000 году в сопоставимых ценах
Более высокими темпами роста, чем в целом по стране, развивалось жилищное строительство. Аналогичная ситуация во всех секторах потребительского рынка, что позволяет краю входить в первую десятку субъектов России по объемам продаж и оказания услуг населению.
Значительное влияние на позитивные изменения в этот период оказали результаты 2006 года.
Большинство производств развивалось более динамично, чем в предыдущие годы (табл. Б2). По ряду направлений деятельности (промышленность, строительство, оптовая торговля, общественное питание и другим) достигнуты наиболее высокие за последние годы показатели развития. При этом в строительстве отмечен рекордный объем ввода жилых домов – 2,7 млн. кв. метров общей площади, что в 1,4 раза больше, чем год назад.
Это позволило получить более высокие темпы роста краевой экономики по сравнению со среднероссийским уровнем в сельском хозяйстве, строительстве, розничной торговле, общественном питании. Наибольшее опережение отмечается в промышленности (на 19 процентных пунктов), оптовой торговле (на 18 пунктов) и вводу жилья (на 23 пункта).
Происходил интенсивный рост потребительского и, особенно, инвестиционного спроса, объемов экспорта.
По итогам 2006 года край входит в число лидеров по вводу жилья, имея третий рейтинг в России, занимает пятое место по обороту розничной торговли, объему платных услуг населению, шестое – по объемам строительных работ и привлеченных инвестиций, седьмое место – по индексу промышленного производства.
В 2006 году в крае обеспечена успешная реализация приоритетных национальных проектов. Работа велась не только в рамках выполнения основных мероприятий и параметров проектов, связанных с освоением выделяемых федеральных средств, но и в рамках реализации краевых целевых программ в соответствующих сферах деятельности. Это позволило в 2006 году обеспечить использование для финансирования приоритетных национальных проектов 4,2 млрд. рублей, в том числе 2,8 млрд. рублей – из федерального бюджета, 1,4 млрд. рублей – из краевого бюджета.
Основной чертой экономической ситуации в 2007 году явилось закрепление тенденций динамичного развития всех основных направлений деятельности (рост от 104 процентов в сельском хозяйстве до 129 процентов - по организациям связи) на основе значительных вложений инвестиций и роста потребительского спроса. Краевые темпы роста в большинстве основных секторов экономики опережают (на 2-48 процентных пунктов) или соответствуют среднероссийским показателям.
По итогам января-августа 2007 года инвестиции в основной капитал возросли на 22 процента (на среднероссийском уровне). Их объем достиг 106,8 млрд.рублей.
Инвестиционная активность сопровождалась значительным ростом строительных работ – на 15 процентов, особенно жилищного – в 1,8 раза, продукции стройиндустрии – на 9 процентов.
Как следствие, сальдированная прибыль организаций хозяйственного комплекса края возросла в 1,4 раза до 35,5 млрд.рублей. Количество прибыльных организаций доведено до 75,5 процентов против 67,7 процентов в начале 2007 года.
Высокие темпы потребительского спроса опирались на увеличение реальных располагаемых доходов населения при опережающем росте реальной заработной платы, активность банков на рынке потребительского кредитования.
За восемь месяцев 2007 года прирост реальных денежных доходов населения составил более 15 процентов. Номинальный размер доходов в расчете на душу населения достиг 8 тыс.рублей, в августе – 10,3 тыс.рублей. По отношению к январю-августу прошлого года их уровень возрос практически на четверть (на 24,6 процентов).
Реальная заработная плата увеличена на 16 процентов, номинальная – на 27 процентов (до 9,6 тыс. рублей). Темпы прироста этих показателей более чем на 2 процентных пункта выше, чем в прошлом году.
Обеспечена позитивная динамика поступлений, как в консолидированный бюджет края, так и во все уровни бюджетной системы России. По итогам восьми месяцев года общий объем собранных налогов, сборов и иных обязательных платежей доведен до 74,8 млрд. рублей, что на 21,1 млрд.рублей (39,4 процента) больше, чем в январе-августе 2006 года. Вклад региона в общие поступления бюджетной системы Российской Федерации составил 2,1 процента.
Доходы консолидированного бюджета края превысили 65,7 млрд. рублей, из них 53,7 млрд. рублей (почти 82 процента) приходится на долю собственных доходов, что в 1,3 раза больше уровня аналогичного периода 2006 года.
Значительна (от 22 до 38 процентов) доля края в основных показателях социально-экономического развития Южного федерального округа, где регион занимает первое место как по объему ВРП, так и по среднедушевым показателям, характеризующим его развитие, даже при условии самой высокой численности населения. Аналогичная ситуация с привлечением инвестиций в основной капитал, объемом выполненных строительных работ, производством сельскохозяйственной продукции, поступлениями в консолидированный бюджет края.
Достигнутые в 2007 году результаты позволили краю занять в Южном федеральном округе среди крупных субъектов первое место по темпам роста объема производства продукции промышленности, платных услуг населению, вводу жилых домов, иметь самый низкий уровень регистрируемой безработицы (0,6 процентов) и убыточных организаций (24,5 процентов).
Край лидирует в ЮФО по объему инвестиций, прибыли, сельскохозяйственного производства, выработки пищевых продуктов, неметаллических минеральных продуктов, строительных работ, ввода жилых домов, перевозки грузов, продаж и оказания услуг потребительского рынка, объемам доходов консолидированного бюджета.
За восемь месяцев 2007 года в крае сформирован самый большой объем денежных доходов населения – 48,2 млрд.рублей, что на 21 процент превышает показатели ближайших соседей. Региону принадлежит лидерство и по величине оплаты труда: в Астраханской области зарплата составляет 99 процентов от краевого уровня, в Волгоградской – 94, в Ростовской области – 91 процент.
В 2006 году в Краснодарском крае собрано 10,5% валового объема зерна, производимого в России, 19,3% сахарной свеклы, 17% семян подсолнечника, 82% риса, более половины винограда, 42,8% кукурузы, осуществляется треть заготовок томатов, собирается весь объем российского чая, субтропических и цитрусовых культур и много другой продукции; произведено 6,2% мяса, 4,3% молока, 4,6% яиц от объема производства в целом по России;
В 2006 году в крае произведено 33,4% общероссийского объема сахара-песка, 25,4% растительных масел, 30,2% виноградных вин, 6,9% консервов.
Уникальные для России природно-климатические условия края, наличие передовых медицинских учреждений и технологий, исторических достопримечательностей создают потенциал для развития высокоэффективного, конкурентоспособного туристско-рекреационного комплекса международного уровня, формирующего благоприятный имидж страны на международной арене и обеспечивающего растущие потребности населения в услугах, связанных с отдыхом, лечением и туризмом:
климат в крае один из наиболее благоприятных в России для проживания и деятельности человека (это самый теплый регион России; средняя продолжительность времени, когда в светлое время суток на территории края наблюдается солнечная погода, составляет 2300 часов в год);
благодаря сочетанию благоприятных климатических условий и наличия месторождений минеральных вод и лечебных грязей Краснодарский край является самым популярным курортно-туристическим регионом России и фактически единственным в России приморским бальнеологическим и курортно-рекреационным центром;
в период максимального развертывания ежедневная емкость курортов края достигает 450 - 480 тыс. мест;
потенциал санаторно-курортного и туристического комплекса края реализуется за счет создания на территории края особой экономической зоны туристско-рекреационного типа.
Соответствующий статус Краснодарского края в Российской Федерации определяется его вкладом в ВВП страны и в формирование федерального бюджета, а также высокими значениями ряда других индикаторов развития региона.
Краснодарский край занимает 10-е место среди субъектов Российской Федерации по объему ВРП и играет весомую роль в экономике страны. Край является одним из регионов России, самостоятельно обеспечивающим свои текущие бюджетные расходы, и при этом вносит существенный вклад в федеральный бюджет:
доля налогов, сборов и иных обязательных платежей Краснодарского края в общих поступлениях бюджетной системы по Российской Федерации на конец 2007 года составила около 1,7% ;
налоговые и неналоговые доходы консолидированного бюджета края в 2007 году составили 87,2 млрд. рублей (1-й результат в ЮФО), за 2000-2007 годы прирост на 72,3 млрд. рублей или в 5,9 раза. По налоговым и неналоговым доходам консолидированного бюджета край занимает 9 место в Российской Федерации в 2007 году;
финансовая стабильность края подтверждается тем, что агентство Standard & Poor's повысило международный кредитный рейтинг до BB– (Позитивный). Агентство Moody`s присвоило рейтинг в национальной валюте на уровне Ва1 (прогноз – стабильный), а в сентябре 2007 года агентство FitchRatings присвоило Краснодарскому краю долгосрочные рейтинги в иностранной и национальной валюте на уровне "ВВ" и краткосрочный рейтинг в иностранной валюте "В", прогноз по долгосрочным рейтингам – стабильный;
на территории края реализуется около 20 федеральных целевых программ с общим объемом финансирования в 2006 году более 20,5 млрд. руб., в том числе из федерального бюджета – 13,3 млрд. руб.
Значимый вклад края в ВВП страны и в формирование федерального бюджета обеспечивается поступательным развитием реального сектора экономики и ростом деловой активности в нем, притоком квалифицированных кадров. Об этом свидетельствуют высокие значения не только макроэкономических показателей развития агропромышленного, туристско-рекреационного и транспортного комплексов края, но и многих других индикаторов развития региона.
Регион лидирует в России по основным позициям, характеризующим его экономическое развитие: по налоговым и неналоговым доходам консолидированного бюджета в 2006 году край занимает 10 место, по объему строительных работ – 6 место, по объему платных услуг населению – 4 место, по объему жилищного строительства – 3 место. По обороту розничной торговли край занимает 6 место в России с долей 3,2% от общего оборота и 1 место в ЮФО.
Краснодарский край является одним из основных лидеров среди регионов Российской Федерации по уровню инвестиционной активности и стабильно занимает первое место в Южном федеральном округе и пятое – в России.
В 2001-2007 годах общий объем инвестиций составил 803,4 млрд. рублей, в том числе в 2007 году – 225 млрд. рублей с темпом роста к 2006 году 126 процентов. Это самый значительный прирост за последние семь лет.
По привлечению инвестиций ведущими отраслями являются транспорт и связь, агропромышленный, санаторно-курортный и туристический комплексы, определяющие приоритеты региональной экономики.
Рейтинг Краснодарского края в мировом бизнес-сообществе весьма высок: агентством Standard & Poor's региону присвоен международный инвестиционный рейтинг BB – (Позитивный). Кроме того, край входит в семерку российских регионов с наименьшими инвестиционными рисками и занимает второе место в рейтинге российских регионов по законодательной активности в сфере инвестиций.
Край занимает 10-е место в стране по количеству специалистов, выпущенных высшими учебными заведениями, и 4-е место в стране по количеству специалистов, выпущенных средними специальными учебными заведениями.
Таким образом, в крае имеется мощный потенциал опережающего развития, определяющий возможности роста его вклада в реализацию целей федерального Правительства.
По уровню инвестиционной активности Краснодарский край входит в первую десятку регионов России, а по объемам строительства и инвестиций в основной капитал занимает первое место среди субъектов Южного федерального округа. Что неудивительно, ведь в прошлом году капитальные вложения в развитие реального сектора экономики края составили 67,2 млрд руб., причем большая их часть была осуществлена за счет собственных средств предприятий и заемных ресурсов.
Бурное экономическое развитие Краснодарского края в последние годы позволяет поставить его в один ряд с наиболее динамично и стабильно развивающимися регионами России. Рост ВВП с 1998 года здесь опережает среднероссийские темпы, а исследования развития рынка показывают выраженное улучшение социально-экономической обстановки, позитивно влияющее на модели потребления.
Конкурентные преимущества края (выгодное географическое положение, богатейшие природные ресурсы, изобилие сельхозпродукции, нуждающейся в современной переработке) в сочетании со стабильным политическим климатом и системой государственной поддержки, которая действует с 1999 года, заметно повысили интерес иностранных инвесторов и деловых кругов к региону.
Регулярно ежегодно успешно проходят осенние международные экономические форумы.
Инвестиционный потенциал существующего в крае курортно-туристического комплекса считается одним из приоритетных. Уникальное Азово-Черноморское побережье протяженностью 1161 км освоено всего на 17,4%, возможности разведанных 44 месторождений минеральной воды и 11 месторождений лечебных грязей используются только на 5—7%, 70% номерного фонда здравниц нуждается в реконструкции, не хватает объектов, предназначенных для туристского показа, разработанных комфортных туристических маршрутов, спортивных комплексов.
Каждый год по дорогам Кубани к побережью направляется огромный автомобильный поток. Несмотря на то что автодороги края считаются одними из самых хороших в России, сервисная инфраструктура оставляет желать лучшего. Автотуристы жалуются на нехватку кафе, рынков, оборудованных автостоянок и автозаправок, смотровых площадок.
Именно поэтому особый интерес вызвала представленная в курортно-туристском стендовом блоке и на отраслевом круглом столе программа Комитета по курортам и туризму Краснодарского края. В нее входит 20 наиболее приоритетных проектов отрасли: туристско-спортивный горно-климатический комплекс "Красная Поляна", туристско-этнографическое поселение "Казачья станица" в Абинском районе, туристический развлекательный комплекс "Остров Югра" в Туапсинском районе, туристический центр "Хасавита" в Мостовском районе, парк развлечений "Добродея" в Анапе, инвестиционная программа "Трасса "Юг"", в которой примут участие все районы края, через чью территорию миллионы туристов ежегодно едут на побережье. Подробное описание инвестиционных проектов было издано специальным сборником на русском, английском и немецком языках.
Начиная с 2002 года в экономику Краснодарского края регулярно поступает не менее $200 млн. иностранных инвестиций, из них 81% — прямых. Край осуществляет инвестиционное сотрудничество с 72 странами мира. По объему привлекаемого капитала наиболее активны в регионе предприниматели Нидерландов, Швеции, Великобритании, США, Германии, Кипра и Швейцарии. В крае открыто 39 филиалов иностранных юридических лиц и зарегистрировано более 800 предприятий с иностранными инвестициями.
Проектом XXI века названа программа комплексного развития 100-километровой прибрежной зоны Геленджика. Она разрабатывается консорциумом компаний из Южной Африки, Великобритании и России. Возглавляет консорциум компания Victoria and Alfred Waterfront (ЮАР), российскую сторону представляет ГУП "Агентство экономического развития Краснодарского края". Для четырех приоритетных для развития участков определен набор анкерных проектов, включающих модернизацию аэропорта, строительство конно-спортивного центра, развлекательных комплексов, гольф-клубов, жилищную застройку.
Эти проекты сочетают в себе крупномасштабное планирование развития территории, разработку технологий привлечения пользователей или покупателей услуг и привлечение инвесторов.
Краснодарский край последние два-три года достаточно активно и результативно продвигает и рекламирует свой рынок курортной и коммерческой недвижимости. Начало было положено еще на прошлом экономическом форуме в Дагомысе.
Основные сферы присутствия иностранного капитала в Краснодарском крае: пищевая промышленность, транспорт, связь, торговля и общественное питание. Наиболее крупные иностранные инвесторы: корпорация Chevron-Texaco, компании Tetra Laval Holding GmbH, Philip Morris, Knauf, Pepsi-Cola, Nestle, Bonduelle, Claas.
2.2 Особенности региональной политики Краснодарского края
В Краснодарском крае региональная социально-экономическая политика осуществляется на основании ряда законов Краснодарского края и подзаконных актов, разработанных в соответствии с целеустановками федерального центра.
Закон Краснодарского края № 717-КЗ [28/06/2004] "О местном самоуправлении в Краснодарском крае, принятый Законодательным Собранием Краснодарского края 25 мая 2004 года определяет основы и содержание местного самоуправления в крае.
Местное самоуправление в Краснодарском крае — форма осуществления народом своей власти, обеспечивающая в пределах, установленных Конституцией Российской Федерации, федеральными законами, а в случаях, установленных федеральными законами, — законами Краснодарского края, самостоятельное и под свою ответственность решение населением непосредственно и (или) через органы местного самоуправления вопросов местного значения исходя из интересов населения, с учетом исторических и иных местных традиций. [10]
Правовую основу местного самоуправления [8] в Краснодарском крае составляют общепризнанные принципы и нормы международного права, международные договоры Российской Федерации, Конституция Российской Федерации, федеральные конституционные законы, Федеральный закон "Об общих принципах организации местного самоуправления в Российской Федерации", другие федеральные законы, издаваемые в соответствии с ними иные нормативные правовые акты Российской Федерации (указы и распоряжения Президента Российской Федерации, постановления и распоряжения Правительства Российской Федерации, иные нормативные правовые акты федеральных органов исполнительной власти). Устав Краснодарского края, настоящий Закон, иные законы и иные нормативные правовые акты Краснодарского края, уставы муниципальных образований, решения, принятые на местных референдумах и сходах граждан, и иные муниципальные правовые акты.
К полномочиям органов государственной власти Краснодарского края в области местного самоуправления относятся:
а) правовое регулирование вопросов организации местного самоуправления в Краснодарском крае в случаях и порядке, установленных Федеральным законом "Об общих принципах организации местного самоуправления в Российской Федерации";
б) правовое регулирование прав, обязанностей и ответственности органов государственной власти Краснодарского края и их должностных лиц в области местного самоуправления в случаях и порядке, установленных федеральными законами;
в) правовое регулирование прав, обязанностей и ответственности органов местного самоуправления и должностных лиц местного самоуправления по предметам ведения Краснодарского края, а также в пределах полномочий органов государственной власти Краснодарского края по предметам совместного ведения Российской Федерации и Краснодарского края;
г) правовое регулирование прав, обязанностей и ответственности органов местного самоуправления и должностных лиц местного самоуправления при осуществлении отдельных государственных полномочий, которыми органы местного самоуправления наделены законами Краснодарского края в порядке, установленном Федеральным законом "Об общих принципах организации местного самоуправления в Российской Федерации".
Осуществление исполнительно-распорядительных и контрольных полномочий органами государственной власти Краснодарского края в отношении муниципальных образований и органов местного самоуправления допускается только в случаях и порядке, установленных Конституцией Российской Федерации, федеральными конституционными законами, Федеральным законом "Об общих принципах организации местного самоуправления в Российской Федерации", другими федеральными законами и принимаемыми в соответствии с ними законами Краснодарского края.
Закон Краснодарского края "О прогнозировании, индикативном планировании и программах социально-экономического развития Краснодарского края" [9] определяет правовые и организационные основы в области прогнозирования и планирования социально-экономического развития Краснодарского края путем установления общего порядка, структуры, целей, содержания, направлений и задач прогнозов, годовых индикативных планов и программ социально-экономического развития Краснодарского края.
В Законе формулируются следующие основные понятия:
— прогноз социально-экономического развития Краснодарского края - система научно обоснованных представлений о направлениях социально-экономического развития Краснодарского края на перспективу, основанных на законах рыночного хозяйствования и анализе сложившихся тенденций, факторов и условий функционирования экономики края;
— прогнозирование социально-экономического развития Краснодарского края - деятельность органов государственной власти Краснодарского края по разработке, утверждению, корректировке прогнозов социально-экономического развития Краснодарского края на долгосрочную, среднесрочную и краткосрочную перспективы, результаты которых используются при принятии органами законодательной и исполнительной власти Краснодарского края конкретных решений в области социально-экономической политики Краснодарского края с учетом необходимого уровня государственного регулирования и соответствующего состояния экономики Краснодарского края;
— концепция социально-экономического развития Краснодарского края - система представлений о стратегических целях и приоритетах социально-экономической политики Краснодарского края на долгосрочный период, о важнейших направлениях и средствах реализации указанных целей;
— краевая целевая программа - комплекс взаимосвязанных проектов и мероприятий, согласованных по ресурсам, исполнителям, срокам осуществления и обеспечивающих эффективное решение приоритетных стратегических задач социально-экономического, научно-технического, инвестиционного, экологического развития края, а также развития внешнеэкономической деятельности;
— годовой индикативный план социально-экономического развития Краснодарского края - система показателей социально-экономического, научно-технического, инвестиционного, экологического развития края, а также развития внешнеэкономической деятельности на предстоящий год, обеспечивающих реализацию целей и приоритетов социально-экономического развития Краснодарского края, а также механизмы реализации указанных целей и приоритетов;
— регулируемый сектор экономики - совокупность предприятий, полностью или частично находящихся в государственной собственности Краснодарского края или муниципальной собственности.
Правовое регулирование прогнозирования и индикативного планирования социально-экономического развития Краснодарского края осуществляется в соответствии с действующим законодательством.
Высший исполнительный орган государственной власти Краснодарского края обеспечивает разработку прогнозов социально-экономического развития края на долгосрочную и среднесрочную перспективы и годовых индикативных планов.
Прогнозы и годовые индикативные планы социально-экономического развития Краснодарского края разрабатываются исходя из комплексного анализа научно-технического и ресурсного потенциала, развития отраслей экономики, сложившейся социально-экономической ситуации и экономического положения края, целей и задач государственной политики в экономической и социальной сферах. Разработка ведется на основе сценарных условий функционирования экономики Российской Федерации по установленным уполномоченным федеральным органом исполнительной власти формам и показателям с учетом его методических указаний и рекомендаций.
Прогнозы и годовые индикативные планы социально-экономического развития разрабатываются в целом по Краснодарскому краю, по отраслям экономики, территориям муниципальных образований Краснодарского края.
Программа социально-экономического развития Краснодарского края на 2004-2009 годы, утвержденная Законодательным собранием края, предусматривает рост ВРП региона за этот период в 2,5 раза. На реализацию программы законодатели запланировали направить 170 млрд рублей, причем лишь 30% этой суммы будет привлечено из бюджетной системы РФ, остальные средства предполагается получить от инвесторов. Планируется, что в результате реализации программы увеличится собираемость налогов, а также возрастет благосостояние населения края.
Проблема качества образования и доступа к получению профессиональных знаний во многих районах Кубани стоит весьма остро, особенно в сельской местности. Здесь не хватает компьютеров, средств вычислительной техники, квалифицированных преподавателей в области информатики, не решена проблема доступа к высококачественным информационным услугам. В соответствии с поручением Президента Российской Федерации В.В. Путина [4] и в рамках федеральной целевой программы "О развитии единой образовательной информационной среды" Кубань активно включилась в создание регионального сегмента единой общеобразовательной информационной среды России. Это направление работ включено также в проект региональной Программы социально-экономического развития Краснодарского края до 2010 года. Финансирование работ будет осуществляться за счет самых различных источников: грантов российских фондов инвестиционного развития, средств федеральных министерств и регионального бюджета. Создание регионального сегмента единой научно-образовательной информационной сети позволит, как мы считаем, создать новые формы и методы управления образовательными и научными процессами края на основе современных информационных технологий.
Кроме активного внимания проблемам повышения качества образования, большое внимание в Краснодарском крае уделяется и социальным программ. В частности, в развитие положений Закона Краснодарского края "О прожиточном минимуме и государственной социальной помощи в Краснодарском крае" постановлением главы администрации Краснодарского края от 11 марта 2005 года № 200 регулярно пересматривается и утверждается Порядок назначения и выплаты государственной социальной помощи малоимущим семьям и малоимущим одиноко проживающим гражданам в Краснодарском крае.
2.3 Основные направления повышения вклада Краснодарского края в развитие хозяйственного комплекса России
В современных условиях актуальной проблемой становится дальнейшее развитие и совершенствование регионального менеджмента.
Региональный менеджмент как один из видов специального менеджмента представляет собой совокупность принципов, методов, форм и средств воздействия на хозяйственную деятельность региона.
С точки зрения современной российской практики региональный менеджмент – это управление социально-экономическими процессами в регионе в условиях перехода к рыночным отношениям. Это предполагает:
а) ориентацию развития региона на решение социальных проблем, на воспроизводство условий, обеспечивающих высокое качество и высокий уровень жизнедеятельности человека как наивысшей ценности общества;
б) формирование организационно-экономических условий для реализации всеми хозяйствующими субъектами региона принципов экономической свободы и хозяйственной самостоятельности;
в) ориентацию инвестиционной и структурной политики региона на спрос и потребности рынка, на запросы внутри- и внерегиональных потребителей и организации производства тех видов продукции, которые пользуются спросом на межрегиональном и зарубежных рынках и могут способствовать повышению финансовой самостоятельности региона;
г) формирование и развитие регионального маркетинга как основы разработки и реализации программ текущего и стратегического развития региона;
д) переход от региональной статистики к региональному мониторингу с использованием современной информационной базы для осуществления системного анализа и контроля социально-экономической, политической и экологической ситуации в регионе;
е) оценку конечного результата регионального менеджмента в зависимости от степени соответствия уровня экономического развития региона и уровня жизнедеятельности населения (социальные стандарты, бюджетная обеспеченность, структура доходов и расходов семей, экология, демографическая ситуация, экологическая безопасность и др.).
В число основных задач регионального менеджмента входят:
- обеспечение расширенного воспроизводства условий жизнедеятельности населения региона, высокого уровня и качества жизни;
- экономическая и социальная трансформация хозяйства региона, анализ, прогнозирование и программирование регионального развития;
- оптимизация финансовых потоков, формирование условий и механизмов укрепления экономической базы региона и муниципальных образований;
- обеспечение экологической безопасности в регионе, защита окружающей среды;
- формирование и реализация структурной, инвестиционной и научно-технической политики в регионе, создание и развитие рыночной инфраструктуры.
Исходя из сущности, содержания и задач регионального менеджмента, сформулированных выше, его объект можно классифицировать по следующим основным признакам.
1.Принадлежность объекта к той или иной форме собственности (федеральная, муниципальная, собственность субъекта Федерации).
2.Характер продукции или услуг, производимых субъектом хозяйствования (продукция целиком или в основном потребляется внутри региона, продукция имеет межрегиональное потребление, экспортная продукция и др.).
3. Характер и степень воздействия субъекта хозяйствования на экономические, социальные, экологические и другие процессы в регионе.
4.Воспроизводство условий жизнедеятельности населения, удовлетворение потребностей людей вне сферы производства (охрана здоровья, удовлетворение потребностей в образовании и культуре, социальная защита и поддержка).
С нашей точки зрения к объектам регионального менеджмента можно отнести все хозяйственные единицы региона. Однако непосредственным объектом регионального менеджмента являются предприятия и организации, отнесенные к собственности субъектов Федерации, а также инфраструктурные звенья, деятельность которых направлена на воспроизводство условий жизнедеятельности населения вне сферы производства. На указанные объекты региональный менеджмент оказывает прямое (непосредственное) воздействие, на все другие объекты - опосредованное.
Стратегический анализ сильных сторон и возможностей развития края в контексте принципов регионального менеджмента, а также проблем и факторов, препятствующих реализации потенциала, проведен на уровне отраслей экономики и социальной сферы, а затем на уровне края в целом с учетом взаимного влияния отраслей друг на друга (табл. Б3).
SWOT - анализ завершен постановкой целей и задач развития отраслей и края в целом.
Ключевыми проблемами социально-экономического развития Краснодарского края, на решении которых необходимо сконцентрировать усилия в рамках реализации Стратегии, являются:
1. Недостаточная эффективность деятельности товаропроизводителей и, как следствие, недостаточная конкурентоспособность производимой продукции, товаров и услуг. В определенной степени это касается уровня предоставляемых услуг в курортном и туристско-рекреационном комплексе, но имеет также особое значение и для стабильности положения в АПК края. Причем эта проблема может существенно обостриться в связи с предстоящим вступлением России в ВТО.
2. Недостаточный уровень развития транспортной и коммунальной инфраструктур, что серьезно сдерживает дальнейшее развитие морских портов и курортов. Кроме того, недостаточное развитие транспортной инфраструктуры негативно влияет на мобильность населения, снижая его эффективную трудовую активность.
3. Недостаток энергоресурсов и высокая зависимость края от цен на энергоносители.
4. Наличие ограничений роста в долгосрочной перспективе. Преодоление этих ограничений уже в ближайшие годы потребует реализации инновационного пути развития.
5. Низкий уровень доходов населения, значительная доля населения с доходами ниже прожиточного минимума.
Стратегическая цель развития Краснодарского края на период до 2020 года – реализация политических, геостратегических и социально-экономических приоритетов Российской Федерации на Юге страны и обеспечение кардинального повышения качества жизни населения края на основе создания потенциала опережающего развития.
Для реализации стратегической цели развития Краснодарского края определены следующие стратегические направления:
1. Кардинальное повышение качества и продолжительности жизни, формирование условий и стимулов для развития человеческого капитала на основе повышения эффективности и конкурентоспособности здравоохранения, образования и жилищного строительства и коммунальной инфраструктуры:
рост доходов населения;
увеличение продолжительности жизни населения края;
развитие рынка медицинских услуг, повышение их качества и доступности;
достижение современного качества образования;
создание условий, обеспечивающих доступность жилья.
2. Обеспечение высоких темпов устойчивого экономического роста края на основе реализации государственной структурно-институциональной политики, направленной на формирование глобальных конкурентных преимуществ экономики края:
формирование институциональных условий и предпосылок для устойчивого экономического роста края;
обеспечение высоких темпов устойчивого роста отраслей реального сектора экономики края.
3. Создание потенциала опережающего развития края для выполнения функции "опорного региона" в реализации целей федерального Правительства на основе взаимовыгодного межрегионального и международного сотрудничества:
увеличение вклада в прирост ВВП страны;
формирование ряда стратегических инициатив, имеющих значение для всей страны;
повышение научного и образовательного потенциала;
повышение кадрового и социально-экономического потенциала;
формирование стратегического партнерства власти, бизнеса и гражданского общества;
укрепление тенденций к росту пассажиро- и грузопотока.
4. Повышение эффективности государственного стратегического планирования и регулирования социально-экономических процессов в крае на основе формирования систем стратегического управления, оптимизации институциональной структуры, пространственного развития и территориального планирования:
совершенствование систем стратегического управления, пространственного развития и территориального планирования края;
повышение эффективности управления государственным имуществом и бюджетными учреждениями;
реализация административной реформы;
внедрение новых механизмов взаимоотношений с органами местного самоуправления, совершенствование межбюджетных отношений;
развитие государственной и муниципальной статистики.
В динамике отраслевой структуры промышленного производства с учетом эффекта реализации направлений Стратегии и общего повышения конкурентоспособности бизнеса прогнозируется опережающий рост отраслей, выпускающих инвестиционную и конечную продукцию, характеризуемую высокой долей добавленной стоимости. Таким образом, структура экономики края станет более прогрессивной.
Оценка ожидаемых результатов реализации Стратегии осуществляется по следующим критериям:
коммерческая эффективность, определяемая величиной дополнительной прибыли, получаемой инвесторами проектов и мероприятий, реализуемых в рамках комплексных программ и непрограммных мероприятий и повышающей капитализацию компаний, в частности, и экономики в целом;
бюджетная эффективность, которая характеризуется приростом суммарной величины налоговых поступлений в региональный бюджет от реализуемых мероприятий;
социальная эффективность, определяемая приростом доходов населения в результате осуществляемых мероприятий;
общая экономическая эффективность, которая характеризуется приростом ВРП.
Все четыре категории эффекта могут быть разделены на две составляющие: во-первых, прямой рост прибыли, заработной платы, налогов и ВРП и, во-вторых, косвенное увеличение этих показателей в результате реализации совокупного мультипликативного эффекта от осуществляемых мероприятий. Как правило, косвенный эффект довольно трудно обосновать и рассчитать, однако, в силу его существования, прямой расчет результатов можно рассматривать как нижнюю границу ожидаемых результатов.
Данный подход характеризует эффективность проектов в сфере бизнеса. В то же время можно считать, что сферу коммерческих проектов необходимо рассматривать расширенно, не связывая эту сферу только с негосударственным сектором. Государственные предприятия, приносящие неналоговые доходы бюджету, также относятся к сфере бизнеса. С этой точки зрения можно утверждать, что результативность Стратегии в целом определяется результативностью бизнеса, который развивается в связи с мероприятиями, реализуемыми в соответствии с комплексными программами и непрограммными мероприятиями Стратегии.
В основу оценки был положен прогноз суммарного объема реализованной продукции по отраслям экономики края (Табл.Б4 и Б5). Исходя из задач обеспечения ускоренного роста ВРП, опережающего развития базовых отраслей промышленности на основе технологического обновления и повышения эффективности производства, была осуществлена экспертная оценка среднегодовых темпов роста объемов инвестиций. При этом рассмотрены два варианта: инерционный, характеризуемый среднегодовым приростом инвестиций в 9%, и инвестиционный, при котором среднегодовые темпы роста объёмов инвестиций составляют более 10%. Оба варианта обеспечивают решение поставленных стратегических задач.
Инерционный вариант хотя и предполагает значительное (в 2,46 раза) увеличение ВРП в 2020 году по сравнению с 2005 годом, не может гарантировать устойчивость социально-экономического роста региона. Поэтому предпочтительным для региона является активный, инвестиционный вариант развития.
Суммарный объем реализованной продукции по отраслям экономики края рассчитывался путем сложения объема реализованной продукции, произведенной на основных производственных фондах (ОПФ), действовавших в 2005 году, и объема реализованной продукции, произведенной на вновь созданных ОПФ. Для первой составляющей был принят консервативный прогноз роста с темпом 2% в год. Вторая составляющая была рассчитана как эффект отдачи от вложенных инвестиций в предположении, что на 1 рубль объема инвестиций, вложенных в 2009 году, в 2010 году будет выпущено и реализовано продукции на 1,5 рубля, а на 1 рубль объема инвестиций, вложенных в 2019 году, в 2020 году будет выпущено и реализовано продукции на 2,25 рубля. Данное предположение вытекает из требования окупаемости проекта в среднесрочный период при норме рентабельности, приемлемой для инвестора.
По мере развития рыночных механизмов и упорядочивания экономических процессов отношение среднедушевого дохода к средней заработной плате составит порядка 0,8.
Таким образом, можно ожидать, что при успешной реализации Стратегии в части динамики инвестиций, обеспечивающей среднегодовой темп роста их объема в 10,3%, к 2015 году по отношению к 2005 году ВРП увеличится в 2,2 раза, а к 2020 году – практически в 3 раза.
Ежегодные темпы роста физического объема ВРП будут превышать 7,5%.
ВРП на душу населения возрастет (по отношению к 2005 году): к 2015 году – в 2,1 раза; к 2020 году – в 2,9 раза (приложение).
Среднемесячная заработная плата возрастет (по отношению к 2005 году): к 2015 году – в 2,8 раза; к 2020 году – в 4,2 раза (приложение).
Среднедушевые денежные доходы населения в месяц возрастут (по отношению к 2005 году): к 2015 году – в 2,7 раза; к 2020 году – в 3,7 раза (приложение).
Из изложенной схемы экспертной оценки следует, что важнейшим фактором, влияющим на макроэкономические результаты, является эффективность вновь осуществляемых инвестиционных проектов. Общий объем таких проектов, в свою очередь, зависит от объема привлекаемых инвестиций в реальный сектор. Поэтому можно считать объем роста инвестиций важнейшим индикатором результативности Стратегии.
Другим фактором, влияющим на результаты реализации Стратегии, является динамика численности населения и эффективность его вовлечения в экономику края. К 2020 году удастся переломить негативные демографические тенденции сокращения численности населения края: по сравнению с 2005 годом население края в 2020 году увеличится на 2,1%.
Рост эффективности вновь осуществляемых инвестиционных проектов и вовлечения трудоспособного населения в экономическую деятельность позволит повысить долю производств с высокой добавленной стоимостью. Это обеспечит рост ВРП темпами, опережающими темпы роста объема реализованной продукции, произведенной на всех ОПФ.
Приняв, что до 2020 года налоговая нагрузка останется на этом же уровне и будет составлять не менее 10%, сумма налоговых поступлений в бюджеты всех уровней оценена (в ценах 2005 года):
в 2015 году – не менее 150 млрд. руб. (рост по отношению к 2005 году в 2,1 раза).
к 2020 году – не менее 200 млрд. руб. (рост по отношению к 2005 году в 2,8 раза).
Таким образом, ожидаемые результаты реализации Стратегии позволяют сделать вывод о высокой эффективности предлагаемых стратегических мероприятий по всем четырем критериям: коммерческая эффективность (рост объема инвестиций, рост доли добавленной стоимости в объеме реализованной продукции), бюджетная эффективность (рост объемов налоговых поступлений в бюджеты всех уровней), социальная эффективность (рост среднемесячной заработной платы и среднедушевых доходов) и общая экономическая эффективность (рост ВРП).
В результате реализации Стратегии Краснодарский край к 2020 году станет динамично развивающимся регионом с высоким промышленным, транспортным, сельскохозяйственным, рекреационным и инновационным потенциалом, в полной мере реализующим свои конкурентные преимущества и выполняющим функции "опорного" региона в реализации целей федерального Правительства на Юге страны. Залогом благополучия будущих поколений станут сформированный потенциал опережающего развития, конкурентоспособность производимых товаров и услуг, наличие условий и стимулов для развития человеческого капитала и эффективная система государственного управления.
Заключение
Цель данной бакалаврской работы состояла в наиболее полном с позиций системного подхода исследовании и характеристике вклада экономики Краснодарского края в развитие хозяйственного комплекса России.
Понятие национальная экономика введено в научный оборот XIX в. представителями исторической школы. Почти 100 лет назад ее основатель — Густав Шмоллер (1838—1917) сформулировал "генетический подход" к исследованию экономики.
Национальная экономика любого государства представляет собой особым образом упорядоченные производственно-хозяйственные между производителями, потребителями, а также производителями и потребителями, т.е. другими словами, экономическую систему или хозяйственный комплекс.
Растущая самостоятельность регионов в условиях демократии и рыночной экономики — процесс, давно проявивший себя в странах Запада и начинающий развиваться в нашей стране.
Стратегия регионального развития экономики рассматривается как система мероприятий, направленных на реализацию долгосрочных задач социально-экономического развития государства с учетом рационального вклада регионов в решение этих задач, определяемого реальными предпосылками и ограничениями их развития. Естественно, что стратегия регионального развития меняется во времени в зависимости от социально-экономической и политической ориентации государства на конкретном этапе развития, складывающихся взаимоотношений федерального центра с субъектами Федерации, от внешнеэкономической ситуации, т. е. от всей системы условий и факторов, влияющих не целевые установки развития общества в рамках единого государства.
Стратегические установки социально-экономического развития страны и регионов содержат в своем составе установки развития принципиально важных секторов экономики.
К числу наиболее существенных причин, оказавших заметное влияние на темпы перехода России к рыночным отношениям, весь ход социально-экономических преобразований в стране, относится явная недооценка территориального (регионального) фактора.
В последнее время все большее число специалистов в области региональной науки и особенно непосредственных руководителей краев, областей, республик сходятся в одном: регионами России необходимо считать субъекты Федерации.
Регион — целостная система со своими структурой, функциями, связями с внешней средой, историей, культурой, условиями жизни населения. Ее характеризуют: высокая размерность; большое количество взаимосвязанных подсистем различных типов с локальными целями; многоконтурность управления; иерархичность структуры; значительное запаздывание координирующих воздействий при высокой динамичности элементов; неполная определенность состояний элементов. В функционировании региона определяющую роль играет население, трудовые коллективы. Эффективное управление регионом, городом принципиально невозможно без учета социального фактора. Зависимости между элементами этой сложной системы не могут быть описаны линейными функциями, так как жизнь общества обычно характеризуется нелинейными процессами. Изучение общественной жизни в регионе возможно только на основе структуризации, т.е. выделения подсистем, совместное функционирование которых определяет динамику развития региона.
Как социально-экономическая система регион может быть представлен совокупностью пяти основных подсистем, к которым относятся: системообразующая база; системообслуживающий комплекс; экология; население; инфраструктура рынка.
Главным фактором, обеспечивающим взаимосвязь и взаимодействие указанных подсистем, интегрирующим их в единую социально-экономическую систему, является деятельность людей.
Правовое регулирование региональных экономических отношений основано на общих принципах, в первую очередь это свобода предпринимательской и иной, не запрещенной законом экономической деятельности; юридическое равенство различных форм собственности; свобода конкуренции и ограничение монополистической деятельности; получение дохода как цели предпринимательства; законность экономической деятельности и ее государственное регулирование.
Социально-экономическая политика региона должна проводиться в рамках государственной политики. В качестве основных документов, регламентирующих социально-экономическое развитие региона в увязке с другими уровнями управления необходимо разрабатывать следующие: концепцию социально-экономического развития региона; комплексную программу социально-экономического развития региона; планы действий Администраций; региональные целевые программы, отраслевые концепции и программы развития территорий; бизнес-планы инвестиционных проектов.
Поддержание необходимых территориальных пропорций в экономике, недопущение чрезмерной дифференциации регионов по уровню социально-экономического развития, обеспечение эффективного функционирования общероссийского рынка являются важнейшими аспектами модернизации российской экономики и ее устойчивого развития.
Краснодарский край реализует геостратегическую функцию форпоста стабильности на южных рубежах России. Имея более чем пятимиллионное население, Краснодарский край обеспечивает стабильность на Северном Кавказе и влияние страны в Закавказье, на Ближнем Востоке и в Средиземноморском бассейне.
Данный подход позволяет выявить назначение и целевую направленность региональной социально-экономической политики на современном этапе, совершенствовать ее виды и формы, обеспечить самостоятельность муниципальных органов власти в организации и осуществлении социально-правовой защиты населения в рамках регионального менеджмента.
Стратегическая цель развития Краснодарского края на период до 2020 года – реализация политических, геостратегических и социально-экономических приоритетов Российской Федерации на Юге страны и обеспечение кардинального повышения качества жизни населения края на основе создания потенциала опережающего развития.
Для реализации стратегической цели развития Краснодарского края определены следующие стратегические направления:
— кардинальное повышение качества и продолжительности жизни, формирование условий и стимулов для развития человеческого капитала на основе повышения эффективности и конкурентоспособности здравоохранения, образования и жилищного строительства и коммунальной инфраструктуры;
— обеспечение высоких темпов устойчивого экономического роста края на основе реализации государственной структурно-институциональной политики, направленной на формирование глобальных конкурентных преимуществ экономики края;
— создание потенциала опережающего развития края для выполнения функции "опорного региона" в реализации целей федерального Правительства на основе взаимовыгодного межрегионального и международного сотрудничества;
— повышение эффективности государственного стратегического планирования и регулирования социально-экономических процессов в крае на основе формирования систем стратегического управления, оптимизации институциональной структуры, пространственного развития и территориального планирования.
Глоссарий
Список использованных источников
Нормативные правовые акты
1 Конституция Российской Федерации [Текст]: офиц. текст. – М.: Юрид. Лит., 1993. — 39с.
2 Гражданский кодекс РФ [Текст]: офиц. текст. — М.: Проспект, 2005. — 116 с.
3 Стратегия развития государства на период до 2010 г. [Текст]: доклад, подготовленный рабочей группой Государственного совета РФ под руководством В.И. Ишаева // учредители НП "Редакция журнала "Вопросы экономики"" и Институт экономики РАН. — М.: Красная Звезда, 2001. — ISSN 0042-8736. 2001. № 1.
4 Послание Президента Российской Федерации Федеральному Собранию Российской Федерации от 26.04.2007 / Администрация Президента РФ. — Москва, 2007. — Режим доступа: www.Kremlin.ru/appears
5 Послание Президента Российской Федерации Федеральному Собранию Российской Федерации от 0.05 2006 / Администрация Президента РФ. — Москва, 2006. — Режим доступа: www.Kremlin.ru/appears
6 Послание Президента Российской Федерации Федеральному Собранию Российской Федерации от 25.04.2005 / Администрация Президента РФ. — Москва, 2005. — Режим доступа: www.Kremlin.ru/appears
7 Федеральный закон РФ "О принципах и порядке разграничения предметов ведения и полномочий между органами государственной власти Российской Федерации и органами государственной власти субъектов РФ", принят 24.06. 1999 г [Текст] офиц. текст // Российские вести, 1999 от 28.06.1999г.
8 Закон Краснодарского края № 717-КЗ [28/06/2004] "О местном самоуправлении в Краснодарском крае". Принят Законодательным Собранием Краснодарского края 25.05. 2004 г. [Текст] офиц. текст // Краснодарские известия, 2004. от 28.05.2004г.
9 Договор о разграничении предметов ведения и полномочий между органами государственной власти Российской Федерации и органами государственной власти Краснодарского края [Текст] офиц. текст / Договор от 30.01.1996. // Российские вести. 1996. № 32.
10 Департамент экономического развития Краснодарского края [Электронный ресурс] / Администрация Краснодарского края. — Краснодар, 2008. — Режим доступа: http://economy.kubangov.ru/
11 Федеральная служба государственной статистики России [Электронный ресурс] / Правительство Российской Федерации. — Москва, 2008.
Научная литература
12 Абалкин, Л. О новой концепции долгосрочной стратегии // учредители НП "Редакция журнала "Вопросы экономики"" и Институт экономики РАН. — М.: Красная Звезда, 2008. — ISSN 0042-8736. 2008. № 3.
13 Агапова, Т.А., Серегина, С.Ф. Макроэкономика для вузов [Текст]: учебник / Т.А. Агапова, С.Ф. Серегина. — М.: Дело и Сервис, 2007. — 520с. — ISBN: 978-5-8018-0332-6
14 Антонова, З.Г. и др. Государственное регулирование национальной экономики [Текст]: учебное пособие / З.Г. Антонова, С.А. Астапенко, О.С. Селевич. — Томск: Изд. Томского государственного педагогического университета, 2003. — 180 с. — ISBN 5-674-01-4.
15 Василенко, И.А. Административно-государственное управление в странах Запада: США, Великобритания, Франция, Германия [Текст]: монография / И.А. Василенко. — М.: Логос, 2000. — 120с. — ISBN 5-473-014-2
16 Вечканов, Г.С., Вечканова Г.Р. Экономическая теория [Текст]: учебник / Г.С. Вечканов, Г.Р. Вечканова. — СПб.: Питер, 2007. — 256с. — ISBN 5-675-341-23-6.
17 Дмитриев, М. Перспективы экономических реформ в России // учредители НП "Редакция журнала "Вопросы экономики"" и Институт экономики РАН. — М.: Красная Звезда, 2005. — ISSN 0042-8736. 2005. № 11.
18 Дорошенко, И.В. Региональная экономика и размещение производительных сил [Текст]: учебное пособие / И.В. Дорошенко. – М.: Благовест, 2006. — 152 с. — ISBN: 5-85873-147-3
19 Евдокимов, В.Б., Старцев, Я.Ю. Местное управление в зарубежных странах [Текст]: правовые аспекты / В.Б. Евдокимов, Я.Ю. Старцев. — М.: Спарк, 2001. — 180с. — ISBN 5-873-673-11-2.
20 Иванченко, В. К новым социальным императивам России // учредители НП "Редакция журнала "Вопросы экономики"" и Институт экономики РАН. — М.: Красная Звезда, 2008. — ISSN 0042-8736. 2008. № 2.
21 Игнатов, В.Г. Экономика муниципальных образований [Текст]: учебное пособие / В.Г. Игнатов. — М.: МарТ, 2005. — 544с. — ISBN: 5-241-00657-5
22 Игнатов, В. Г., Бутов, В. И. Регионоведение (экономика и управление) [Текст]: учебное пособие / В.Г. Игнатов, В.И. Бутов. — Москва: ИКЦ "МарТ", Ростов н/Д: издательский центр "МарТ", 2004. — 528 с. — SBN 5-241-000345-2
23 Игнацкая, М. А. Новая экономика [Текст]: монография / М.А. Игнацкая. — М.: КомКнига, 2006. — 304с. — ISBN 5-675-671-01-4.
24 Камаев, В.Д. Учебник по основам экономической теории (экономика) [Текст]: учебник / В.Д. Камаев и др. – М.: "ВЛАДОС", 2003. – 637с. — isbn 5-691-00422-0.
25 Коваленко Е. Г. Региональная экономика и управление [Текст]: учебное пособие / Е.Г. Коваленко. — СПб.: Питер, 2005. — 288 с: ил. — ISBN 5-469-00711-1
26 Красильников, А. Эволюционные модели в теории экономического роста // учредители НП "Редакция журнала "Вопросы экономики"" и Институт экономики РАН. — М.: Красная Звезда, 2007. — ISSN 0042-8736. 2007. № 1.
27 Макаров, В. Об экономическом развитии и не только в контексте будущих достижений науки и техники // учредители НП "Редакция журнала "Вопросы экономики"" и Институт экономики РАН. — М.: Красная Звезда, 2008. — ISSN 0042-8736. 2008. № 3.
28 Мау, В. Экономическая политика 2007 года: успехи и риски// учредители НП "Редакция журнала "Вопросы экономики"" и Институт экономики РАН. — М.: Красная Звезда, 2008. — ISSN 0042-8736. 2008. № 2.
29 Нургалиев, Р.Г. Формирование предпринимательства в современной России: экономические аспекты [Текст]: монография / Р.Г. Нургалиев. — М.: Экономика, 2004. — 153с. — ISBN 5- 762-714-4.
30 Орешин, В. П. Государственное регулирование национальной экономики [Текст] : учебное пособие / В.П. Орешин. – МГУ им. М. Ю. Ломоносова – М.: ИНФРА- М, 2004 – 122 с. — ISBN 5-692-00897-5.
31 Плаксин, С., Жулин, А. Пути модернизации государственного аппарата: административная реформа и реформа государственной гражданской службы // учредители НП "Редакция журнала "Вопросы экономики"" и Институт экономики РАН. — М.: Красная Звезда, 2008. — ISSN 0042-8736. 2008. № 2.
32 Пороховский, А.А. О российской модели рыночной экономики // учредители НП "Редакция журнала "Вопросы экономики"" и Институт экономики РАН. — М.: Красная Звезда, 2005. — ISSN 0042-8736. 2005. № 1.
33 Пронкин, С.В., Петрунина, О.Е. Государственное управление зарубежных стран [Текст]: учебник / С.В. Пронкин, О.Е. Петрунина. — М.: Аспект Пресс, 2001. — 340с. — ISBN 5-88657-014-4
34 Региональная экономика [Текст]: учебник / Под ред. Видяпина В.И. и Степанова М.В.— М: Инфра-М, 2008. — 666с. — ISBN: 978-5-16-002973-3
35 Родионова, И.А. Региональная экономика [Текст]: учебное пособие / И.Л. Родионова — М.: Экзамен, 2004. — 384 с. — ISBN 5-94692-856-2
36 Суспицин, С. Проблемы методического обеспечения конкретных направлений государственной региональной политики // учредители Государственный университет управления и НП "Издательский дом "Экономический журнал"". — М: Финансы и статистика, 2002. — ISSN 0130-9757. 2002. № 11-12.
37 Экономическая теория [Текст]: учебник. / Под общ ред. акад. В.И.Видяпина, А.И.Добрымина, Г.П.Журавлевой, Л.С.Тарасевича. - М.: ИНФРА-М, 2005. - 672 с. - ISBN 5-16-002162-0
Список сокращений
1. ВНП — валовой национальный продукт;
2. ВВП — валовой внутренний продукт;
3. РАН – Российская академия наук;
4. РФ – Российская Федерация;
5. ЦБ РФ – Центральный банк Российской Федерации;
6. СНГ — Союз независимых государств;
7. ЕС — Европейский союз;
8. ВТО — Всемирная торговая организация;
9. Минэкономразвития — Министерство экономического развития Российской Федерации;
10. ЮФО – Южный федеральный округ;
11. ВРП – валовой региональный продукт;
12. ВРП — валовой региональный продукт.
Приложение А
Структура разграничения полномочий между федеральными и региональными ветвями власти

Рисунок 1 — Структура разграничения полномочий между федеральными и региональными ветвями власти
Приложение Б
Социально-экономические показатели развития регионов
Таблица 1 — Основные социально-экономические показатели по отдельным регионам Южного федерального округа в 2006 года
| Краснодарский край | Республика Адыгея | Ставропольский край | Астраханская область | Волгоградская область | Ростовская область | |
| Индекс промышленного производства, в % к соответствующему периоду предыдущего года | 105,0 | 109,3 | 102,4 | 100,4 | 104,8 | 119,2 |
| Индекс производства по видам экономической деятельности, в % к соответствующему периоду предыдущего года: | ||||||
| Добыча полезных ископаемых | 98,0 | 120,3 | 88,4 | 104,9 | 102,7 | 109,0 |
| Обрабатывающие производства | 106,3 | 108,9 | 103,1 | 96,6 | 103,2 | 125,4 |
| из них: | ||||||
| производство пищевых продуктов, включая напитки, и табака | 103,4 | 109,8 | 103,1 | 85,1 | 88,7 | 106,0 |
| текстильное и швейное производство | 95,2 | 96,5 | 112,9 | 127,9 | 89,8 | 103,6 |
| производство кожи, изделий из кожи и производство обуви | 114,4 | - | 93,0 | 135,2 | 63,6 | 92,6 |
| обработка древесины и производство изделий из дерева | 116,5 | 89,0 | 61,9 | 90,4 | 131,3 | 109,9 |
| целлюлозно-бумажное производство; издательская и полиграфическая деятельность | 107,8 | 92,7 | 92,9 | 141,4 | в 2,1р. | 104,9 |
| производство кокса, нефтепродуктов | 119,2 | - | 53,5 | 96,3 | 101,0 | 102,3 |
| металлургическое производство и производство готовых металлических изделий | 79,2 | - | 71,1 | 132,0 | 115,0 | 96,1 |
| производство машин и оборудования | 85,8 | в 2,7р. | 100,1 | 74,2 | 97,0 | 120,7 |
| производство электрооборудования, электронного и оптического оборудования | 70,0 | - | 96,1 | 99,3 | 84,9 | 110,9 |
| производство транспортных средств и оборудования | 139,4 | - | 92,6 | 67,2 | 133,4 | 184,6 |
| Производство и распределение электроэнергии, газа и воды | 105,0 | 109,0 | 105,4 | 108,9 | 111,6 | 96,3 |
| Индекс цен производителей промышленных товаров, в % к уровню предыдущего месяца | 101,6 | 99,6 | 100,6 | 110,9 | 103,2 | 101,8 |
| Индекс сельскохозяйственного производства, в % к соответствующему периоду предыдущего года | 101,3 | 105,8 | 103,5 | 92,9 | 104,1 | 100,2 |
| Инвестиции в основной капитал по полному кругу предприятий, млн. руб. | 16706 | 313,0 | 4945 | 3472 | 7431 | 9876 |
| Индекс физического объема инвестиций в основной капитал в % к соответствующему периоду предыдущего года | 91,7 | 99,4 | 86,1 | 73,5 | 162,3 | 105,3 |
| Ввод в действие общей площади жилых домов (без учета зданий, построенных на садовых и дачных участках), тыс. кв. м. | 549,1 | 15,6 | 219,7 | 107,2 | 109,0 | 330,4 |
| -//-, в % к соответствующему периоду предыдущего года | 105,2 | 198,0 | 119,7 | 110,8 | 99,5 | 108,1 |
| Оборот розничной торговли по всем каналам реализации, млн. руб. | 62058 | 3145,2 | 29201 | 8252,4 | 29991 | 54710 |
| Индекс физического объема оборота розничной торговли, в % к соответствующему периоду предыдущего года | 115,6 | 122,8 | 112,3 | 103,9 | 117,7 | 112,7 |
| Оборот розничной торговли торгующих организаций и индивидуальных предпринимателей вне рынка, млн. руб. | 52577,9 | 2136,5 | 20324,0 | 6223,7 | 24775,9 | 41227, |
| Денежные доходы в среднем на душу населения в месяц за январь- март, руб. | 4412,0 | 3113,7 | 3890,4 | 4305,2 | 4556,2 | 4808,2 |
| -//-, в % к соответствующему периоду предыдущего года | 129,3 | 128,8 | 124,1 | 110,4 | 117,8 | 120,8 |
| Денежные доходы населения – всего, млн. руб. | 25350 | 1644 | 12104 | 4762 | 13885 | 24473 |
| Реальные денежные доходы за январь- март, в % к соответствующему периоду предыдущего года | 112,5 | 113,8 | 108,5 | 97,0 | 104,0 | 103,2 |
| Численность официально зарегистрированных безработных на конец периода, тыс. чел. | 22,4 | 10,9 | 27,4 | 14,1 | 23,2 | 37,4 |
| -//-, в % к соответствующему периоду предыдущего года | 144,4 | 134,3 | 179,8 | 138,1 | 151,6 | 128,6 |
| Прожиточный минимум в среднем на душу населения в месяц за 1 квартал, руб. | 2620 | 2387 | 2464 | 2396 | 2244 | 2514 |
| -//-, в % к соответствующему периоду предыдущего года | 126,2 | 130,4 | 117,8 | 118,5 | 114,7 | 120,9 |
| Итого доходов консолидированного бюджета (без внутренних оборотов), млн. руб. | 11021 | 1090 | 5723 | 1996 | 5258 | 9649 |
| из них, в % к общей сумме доходов: | ||||||
| налог на прибыль организаций | 20,8 | 4,8 | 13,2 | 23,9 | 15,2 | 13,6 |
| налог на доходы физических лиц | 26,2 | 13,3 | 20,1 | 33,1 | 28,7 | 24,5 |
| акцизы | 8,9 | 6,0 | 6,1 | 10,1 | 8,9 | 8,1 |
| безвозмездные поступления | 20,3 | 68,4 | 42,1 | 7,1 | 22,3 | 34,3 |
| из них дотации на выравнивание уровня бюджетной обеспеченности | 12,2 | 62,9 | 34,9 | - | 15,4 | 27,9 |
| Итого доходов (без внутренних оборотов, в % к соответствующему периоду предыдущего года) | 111,7 | 136,9 | 132,2 | 109,0 | 124,4 | 139,2 |
| Итого расходов консолидированного бюджета (без внутренних оборотов) | 9555 | 656 | 4719 | 2075 | 4972 | 7041 |
| из них (в % к общей сумме расходов) на | ||||||
| общегосударственные вопросы | 13,9 | 0,4 | 9,0 | 12,0 | 11,5 | 9,8 |
| национальную безопасность и правоохранительную деятельность | 6,3 | 9,1 | 5,9 | 6,8 | 6,2 | 5,7 |
| национальную экономику | 5,9 | 1,5 | 12,2 | 7,5 | 11,6 | 5,0 |
| Итого расходов (без внутренних оборотов, в % к соответствующему периоду предыдущего года) | 101,0 | 90,1 | 113,5 | 111,1 | 107,3 | 109,9 |
| Профицит, дефицит (-) консолидированного бюджета, млн. руб. | 1466 | 434 | 1004 | -78,7 | 285,6 | 2607 |
Таблица 2 — Основные показатели социально-экономического развития Краснодарского края в 2006-2007 гг.
| Показатели | 2007 год | 2006 год | ||||
| данные | Темп роста,% | Справочно темп роста по России, % | данные | Темп роста,% | Справочно темп роста по России, % | |
| Экономический рост | ||||||
| Динамика ВРП (оценка), в % к предыдущему году | 108,1 1) | Х | 108,1 | 112,4 1) | Х | 107,4 |
| Индекс промышленного производства, в % к предыдущему году | 110,7 2) | 106,3 2) | 122,9 2) | 103,9 2) | ||
| Объем продукции сельского хозяйства, млрд. руб. | 138,9 | 97,6 | 103,3 | 116,3 | 104,2 | 103,6 |
| Инвестиции в основной капитал, млрд. руб. | 224,9 | 125,8 | 121,1 | 152,1 | 117,4 | 113,7 |
| Объем строительных работ, млрд. руб. | 121,2 | 116,5 | 118,2 | 85,0 | 125,5 | 118,1 |
| Ввод в действие жилых домов, тыс. кв. м | 3710,4 | 137,2 | 119,4 | 2705 | 139,5 | 116,1 |
| Грузооборот транспорта, млрд. т-км | 106,9 | 97,9 | 102,2 | 109,1 | 105,6 | 102,7 |
| Объем услуг связи 3) , млрд. руб. | 27,7 | 120,7 | 120,1 | 22,0 | 117,5 | 124,0 |
| Оборот оптовой торговли, млрд. руб. | 473,0 | 109,3 | 113,4 | 384,5 | 128,1 | 109,9 |
| Оборот розничной торговли, млрд. руб. | 372,3 | 125,5 | 115,2 | 274,7 | 119,2 | 113,9 |
| Оборот общественного питания, млрд. руб. | 18,8 | 124,1 | 114,4 | 13,7 | 120,9 | 111,8 |
| Объем платных услуг населению, млрд. руб. | 110,5 | 114,8 | 107,1 | 87,2 | 109,0 | 107,9 |
| Доходы коллективных средств размещения в санаторно-курортном комплексе, млрд. руб. | 25,9 | 108,3 | Х | 21,7 | 107,3 | Х |
| Инфляция | ||||||
| Индекс потребительских цен, январь-декабрь в % к январю-декабрю предыдущего года | 109,9 | 109,0 | 109,2 | 109,7 | ||
| Индекс потребительских цен, декабрь в % к декабрю предыдущего года | 111,3 | 111,9 | 109,5 | 109,0 | ||
| Цены производителей промышленных товаров, январь-декабрь в % к январю-декабрю предыдущего года | 113,6 | 112,2 | 110,0 | 112,4 | ||
| Цены производителей промышленных товаров, декабрь в % к декабрю предыдущего года | 118,4 | 125,1 | 111,0 | 110,4 | ||
| Финансы | ||||||
| Собственные доходы консолидированного бюджета края, млрд. руб. | 90,1 | 134,6 | 123,7 | 66,9 | 130,9 | 122,5 |
| Финансовый результат деятельности предприятий 4) , млрд. руб. | 66,3 | 146,7 | 127,6 | 33,5 | в 2,9 р. | 130,2 |
| Доля убыточных предприятий 4) , % | 17,9 | Х | 26,4 | 22,7 | Х | 32,0 |
| Внешнеэкономическая деятельность | ||||||
| Экспорт товаров, млн. долл. США | 3 576 | 126,8 | 117,0 | 2 820 | 182,4 | 124,8 |
| Импорт товаров, млн. долл. США | 2 575 | 153,5 | 144,9 | 1 678 | 124,9 | 139,6 |
| Уровень жизни населения | ||||||
| Среднедушевые денежные доходы населения в месяц 5) , руб. | 9 484 | 131,4 | 122,7 | 7 217 | 126,5 | 125,5 |
| Реальные располагаемые денежные доходы, в % к соответствующему периоду предыдущего года | 117,3 | 110,4 | 117,2 | 113,3 | ||
| Номинальная начисленная среднемесячная зарплата 6) , руб. | 10 339 | 127,5 | 126,7 | 8 109 | 122,9 | 124,3 |
| Реальная зарплата, в % к соответствующему периоду предыдущего года | 116,0 | 116,2 | 112,5 | 113,3 | ||
| Задолженность по заработной плате, млн. рублей | 7,9 | 17,4 | 64,2 | 45,4 | 100,0 | 72,3 |
| Занятость и безработица | ||||||
| Численность экономически активного населения, тыс. человек 4) | 2379 | 100,2 | 100,8 | 2373,6 | 100,0 | 100,8 |
| Уровень занятости в экономике, в % к экон активному населению 4) | 93,2 | Х | 94,1 | 92,4 | Х | 93,3 |
| Уровень общей безработицы, в % к экономически активному населению 4) | 6,8 | Х | 5,9 | 7,6 | Х | 6,7 |
| Уровень зарегистрированной безработицы, в % к экономически активному населению | 0,8 | Х | 2,1 | 0,8 | Х | 2,3 |
1) оценка департамента экономического развития Краснодарского края
2) агрегированный индекс производства по видам деятельности "добыча полезных ископаемых", "обрабатывающие производства", "производство и распределение электроэнергии, газа и воды"
3) по крупным и средним предприятиям
4) данные за 11 месяцев
5) в среднем по России денежные доходы населения в 2007 году составили 12 490 рублей в месяц
6) в среднем по России среднемесячная зарплата в 2007 году составила 13 518 рублей
Таблица 3 — Анализ преимуществ и недостатков регионального развития Краснодарского края
| Сильные стороны (S) | Слабые стороны (W) |
Географическое и транспортное положение: · выгодное геостратегическое положение. Край - самый южный регион России, имеет прямой выход к международным морским путям, реализует интересы страны в зоне азово-черноморского и средиземноморского экономического сотрудничества; · развитость транспортной инфраструктуры. Наличие и широкое использование практически всех видов транспорта. Природные условия и ресурсы: · благоприятные почвенно-климатические условия края позволяют получать лучшие по сравнению с большинством регионов Российской Федерации урожаи сельскохозяйственной продукции; · край - популярный курортно-туристический регион России, уникальные природные условия, наличие месторождений минеральных вод и лечебных грязей; · наличие полного спектра собственных сырьевых запасов для развития базы стройиндустрии. Экономический и человеческий потенциал: · благоприятный имидж региона для обеспечения притока квалифицированных кадров, бизнес-структур; · наличие квалифицированных кадров в большинстве секторов экономики; · положительный миграционный приток. Стабильность социальных, межнациональных и межконфессиональных отношений: · в крае созданы условия для адаптации и вовлечения в социально-экономическую жизнь региона представителей разных национальностей и конфессий; · социальная стабильность в регионе. Система управления краем: · наличие законодательной активности, стимулирующей развитие экономики в крае; · высокая степень синхронизации задач, решаемых администрациией края, с задачами, поставленными федеральным Правительством. |
Недостаточная конкурентоспособность продукции, основных фондов и технологий: · недостаточная конкурентоспособность продукции, товаров и услуг ряда краевых товаропроизводителей. Недостаток современных технологий, обеспечивающих высокие качественные характеристики производимых продуктов и услуг; · значительная степень физического и морального износа основного оборудования на ряде предприятий края, низкая производительность труда; · отсутствие достаточного инновационного задела, определяющего конкурентоспособное развитие реального сектора экономики. Неразвитость инновационной инфраструктуры; · недостаточный уровень использования современных рыночных систем управления, организации труда, ресурсосбережения и другие; · недостаточно высокий имидж многих курортов края в сравнении с зарубежными курортами-конкурентами. Недостаток ресурсов и развития инфраструктур для обеспечения высоких темпов роста экономики: · недостаток энергоресурсов и высокая зависимость края от цен на энергоносители; · недостаток ресурсной базы для развития ряда отраслей промышленности; · отставание развитой дорожно-транспортной сети при росте грузовых и пассажирских потоков, а также пропускной способности морских портов; · дисбаланс в структуре профессиональной подготовки кадров. Неразвитость рыночных институтов: · отсутствие современных мощностей по переработке отходов ограничивает развитие ряда территорий. Нерешенные социальные и демографические проблемы: · дифференциация населения, доля населения с доходами ниже прожиточного минимума 22,9% против 16% по России в целом по итогам 2006 года; · старение и естественная убыль населения; · небольшая доля жилья повышенного стандарта; · неполная обеспеченность детскими садами. |
| Возможности (O) | Угрозы (Т) |
Возможности развития за счет повышения конкурентоспособности и инвестиционной привлекательности экономики края: · масштабное и системное привлечение инвестиций в экономику края при реализации мероприятий по повышению инвестиционной привлекательности; · повышение конкурентоспособности продукции, товаров и услуг краевых товаропроизводителей на основе развития высоких технологий и инноваций, формирования традиционных и новых краевых брендов. Возможности использования преимуществ географического положения, природных условий и территории: · получение государственной (в том числе федеральной) поддержки для реализации крупных инфраструк-турных проектов на территории края; · повышение эффективности развития сельского хозяйства, в том числе виноградарства и чаеводства; · развитие современного курортно-туристского бизнеса, массовое привлечение на курорты края туристов и отдыхающих; · привлечение инвестиций в жилищное строительство для удовлетворения растущего спроса со стороны жителей края, прибывающих мигрантов, а также спроса жителей других регионов на второе жилье; · эффективное использование территориальных ресурсов (земли, недвижимости). Возможности межрегионального и международного сотрудничества: · получение синергетического эффекта от реализации крупных межрегиональных проектов, в том числе транспортных и туристических; · возможность вхождения в международные транспортные коридоры; · использование трудовых ресур-сов за счет миграционного притока из других регионов России и стран СНГ; · дальнейшее развитие междуна-родных связей, стимулирование создания на территории края иностранных и совместных предпри-ятий. |
Угрозы геостратегического и этнокультурного характера: · близость к зонам конфликтов на Северном Кавказе Российской Федерации и в Грузии. Угрозы, связанные с недостаточной конкурентоспособностью экономики края: · угроза роста технического и технологического отставания ряда производств от конкурентов в России и за рубежом; · усиление конкуренции со стороны стран, активно продвигающих близкие по маркетинговой позиции туристические продукты; · риск потери предприятиями края занимаемых позиций на российском рынке в связи со вступлением в ВТО. Угрозы, связанные с отраслевыми диспропорциями в экономике края: · риск снижения конкурентоспособности сельхозпроизводства; · отток квалифицированных кадров из АПК и утеря технологий и традиций сельскохозяйственного производства в результате низкого уровня оплаты в сельском хозяйстве и отраслях промышленного производства. Угрозы демографического характера: · угроза увеличения демографической нагрузки на работающих. Угрозы снижения привлекательности края для проживания и работы: · риск возникновения техногенных и экологических проблем, который усиливается природными факторами (селе- и сейсмоопасность). |
Таблица 4 — Динамика основных макроэкономических показателей (инерционный вариант, в ценах 2005 года)

Таблица 5 — Динамика основных макроэкономических показателей (инвестиционный вариант, в ценах 2005 года)

Похожие рефераты:
Содержание и инструментарий государственного регулирования экономики
Бюджетный процесс в условиях перехода к рыночным отношениям на примере Хабаровского края
Институт местного самоуправления в истории России
Создание инвестиционной инфраструктуры в регионе
Основные проблемы местного самоуправления в Российской Федерации
Государственная поддержка инвестиционной деятельности
Российский опыт местного самоуправления: исторические модели и современное состояние
Роль внешней трудовой миграции в формировании рынка труда Ставропольского края
Оценка инвестиционного климата в России
Особенности инвестиционного климата и инвестиционной привлекательности Ростовской области
Финансовая система Ставропольского края
Управление рисками инвестиционных проектов в пищевой промышленности