| Скачать .docx |
Реферат: Поли-е-капроамид
Министерство образования Российской Федерации и науки
Российской Федерации
Государственное образовательное учреждение высшего профессионального образования
“Алтайский Государственный Технический Университет
им. И.И. Ползунова”
Реферат.
По дисциплине «органическая химия» на тему:
«Поли-е-капроамид»
Выполнил студент гр. ПКМ-71:
Беляшкин Н. И.
Проверила преподаватель
кафедры ФиТКМ:
Арсентьев С.Н.
Подпись:
Барнаул 2008 г.
Содержание
Введение
Описание и свойства поли-е-капроамида
Структура и конформация поли-е-капроамида. Схема реакций получения
Получение поли-е-капроамида
Применение поли-е-капроамида
Заключение
Список
Введение.
Жизнь современного человека трудно представить себе без всевозможных искусственных и синтетических материалов. Из них сделаны большинство предметов нашей повседневной жизни. Натуральные же, природные, материалы давно перешли из разряда самых простых и доступных в разряд роскоши, доступной далеко не каждому. Одно из основных мест среди искусственных материалов в нашей жизни занимают полимерные вещества. Мы встречаемся с ними ежедневно: корпуса бытовой техники и электроники, упаковка продуктов, одежда и т. п. Природные и искусственные полимеры сыграли большую роль в современной технике, а в некоторых областях остаются незаменимыми и до сих пор, например в целлюлозно-бумажной промышленности. Однако резкий рост производства и потребления органических материалов произошел за счет синтетических полимеров – материалов, полученных синтезом из низкомолекулярных веществ и не имеющих аналогов в природе. Развитие химической технологии высокомолекулярных веществ – неотъемлемая и существенная часть современнойпромышленности. Без полимеров уже не может обойтись ни одна отрасль техники, тем более новой.
Полимером называется органическое вещество, молекулы которого состоят из одинаковых, многократно повторяющихся, звеньев – мономеров. Размер молекулы полимера определяется чилом этих звеньев(степенью полимеризации n). Если n= от 10 и выше, то такие вещества называют олигомерами. Если n значительно больше 10, то вещества называют полимерами.С возрастанием n увеличивается вязкость, вещество становится воскообразным, наконец, при n=1000 образуется твердый полимер. Степень полимеризации неограниченна: она может быть 104 , и тогда длина молекул достигает микрометров. Молекулярная масса полимера равна произведению молекулярной массы мономера и степени полимеризации. Обычно она находится в пределах от 103 до 3×105 . Столь большая длина молекул препятствует их правильной упаковке, и структура полимеров варьирует от аморфной до частично кристаллической. Доля кристалличности в значительной мере определяется геометрией цепей. Чем ближе укладываются цепи, тем более кристалличным полимер становится. Кристалличность не может быть идеальной, всегда остаются аморфные участки.
Аморфные полимеры плавятся в диапазоне температур, зависящем не только от их природы, но и от длины цепей; кристаллические имеют точку плавления.
Независимо от вида и состава исходных веществ и способов получения материалы на основе полимеров можно классифицировать следующим образом: пластмассы, волокниты, слоистые пластики, пленки, покрытия, клеи.
Одним из самых популярных в промышленном и бытовом использовании волокнитов является поли-е-капроамид, который известен широкому кругу людей, как капрон. Необычайную популярность данный полимер приобрел благодаря, в основном, своим прочностным характеристикам и относительной дешевизне в получении. И сегодня трудно представить, например, нашу одежду без капроновых составляющих.
Поли-е-капроамид впервые был получен в 1899 г. Габриэлем и Маасом при поликонденсации е-аминокапроновой кислоты. При этом было сделано очень важное наблюдение, что нагревание е-аминокапроновой кислоты приводит к образованию наряду с полимером также и низкомолекулярного циклического продукта - е-капролактама.
Поли-е-капроамид впоследствии сыграл большую роль в развитии промышленности синтетических волокон: его стали широко применять в качестве исходного материала для производства волокна. Это произошло после того, как Шлак открыл в 1938 г., что е-капролактам при нагревании с водой способен полимеризоваться, образуя при этом высоко-молекулярный полимер. На основе этого цолиамида было создано синтетическое волокно, получившее название перлон или капрон.[8]
Описание и свойства Поли-е-капроамида:
Поли-е-капрамид по своему строению относится к полиамидам.
Полиамиды – высокомолекулярные соединения, содержащие в основании цепи макромолекулы повторяющиеся амидные группы – С(О) – NH –. Отличительной чертой полиамидов является наличие в основной молекулярной цепи повторяющейся амидной группы –C(O)–NH–. Различают алифатические и ароматические полиамиды. Известны полиамиды, содержащие в основной цепи как алифатические, так и ароматическиефрагменты.
Обычное обозначение полиамидов на российском рынке ПА или PA. В названиях алифатических полиамидов после слова «полиамид» ставят цифры, обозначающие число атомов углерода в веществах, использованных для синтеза полиамида. Так, полиамид на основе ε-капролактама называется полиамидом-6 или PA 6. Полиамид на основе гексаметилендиамина и адипиновой кислоты – полиамидом-6,6 или PA 66 (первая цифра показывает число атомов углерода в диамине, вторая – в дикарбоновой кислоте). Помимо обычных обозначений для полиамидов могут использоваться и названия торговых марок: капрон, нейлон, анид, капролон, силон, перлон,рильсан.[4]
ПОЛИ-e-КАПРОАМИД (полиамид-6, капрон, капролон, перлон, силон, амилан, найлон-6, пласкон и т. д.) [—HN— —(СН2 )5 СО—]n , бесцветная рогоподобная, в тонких слоях прозрачная масса; степень кристалличности до 60%; среднемассовая мол. м. (10-35) · 103 ; т.пл. 2250 C, температура размягчения - 2100 C, температура хрупкости от -25 до -300 C; плотность 1,13 г/см3 ; растворяется в концентрированных H2 SO4 и концентрированных HCOOH, крезоле, фторированных спиртах и др. сильнополярных растворителях. Обладает высоким водопоглощением (до 12% по массе в зависимости от степени кристалличности).
Для поли-е-капроамида характерны высокая износостойкость, устойчивость формы при повышенных температурах. Для промышленного Поли-е-капроамида: sраст
=400-850 МПа (ориентированный Поли-е-капроамид),
90 МПа; ударная вязкость 150-170 кДж/м2
; модуль упругости при растяжении 500-750 МПа; относит. удлинение 20-35% (ориентированный); теплостойкость по Вика 160-1800
C, по Мартенсу 40-45 0
C;
1,7-2,1 кДж/(кг·К); 4,5-11,0 при 60 Гц и 3,6-4,3 при 1 МГц,
0,03-0,07 при 60 Гц и 0,03-0,13 при 1 МГц.[4]
Устойчив к воздействию углеводородов, масел, спиртов, кетонов, эфиров, щелочей, слабых кислот. Не подвержен коррозии, может работать в соленой воде. Экологически чист. Имеет гигиенический сертификат на контакт с пищевыми продуктами и питьевой водой. Растворяется в крезолах, фенолах, концентрированных неорганических кислотах, муравьиной и уксусной кислотах.[6]
В инертной атмосфере не разлагается даже при его температуре плавления. При длительном хранении на воздухе, особенно при повышенных температурах, а также при обработке озоном он окисляется с образованием пероксидных групп (это свойство используют для прививки к Поли-е-капроамиду виниловых мономеров). Поли-е-капроамид не гидролизуется водой; заметный гидролиз происходит при нагревании и ускоряется в присутствии щелочей и особенно кислот.
Поли-е-капроамид вступает в реакцию замещения по атому H амидной группы, например, при взаимодействии с этиленоксидом образуется оксиэтилированный Поли-е-капроамид, с амидом Na - натрийсодержащий Поли-е-капроамид.
Поли-е-капроамид долговечен даже при постоянной механической нагрузке. Высокие диэлектрические свойства капролона позволяют использовать его в радио- и электротехнической отраслях промышленности. Обладает низким коэффициентом трения в паре с любыми металлами, хорошо и быстро прирабатывается. Может работать без смазки в узлах трения. Обеспечивает надежную и бесшумную работу устройств и механизмов. Как правило, в 1,5 -2 раза снижает износ пар трения, повышая их ресурс.[5]
Структура и конформация Поли-е-капроамида. Схема реакций получения:
[9]
Рис. 1 Структура
Поли-е-капроамид является полимером линейной структуры. Его макромолекула имеет вид кривой, пилообразной плоской линии. Такая конформация затрудняет близкую укладку цепей, к тому же полимер является волокнитом, а это также обуславливает линейную укладку цепей: Следовательно капрон является веществом аморфным.
Получение Поли-е-капроамида:
В промышленности Поликапроамид получают полимеризацией мономера (Капролактама); перерабатывают методами, обычными для полиамидов. При полимеризации в формах получают крупногабаритные изделия из Поликапроамид, не требующие механической обработки. Поликапроамид используется в основном для производства волокон (см. Полиамидные волокна), а также для изготовления различных деталей машин. Поликапроамид выпускают под названием капрон, капролон (СССР), перлон (ФРГ), дедерон (ГДР), силон (ЧССР), амилан (Япония), найлон-6, пласкон, капролан (США).
[8]
Рис. 2 Получение капроамида
-КАПРОЛАКТАМ (гексагидро-2-азепинон, лактам e-аминокапроновой кислоты, 2-оксогексаметиленимин), молекулярная масса 113,16; бесцветные гигроскопические кристаллы, т. пл. 68,8 °С, т. кип. 262,5 °С; плотность при 70 °С 1,02 г/см3; nD70 1,4790, nD20 (50%-ный водный р-р.1,4795; vкрит 339,5.10-6 м3/моль, tкрит 750 и 805,7 К,
[8]
Рис. 3 поли-е-капроамид
pкрит 47,62.105 Па; температурный коэффициент объемного расширения 0,00104 К-1 (80 90 °С); С0p при 60 и 70 °С соотв. 1,67 и 1,76 кДж/(кг.К); DH0обр -269,63 кДж/моль, DH0сгор - 3605,2 кДж/моль; S0298 1,49 Дж/(моль.К). Уравнения температурной зависимости давления пара: для твердого (308-333 К) lgp (мм рт. ст.) = 13,06 + 4,73.10-3/T, жидкого (353-413К) lgp (мм рт.ст.) = 6,78 + 2344/T; h 0,009 и 0,0047 Па.с соответственно при 78 и 100 °С; g 33,4.10-3 Н/м (130°С); теплопроводность 0,2326 Вт/(м.К); e 74 (20 °С, 20%-ный водный р-р). Капролактам хорошо растворим в воде, органических растворителях и в разбавленной H2 SO4 ; теплота растворения в воде 35,17 Дж/кг, в концентрированной H2 SO4 611,27 Дж/кг (298-305 К). По химическим свойствам Капролактам - типичный представитель лактамов. При нагревании с концентрированными минеральными кислотами образует соли; в присутствии небольших количеств воды, спиртов, аминов, карбоновых кислот при 250-260 °С полимеризуется с образованием полиамидной смолы, из которой затем получают волокно капрон (Поли-e-капроамид). В промышленности Капролактам получают из бензола, фенола или толуола по схемам:

Рис.4 Получение Капролактама [7]
В промышленности наибольшее распространение получил метод синтеза Капролактана из бензола. Технологическая схема включает гидрирование бензола в циклогексан в присутствии Pt/Al2O3 или никель-хромового катализатора при 250-350 и 130-220°С, соответственно. Жидкофазное окисление циклогексана в циклогексанон осуществляют при 140-160°С, 0,9-1,1 МПа в присутствии нафтената или стеарата Со. Получающийся в результате окисления циклогексанол превращают в циклогексанон путем дегидрирования на цинк-хромовых (360-400 °С), цинк-железных (400 °С) или медь-магниевых (260-300 °С) смешанных катализаторах. Превращение в оксим проводят действием избытка водного р-ра сульфата гидроксиламина в присутствии щелочи или NH3 при 0-100°С. Завершающая стадия синтеза Капролактама - обработка циклогексаноноксима олеумом или концентрированной H2 SO4 при 60-120 °С (перегруппировка Бекмана). Выход Капролактама в расчете на бензол 66-68%. При фотохимическом методе синтеза Капролактама из бензола циклогексан подвергают фотохимическому нитрозированию в оксим под действием NOCl при УФ облучении. Метод синтеза К. из фенола включает гидрирование последнего в циклогексанол в газовой фазе над Pd/Al2O3 при 120-140°С, 1-1,5 МПа, дегидрирование полученного продукта в циклогексанон и дальнейшую обработку как в методе синтеза из бензола. Выход 86-88%. Метод синтеза К. из толуола включает: окисление толуола при 165°С в присутствии бензоата Со; гидрирование получающейся бензойной кислоты при 170°С, 1,4-1,5 МПа в присутствии 5%-ной взвеси Pd на мелкодисперсном угле; нитрозирование циклогексанкарбоновой кислоты под действием нитрозилгидросульфата (нитрозилсерной кислоты) при 75 80 °С до Капролактама-сырца. Некоторые стадии этой схемы недостаточно селективны, что приводит к необходимости сложной очистки получаемого К. Выход К. 71% в расчете на исходный продукт. Полученный любым из перечисленных методов Капролактам предварительно очищают с помощью ионообменных смол, NaClO и КМnО4 , а затем перегоняют. Побочный продукт производства (NH4 )2 SO4 (2,5-5,2 т на 1 т К.), который используется в сельском хозяйстве в качестве минерального удобрения. [2]
Поли-е-капроамид получают главным образом гидролитической полимеризацией Капролактама, протекающей под действием воды в присутствии катализатора (серная, фосфорная, бензойная, уксусная или адипиновая кислота, гексаметиленадипинамид):
[8]
Процесс проводят по периодической или непрерывной технологической схеме при 240-2700C и 1,5-2,5 МПа. Содержание в Поли-е-капроамиде низкотемпературной водорастворимой фракции (Капролактама и его олигомера) достигает 5-11%.
Анионную полимеризацию Капролактама в промышленности проводят в присутствии Na-соли К. (катализатор) и некоторых N-алкилимидов (активатор), например, N-ацетилкапролактама. Реакцияция протекает практически без индукционного периода (в отличие от гидролитич. полимеризации) при 140-2000C и нормальном давлении. Анионную полимеризацию К. проводят в формах и получают полиамидные изделия методом химического формования по схеме "мономер - изделие". Остаточное содержание мономера в Поли-е-капроамиде не превышает 1,5-2,5%, его прочность при сжатии и статическом изгибе, а также твердость в 1,5-1,6 раза выше, ударная вязкость в 3-5 раз выше, а водопоглощение в 2,5 раза ниже, чем у Поли-е-капроамида, получаемого гидролитической полимеризацией. Используя при анионной полимеризации Капролактама полифункциональные активаторы (например, толуилендиизоцианат, N-метакри-лоил-е-капролактам, N, N', N:-тримезиноил-тер-e-капролак-там и др.), получают разветвленный и частично сшитый Поли-е-капроамид, механическая прочность которого выше, чем у обычного.[1]
Определение динамических свойств полимера, их обработка позволяет оценить и количественно описать ориентацию, наведенную в процессе формования в образцах, полученных гидроэкструзией в твердой фазе. На примере гидроэкструдатов поли-е-капроамида установлено, что зависимость параметра порядка ориентации макроструктуры с изменением коэффициента экструзии в определенном диапазоне имеет характер фазового перехода. С целью определения наличия или отсутствия фазового перехода подготовлен и проведен эксперимент по определению удельной теплоемкости гидроэкструдатов поли-е-капроамида в диапазоне температур до 2300С, полученных при различных коэффициентах экструзии. Использовался метод электротеплового моста. Метод основан на нагревании двух образцов в одинаковых условиях с одинаковой скоростью, один из которых – эталон с известной удельной теплоёмкостью, другой – испытуемый образец. Проведен анализ кривых удельной теплоемкости гидроэкструдатов поли-е-капроамида от коэффициента экструзии. Отмечен сдвиг пика удельной теплоемкости в области температур Т=74-760С. Полученные экспериментальные данные показали, что характер изменения удельной теплоемкости образцов зависит от коэффициента экструзии, однако пока преждевременно говорить о том, что с изменением коэффициента экструзии в материале имеет место фазовый переход.[7]
Применение поли-е-капроамида:
Поли-е-капроамид применяют для производства волокон, а также зубчатых и червячных колес, втулок, болтов, гаек и других деталей машин, пленок, изоляционных материалов в электро- и радиотехнике. Поли-е-капроамид перерабатывают прессованием, экструзией, литьем под давлением. Формование волокна осуществляется из расплава капрона. Полимер в виде гранул или крошки подают в камеру, где происходит его плавление. Затем расплавленный полимер продавливают через фильеру, при этом происходит ориентация макромолекул вдоль оси волокна. Выходя из фильеры, нити полимера, омываемые потоком воздуха, становятся твердыми. Последующая вытяжка волокна приводит к дополнительной ориентации макромолекул, что придает волокну повышенную прочность. Из капрона можно получить тончайшую нить: ее длина в 9км будет весить всего 1г. [5]
Применяется также, например, в экспериментальной науке и создании новых технологий, из-за особенностей свойств.
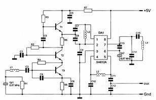
КОМПЕНСАЦИОННЫЙ ДАТЧИК ВЛАЖНОСТИ НА КВАРЦЕВОМ РЕЗОНАТОРЕ:
Экспериментальные данные. Для датчика влажности были выбраны кварцевые резонаторы AT-среза с резонансной частотой 6,67 МГц , которые предварительно были подвержены химической очистке. В качестве чувствительного элемента был выбран поли--капроамид, поскольку этот полимер сохраняет свою чувствительность к влаге в широком диапазоне температур. Отметим, что он практически нечувствителен к водороду и кислороду. С целью нанесения полимера на кристалл был приготовлен 2,5-процентный раствор поли--капроамида в муравьиной кислоте. Тонкие полимерные слои наносились на обе поверхности кристалла с помощью центрифугирования со скоростью 3000 об/мин в течение 30 мин . Затем проводилась операция полимеризации пленок при 250 0 С и последующей полимеризации. Сдвиг резонансной частоты после нанесения пленок составил 1900 Гц .[8]

Рис. 5. Электрическая схема кварцевого датчика влажности[8]
Qz1; Qz2 – чувствительный элемент(Поли-е-капроамид).
Но наиболее популярным, в обыденной жизни, остается использование волокон, известного всем капрона. Капроновое волокно является ценным материалом для производства многих особо прочных изделий – автомобильного корда, парашютных тканей, канатов, веревок, конвейерных лент и т. д. Это волокно используют для изготовления тканей, ковров, искусственного меха, одежды.
Заключение
Изучение полимеров, их физических, химических свойств, а так же взаимодействие различных полимеров друг с другом, приводит к появлению новых соединений, которые соответствовали бы нужным свойствам. Например, можно создавать ударопрочные соединения, или соединения сочетающие несколько нужных свойств, например ударопрочность, морозостойкость, стойкость к воздействию солнечных лучей. Хотя изучение капроновых волокон уже давно практически не ведется, но в некоторых областях им находиться более достойная замена, пусть и более дорогая, но оправданная во многих ситуациях, как например кевларовые волокна, обладаюшие на порядки более высокими прочностными характеристиками. Хотя, с течением времени, и сам Поли-е-екапроамид находит более широкое применение в промышленности и в жизни, заменяя собой, во многих случаях, природные волокна.
Проанализировав всю изученную информацию можно сделать один большой вывод о перспективах полимеров: нужно непременно изучать новые материалы, так как, во-первых, натуральные материалы в современном мире – это не только экономически, но и экологически роскошь: природные запасы сильно истощены. Во-вторых, изучая полимеры можно создавать материалы, которые в разы превосходят натуральные по своим свойствам (как, например, если сравнит лен и капрон).
Полимеры изучаются и применяются относительно недавно, поэтому простор для исследований еще долго будет необычайно велик и в ближайшем будущем последует еще множество открытий в сфере новейших материалов.
Содержание
1. Кудрявцев Г. И., Носов M.П., Волохина А. В., Полиамидные волокна, M., «Высшая школа» , 1976
2. Технология пластических масс, под ред. В. В. Коршака, 3 изд., M., «Наука», 1985, с. 657
3. Каргин В. А., Энциклопедия полимеров, т. 1, M., 1972, с. 935
4. Сверхвысокомодульные полимеры, под ред. А. Чифферри и И. Уорда, пер. с англ., Л., 1983, с. 431
5. А.И. Артеменко, Органическая химия и человек. М., «Просвящение», 2000, 80 с.
6. А.П.Писаренко, З.Я. Хавин, Курс органической химии, М. «Высшая школа», 1975, с.510
7. Лекционный материал по органической химии и физ. Химии поверхностей.
8. http://www.eknigu.com/info/Ch_Chemistry/Rabinovich%20V.A.,%20Havin%20Z.Ja.%20Kratkij%20himicheskij%20spravochnik%20(1978)%20(ru)(T)(316s).djvu [Электронный материал]
9. http://www.chemteq.ru/lib/book/?book_idn=000285&page=241 [Электронный материал]
10. http://www.slovari.sosh.ru/slovo.asp?id=60007 [Электронный материал]