| Скачать .docx |
Дипломная работа: Бюджетування як сучасна технологія внутрішньофірмового фінансового планування
Дипломна робота
на тему:
"Бюджетування як сучасна технологія внутрішньофірмового фінансового планування"
Вступ
Актуальність теми дипломної роботи полягає в тому, що менеджмент великих підприємств України напередодні вступу до Світової організації торгівлі розуміє, що щоб вижити в конкурентній боротьбі, необхідно підвищувати ефективність діяльності компанії. Зокрема, однією з наболілих проблем для керівників таких підприємств є необхідність скорочувати збитки, генеруємі заготівельними і допоміжними цехами. При відповіді на питання, що робити з допоміжним виробництвом, розглядаються три основних варіанти:
– продати або закрити допоміжні виробництва, а необхідні комплектуючі одержувати з боку (метод аутсорсинга), сконцентрувавши в такий спосіб усі ресурси і зусилля на основній діяльності;
– другий варіант зв'язаний з розвитком заготівельного і допоміжного виробництва як окремого бізнесу при збереженні загального контролю з боку материнської компанії;
– третій можливий варіант – скорочення та оптимізація потужностей допоміжних виробництв до рівня не вище потреби власних нестатків з використанням системи бюджетування та мотивації скорочення рівня витрат.
Об’єктом досліджень дипломної роботи була діяльність інструментального цеху оснастки допоміжного виробництва підприємства по виробництву металевоосновних крісел та стільців ЗАТ «Новий стиль – Україна» (м. Харків).
Предметом досліджень дипломної роботи була організація планування з використанням внутрішньофірмового бюджетування та контролінгу ефективності функціонування цеху допоміжного виробництва.
Метою досліджень дипломної роботи був пошук оптимальних технологій планування діяльності цехів допоміжного виробництва та методик оцінки ефективності їх діяльності у сучасній перехідній економіці України в порівнянні з ефективністю європейської моделі аутсорсинга (промислових послуг спеціалізованих підприємств).
Згідно з завданням в дипломному проекту необхідно було провести дослідження наступних питань:
1. У 1 розділі розглянути питання теоретичних і методологічних основ планування та аналізу діяльності цеху допоміжного виробництва підприємства та системи оцінки ефективності його діяльності:
– теорію планування виробництва та сучасні системи виробничофінансових планів в структурі промислового підприємства;
– сутність функцій цеху допоміжного виробництва підприємства як центра витрат та методологічні підходи до планування показників його діяльності;
– бюджетування витрат як сучасний метод оцінки ефективності діяльності цеху допоміжного виробництва підприємства;
2. У 2 розділі розглянути питання аналізу діяльності інструментального цеху оснастки допоміжного виробництва підприємства по виготовленню меблів ЗАТ «Новий Стиль – Україна»:
– характеристик діяльності та продукції підприємства ЗАО «Новий стиль-Україна»;
– основних характеристик діяльності цеха оснастки допоміжного виробництва ЗАТ «Новий стиль-Україна»;
– аналізу ефективності діяльності цеху оснастки допоміжного виробництва ЗАТ «Новий стиль-Україна»;
– аналізу проблемних питань в діяльності цеху оснастки допоміжного виробництва ЗАТ» Новий стиль-Україна» та системі оцінки ефективності його діяльності у складі підприємства;
3. У 3 розділі обґрунтувати шляхи підвищення ефективності діяльності інструментального цеху оснастки допоміжного виробництва ЗАТ «Новий Стиль – Україна» та удосконалення методик оцінки ефективності його діяльності:
– промислового сервісу(outsourcing)– як альтернативидопоміжним виробництвам на підприємстві
– удосконалення методики оцінки ефективності діяльності цеху допоміжного виробництва на основі моделі конкурентного бюджетування витрат з врахуванням альтернативних послуг аутсорсингу.
Методи досліджень: проведення горизонтального (індексно-хронологічного) та вертикального (структурно-хронологічного) аналізу фінансової звітності підприємства, контролінг системи бюджетування допоміжного виробництва, побудування алгоритмів та програм розрахунків на ПЕОМ (EXCELпрограми).
Інформаційно-методологічна база досліджень дійсної дипломної роботи– звітні документи ЗАТ «Новий Стиль – Україна» за 2005 – 2006 роки.
Практична цінність отриманих в дипломному проекті результатів полягає в розробці та практичній апробації на прикладі результатів діяльності інструментального цеху допоміжного виробництва ЗАТ «Новий Стиль – Україна» пропозицій західних економістів по методології оцінки ефективності діяльності допоміжного виробництва на підприємстві з опорою на конкурентні ціни ринку промислового сервісу (аутсорсингу), тобто промислових послуг вузькоспеціалізованих невеликих підприємств.
1. Теоретичні та методологічні основи планування діяльності цеху допоміжного виробництва підприємства та система бюджетної оцінки ефективності його виробничої діяльності
1.1 Теорія планування виробництва та сучасна система виробничо-фінансових планів в структурі промислового підприємства
Головним плановим рішенням являється вибір цілей для підприємства – місії та конкретних цілей, що забезпечують їх реалізацію. Місія підприємства – це його головна загальна ціль, суть існування підприємства. Значення місії полягає в тому, що вона виступає для керівництва як основа, орієнтир для прийняття всіх наступних рішень. Оскільки любе підприємство – це відкрита система і існує завдяки тому, що задовольняє якусь потребу своїх споживачів, клієнтів, то й місія його повинна відшукуватись в навколишньому середовищі, а не всередині підприємства. Отже, прибуток не може бути місією підприємства, бо він цілком внутрішня проблема, хоч і дуже суттєва [7].
Після формулювання місії на її основі встановлюються конкретні цілі, через які здійснюється місія підприємства. Цілі доводяться до виконавців, керівництво стимулює їх досягнення і тільки в цьому випадку вони становляться значимою частиною стратегічного планування.
Наступний етап стратегічного планування – діагностичний, який включає аналіз навколишнього середовища та внутрішніх можливостей підприємства.
Аналіз навколишнього середовища має на меті виявити потенційні загрози та можливості, з якими підприємство може зустрітись в майбутньому. Звичайно їх виділяють у сім областей: 1) економічні фактори; 2) політичні фактори; 3) ринкові фактори; 4) фактори технології; 5) фактори конкуренції; 6) міжнародні фактори; 7) соціокультурні фактори. Результатом такого аналізу може стати перелік майбутніх загроз та можливостей з урахуванням їх значення і ступеня впливу на підприємство.
Після цього керівництво повинно проаналізувати внутрішній потенціал підприємства для того, щоб виявити його сильні і слабкі сторони.
Наступним етапом стратегічного планування являється аналіз життєвого циклу продукту та аналіз експериментальних кривих. Концепція життєвого цикли продукції виходить з тієї гіпотези, що всі продукти слідують одному і тому ж типовому життєвому циклу.
Із концепцій життєвого циклу продукту і експериментальних кривих витікають такі стратегічні вимоги:
– Зрівноваженого поєднання продуктів, які знаходяться в різних фазах життєвого циклу.
– Розширення своєї ринкової долі, оскільки це дозволить збільшити обсяг виробництва і рухатись вниз по експериментальній кривій.
Обидві ці вимоги враховуються на наступному етапі стратегічного планування при визначенні стратегічних полів бізнесу та формулюванні портфеля. Портфель – це сукупність напрямків бізнесу або група господарських підрозділів. Люба фірма являє собою портфель напрямків бізнесу. Концепція портфеля виходить з того, що підприємство на протязі довгого часу є життєздатним і являється прибутковим в тому випадку, якщо його поля бізнесу в фінансовому відношенні залишаються збалансованими, маючи на увазі майбутні можливості і загрози. Стратегічні поля бізнесу виділяються за такими критеріями:
1. Очікуваний темп росту ринку(попиту).
2. Ринкова доля.
На наступному етапі стратегічного планування для кожного із полів бізнесу, в відповідності з концепцією портфеля, вибираються стратегії, тобто визначається стратегія кожного поля бізнесу.
Заключним етапом стратегічного планування являється стратегічне планування структури підприємства. На основі планування полів бізнесу, виробничої програми і потенціалу фірми встановлюються наступні довгострокові, відносно стабільні елементи:
– система управління
– організаційна структура
– розміщення підприємства
– зв'язки підприємства
– правові форми
– стиль управління
Таким чином, змістовним результатом стратегічного планування є зміни в організації, а саме: створення нових ринків, диверсифікація виробництва, проектування і створення нових потужностей, ліквідація нерентабельних виробництв, злиття і придбання фірм, розробка нових продуктів, реорганізація і перерозподіл повноважень та відповідальності і таке інше.
Для того, щоб організація була ефективною в довгостроковому аспекті, зазначені зміни повинні бути запланованою реакцією на очікувану в майбутньому динаміку навколишнього середовища, а не вимушеною реакцією на минулі та теперішні події.
Найважливішими цілями для стратегічного управління являються цілі росту організації. Дані цілі відображують співвідношення темпу зміни обсягів продаж та прибутку організації, темпу зміни обсягів продаж та прибутку по галузі в цілому. В залежності від того, яке це співвідношення, темп росту організації може бути швидким, стабільним або може спостерігатися скорочення. Відповідно цим темпам росту можуть встановлюватись цілі швидкого росту, ціль стабільного росту і ціль скорочення.
Визначення цілей вимагається для кожного ключового результату, який менеджери вважають важливим для досягнення успіху. Існують два типа ключових результатів: ті, які відносяться до фінансової діяльності, і ті, які відносяться до показників стратегічної діяльності компанії. Досягнення необхідних фінансових показників являється основою підтримання і покращення положення компанії на ринку в довгостроковій перспективі.
Правильно організований процес визначення і розробки цілей припускає проходження чотирьох фаз:
– виявлення і аналіз тих тенденцій, які спостерігаються в оточенні;
– встановлення цілей в організації в цілому;
– побудова ієрархії цілей;
– встановлення індивідуальних цілей.
Система планування і контролю виробництва (MPC) складається з п'яти основних рівнів [21]:
– Стратегічний бізнес-план;
– План виробництва (план продажів і операцій);
– Головний календарний план виробництва;
– План потреби в ресурсах;
– План закупівлі і контролю над виробничою діяльністю.
У кожного рівня своя задача, тривалість і рівень деталізації. В міру просування від стратегічного планування до контролю над виробничою діяльністю задача міняється від визначення загального напрямку до конкретного детального планування, тривалість зменшується з років до днів, а рівень деталізації збільшується з загальних категорій до окремих конвеєрів і одиниць устаткування.
Оскільки в кожного рівня своя тривалість у часі і свої задачі, розрізняються і наступні аспекти:
– Ціль плану;
– Обрій планування – проміжок часу від поточного моменту до того чи іншого дня в майбутньому, на який розрахований план;
– Рівень деталізації – деталізація необхідних для виконання плану заходів;
– Цикл планування – періодичність перегляду плану.
Рис. 1.1 ілюструє ієрархію планування. Перші чотири рівні – це рівні планування. Результатом планів є ініціювання закупівлі чи виготовлення того, що необхідно.
Останній рівень – це здійснення планів за допомогою контролю виробничої діяльності і закупівель.

Рис. 1.1–Система виробничого планування і контролю [1]
Стратегічний бізнес-план – це виклад головних цілей і задач, які компанія прогнозує виконати в термін від двох до десяти років чи довше. Це формулювання загального напрямку діяльності фірми, що описує вид бізнесу, яким фірма хоче займатися в майбутньому, – предметно-виробничу спеціалізацію, ринки і т.д. План дає загальне представлення про те, як компанія має намір домагатися цих цілей. Він заснований на довгострокових прогнозах, і в його розробці беруть участь маркетинговий, фінансовий, виробничий і технічний відділ. У свою чергу, цей план визначає напрямок і забезпечує координацію маркетингового, виробничого, фінансового і технічного планів.
Фахівці з маркетингу аналізують ринок і приймають рішення щодо дій фірми в сформованій ситуації: визначають ринки, на яких буде вестися робота, продукцію, що буде поставлятися, необхідний рівень обслуговування клієнтів, цінову політику, стратегію просування і т.д.
Фінансовий відділ вирішує, з яких джерел одержувати і як використовувати наявні у фірми кошти, рух готівки, прибуток, прибуток на інвестований капітал, а також бюджетні кошти.
Виробництво повинне задовольняти ринковий попит. Для цього воно як можна більш ефективно використовує агрегати, механізми, устаткування, працю і матеріали. Технічний відділ відповідає за дослідження, розробку і проектування нової продукції й удосконалення існуючої.
Технічні фахівці тісно взаємодіють з відділами маркетингу і виробництва для розробки конструкції виробів, що будуть добре продаватися на ринку, і виготовлення яких зажадає при цьому мінімальних витрат.
Розробка стратегічного бізнес-плану входить в обов'язки керівництва підприємства, яке узгоджує плани між собою, а також зі стратегічним бізнес-планом. Це співвідношення проілюстроване на рис. 1.2.
Рівень деталізації стратегічного бізнес-плану невисокий. Цей план торкається загальних вимог ринку і виробництва, – наприклад, ринок у цілому по основних групах продукції, – а не продажу окремих виробів. Найчастіше він містить показники в доларах, а не в одиницях. Стратегічні бізнес-плани звичайно переглядаються раз у півроку чи раз у рік.
Ґрунтуючись на задачах, поставлених у стратегічному бізнес-плані, керівництво виробничого відділу приймає рішення по наступним питаннях:
– Кількість виробів у кожній групі, яку потрібно виробити в кожен період часу (виробнича програма);
– Бажаний рівень матеріально-виробничих запасів;
– Устаткування, трудові ресурси і матеріали, необхідні в кожен період часу;
– Наявність необхідних ресурсів.
Фахівці повинні розробити виробничий план, що задовольнив би ринковий попит, не припускаючи при цьому виходу за рамки наявних у розпорядженні компанії ресурсів.

Рис. 1.2 – Бізнес-план [1]
Для цього буде потрібно визначити, які ресурси необхідні для задоволення попиту на ринку, порівняти їх з наявними ресурсами і розробити план, що погоджує одне з іншим. Цей процес визначення необхідних ресурсів і порівняння їх з наявними здійснюється на кожнім рівні планування і являє собою задачу керування продуктивністю. Для ефективного планування необхідний баланс між пріоритетами і продуктивністю.
Обрій планування складає звичайно від шести до 18 місяців, а план переглядається раз на місяць чи квартал.
Головний календарний план виробництва (MPS) – це план виробництва окремих кінцевих виробів. У ньому здійснюється розбивка виробничого плану, що відбиває кількість кінцевих виробів кожного виду, які потрібно зробити в кожен період часу. Як вихідну інформацію для розробки MPS використовується виробничий план, прогнози по окремих кінцевих виробах, замовлення на закупівлю, зведення про матеріально-виробничі запаси й існуючій продуктивності.
Рівень деталізації MPS вище аналогічного показника виробничого плану. У той час як виробничий план базується на сімействах виробів, головний календарний план виробництва розробляється по окремих кінцевих виробах. Обрій планування може бути від трьох до 18 місяців, але насамперед він залежить від тривалості процесів закупівлі чи безпосередньо виробництва.
Термін генеральне календарне планування відноситься до процесу розробки головного графіка виробництва.
Термін головний графік виробництва позначає кінцевий результат цього процесу. Звичайно плани переглядаються і змінюються щотижня чи щомісяця.
План потреби в ресурсах (MRP)* – це план виробництва і закупівлі компонентів, що використовуються при виготовленні передбачених головним календарним планом виробництва виробів.
У ньому зазначені необхідні кількості і терміни передбачуваного виготовлення компонентів чи використання їх у виробництві. Відділи закупівель і контролю виробничої діяльності використовують MRP для прийняття рішень про ініціювання закупівель чи виготовленні конкретної номенклатури виробів.
Рівень деталізації високий. План потреби в ресурсах вказує, коли буде потрібна сировина, матеріали і комплектуючі для виробництва кожного кінцевого виробу.
Обрій планування повинний бути не менш сумарної тривалості процесів закупівлі і виробництва. Як і у випадку з головним календарним планом виробництва, він складає від трьох до 18 місяців.
План закупівлі і контролю над виробничою діяльністю (PAC) являє собою фазу впровадження і контролю системи виробничого планування і контролю. Процес закупівель відповідає за організацію і контроль надходження сировини, матеріалів і комплектуючих на підприємство. Контроль над виробничою діяльністю – це планування послідовності технологічних операцій на підприємстві і контроль над нею.
Обрій планування дуже короткий, приблизно від дня до місяця. Рівень деталізації високий, оскільки мова йде про конкретні складальні конвеєри, устаткування і замовлення. Плани переглядаються і змінюються щодня.
На рис. 1.3 відображене співвідношення між різними засобами планування, обріями планування і рівнями деталізації.

Рис. 1.3 – Співвідношення рівня деталізації й обрію планування [1]
На кожнім рівні системи планування і контролю виробництва необхідно перевіряти відповідність пріоритетного плану наявним у наявності ресурсам і продуктивності виробничих потужностей. Основний процес керування виробництвом і ресурсами підприємства містить у собі розрахунок продуктивності, необхідної для виробництва відповідно до пріоритетного плану, і застосування методів досягнення такої продуктивності. Без цього не може бути ефективного, придатного для роботи виробничого плану. Якщо в потрібний момент необхідної продуктивності досягти не вдається, план потрібно змінити.
Визначення потрібної продуктивності, порівняння її з наявною продуктивністю і внесення виправлень (чи зміна планів) повинне здійснюватися на усіх рівнях системи планування і контролю виробництва.
Раз у кілька років механізми, устаткування й агрегати можуть вводитися в дію чи припиняти роботу. Однак у періоди, розглянуті на етапах від виробничого планування до контролю над виробничою діяльністю, зміни такого роду вносити не можна. У ці проміжки часу можна змінювати кількість змін, порядок понаднормової роботи, передачу субпідряду на роботу і так далі.
Стратегічний бізнес-план поєднує плани всіх підрозділів організації й обновляється, як правило, щорічно. Однак ці плани необхідно час від часу коректувати з урахуванням свіжих прогнозів і останніх змін ринкової й економічної ситуації. Планування продажів і операцій (SOP) – це процес, призначений для постійного перегляду стратегічного бізнес-плана і координації планів різних підрозділів. SOP – це крос-функціональний бізнес-план, що охоплює продажі і маркетинг, розробку продукції, операції і керування підприємством.
Операції представляють пропозицію, а маркетинг – попит. SOP – це форум, на якому розробляється виробничий план.
Стратегічний бізнес-план обновляється щорічно, а планування продажів і операцій – це динамічний процес, у ході якого плани компанії коректуються регулярно, звичайно не рідше, ніж раз на місяць. Процес починається у відділах продажів і маркетингу, що порівнюють фактичний попит із планом продажів, оцінюють потенціал ринку і прогнозують подальший попит. Потім скоректований маркетинговий план передається у виробничий, технічний і фінансовий відділ, що вносять у свої плани виправлення відповідно до переглянутого маркетингового плану. Якщо ці підрозділи вирішать, що не зможуть забезпечити виконання нового маркетингового плану, його потрібно змінити.
Таким чином, протягом усього року постійно переглядається стратегічний бізнес-план і забезпечується погодженість дій різних підрозділів. Планування продажів і операцій розраховано на середню тривалість і містить у собі маркетинговий, виробничий, технічний і фінансовий план. У планування продажів і операцій є ряд переваг:
– Воно служить засобом коректування стратегічного бізнес-плану з урахуванням зміни умов.
– Воно служить засобом керування змінами. Замість того щоб реагувати на зміни на ринку чи в економіці після того, як вони відбудуться, керівники за допомогою SOP вивчають економічну ситуацію не рідше, ніж раз на місяць, і виявляються в більш вигідному положенні, тому що планують зміни.
– Планування гарантує, що плани різних підрозділів реалістичні, погоджені і відповідають бізнес-плану.
– Воно дозволяє розробити реалістичний план для досягнення цілей компанії.
– Воно дозволяє більш ефективно керувати виробництвом, матеріально-виробничими запасами і фінансуванням.
У зв'язку з тим, що буде потрібно великий обсяг даних і безліч розрахунків, система планування і контролю виробництва, імовірно, повинна бути комп'ютеризована. Якщо не використовувати комп'ютер, то прийдеться витрачати занадто багато часу і сил на розрахунки вручну, і ефективність роботи компанії буде поставлена під погрозу. Замість того, щоб складати календарний план потреб на всіх етапах системи планування, компанія, можливо, буде змушена продовжити терміни виконання і створити матеріально-виробничі запаси, щоб компенсувати відсутність можливості швидко запланувати, що і коли буде потрібно.
Система виробничого планування і контролю визначає генеральну стратегію для всіх підрозділів компанії. Ця цілком інтегрована система планування і контролю називається системою планування виробничих ресурсів, чи MRP II. Поняття «MRP II» використовується для позначення відмінності «плану виробничих ресурсів» ((MRP II) від «плану потреби в ресурсах» ((MRP). MRP II забезпечує координацію маркетингу і виробництва.
Маркетинговий, фінансовий і виробничий відділ погоджують загальний, придатний для роботи план, виражений у виробничому плані. Відділи маркетингу і виробництва повинні щотижня і щодня взаємодіяти з метою коректування плану з урахуванням нагальних змін. Може виникнути необхідність змінити розмір замовлення, скасувати замовлення чи затвердити придатну дату постачання. Зміни такого роду здійснюються в рамках генерального календарного плану виробництва. Менеджери відділів маркетингу і виробництва можуть вносити зміни в генеральні календарні плани виробництва з урахуванням змін прогнозованого попиту. Керівництво підприємства може змінювати виробничий план відповідно до загальних змін попиту чи положення з ресурсами. Однак усі співробітники працюють у рамках системи MRP II. Вона служить механізмом координації роботи маркетингового, фінансового, виробничого й іншого підрозділів компанії. MRP II являє собою метод ефективного планування всіх ресурсів виробничого підприємства.
Система MRP II схематично зображена на рис. 1.4. Звертають на себе увага існуючі цикли зворотного зв'язку.
Система ERP аналогічна системі MRP II, але вона не обмежується виробництвом. У розрахунок приймається все підприємство в цілому. У дев'ятому виданні «Словника APICS» Американської Асоціації Контролю над Виробництвом і Матеріально-виробничими Запасами (APICS) дається наступне визначення ERP: призначена для ведення звітності інформаційна система ідентифікації і планування підприємства – глобальних ресурсів, необхідних для виробництва, транспортування і складання звітів по замовленнях клієнтів. Для повноцінної експлуатації повинні бути передбачені додатки для планування, календарного планування, калькуляції собівартості і так далі на всіх рівнях організації, у робочих центрах, відділеннях, підрозділах і всіх їх разом.
Виробнича програма підприємства представлена наступним комплексом
планів:
1. План виробництва та збуту продукції в натуральних показниках:
- номенклатура продукції;
- асортимент продукції;
- якість продукції;
2. План виробництва та збуту продукції в вартісному виразі:
- обсяг товарної продукції;
- обсяг валової продукції;
- обсяг реалізованої продукції;
- обсяг чистої продукції;

Рис. 1.4–Планування виробничих ресурсів (MRP II) [40]
3. План кооперованих поставок:
- обсяги поставок;
- номенклатура поставок;
- строки поставок;
4. Календарний план випуску продукції;
5. План розвитку спеціалізації виробництва;
6. Баланс виробничих ресурсів, основних фондів;
7. Внутрицехове та внутридільничне планування;
1.2 Сутність функцій цеху допоміжного виробництва підприємства як центра витрат та методологічні підходи до планування показників його діяльності
Організація роботи великого багатопрофільного підприємства потребує його структуризації та застосування чітко відпрацьованого внутрішньогосподарського механізму.
Виділяють два основних типи структуризації [39]:
– технологічна;
– товарна.
Формування ринкових відносин створює передумови впровадження товарної структуризації підприємств з одночасною диференціацією економічних обов'язків і розширенням делегованих повноважень підрозділів.
Товарна структуризація означає формування підрозділів навколо товарних видів продукції, тобто з числа тих технологічних ланок, для яких певний вид товарної продукції може вважатися кінцевим.
Такий виробничо-збутовий модуль перетворює технологічні виробничі ланки в один структурний товарний підрозділ, який стає оператором відкритого ринку, відповідає за всі економічні дії на шляху до кінцевого споживача і в підсумку – за беззбитковість виробництва. Технологічні підрозділи об'єднуються і стають товарним підрозділом послідовно ринкового типу. Звичайно, не всі підрозділи і не відразу можна структуризувати в такий спосіб. Таку роботу необхідно здійснювати виважено і поетапно.
За ознакою повноти повноважень та обов'язків при структуризації підприємств в ринкових умовах можуть створюватись підрозділи у формі центрів відповідальності з такими її обсягами: центри витрат – відповідають за забезпечення ресурсами запланованого обсягу виробництва продукції, витрати, собівартість одиниці продукції; вироблену продукцію передають адміністрації або за її вказівкою іншим підрозділам; центри виручки – відповідають за повноту реалізації переданої їм для цього продукції, реалізаційні ціни та суму грошових надходжень; центри прибутку – відповідають за обсяги виробництва, збуту, витрати і собівартість, реалізаційні ціни та суму прибутку; центри управління – відповідають за досконалість маркетингової політики, ресурсне забезпечення, раціональність організаційно-виробничої структури підприємства, його беззбитковість і платоспроможність [42].
Найбільший обсяг обов'язків та повноважень мають центри прибутку, найменший – центри витрат. Тому спочатку всі підрозділи можуть одержати організаційно-економічний статус центрів витрат і лише з набуттям досвіду та навиків економічної роботи в цих первинних ланках можна створювати центри прибутку.
Вибір структурних рішень у виробництві визначається передусім такими чинниками:
1) формами спеціалізації та кооперування підрозділів;
2) орієнтацією виробництва;
3) організаційним середовищем;
4) місцем розташування виробництва.
Внутрішній економічний механізм підприємства це система економічних методів та важелів, що, по-перше, забезпечує зовнішні зв’язки підприємства і створює відповідні умови отримання доходу, по-друге, сприяє розвитку виробничих відносин усередині підприємства. У першому випадку його принципи цілком визначаються особливостями господарського механізму суспільства (домінуючою формою власності на засоби виробництва, існуючими системами ціноутворення, оподаткування, планування тощо), а в другому випадку – особливостями виробничих відносин в підприємстві.
Структура внутрішнього економічного механізму включає в себе [40]:
– організаційно-економічну систему або формування вертикальних зв’язків між підрозділами й адміністративним центром та горизонтальних зв’язків між окремими підрозділами;
- систему внутрішньогосподарського ринку;
- систему планування діяльності підрозділів;
- систему контролю й оцінки діяльності підрозділів;
- систему матеріальної відповідальності підрозділів;
– мотиваційний механізм.
Організаційно-економічна система підприємства визначається переважно формою зв’язків між окремими підрозділами. Можна визначити три типи технологічних зв’язків виробництва [45]:
1. Послідовний технологічний зв’язок, якому притаманна відкрита мережа зв’язків між виробництвами, що спеціалізуються на виробництві однорідного кінцевого продукту. У такій мережі вихідна сировина послідовно переробляється в кілька етапів. Центром цієї системи (головним виробництвом) є виробництво кінцевого продукту, яке визначається результатами діяльності всіх елементів технологічної системи. Така мережа зв’язків характерна для металургійної, текстильної, хімічної, лісової та інших галузей промисловості.
2. Паралельний технологічний зв’язок, що являє собою мережу зв’язків з розгортанням виходів з першої виробничої ланки в ряд паралельних виробництв, які виготовляють з напівфабрикатів різні кінцеві продукти. Центральним елементом такої виробничої системи є виробництво, яке переробляє вихідну сировину. Така структура має місце у нафтопереробній, деревообробній, взуттєвій та швейній промисловості.
3. Послідовно-паралельний технологічний зв’язок – це мережа зв’язків з різними входами вихідної сировини у ряд виробництв з послідовним розгортанням входів у такі виробництва, одно – чи дворівневим напівфабрикатом і кінцевим продуктом. У середній ланці такої виробничої системи виготовляються напівпродукти для кінцевої ланки, проте вони самі можуть бути кінцевими продуктами. Така структура характерна для машинобудівних галузей промисловості (авіаційної, автомобільної, суднобудівної та ін.).
Структура технологічної мережі виробництва кінцевого продукту впливає на організацію виробничої кооперації між підрозділами, визначає ступінь залежності підрозділу підприємства від його адміністративного центру, а також організацію управління на рівні адміністративного центру.
Система внутрішньогосподарського ринку – це механізм економічних (товарно-грошових) відносин, які забезпечують ефективне функціонування підприємства на основі економічного інтересу внутрішньогосподарських підрозділів в кінцевих результатах діяльності. В основі системи внутрішньогосподарського ринку лежать внутрішні ціни. Вони являють собою умовно-розрахункові ціни, за якими підрозділи передають один одному товари або надають послуги.
Планування діяльності підрозділів здійснюється шляхом установлення основних показників виробничо-господарської діяльності підрозділів та базується на прогресивних нормах матеріальних, трудових і грошових витрат. Залежно від завдань, які вирішують ті чи інші підрозділи, застосовуються такі показники, які найбільшою мірою стимулюють досягнення високих результатів [43].
Система контролю й оцінки діяльності підрозділів дає змогу визначити причини відхилень, місце їх виникнення і вжити відповідних заходів щодо усунення недоліків і поширення позитивних результатів. Система оцінки діяльності визначає ті підрозділи, які найраціональніше використовують економічні важелі в організації своєї діяльності та забезпечують зростання результативності функціонування підприємства в цілому.
Мотиваційний механізм створюється відповідно до структури підприємства та складності його цілей. Він охоплює, як правило, три підсистеми мотивів, кожна з яких спрямована на досягнення певних цілей підприємства, а саме [44]:
– мотиваційного механізму високоякісної продуктивної праці;
– мотиваційного механізму науково-технічного розвитку виробництва;
– мотиваційного механізму підприємництва.
Мотиваційний механізм підприємництва спрямований на виживання та досягнення успіху в умовах конкуренції в коротко і довгостроковому періодах. Функціонування цього механізму забезпечують мотиви конкуренції і кооперації при створенні нової продукції і технології, підприємницькі стратегії, мотиви підприємницького ризику, мотиви підприємницьких реакцій на зміну зовнішнього оточення, мотиви внутрішньофірмового підприємництва, які забезпечують гнучкість управління і сприйняття нововведень.
Внутрішній економічний механізм може мати різні форми функціонування. Вони різняться ступенем свободи поведінки підрозділів, формами їх зв’язків і показниками ефективності діяльності. При дещо спрощеному підході можна виділити такі економічні форми функціонування підрозділів [49]:
1) підрозділи – центри витрат;
2) підрозділи – центри прибутку, серед яких виокремлюють:
– підрозділи, що формують розрахунковий умовний прибуток;
– підрозділи – центри реального прибутку.
Підрозділи, що є центрами витрат, виготовляють, як правило, продукцію внутрішньогосподарського призначення, їх діяльність досить жорстко регламентується, а ефективність оцінюється за показниками витрат. Це передусім підрозділи (цехи, дільниці та ін.) технологічної спеціалізації, яким притаманні зв’язки в межах технологічної послідовності обробки.
Підрозділи, що є центрами прибутку, виготовляють або кінцеву продукцію, яку реалізують на ринку, або проміжну продукцію внутрішньогосподарського призначення, яку передають іншим підрозділам за внутрішніми планово-розрахунковими цінами і створюють таким чином розрахунковий умовний прибуток як частину прибутку підприємства. Як правило, це підрозділи предметної та змішаної спеціалізації.
В основі системи внутрішньогосподарського ринку лежать внутрішні ціни. Цим терміном характеризуються умовно-розрахункові ціни, які використовуються при обміні продукцією та розрахунках між підрозділами підприємства. Ніякі реальні платежі при цьому не здійснюються. У світовій практиці специфічні особливості внутрішніх цін проявляються у спеціальному терміні для їх визначення – трансфертні ціни. Внутрішні планово-розрахункові ціни створюють основу договірних відносин між підприємством та його підрозділами щодо матеріально-технічного постачання останніх та поставки готової продукції на склад підприємства, а також між самими підрозділами відносно поставок продукції (робіт, послуг) за внутрішньофірмовою кооперацією [50].
При формуванні внутрішньогосподарського ринку слід враховувати економічну природу внутрішніх розрахункових цін, їх докорінну відмінність від цін відкритого конкурентного ринку (ринкових цін). Збігання терміну «ціни» не дає ніяких підстав для ототожнення внутрішньогосподарських цін з цінами ринковими. На відміну від ринкових цін, стосовно яких ставиться завдання зробити їх відомими для всіх операторів ринку, внутрішні ціни, як правило, є конфіденційними, оскільки ринкові ціни формуються під впливом попиту та пропозиції і виконують якісно зовсім інші функції порівняно з внутрішньогосподарськими цінами.
Внутрішньогосподарські розрахункові ціни виконують такі основні функції – функцію оцінки результатів діяльності внутрішніх підрозділів підприємства за певний період часу, як правило за рік (обліково-вимірювальна), а також роль економічного інструмента визначення розмірів матеріального стимулювання працюючих за колективні річні результати (стимулююча) [48].
Допоміжною, похідною функцією від цієї основної є функція розподілу новоствореної вартості між підрозділами (з одного боку) та підприємством в особі його власника (керівника, менеджера, адміністрації і т.п.) – з другого (розподільча). При цьому реалізується також і функція узгодження інтересів сторін, які вступають в економічні відносини розподілу, визначаючи рівень та структуру внутрішньої розрахункової ціни. Інтереси власника або особи (групи осіб) полягають в досягненні високих підприємницьких результатів (прибутку), інтереси підрозділів зводяться до належної винагороди за працю. По суті функції розподілу та узгодження інтересів мають мотиваційну природу і мало різняться між собою. Тому можна вважати головною функцією внутрішньогосподарської розрахункової ціни забезпечення гармонійної підприємницької та трудової мотивації. Підприємницькі результати діяльності господарства при цьому виступають і передумовою, і наслідком належної мотивації працівників підрозділів.
Кожне підприємство формує свою власну систему внутрішньогосподарського ринку. Однак можна виділити два основні чинники, які впливають на її вибір: стиль управління вищого керівництва та професійна орієнтація керівництва підприємства.
При встановленні внутрішньогосподарських цін та їх практичному використанні слід дотримуватись системи загальних і спеціальних принципів (основних положень, правил).
До загальних відносяться [7]:
– ситуативна реальність, тобто максимально повне врахування конкретної ринкової ситуації в рівні ціни, адекватність ціни зовнішній макроекономічній кон'юнктурі;
– економічна обґрунтованість, тобто об'єктивне і повне відображення у рівні ціни практично використовуваних у господарстві технологій, засобів виробництва, економічних нормативів витратного характеру;
– несуперечливість оцінок результатів діяльності підприємства та підрозділу, тобто збігання оцінок на рівні підприємства та підрозділу в цілому;
– достовірність, тобто використання єдиної методики оцінки витрат при визначенні ціни, у процесі виробничої діяльності підрозділу та при підведенні річних підсумків;
– справедливий розподіл зовнішніх ризиків та застосування санкцій за невиконання взаємних зобов'язань адміністрації та підрозділу, відображених у внутрішніх договорах;
– визначення і використання внутрішньогосподарських цін відповідно до наявної нормативно-правової бази.
До спеціальних (часткових) принципів визначення та використання внутрішньогосподарських розрахункових цін відносяться наступні:
– системного використання інформації;
– принцип партисипативності;
– досконале інформаційне забезпечення;
– належне і своєчасне документальне оформлення всіх етапів порядку використання, обґрунтування рівня та практичного застосування внутрішньогосподарських розрахункових цін.
З урахуванням охарактеризованих принципів можна виділити декілька методичних підходів до розробки та використання внутрішньогосподарських розрахункових цін для підрозділів центрів витрат, центрів прибутку і центрів виручки.
У підрозділах центрах витрат вони зводяться до наступного [5]:
1. Перш за все необхідно вирішити питання про періодичність розробки внутрішніх розрахункових цін. Можливі два варіанти:
а) на календарний рік;
б) помісячно.
2. При розробці внутрішньогосподарських цін доцільно орієнтуватися на таку їх структуру:
– власні матеріальні витрати підрозділу;
– частина загальногалузевих витрат, яка припадає на даний підрозділ;
– частина загальногосподарських витрат, яка припадає на даний підрозділ;
– гарантована (тарифна) частина оплати праці;
– стимулююча частина оплати праці в розмірі оперативних доплат за строки та якість;
– стимулююча частина оплати праці в розмірі річних виплат за кінцеві результати (включаючи і частину прибутку);
– нарахування на оплату праці до фондів соціального страхування;
– податки у складі витрат.
Така структура витрат реально відображає вартість продукції і дозволяє правильно оцінити можливості одержання прибутку підприємством.
3. Методи обґрунтування рівня розрахункових цін представлені такими:
– емпіричний – передбачає використання фактичних даних за останні 3–5 років, але через динамічність ринкового середовища він мало придатний;
– калькуляційний, має істотні переваги, оскільки дозволяє детально й аргументовано визначити кожну складову витрат;
– реверсивний, зводиться до визначення частки ринкової ціни в абсолютному виразі, яка буде виконувати функції внутрішньої розрахункової ціни, при цьому собівартість визначається за допомогою укрупнених розрахунків.
4. Диференціація внутрішніх цін за якістю здійснюється відповідно до кількісних показників якості.
5. Застосування внутрішньогосподарської розрахункової ціни в кінці року передбачає визначення вартості одержаної продукції шляхом множення її кількості на відповідну ціну. Від одержаної суми віднімають витрати підрозділу та відрахування на утримання галузевого, загальногосподарського персоналу та сплату податків у складі витрат. Додатна різниця є госпрозрахунковим доходом підрозділу, який розподіляється між його працівниками пропорційно авансовому заробітку, тобто гарантованим та оперативним стимулюючим виплатам.
На думку західних економістів, існує кілька переваг ринкових цін як бази для формування внутрішніх цін, а саме: вони забезпечують стабільну основу господарської взаємодії підрозділів; дають змогу об'єктивно оцінити ефективність діяльності підрозділів, оскільки саме ринкові ціни є об'єктивним вимірником витрат і прибутку. Вони створюють належні стимули до підвищення ефективності роботи підрозділів за допомогою прибутку, що входить у структуру ринкових цін [6].
Крім того, західні економісти вважають, що заснована на ринковій внутрішня ціна позитивно впливає на продуктивність праці і конкурентоспроможність внутрішньої продукції.
Проте внутрішні ціни, визначені на базі ринкових, не є оптимальним інструментом внутрішніх розрахунків. Так, не завжди можна визначити ринкову ціну на внутрішню продукцію або ціну аналога. В окремих випадках внутрішні товари через свою специфіку взагалі виключені з ринкового обігу.
Своєрідною альтернативою викладеному вище методу внутрішнього ціноутворення може бути такий метод установлення цін на внутрішні деталі та вузли, який базується на фактичній ціні реалізації готової продукції підприємства. При визначенні внутрішніх цін на проміжні продукти з фактичної ціни готової продукції віднімають витрати виробництва та прибутки підрозділів-постачальників [4].
Процес розрахунку здійснюється у зворотному порядку послідовності технологічного процесу виробництва. На практиці такий метод внутрішнього ціноутворення використовує японська компанія «Мацусіта». За оцінками фахівців, у цьому разі структура внутрішньої ціни така: витрати підрозділу-постачальника – 22%, прибуток – 15%, різні ринкові надбавки – 34%, торговельні націнки – 19%, інші – 10%. Приблизно таку саму структуру має внутрішня ціна, визначена на основі договірної ринкової ціни за кінцеву продукцію в американських децентралізованих компаніях.
При формуванні внутрішніх цін на базі ринкових цін на кінцеву продукцію виникає проблема визначення розміру прибутку у внутрішній ціні. Вирішуючи цю проблему на практиці, орієнтуються на галузеву норму прибутку або здійснюють це пропорційно витратам виробництва або обсягу товарообігу. Але в будь-якому з названих варіантів не виключається можливість довільного розподілу прибутку, що може стати причиною зниження ефективності корпоративної системи управління.
Слід зазначити, що внутрішні ціни, визначені на основі ціни кінцевої продукції підприємства, часто призводять до викривлення сутності внутрішньогосподарських відносин в наслідок виникнення внутрішньогосподарської ринкової стихії, яка негативно впливає на налагоджений корпоративний механізм. Це може і спричинити небажану конкуренцію між підрозділами компанії.
На практиці підприємства часто узгоджують ринкові ціни на кінцеву продукцію, сформовані на договірній основі, з особливостями внутрішніх відносин, визначаючи внутрішню ціну на проміжну продукцію виходячи з існуючого рівня ринкових цін. Зауважимо, що ряд фахівців з внутрішнього ціноутворення виключають будь – яку можливість використання альтернативних баз розрахунку, крім договірної ціни. При цьому як аргумент висувається небезпека послаблення ефективності корпоративної системи управління. При визначенні внутрішніх цін на основі договору між підрозділами-постачальниками та підрозділами-споживачами доцільно дотримуватися таких правил [11]:
– підрозділам-партнерам за внутрішньогосподарським договором надається свобода вибору в реалізації або придбанні продукції як у внутрішнього підрозділу, так і на стороні;
– допускається мінімальне втручання арбітражного комітету компанії;
– сторони зобов'язані інформувати одна одну про можливі альтернативні закупівлі та продаж.
Досвід практичної діяльності децентралізованих компаній свідчить про те, що внутрішні ціни, сформовані на договірній основі, не вирішують усіх проблем. Так, якщо в договір включається умова не купувати продукцію у «зовнішніх» постачальників, то у випадку, коли ринкова ціна менша за прямі витрати підрозділу-постачальника, підприємство зазнає прямих збитків. Слід відзначити певний суб'єктивізм договірного підходу до встановлення вигоди лише протягом місяця. Тому вони, як правило, намагаються впроваджувати новації з моменту введення підприємством нових нормативів з тим, щоб якомога довше одержувати додаткові доходи. Такий варіант формування внутрішніх цін досить часто використовується в практиці американських децентралізованих компаній [5].З теоретичної точки зору оптимальним визнається варіант ціноутворення на основі витрат. Особливо це стосується підприємств з капіталомістким виробництвом. Однак на практиці він використовується дуже рідко.Модифікацією витратного методу ціноутворення є внутрішні ціни з надбавкою на прибуток. У такому вигляді внутрішня ціна наближається за своєю структурою до ринкової.Виходячи з викладеного вище можна зробити висновок, що в системі внутрішнього ціноутворення необхідний поступовий перехід до розрахунків, що ґрунтуються на ринкових цінах. З метою поєднання переваг різних методів внутрішніх розрахунків підприємства намагаються використовувати комбіновані (змішані) методи внутрішнього ціноутворення в корпоративному механізмі управління.
У всіх існуючих методах внутрішніх розрахунків нижньою межею ціни є витрати (повні, виробничі, прямі, додані) підрозділу-постачальника, а верхньою межею – ринкова ціна. З точки зору партнерів внутрішніх угод (підрозділів-постачальників та підрозділів-споживачів проміжної продукції) такий діапазон внутрішніх цін загалом виправданий. Підрозділ-постачальник не має сенсу реалізовувати свою продукцію за ціною, меншою за виробничі витрати, тоді як підрозділ – споживач не заінтересований купувати внутрішню проміжну продукцію за ціною, вищою від ринкової. Існування підрозділів у вертикально-інтегрованій компанії передбачає активне використання внутрішніх цін як інструмента корпоративної системи управління з метою формування розрахункового прибутку підрозділів. Таким чином, внутрішні ціни, які дають змогу приймати обґрунтовані управлінські рішення, базуються на конкурентній ринковій інформації про витрати та прибуток [13].
Основною формою планування витрат підрозділів як центрів відповідальності є складання їх бюджетів. Бюджет підрозділу – це розрахунок, що охоплює визначення всіх витрат підрозділу на виробництво продукції (надання послуг) за плановий період незалежно від рівня її готовності [8].
Бюджети підрозділів виконують такі важливі функції, як організуюча, контролююча і стимулююча. Організуюча функція бюджету полягає в тому, що, маючи встановлений плановий розмір витрат, працівник, відповідальний за їх рівень, намагається дотримуватись визначеного ліміту і норм використання ресурсів. Бюджети підрозділів дають змогу контролювати роботу працівників, відповідальних за рівень витрат. Це здійснюється порівнянням фактичних витрат з плановими, передбаченими в бюджетах. Відхилення аналізуються, що є основою для реалізації стимулюючої функції щодо працівників, які впливають на величину витрат і відповідають за неї. Стимулювання здійснюється через відповідальність за необґрунтовані витрати і заохочення в їх економії. Бюджет складають на основі виробничої програми, нормативної бази, а також цін і тарифів.
1.3 Бюджетування витрат як сучасний метод оцінки ефективності діяльності цеху допоміжного виробництва підприємства
Дійсне дипломне дослідження діяльності підприємства по випуску стільців та крісел на основі метало-конструктивних силових елементів ЗАТ «Новий Стиль – Україна» (м. Харків) показало, що для виробництва характерний малосерійний випуск одночасно біля 1600 моделей продукції. Така побудова товарного ряду продукції потребує одного з двох типів виробництва [46]:
а) або конструювання модифікацій продукції на основі стандартизованих елементів, які випускаються самим виробництвом, або закупаються у спеціалізованих виробників комплектуючих;
б) або наявності допоміжного виробництва оснастки під кожну модифікацію та ліній універсальних станків з швидкою переналадкою на новий тип продукції.
ЗАТ «Новий Стиль – Україна» на сучасному етапі використовує другий шлях розвитку виробництва, тобто стратегію орієнтації на замкнутий цикл виготовлення металевих основ та конструкцій стільців та крісел на власному виробництві з мінімізацією зовнішніх покупок комплектуючих.
Оскільки створений інструментальний цех допоміжного виробництва випускає технологічну оснастку, яка використовується для випуску багатьох основних виробів підприємства, які ідуть на продаж, з економічної точки зору вироблена технологічна оснастка переносить свою вартість на вартість основних виробів аналогічно процесам амортизації основних засобів при кожному циклі виробництва. В той же час, період повного фізичного чи морального зношення технологічної оснастки настає, як правило, для малосерійного виробництва раніш ніж 1 рік, тобто технологічна оснастка може бути зарахована як швидкозношувальні предмети, вартість яких повинна списуватись на обмежену партію випуску основної продукції.
Враховуючи це, проблема оцінки ефективності діяльності цехів допоміжного виробництва та їх планового фінансування на сьогоднішній день на підприємствах не вирішена, а витрати цехів допоміжного виробництва плануються історично «від досягнутого рівня».
Щоб обґрунтувати вибір оптимального фінансового, організаційного, технологічного й іншого варіантів діяльності, сьогодні гостро необхідні не тільки інструмент, що дозволяє оперативно і з більш високою точністю, ніж за старих часів, прораховувати очікувані витрати на альтернативні проекти, але і добре підготовлена база інформації, що забезпечує ефективне використання цього інструмента.
Інструмент – це методологія та технологія визначення витрат. На жаль, вона залишилася практично тією ж, яка була в епоху планової економіки. Окремі групи витрат, зв'язані з рішенням локальних задач внутрішніх служб підприємства, виділяються в рамках звичних для економістів представлень: по місцях виникнення – тільки для внутрифірмового госпрозрахунку; видам продукції, робіт і послуг – для ціноутворення й аналітичних досліджень; економічним елементам – для аналітичних досліджень; калькуляційним статтям – для ціноутворення; календарним періодам – для керування фінансовими потоками [10].
Тобто мається багато моделей обліку витрат, кожна з яких забезпечує можливість рішення свого (частки) набору задач. Але лихо не стільки в цьому, скільки у суті. Наприклад, і в нинішніх умовах облік витрат ведеться по надмірно укрупнених методиках – почасти для зменшення трудомісткості обліку, почасти – по інерції. Навіть упровадження комп'ютерних технологій не привело до якісних зрушень у даній області. Так, якщо узяти витрати по місцях виникнення, то їх як і раніше враховують на рівні цеху і вище. Тобто в нас дотепер немає навіть понять «собівартість на ділянці» і «собівартість на робочому місці». Природно, у цьому випадку страждає об'єктивність інформації, а сама головне – зникає можливість її використання з метою керування на рівні більш «дрібних» структурних підрозділів, тобто там, де собівартість створюється. Інакше кажучи, показники витрат перестають бути параметром процесу діяльності, а виходить, непридатні для поточного керування [37].
Витрати на рівні ділянки або бригади починають застосовуватися тільки при впровадженні внутрішнього госпрозрахунку, причому вони зовсім не обов'язково погоджуються з підсумковими показниками цілого виробництва. Крім того, обліком витрат на великих підприємствах можуть займатися різні підрозділи (кожний у своїх цілях). У цьому випадку можлива неузгодженість інформації, що також є чинником утрати керованості.
Традиції (не за формою, а по суті) зберігаються у відношенні адресності, ідентифікації місця виникнення витрат. Так, відповідно до діючих інструкцій величезні суми накладних загальногосподарських витрат враховуються переважно «котловим» методом, а потім, відповідно до яких-небудь формальних принципів, «навскидку» розносяться по підрозділах. Що, природно, приводить до необґрунтованого завищення цін на деякі види продукції і заниженню на інші. У колишніх умовах господарювання це майже не впливало на результати діяльності підприємства, зараз – стає прямим шляхом до втрати конкурентоздатності. Більш того, накладні витрати виявляються фактично безконтрольними, тому з їхньою величиною приходиться просто миритися.
Таким чином, формальні звітні методи обліку витрат, створені для керування підприємствами в умовах плановоадміністративної економіки, виявляються непридатними для модернізації під задачі керування в сьогоднішніх умовах. Можливо навіть, що нинішні проблеми керування підприємствами – багато в чому результат не тільки застарілих технологій, але і закладених принципів при їхньому створенні.
Нові економічні реальності, безумовно, змушують вести пошук нових показників і нових методів обліку. Типовий приклад – моделі обліку витрат на основі функціонально-вартісного аналізу. Однак вони не знайшли скільки-небудь широкого практичного застосування, видимо, внаслідок суб'єктивності методу виділення функцій і цілком очевидного їхнього відриву від змісту процесів діяльності. Тобто задача їх використання для керування всерйоз не ставиться [53].
Очевидно, що сьогодні на облік витрат як найважливіших характеристик діяльності повинні бути покладені якісно нові додаткові функції. Тобто витрати потрібно розглядати і як вимірники кінцевого результату діяльності в тривалому плановому періоді, і як засіб діагностування конкретної щохвилинної ситуації в процесі цієї діяльності. Причому як найбільш важливі показники повинні бути виділені ті, котрі відбивають безпосередньо сам зміст діяльності. І винаходити тут нічого не потрібно: принципи, що повинні бути реалізовані при формуванні систем керування підприємств у нових умовах господарювання, у загальному виді викладені в стандарті ДСТУ ІСО 9001–2001 по системах менеджменту якості. Це процесний підхід, системне керування діяльністю, ухвалення рішення на основі об'єктивної інформації. Необхідні лише найбільш адекватні показники і технології, що відповідають даним принципам [51].
Так, для реалізації процесного підходу у всіх видах діяльності підприємства потрібно виділити окремі процеси (наприклад, виконання одного окремо узятого замовлення або проекту), а кожному з них поставити у відповідність вимірювані показники, що характеризують результативність і ефективність діяльності. Завдяки такій постановці з'являється нова можливість простежити, як наростає додана вартість по технологічних маршрутах і підрозділам, тобто створити досить прозорі потоки інформації, що адекватно відбивають зміст процесів.
Треба сказати, що необхідність впровадження процесного підходу вже усвідомлена багатьма теоретиками і менеджерами-практиками. Вони зрозуміли: такий підхід відкриває широкі можливості в області удосконалювання систем керування – для застосування матричних організаційних структур, бюджетування окремих замовлень, проектів і організації внутрифірмового госпрозрахунку і є цілком реальним при сьогоднішньому рівні розвитку інформаційних технологій. Однак на практиці справа найчастіше зводиться до розмов про те, «як повинно бути». Рекомендацій же «як це зробити» поки немає. Хоча ясно, що для впровадження процесного підходу потрібно як мінімум одночасне простежування витрат по всіх об'єктах керування, а саме: по діяльності структурних підрозділів, виконанню одиничних замовлень і окремих проектів. Іншими словами, потрібне керування окремими процесами внутрішньої діяльності. Причому не тільки як самоціль (хоча і це надзвичайно важливо), але і як джерело інформації про виконані процеси, необхідної для рішення задач підприємства в цілому (ціноутворення, формування фінансових потоків і аналітичних досліджень).
Жоден із традиційних і запропонованих останнім часом методів обліку повною мірою цими можливостями не володіє. Тому назріла необхідність створення більш загальної моделі обліку, що поєднувала б можливості вже існуючих методів.
Один з варіантів такої моделі пропонується у роботі [52]:
1. Будь-яке підприємство в умовах ринку, мабуть, являє собою функціональну систему, створену для рішення конкретних задач власника. Результати її діяльності (якість продукції, задоволеність споживачів і персоналу, результативність і ефективність) можна оцінювати тільки комплексно. Тут вже неприпустимо, наприклад, окремо придумувати кількісні показники якості продукції або показника впливу на природне середовище. Усі вони повинні бути погоджені із системою показників, що входять до складу собівартості. Іншими словами, усі без винятку показники повинні розглядатися тільки як наслідок конкретного виконаного процесу (операції, виробничого завдання, проекту). Якщо спочатку виділити і формалізувати зміст процесів і звести їх у єдину систему, а вже потім вести кількісні розрахунки, то всі протиріччя в трактуванні результатів зникнуть.
2. Рішення задач будь-яких видів і складності стає можливим при виділенні настільки малого об'єкта керування (одиничного процесу), що входить у кожний більш великий елемент діяльності. Зокрема, для задач менеджменту досить розглядати одиничну технологічну операцію, виконувану на окремому робочому місці – виробничому, інженерному, постачальницькому, управлінському. Саме операція входить і в процеси діяльності підрозділів, і в замовлення, і в технологічні маршрути. Якщо ввести показник «вартість процесу виконання», тобто грошове вираження витрати ресурсів, використаних у процесі (енергоносіїв, інструмента, видаткових матеріалів, витрат кваліфікованої праці), то можна створити точну модель управлінського обліку. Поєднуючи окремі операції в сукупності процесів, можна побудувати модель, що характеризує, з погляду витрат, зміст будь-якого господарського процесу на підприємстві.
3. Наприклад, якщо до вартості процесу виконання завдання додати вартість процесів по ремонтообслуговуванню устаткування і утриманню працівників, з'являється якісно новий показник – «собівартість продукції на робочому місці». Його достоїнство полягає в тому, що він цілком характеризує зміст діяльності і може бути переданий під відповідальне керування конкретній особі, тоді як у даний час ремонтний фонд прямо виділяється ремонтній службі, витрати на утримання робітників – у розпорядження відділів праці і заробітної плати, а побачити суму витрат на окремому робочому місці в цілому просто не представляється можливим.
4. Пропонований підхід надає реальну можливість побачити розгорнутий зміст процесу діяльності на будь-якому робочому місці, що на сьогоднішній день не забезпечується ні одною моделлю обліку. У кінцевому рахунку стає реальним представити процес виконання одиничного замовлення з виділенням усіх робіт з його виконання в кожній із задіяних структурних одиниць, що сьогодні також не дозволяє зробити жодна з застосовуваних моделей обліку витрат.
5. З одного боку, здавалася б, надмірно глибока деталізація витрат і їхня прив'язка до «дрібного» процесам виключає «ручні» технології обліку і вимагає значних додаткових витрат на закупівлю ЕОМ і їхнього програмного забезпечення. Однак вони окупаються можливостями, що відкриваються. І це не тільки об'єктивізація витрат і підвищення аналітичних можливостей інформації, що збирається, але і чіткий розподіл і закріплення функцій, відповідальності і повноважень за підрозділами, а при необхідності – і окремими працівниками підприємства, використання максимальне об'єктивних показників для оцінки якості їхньої діяльності. Значно спрощується система стимулювання, тобто ключова проблема внутрішнього бюджетного керування на підприємстві
Внутрішнє бюджетне керування на підприємстві – це нова ринкова методологія узгодження витрат між внутрігосподарськими підрозділами підприємства, яка має метою створення конкурентоспроможної та якісної продукції для реалізації на конкурентному ринку з орієнтацією на попит споживачів, як основний показник вимог до випускаємої продукції.
Бюджет – це таблиця, що містить планові і фактичні показники, що описують динаміку розвитку об'єктів і бізнес-процесів підприємства. Бюджет консолідує облікові дані по обраному напрямку або об'єктові бізнесу. Бюджет планується виходячи з норм, прийнятих у цьому напрямку або об'єкті, з обліком їхнього попереднього функціонування.
Бюджет є методологією оцінки ефективності діяльності внутрішньогосподарського механізму підприємства і, одночасно, інструментом керування на основі аналізу причин відхилення значень фактичних показників від планових.
Зведений (консолідований) бюджет промислової компанії складається з трьох бюджетів першого рівня – операційного, інвестиційного і фінансового. Часто у вітчизняній літературі фінансовий бюджет визначають ще як «бюджет руху грошових коштів» або «грошовий бюджет». Це не зовсім коректно, тому що метою складання фінансового бюджету є не тільки планування грошових надходжень і витрат підприємства, але і, ширше, всіх оборотних коштів і короткострокових зобов'язань як основних факторів, що визначають поточну платоспроможність компанії [49].
Операційний бюджет фокусується на моделюванні майбутніх витрат і доходів від поточних операцій за бюджетний період. Отже, об'єктом розгляду операційного бюджету, є фінансовий цикл підприємства.
Інвестиційний бюджет розглядає питання відновлення і вибуття капітальних активів (основних засобів і вкладень, довгострокових фінансових вкладень), що складає основу інвестиційного циклу.
Ціль фінансового бюджету – планування балансу грошових надходжень і витрат, а в більш широкому змісті – балансу оборотних коштів і поточних зобов'язань для підтримки фінансової стійкості підприємства протягом бюджетного періоду.
«Вихідними» результатами бюджетного процесу є планові форми зведеної фінансової звітності:
– звіт про фінансові результати (прибутках і збитках) – «вихідна» форма операційного бюджету;
– звіт про рух грошових коштів і звіт про зміну фінансового стану – «вихідні» форми фінансового бюджету;
– звіт про інвестиції – «вихідна» форма інвестиційного бюджету;
– баланс – інтегральна «вихідна» форма, що поєднує результати всіх трьох основних бюджетів, що складають зведений бюджет підприємства.
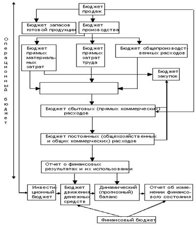
Структура зведеного бюджету промислового підприємства показана на схемі рис. 1.1.

Рис. 1.5 – Блок-схема складання зведеного (консолідованого) бюджету промислового підприємства [51]
Операційний бюджет складається з ряду бюджетів (або підбюджетів) другого рівня :
– бюджету продажів;
– бюджету виробництва;
– бюджету запасів готової продукції (товарних залишків);
– бюджету постійних (загальногосподарських і загальних комерційних) витрат;
– бюджету закупівель.
У свою чергу, деякі бюджети другого рівня складаються з бюджетів третього рівня, бюджети третього рівня можуть розпадатися на бюджети четвертого рівня і т.д., у залежності від масштабів і різноманіття господарських операцій підприємства. Наприклад, бюджет виробничих витрат є бюджетом 3-го рівня і включається в бюджет виробництва, а бюджет прямих матеріальних витрат – бюджетом 4-го рівня, що входить до складу бюджету виробничих витрат.
Таким чином, для зведеного (консолідованого) бюджету промислового підприємства характерна багатоступінчаста ієрархічна структура (рис. 1.2).

Рис. 1.6 – Ієрархічна структура зведеного (консолідованого) бюджету промислового підприємства [51]
Кожний з підбюджетов різних рівнів займає свою, строго визначену «нішу» і грає свою чітку роль у технології складання зведеного бюджету компанії.
Основні поняття і категорії зведеного (консолідованого) бюджету промислового підприємства, наведеного на рис. 1.5, є наступними:
– Зведений(консолідований) бюджет (від англ. master budget ) – план діяльності підприємства на встановлений період часу (бюджетний період ), виражений у ряді цільових (бюджетних або планових) показників, що охоплюють усі сегменти бізнесу компанії і підрозділи, що складають її організаційну структуру. У вітчизняній і перекладній літературі також часто зустрічаються визначення «основний бюджет», «майстербюджет». Зведений бюджет складається з трьох подбюджетов 1-го рівня: операційного, інвестиційного і фінансового.
Операційний бюджет – підбюджет 1-го рівня, що входить до складу зведеного бюджету підприємства і є планом доходів (виторгу), витрат (собівартості) і кінцевих фінансових результатів (прибутку) підприємства на бюджетний період. Операційний бюджет складається з ряду подбюджетов 2го рівня: бюджету продажів, бюджету виробництва, бюджету запасів готової продукції, бюджету постійних (загальногосподарських і загальних комерційних) витрат, бюджету закупівель.
Інвестиційний бюджет – підбюджет 1-го рівня, що входить до складу зведеного бюджету підприємства і є планом капітальних витрат і довгострокових фінансових вкладень підприємства на бюджетний період. У літературі також зустрічається визначення «бюджет капіталу».
Фінансовий бюджет – підбюджет 1-го рівня, що входить до складу зведеного бюджету підприємства і є планом, поперше, грошових надходжень і витрат, по-друге, руху всіх ліквідних ресурсів (оборотних коштів) і поточних зобов'язань підприємства на бюджетний період. У літературі зустрічаються також визначення «грошовий бюджет», «бюджет руху грошових коштів».
Бюджет продажів – підбюджет 2-го рівня, що входить до складу операційного бюджету і є планом доходів від продажів (виторгу), фізичного обсягу і структури продажів, собівартості продажів (реалізації) і збутових (прямих комерційних) витрат підприємства на бюджетний період.
Бюджет виробництва – підбюджет 2-го рівня, що входить до складу операційного бюджету і є планом фізичного обсягу і структури випуску (виробничої програми) і виробничих витрат і собівартості випуску підприємства на бюджетний період.
Бюджет запасів (готової продукції) – підбюджет 2-го рівня, що входить до складу операційного бюджету і є планом зміни вартісного і фізичного обсягу і структури запасів готової продукції підприємства за бюджетний період.
Бюджет закупівель – підбюджет 2-го рівня, що входить до складу операційного бюджету і є планом закупівель матеріальних оборотних коштів (сировини, матеріалів і комплектуючих) і зміни складських запасів матеріальних оборотних коштів підприємства за бюджетний період. У літературі зустрічаються також визначення «бюджет постачання», «бюджет заготовляння».
Бюджет постійних витрат – підбюджет 2-го рівня, що входить до складу операційного бюджету і є планом постійних (загальногосподарських і загальних комерційних) витрат підприємства на бюджетний період.
Бюджет виробничих витрат – подбюджет 3-го рівня, що входить до складу бюджету виробництва і є планом величини і структури виробничих витрат за бюджетний період.
Бюджет збутових (прямих комерційних) витрат – підбюджет 3-го рівня, що входить до складу бюджету продажів і є планом прямих комерційних витрат у розрізі збуту окремих видів продукції за бюджетний період.
Бюджет прямих матеріальних витрат – підбюджет 4-го рівня, що входить до складу бюджету виробничих витрат і є планом прямих виробничих витрат у частині витрати матеріальних і фінансових оборотних ресурсів (сировина, комплектуючі матеріали, субпідряд сторонніх організацій) за бюджетний період.
Бюджет прямих витрат праці – підбюджет 4-го рівня, що входить до складу бюджету виробничих витрат і є планом прямих виробничих витрат у частині прямих витрат по оплаті праці за бюджетний період.
Бюджет загальвиробничих витрат – підбюджет 4-го рівня, що входить до складу бюджету виробничих витрат і є планом усіх непрямих виробничих витрат підприємства за бюджетний період.
Управлінський баланс – основний плановий і звітний документ зведеного бюджету, що містить дані про зміни величини і структури активів і джерелах фінансування діяльності підприємства за бюджетний період.
Бюджет розвитку – один з варіантів складання довгострокового бюджету, у якому інвестиційний бюджет має не тільки видаткову, але і дохідну частину, обумовлену як доход від інвестиційних вкладень за інвестиційний цикл (термін корисної служби інвестицій).
Індикативний бюджет – один з варіантів складання довгострокового бюджету, при якому бюджетні показники не є обов'язковими для центрів відповідальності (підрозділів) і виконують функції довгострокових орієнтирів розвитку бізнесу при виконанні підрозділами бюджетного завдання на поточний (короткостроковий) бюджетний період.
Оскільки поняття рентабельності та прибутковості продукції для оцінки діяльності допоміжних цехів виробництва підприємства не має прямого сенсу, єдиним об’єктивним методом оцінки ефективності їх діяльності є методологія бюджетування центру витрат.
Бюджетування інструментальних цехів допоміжного виробництва на підприємстві виконується згідно сучасній концепції витрат у центрі класифікації, що передбачає взаємозв'язок між обсягом виробництва, витратами і ціною на даний вид товарів. Витрати поділяються на незалежні і залежні від обсягу виробленої продукції [47].
Постійні витрати не залежать від величини виробництва, існують і при нульовому обсязі виробництва. Це попередні зобов'язання підприємства (відсотки по позиках і ін.), податки, амортизаційні відрахування, оплата охорони, орендна плата, витрати на обслуговування устаткування при нульовому обсязі виробництва, зарплата управлінського персоналу і т.д. Перемінні витрати залежать від кількості виробленої продукції, складаються з витрат на сировину, матеріали, зарплату робітникам і т.д. Сума постійних і перемінних витрат утворить валові витрати – суму грошових витрат на виробництво визначеного виду продукції.
В Україні широко використовується категорія собівартість, що представляє собою сумарні витрати на виробництво і реалізацію продукції. Собівартість реалізованої продукції (робіт, послуг) складається з виробничої собівартості продукції (робіт, послуг), що була реалізована протягом звітного періоду, нерозподілених постійних загальновиробничих витрат і наднормативних виробничих витрат.
У виробничу собівартість продукції (робіт, послуг) включаються:
– прямі матеріальні витрати;
– прямі витрати на оплату роботи;
– інші прямі витрати;
– перемінні загальновиробничі і постійні розподілені загальновиробничі витрати.
Перелік і склад статей калькулювання виробничої собівартості продукції (робіт, послуг) встановлюється підприємством.
До складу прямих матеріальних витрат включається вартість сировини й основних матеріалів, що утворюють основу виробленої продукції, покупних напівфабрикатів і комплектуючих виробів, допоміжних і інших матеріалів, що можуть бути безпосередньо віднесені до конкретного об'єкта витрат.
До складу прямих витрат на оплату роботи включаються заробітна плата та інші виплати робітникам, зайнятим у виробництві продукції, виконанні робіт чи наданні послуг, що можуть бути безпосередньо віднесені до конкретного об'єкта витрат.
До складу інших прямих витрат включаються всі інші виробничі витрати, що можуть бути безпосередньо віднесені до конкретного об'єкта витрат, зокрема відрахування на соціальні заходи, плата за оренду земельних і майнових паїв, амортизація, витрати від браку, що складають вартість остаточно забракованої продукції (виробів, напівфабрикатів), і витрати на виправлення браку за винятком: остаточно забракованої продукції по справедливій вартості; суми, що відшкодовується працівниками, що допустили брак; суми, що отримана від постачальників за неякісні матеріали і комплектуючі вироби і т.п.
До складу загальновиробничих витрат включаються [47]:
а) Витрати на керування виробництвом (оплата роботи апарата керування цехами, ділянками і т.п.; відрахування на соціальні заходи і медичне страхування апарата керування цехами, ділянками; витрати на оплату службових відряджень персоналу цехів, ділянок і т.п.).
б) Амортизація основних засобів загальновиробничого (цехового, дільничного, лінійного) призначення.
в) Амортизація нематеріальних активів загальновиробничого (цехового, дільничного, лінійного) призначення.
г) Витрати на утримання, експлуатацію і ремонт, страхування, операційну оренду основних засобів, інших необоротних активів загальновиробничого призначення.
д) Витрати на удосконалення технології й організації виробництва (оплата роботи і відрахування на соціальні заходи працівників, зайнятим удосконаленням технології й організації виробництва, поліпшенням якості продукції, підвищенням його надійності, довговічності, інших експлуатаційних характеристик у виробничому процесі; витрати матеріалів, купівельних комплектуючих виробів і напівфабрикатів, оплата послуг сторонніх організацій і т.п.).
е) Витрати на опалення, висвітлення, водопостачання, водовідвід та інше зміст виробничих приміщень.
з) Витрати на обслуговування виробничого процесу (оплата роботи загальновиробничого персоналу; відрахування на соціальні заходи, медичне страхування робітників і апарата керування виробництвом; витрати на здійснення технологічного контролю за виробничими процесами і якістю продукції, робіт, послуг).
и) Витрати на охорону роботи, техніку безпеки й охорону навколишньої природного середовища.
к) Інші витрати (внутрішньозаводське переміщення матеріалів, деталей, напівфабрикатів, інструментів зі складів до цехів і готової продукції до складів; залишки незавершеного виробництва; недоліки і утрати від псування матеріальних цінностей у цехах; оплата простоїв і т.п.).
Загальновиробничі витрати поділяються на постійні і перемінні.
До перемінних загальновиробничих витрат відносяться витрати на обслуговування і керування виробництвом (цехів, ділянок), що змінюються прямо (чи майже прямо) пропорційно до зміни обсягу діяльності. Перемінні загальновиробничі витрати розподіляються на кожен об'єкт витрат з використанням бази розподілу (годин роботи, заробітної плати, обсягу діяльності, прямих витрат і т.п.), виходячи з фактичної потужності звітного періоду.
До постійних загальновиробничих витрат відносяться витрати на обслуговування і керування виробництвом, що залишаються незмінними (чи майже незмінними) при зміні обсягу діяльності. Постійні загальновиробничі витрати розподіляються на кожен об'єкт витрат з використанням бази розподілу (годин роботи, заробітної плати, обсягу діяльності, прямих витрат і т.п.) при нормальній потужності. Нерозподілені постійні загальновиробничі витрати включаються до складу собівартості реалізованої продукції (робіт, послуг) у періоді їхнього виникнення. Загальна сума розподілених і нерозподілених постійних загальновиробничих витрат не може перевищувати їхню фактичну величину. Перелік і склад перемінних і постійних загальновиробничих витрат встановлюється підприємством.
Витрати, зв'язані з операційною діяльністю, що не включаються в собівартість реалізованої продукції (товарів, робіт, послуг), поділяються на адміністративні витрати, витрати на збут та інші операційні витрати.
Керування витратами на підприємстві передбачає їхню диференціацію по місцях і центрам відповідальності. Місце витрат – це місце їхнього формування (робоче місце, ділянка, цех). Під центром відповідальності – розуміють організаційна єдність місць витрат з центром відповідальності за їхній рівень.
Таблиця 1.1. Класифікація витрат по економічних елементах і калькуляційних статях [47]
| Угруповання витрат на виробництво по економічних елементах | Угруповання витрат на виробництво по калькуляційних статтях витрат |
| 1. Сировина й основні матеріали (за винятком поворотних відходів) | 1. Сировина і матеріали |
| 2. Покупні комплектуючі вироби і матеріали | 2. Покупні комплектуючі вироби, напівфабрикати і послуги кооперованих підприємств |
| 3. Допоміжні матеріали | 3. Зворотні відходи (віднімаються) |
| 4. Паливо з боку | 4. Паливо для технологічних цілей |
| 5. Електроенергія з боку | 5. Енергія для технологічних цілей |
| 6. Заробітна плата основна і додаткова | 6. Основна заробітна плата виробничих робітників |
| 7. Відрахування на соціальне страхування | 7. Додаткова заробітна плата виробничих робітників |
| 8. Амортизація основних фондів | 8. Відрахування на соціальне страхування |
| 9. Інші грошові витрати | 9. Витрати на підготовку й освоєння виробництва |
| 10. Витрати по змісту й експлуатації устаткування | |
| 11. Цехові витрати | |
| 12. Загальнозаводські витрати | |
| 13. Втрати від браку (тільки виробництва, де втрати дозволені в межах установлених норм) | |
| 14. Інші виробничі витрати | |
| 15. Разом виробнича собівартість | |
| 16. Позавиробничі витрати | |
| 17. Разом повна собівартість |
Оскільки бюджетування – це відповідальна система фінансового планування бізнесу, то вона повинна передбачати відповідний зворотний зв'язок. Роль зворотного зв'язку грає контроль виконання бюджету [1].
Бюджетування без зворотного зв'язку безглуздо. Будь-яка система є життєздатною, якщо має у своєму складі елементи зворотного зв'язку, що передбачають аналіз того, що зробила система, і поточне корегування поводження системи в міру надходження сигналів про її стан. Система контролю виконання бюджету на підприємстві є своєрідним моніторингом фінансового стану підприємства. Важливість цієї системи не викликає сумнівів. Говорячи про шляхи практичної реалізації системи контролю, варто брати до уваги стратегічне позиціонування підприємства.
Процес контролю виконання бюджету природним образом починається ще з розробки бюджету, якому передує робота зі збору й аналізу необхідних даних. Справа в тім, що при розробці бюджетних форм варто передбачати їхню максимальну сумісність зі звітами, щоб процедура контролю була максимально зручною: після реалізації бюджету замість планових форм (основних бюджетів) з'являються відповідні звіти, що повинні успадковувати формат бюджетних таблиць. Важливо зробити гармонізацію між системою обліку і системою бюджетування, у іншому випадку, бюджет залишиться тільки планом, а перевірити його фактичне виконання буде неможливо. Зіставлення планових і фактичних значень є ключовим елементом системи контролю виконання бюджету. Таке зіставлення найбільш наочне й інформативно робити у відносному вираженні. Потім настає стадія аналізу результатів контролю, що приводить до кульмінації всього процесу. При цьому з'ясується, хто і що не так зробив і кого треба покарати, а кого – заохотити. Але на цьому керуюча функція системи контролю не вичерпується: необхідно з'ясувати, коли повинні бути усунуті негативні результати, виявлені в процесі контролю, і, нарешті, скільки ще треба продати, одержати грішми і т.д., для того щоб виправити положення.
Ключовим елементом системи контролю є «відхилення». При цьому передбачається використання методу виключення, відповідно до якого менеджер зосереджує увагу тільки на значимих відхиленнях і не звертає уваги на показники, що виконуються задовільно. Загальна схема бюджетного контролю по відхиленнях представлена на рис. 1.6.

Рис. 1.6 – Загальна схема бюджетного контролю [51]
У процесі контролю виконання бюджету плановані і фактичні дані деталізуються до вихідних складових, щоб визначити, що саме привело до розбіжності. Приклад деталізації даних у процесі контролю показаний на рис. 1.7.
Варто розрізняти чотири підходи до реалізації системи контролю бюджету підприємства:
1. Простий аналіз відхилень, орієнтований на коректування наступних планів;
2. Аналіз відхилень, орієнтований на наступні управлінські рішення;
3. Аналіз відхилень в умовах невизначеності;
4. Стратегічний підхід до аналізу відхилень.
Простий аналіз відхилень– cуть підходу полягає в тому, що система контролює стан виконання бюджету зіставленням бюджетних показників і їхніх фактичних значень. Якщо відхилення носить істотний характер, то фінансовий менеджер приймає рішення про необхідність вносити відповідні корективи в бюджет наступного періоду. У іншому випадку ніякі коригувальні дії не виконуються.
У цьому зв'язку важливим є питання про істотність витрат. Представляється, що як критерій для визначення важливості витрат варто використовувати підсумкові бюджетні показники, наприклад, величину сумарного грошового потоку (або суму чистого прибутку). Маючи відповідну комп'ютерну програму, фінансовий менеджер розраховує наслідки конкретного відхилення фактичних показників від планових значень на величину сумарного грошового потоку. На підставі відхилення фактичного сумарного грошового потоку від планового значення робиться висновок про необхідність робити корегування плану наступного періоду.
Аналіз відхилень, орієнтований на наступні управлінські рішення, припускає більш детальний факторний аналіз впливу різних відхилень параметрів бізнесу на прибуток або грошовий потік. Власне кажучи, виконується декомпозиція впливу всіх, разом узятих, відхилень на величину підсумкового показника.
Технологія проведення такого контролю виглядає в такий спосіб [31]:
Крок 1. Установлення факторів, що впливають на величину підсумкового показника.
Крок 2. Визначення сумарного відхилення підсумкового показника від бюджетного значення.
Крок 3. Визначення відхилення підсумкового показника в результаті відхилення кожного окремого фактора.
Крок 4. Установлення пріоритетів впливу окремих факторів на величину підсумкового показника.
Крок 5. Складання остаточних висновків і рекомендацій у частині управлінських рішень, спрямованих на виконання бюджету.
Аналіз відхилень в умовах невизначеності передбачає трохи іншу схему прийняття рішень у відношенні істотності відхилень. Відповідно до неї, усі параметри бізнесу (ціни, обсяги, видаткові коефіцієнти і т.д.) визнаються невизначеними значеннями і задаються не у вигляді окремих чисел, а у вигляді інтервалів невизначеності. Таке ж припущення робиться у відношенні всіх параметрів бізнесу, підданих відхиленням.
Невизначеність у відношенні параметрів бізнесу породжує невизначеність результуючого річного грошового потоку або/і прибутку, якщо останній також є предметом аналізу. Оцінити невизначеність грошового потоку можна за допомогою статистичного моделювання.
Відповідно до результатів моделювання встановлюється інтервал невизначеності. Контроль виконання бюджету виконується в такий спосіб. Якщо фактичне значення результуючого параметра потрапило в інтервал невизначеності, отриманий у результаті статистичного моделювання, то виконання бюджету можна вважати успішним. У іншому випадку необхідно зробити додатковий аналіз, спрямований на зменшення невизначеності параметрів бізнесу. Це у свою чергу викликає необхідність застосування відповідних управлінських рішень. Не виключено, що фінансовий менеджер прийме рішення використовувати другий підхід до контролю бюджету.
Стратегічний підхід до аналізу відхилень базується на переконанні, що оцінка результатів діяльності підприємства, зокрема, виконання бюджету, повинна здійснюватися з урахуванням стратегії підприємства і поставлених цілей. Відповідно до даного підходу, фінансовий менеджер при проведенні контролю виконання бюджету повинний аналізувати ступінь відповідності фактичної діяльності поставленим довгостроковим цілям (наприклад, ступінь виконання стратегічних і довгострокових цілей у форматі збалансованої системи показників). У випадку значних відхилень фактичних даних від запланованих у бюджеті (і якщо встановлено, що відхилення відбулося внаслідок планування) коректується не тільки бюджет, але і стратегія компанії, а також довгострокові цільові показники [38].
Варто підкреслити перспективність використання третього підходу, що базується на представленні параметрів бізнесу за допомогою інтервалів невизначеності. Інтервальний метод контролю бюджету досить простий, оскільки працює в рамках дуальної схеми: якщо результуючий параметр потрапив в інтервал, те це «добре», якщо ні, бюджет вважається не виконаним. При цьому не слід боятися складностей, зв'язаних з імітаційним моделюванням бюджету.
Бюджетування зв'язує всі задачі з конкретними цілями фірми, чітко визначає відповідальних виконавців по кожній сфері і задачі, дозволяє ефективно керувати фінансовими ресурсами компанії. Бюджетування можна визначити як спосіб ведення бізнесу і контролю за діяльністю підприємства на різних рівнях керування – від вищої ланки до окремих підрозділів. Бюджетування припускає формування бізнес-плану для кожного відділу, затвердження й аналіз річного, піврічного, квартального, місячного, тижневого бюджетів з боку ради директорів і вищого керівництва компанії. Таким чином, власники і менеджмент підприємства мають можливість щотижня здійснювати аналіз функціонування підприємства, знати, яка наявність коштів у компанії сьогодні і скільки буде завтра, контролювати положення, вживати заходи по оптимізації витрат.
В даний час загальна бухгалтерія на Заході підрозділяється, як правило, на дві підсистеми зовнішню – фінансову і внутрішню – управлінську (виробничу, експлуатаційну). Такий підрозділ обумовлений розходженням з метою і задачами зовнішньої і внутрішньої бухгалтерії.
У фінансовій бухгалтерії створюється інформація про поточні витрати у поелементному розрізі і доходах фірми, про стан дебіторської і кредиторської заборгованості, про розміри фінансових інвестицій і доходів від них, стані джерел фінансування і т.п. Одна з основних задач такої бухгалтерії – вірогідність обліку фінансових результатів діяльності підприємства, його майнового і фінансового стану. Споживачами інформації при цьому є в основному зовнішні стосовно підприємства користувачі – державні податкові органи, біржі, банки, фінансові інститути, постачальники і покупці, потенційні інвестори. Фінансова звітність не являє собою комерційної таємниці підприємства, вона відкрита до публікації і, як правило, завіряється незалежною аудиторською організацією.
Ведення фінансової бухгалтерії для підприємств і фірм є обов'язковим.
Міжнародні бухгалтерські стандарти, основні принципи обліку мають відношення саме до систем фінансового обліку. Що стосується внутрішньої облікової системи на підприємстві, то питання про те, створювати її чи ні, вирішує сама адміністрація фірми. У системі внутрішнього обліку створюється, насамперед, інформація про витрати.
Витрати виробництва – один з основних об'єктів управлінського обліку. Вони групуються і враховуються по видах, місцям їхнього виникнення і носіям витрат. Місця виникнення витрат – це структурні одиниці і підрозділи, у яких відбувається первісне споживання виробничих ресурсів (робочі місця, бригади, цехи і т.п.). Під носіями витрат розуміють види продукції (робіт, послуг) даного підприємства, призначені для реалізації на ринку [4].
У системі управлінського обліку обов'язково виділяються такі об'єкти обліку, як «центри відповідальності». Керування витратами відбувається через діяльність людей, що повинні відповідати за доцільність виникнення того чи іншого виду витрат. Центр відповідальності – структурний елемент підприємства, у межах якого менеджер відповідальний за доцільність понесених витрат.
Адміністрація вирішує сама, у яких розрізах класифікувати витрати, наскільки деталізувати місця виникнення витрат і як їх пов'язувати з центрами відповідальності.
Іншим об'єктом управлінського обліку є результати, що можуть також враховуватися по місцях виникнення витрат і по носіях витрат. У процесі зіставлення витрат і результатів різних об'єктів обліку виявляється ефективність виробничо-господарської діяльності. Для забезпечення господарських зв'язків між внутрішніми підрозділами підприємства створюється система трансферного ціноутворення. Трансферна ціна (також представляє собою об'єкт управлінського обліку) – це ціна, використовувана при розрахунках між внутрішніми структурними підрозділами підприємства за передані один одному продукцію, роботи і послуги.
Інформація управлінського обліку звичайно являє собою комерційну таємницю підприємства, не підлягає публікації і носить конфіденційний характер. Адміністрація підприємства самостійно встановлює склад, терміни і періодичність надання внутрішньої звітності, що є також одним з об'єктів управлінського обліку. Ця облікова система практично не регламентується західним законодавством.
Західні системи управлінського обліку можна класифікувати по ряду ознак.
Як першу ознаку класифікації можна запропонувати принцип взаємозв'язку обох облікових підсистем підприємства – фінансової й управлінський. У практиці західного обліку застосовуються два варіанти зв'язку між управлінською і фінансовою бухгалтеріями. Цей зв'язок може здійснюватися за допомогою контрольних рахунків, якими є рахунки витрат і доходів фінансової бухгалтерії. При наявності прямої кореспонденції рахунків управлінської бухгалтерії з контрольними рахунками говорять про інтегровану (моністичну, однокругову) системі обліку на підприємстві. У цьому випадку мова йде про перший варіант зв'язку. Якщо система управлінського обліку автономна, замкнута, то використовуються парні контрольні рахунки того самого найменування, відомі як дзеркальні рахунки, чи рахунки – екрани. Це другий варіант.
Система «стандарт – кост» [5]
Найважливіша характеристика західних систем управлінського обліку – оперативність обліку витрат. З цього погляду облік витрат підрозділяється на облік фактичних (минулих) витрат і облік витрат по системі «стандарт – кост». Система «стандарт – кост» включає розробку стандартів на витрати праці, матеріалів, накладних витрат, складання стандартної калькуляції й облік фактичних витрат з виділенням відхилень від стандартів з метою контролю за формуванням фактичної собівартості й активного керування процесом її формування.
Третьою ознакою класифікації систем управлінського обліку є повнота включення витрат у собівартість продукції (робіт, послуг). Тут можна говорити про два варіанти. Перший – традиційний варіант обліку витрат на виробництво і калькулювання собівартості припускає поділ усіх поточних витрат виробництва на прямі (безпосередньо віднесені на об'єкти калькулювання) і непрямі (віднесені на об'єкти калькулювання тільки наприкінці звітного періоду при розподілі між ними пропорційно тій чи іншій базі). Це так називаний метод обліку і калькулювання повної собівартості.
Система «директ – костинг» [5]
Під іншим варіантом обліку витрат на виробництво і калькулювання собівартості продукції розуміється підхід, коли в розрізі об'єктів калькулювання планується і враховується неповна, обмежена собівартість. Собівартість може включати тільки прямі витрати; тільки перемінні, тобто залежні від зміни обсягів виробництва, витрати; вона може калькулюватися на основі тільки виробничих витрат, зв'язаних з виготовленням даної продукції, виконанням робіт чи наданням послуг, навіть якщо вони носять непрямий характер. Але, незважаючи на різну повноту включення в собівартість об'єкта калькулювання різних видів витрат, загальним для цього підходу є те, що інші види витрат, що також по своїй економічній сутності складають частину поточних витрат, не включаються в калькуляцію, а відшкодовуються єдиною сумою з виторгу (чи валового прибутку). У цьому основна відмінна риса системи обліку неповної собівартості.
Ринкові процеси, що визначають ускладнення орієнтації окремого товаровиробника, впливають на коливання обсягів виробництва і реалізації продукції, з одного боку, а також збільшення частки постійних витрат у їхньому загальному обсязі, з іншого боку, істотно позначаються на поводженні собівартості виробів, а виходить, і на їхньому прибутку. В міру посилення цих тенденцій збільшується потреба товаровиробників в інформації про витрати на виготовлення виробів і їхню реалізацію, не перекручених у результаті розподілу непрямих витрат і незмінних на одиницю продукції, що випускається, при будь-якому обсязі виробництва. Таку інформацію у виді даних про неповну виробничу собівартість (у частині прямих, перемінних чи усіх виробничих витрат) і маржинальному доході (сумі покриття) – різниці між ціною продажу (виторгом від реалізації) і неповною собівартістю виробу чи реалізованої продукції в цілому – і дає система «директ-костинг».
В умовах постійно розвитку ринку адміністрація і менеджери повинні завжди мати під рукою оперативну інформацію про те, у що ж обходиться підприємству виробництво продукції, надання послуг, здійснення того чи іншого виду діяльності поза залежністю від того, який розмір окладу в директора чи головного бухгалтера, які витрати на утримання офісів чи інші подібні управлінські витрати. Тому сьогодні часто в теорії і практиці керування собівартістю і прибутком на Заході декларується і застосовується наступний принцип: саме точна калькуляція виробу не та, котра найбільш повно після численних розрахунків і розподілів містить у собі усі види витрат підприємства, а та, у яку включені тільки витрати, безпосередньо зв'язані з випуском даної продукції, виконанням робіт і послуг.
Система «директ – костинг» загострює увагу керівництва підприємства на зміні маржинального доходу (суми покриття) по підприємству в цілому і по різних виробах. Вона дозволяє враховувати вироби з великою рентабельністю, щоб переходити в основному на їхній випуск, тому що різниця між продажною ціною і сумою перемінних витрат не затушовується в результаті списання постійних непрямих витрат на собівартість конкретних виробів. За рахунок скорочення статей собівартості спрощується її нормування, облік, контроль і до того ж поліпшується облік і контроль умовно – постійних, накладних витрат, оскільки їхня сума за даний конкретний період показується в звіті про доходи окремим рядком, що наочно демонструє їхній вплив на величину прибутку підприємства.
Основне достоїнство системи обліку сум покриття в тім, що на основі інформації, одержуваної в ній, можна приймати різні оперативні рішення по керуванню підприємством. У першу чергу це стосується можливості проводити ефективну політику цін. Традиційні класичні методи ціноутворення, засновані на калькуляції повної фактичної собівартості, не завжди забезпечують ефективність цінової політики підприємства, що працює на ринку.
В даний час на Заході більш популярні підходи до ціноутворення, при яких насамперед враховуються фактори, більш стосовні до попиту, ніж до пропозиції, тобто оцінка того, скільки покупець може і хоче заплатити за пропонований товар. Після того, як установлена ціна рівноваги, підприємство повинне проаналізувати усі свої витрати і постаратися максимально скоротити їх.
Крім інформації про величину витрат, зв'язаних безпосередньо з виробництвом того чи іншого виробу, менеджерам підприємства потрібно мати зведення про можливі межі зниження цін у залежності від впливу різних ринкових факторів. Тому в західному управлінському обліку існують поняття довгострокової і короткострокової нижньої межі ціни. Довгострокова нижня межа ціни показує, яку ціну можна установити, щоб мінімально покрити повні витрати на виробництво і збут товару; віна дорівнює повної собівартості виробів.
Короткострокова нижня межа ціни орієнтована на ціну, що покриває лише прямі (перемінні) витрати; віна дорівнює собівартості в частині тільки прямих (перемінних чи виробничих) витрат.
З обліком по системі «директкостинг» також зв'язана можливість проведення демпінгової політики, розрахунку і вибору різних комбінацій ціни на товар і обсягів його реалізації.
Частими для підприємств, що працюють в умовах ринку, є ситуації, зв'язані з недовантаженням виробничих потужностей. Виникають так називані «незагружені витрати» – частина постійних витрат, що приходяться на частку невикористаних виробничих потужностей. У таких випадках до правильних рішень може привести тільки інформація, одержувана в системі обліку «директкостинг».
Маючи облікові дані про обмежену собівартість і суми покриття (маржинальний доход) по виробах, можна вирішувати такі управлінські задачі, як оптимізація асортименту продукції, що випускається, при наявності вузьких місць, доцільність прийняття додаткового замовлення за цінами нижче звичайних, вироблення усередині підприємства чи закупка комплектуючих на стороні, визначення оптимального розміру партії чи серії деталей (продуктів), вибір і заміна устаткування й інші.
Управлінський облік з'явився на Заході під впливом розвитку і поглиблення ринкових процесів, як елемент практичної діяльності підприємств і фірм. Управлінський облік являє собою систему обліку, планування, контролю, аналізу даних про витрати і результати господарської діяльності в розрізі необхідних для керування об'єктів, оперативного прийняття на цій основі різних управлінських рішень з метою оптимізації фінансових результатів діяльності підприємства.
Термін «облік» у понятті «управлінський облік» необхідно розуміти в широкому змісті. Управлінський облік не являє собою облік у вузькому змісті як систему збору, реєстрації й узагальнення інформації. Це скоріше система керування підприємством, що інтегрує в собі різні підсистеми і методи керування і підпорядковуюча їх досягненню єдиної мети.
Контроль – це функція менеджменту по оцінці одержуваних результатів і поточної діяльності організації, а також забезпечення нормального функціонування організації по досягненню поставлених цілей при оперативному керівництві й у довгостроковій перспективі. Контроль повинний попереджати появу кризових ситуацій. Контроль, як і планування, з яким він нерозривно зв'язаний, є безперервним процесом.
Контроль містить у собі наступні дії [1]:
– розробка стандартів, нормативів і масштабів припустимих відхилень, що відповідають цілям організації і закладеним у її планах задачам;
– розробка організаційної системи контролю;
– вимір результатів, їхня оцінка, порівняння зі стандартами;
– коректування діяльності організації, тобто модифікація цілей, перегляд планів, перерозподіл завдань, удосконалювання процесу керування, контролю і використовуваних технологій.
Контроль є фундаментальнейшим елементом процесу керування. Ні планування, ні створення організаційних структур, ні мотивацію не можна розглядати цілком у відриві від контролю. Дійсно, фактично усі вони є невід'ємними частинами загальної системи контролю, яка має три основні види контролю: попередній, поточній і заключній. За формою здійснення всі ці види контролю схожі, тому що мають ту саму мету: сприяти тому, щоб фактично одержувані результати минулого якнайближче до необхідного. Розрізняються вони тільки часом здійснення.
Попередній контроль звичайно реалізується у формі визначеної політики, процедур і правил. Насамперед він застосовується стосовно трудових, матеріальних і фінансових ресурсів. Поточний контроль здійснюється, коли робота вже йде і звичайно виробляється у виді контролю роботи підлеглого його безпосереднім начальником. Заключний контроль здійснюється після того, як робота закінчена чи минуло відведене для неї час.
Трудомісткість збору реальної інформації про фінансово – господарську діяльність залежить від наявності системи керування підприємством, автоматизованої бухгалтерії, розвиненості інформаційних технологій у цілому. У процесі формування бюджету паралельно створюються шаблони форм для введення і представлення прогнозних даних, у ці ж форми вводяться і реальні бюджетні дані.
Після одержання фактичних даних проводиться їхнє порівняння з плановими. Розрахунок відхилень по кожній зі статей бюджету є досить трудомісткою роботою, що найкраще автоматизувати. Після виявлення відхилень випливає їхній аналіз і виявлення причин виникнення. Створена бюджетна система повинна бути цілком прозорої і дозволяти чітко бачити причинно-наслідковий зв'язок між різними рядками бюджету. Наприклад, при наявності істотних відхилень в обсязі отриманих доходів (виторгу), фахівці повинні мати можливість оперативно переглянути планові і фактичні дані за ціною кожного з видів реалізованого продукту, обсягу реалізації, наданим знижкам, обсягу дебіторської заборгованості й інших факторів, що впливають на розміри виторгу.
Причини можливих відхилень можна розділити на дві основні групи:
а) у ході формування бюджету закладається цілий ряд передумов, таких як, прогнозні ціни на продукцію і сировину, величина попиту на продукцію, валютні курси. У процесі виробничої діяльності далеко не всі припущення збігаються з дійсністю і, у зв'язку з цим, виникають відхилення бюджетних даних від фактичних. У подібному випадку повинна бути передбачена можливість перерахування бюджетних даних з урахуванням зміни умов зовнішнього середовища. Після формування нової версії бюджету частина розбіжностей буде усунута.
б) друга група причин зв'язана з «промахами» у господарській діяльності підприємства. Наприклад, не були дотримані нормативи витрати сировини і матеріалів на одиницю продукції, що випускається, чи занадто високою виявилася частка браку. Подібні причини також повинні виявлятися в процесі контролю за виконанням бюджету і на їхній основі повинні робитися відповідні організаційні висновки.
2. Аналіз діяльності інструментального цеха допоміжного виробництва підприємства по виробництву меблів ЗАО «Новий Стиль-Україна»
2.1 Характеристика діяльності та продукції підприємства ЗАО «Новий стиль – Україна»
Підприємство ЗАТ «Nowy Styl Ukraine» («Новий СтильУкраїна») – це спеціалізоване підприємство по випуску стільців і крісел на металевій основі для офісів, барів і ресторанів (витяг з номенклатури продукції наведений в Додатку А) [54].
У 1997 році на основі фірми «СІТ» у м. Харкові c участю фірми Nowy Styl (Польща) створено підприємство «Nowy Styl Ukraine», що стало четвертим підприємством у складі групи в Європі. До цього часу вже існували аналогічні підприємства в Польщі, Німеччині і Франції. Завдяки закордонним партнерам у найкоротший термін було освоєне виробництво металевих конструкцій, фарбування порошковими фарбами, організоване виробництво гнутоклеєних елементів з натурального шпону, а також професійна оббивка і зборка стільців.
У 1998 році представлення продукції на виставці «Меблі-98» у Москві дозволило розширити коло клієнтів і почати експортувати продукцію в Росію. Організовується виробництво пластикової фурнітури і шкіряних крісел. Потужність металообробного і деревообробного виробництва збільшена в два рази.
У 1999 році на виставці «Меблі-99» у Москві представлені не тільки стільці і крісла, але і комплектуючого власного виробництва. Реалізується проект по виробництву хромованих каркасів. Географія збуту розширена від Москви до Южно-Сахалинська. Почали експортувати продукцію в Бєларусь, Молдову, Киргизію і Казахстан. Ведеться будівництво власного заводу з замкнутим циклом «від гайки до крісла». Обновляється і розширюється парк металообробного устаткування, вводяться в експлуатацію верстати-автомати і робото-техничні системи.
У 2000 році одним з найважливіших напрямків діяльності підприємства була зміна асортименту відповідно до вимог ринку. Освоюється виробництво нових моделей шкіряних крісел серії «Новий Стиль Коллекшн». Ведеться робота зі створення нових моделей барних стільців. У 2001 році планується освоєння 30 тис. м. кв нових виробничих площ. Почали роботу власне виробництво пластику і деревообробка.
У 2001 році географія збуту і представлення продукції на світових меблевих виставках розширена до Китаю і Туреччини. На виставці «КиевЕкспоМебель 2001» компанія нагороджена дипломом лаурета конкурсу «Кращi меблi Украiни 2001» у номінації «Офісне крісло» і дипломом за краще оформлення виставочного стенда.
За результатами роботи 2001 року підприємство «Новий стиль – Україна» ввійшло у видання «Золота книга ділової еліти України». Нагороджені дипломом і медаллю від імені президента за великий внесок у розвиток економіки України і створення міжнародного іміджу держави.
У 2002 році Компанія завершила проект по запуску гальванічної лінії.Почато будівництво додаткових площ для групи підприємств. Компанія взяла участь у 2х найбільших меблевих форумах. На 9й міжнародній спеціалізованій виставці «КиевЭкспоМебель 2002» нагороджена дипломом лауреата конкурсу «Кращi меблi Украiни 2002» у номінації «Офісне крісло».
У 2003 році запущена в серійне виробництво «Нова колекція офісних стільців для людей». Колекція Ergonica – нове покоління крісел, гармонійно об'єднуюча поліпшені функціональні характеристики й ефектну зовнішність моделей. Впроваджена і постійно удосконалюється міжнародна система керування якістю ISO 9001:2000.
У 2004 році Компанія Nowy Styl Ukraine відкрила своє представництво в Росії. У рамках просування колекції Эргоника організований клуб для дилерів «Новий Стиль Дистрибьютор Клуб».
За результатами участі в Київській міжнародній спеціалізованій виставці «Київ ЭкспоМебель 2004» і в конкурсі «Кращі меблі України» компанія нагороджена дипломами «За офісне крісло GALANT GTR chrome (Active1)» і за краще оформлення стенда.
На виставці в Москві «Меблі 2004» компанія відзначені дипломом «За високу якість продукції»:
– офісні крісла оснащені високоякісними газами-ліфтами.
– сталева внутрішня конструкція і багатошарова фанера, використовувані в основі сидіння, дозволяють гарантувати довговічність зробленої продукції.
– пружність сидіння і спинки забезпечується високоякісним поролоном.
– крісла оснащені сертифікованими роликами і заглушками, що можуть використовуватися як на паркетному, так і на килимовому покриттях.
– м'які підлокітники, зроблені із сучасних матеріалів – поліуретану і поліпропілену, дають відчуття комфорту і забезпечують більш зручне розташування рук.
– широкий спектр квітів дерев'яних деталей крісел і 12 відтінків високоякісної шкіри дозволять вибрати крісло, що ідеально відповідає інтер'єрові офісу.
- гама використовуваних тканин нараховує більш 50 квітів.
Офісні крісла, зроблені компанією ЗАТ «Новий стильУкраїна», оснащені сучасними механізмами, за допомогою яких можна легко регулювати висоту і глибину сидіння, а також висоту і кут нахилу спинки.
Це дозволяє:
– легко регулювати сидіння стосовно спинки в пропорції 2:1, що завжди забезпечує найкраще положення під час сидіння.
– ергономічний механізм SCHUKRA дозволяє змінювати кут нахилу спинки крісла, що дозволить підтримати правильну поставу і запобіжить сколіозові. Крісла з таким механізмом особливо рекомендовані вагітним жінкам і людям, що страждають остеохондрозом.
Продукція ЗАТ «Новий Стиль – Україна» в цінових діапазонах може бути розбита на 4 сегменти (Додаток Б) з широким діапазоном цін внутри сегмента:
а) Стільці на металокаркасі
- базові моделі – від 39,0$ до 105,0$;
- елітні моделі з додатковим обладнанням та хромуванням – до350$;
б) Крісла робочі на роликах
- базові моделі – від 84,0$ до 180,0$;
- елітні моделі з додатковим обладнанням та хромуванням – до440$;
в) Офісні крісла керівників
- базові моделі – від 130,0$ до 440,0$;
- елітні моделі з додатковим обладнанням та хромуванням – до550$;
г) Офісні крісла керівників на основі хромованої сталі
- базові моделі – від 220,0$ до 480,0$;
Аналіз матеріалів Додатків А та Б показує, що широта номенклатури продукції ЗАТ «Новий Стиль – Україна» фактично характерна для одиничного та малосерійного виробництва одночасно біля 1600 моделей продукції. Така побудова товарного ряду продукції потребує одного з двох типів виробництва:
а) або конструювання модифікацій продукції на основі стандартизованих елементів, які випускаються самим виробництвом, або закупаються у спеціалізованих виробників комплектуючих;
б) або наявності допоміжного виробництва оснастки під кожну модифікацію та ліній універсальних станків з швидкою переналадкою на новий тип продукції.
ЗАТ «Новий Стиль – Україна» на сучасному етапі використовує другий шлях розвитку виробництва, тобто стратегію орієнтації на замкнутий цикл виготовлення металевих основ та конструкцій стільців та крісел на власному виробництві з мінімізацією зовнішніх покупок комплектуючих.
Таблиця 2.1. Основні показники діяльності ЗАТ «Новий Стиль – Україна» у 2005 –2006 роках [54]

2.2 Основні характеристики діяльності цеха оснастки допоміжного виробництва ЗАТ «Новий стиль-Україна»
На рис. 2.1 наведена структура та чисельний склад персоналу цеху оснастки (інструментальний цех) допоміжного виробництва ЗАТ «Новий стиль – Україна». Аналіз чисельного складу персоналу цеху у 2006 році наведений у табл. 2.2 [54].
Таблиця 2.2. Штатний склад інструментального цеху (2006 рік)
| Адміністрація: | 13 | шт. од | |||
| управлінський склад | 2 | шт. од | |||
| фахівці | 7 | шт. од | |||
| обслуговуючий персонал | 4 | шт. од | |||
| Основні робітники: | 0 | шт. од | |||
| Допоміжні робітники: | 40 | шт. од | |||
| УСЬОГО: | 53 | шт. од | |||
В табл. 2.3 наведені тарифні ставки оплати праці персоналу в інструментальному цеху (цех оснастки) допоміжного виробництва ЗАТ «Новий стиль – Україна» у 2 півріччі 2006 року.
В табл. Г.1 Додатку Г наведений состав основного металообробного обладнання інструментального цеху ЗАТ «Новий стиль-Україна».
В табл. Г.2 Додатку Г наведений плановий бюджет витрат функціонування інструментального цеху (цеху оснастки) ЗАТ «Новий стиль-Україна» на 2 півріччя 2006 року
2.3 Аналіз ефективності діяльності інструментального цеху оснастки допоміжного виробництва ЗАТ «Новий стиль – Україна»
Аналіз ефективності діяльності інструментального цеху оснастки допоміжного виробництва ЗАТ «Новий стиль – Україна» проведемо по даним аналізу причин та суттєвості відхилень фактичних показників витрат від спланованого бюджету витрат цеху у 2005 році. При цьому враховується, що бюджет витрат за 2005 рік скорегований по фактичному обсягу запланованих робіт інструментального цеху (виготовлення нової оснастки та інструменту, а також ремонт та відновлення експлуатуємо оснастки та інструменту для основного виробництва).
В табл. Г.7 – Г.41 Додатку Г та на рис. 2.6 – 2.20 наведений помісячний аналіз рівня фактичних та планово-бюджетних витрат і інструментальному цеху на протязі 2005 року. При цьому таблиці розбиті на 1е та 2е півріччя 2005 року, оскільки за результатами аналізу рівня та причин суттєвих відхилень фактичних показників від планово-бюджетних за 1е півріччя, було прийняте рішення про корегування бюджетного плану витрат для інструментального цеху на друге півріччя 2005 року.
Окрім цього, за результатами аналізу 1-го півріччя 2005 року була виявлена відсутність окремого обліку витрат інструментального цеху по статтям бюджетування витрат:
- оренда приміщення та обладнання (необхідно зробити розподіл договорів оренди по підприємству);
- облік фактично використаної електроенергії для роботи цеху (необхідне встановлення окремих пристроїв обліку);
- облік фактично використаного газу для опалення цеху (необхідне встановлення окремих пристроїв обліку);
- відсутність окремого обліку амортизації основних засобів цеху (необхідно зробити розподіл основних засобів по підприємству та окремий облік);
Аналіз бюджетного кошторису фактичних та планових витрат по інструментальному цеху також виявив ряд необлікованих операцій при побудові схеми бюджетування, а саме:
– відсутній бюджет планових норм витрат на допоміжні матеріали, які застосовуються в інструментальному цеху для виконання робіт;
– відсутній бюджет планових норм витрат на технічне обслуговування та ремонти власного обладнання інструментального цеху для підтримки його працездатності;
– відсутній бюджет планових норм витрат на технічне обслуговування та ремонти обладнання в цехах основного виробництва, яке виконується робітниками інструментального допоміжного цеху для підтримки працездатності обладнання основних цехів;
– відсутній бюджет витрат на транспортні операції по закупці основних матеріалів виробництва в допоміжному інструментальному цеху, які є специфічними і не використовуються в основному виробництві;
– відсутній бюджет витрат на утримання цехового та міжцехового транспорту та витрат на його експлуатацію і ремонт.
Станом на кінець 2005 року всі ці види витрат включалися до загального бюджету витрат ЗАТ «Новий стиль – Україна» за зведеними статтями «Витрати на утримання допоміжного виробництва (за фактом)», тому бюджетний план в нижченаведених таблицях аналізу (табл. Г.7 – Г.41 Додатку Г) аналізується з певними умовностями.
Так, наприклад, при відсутності пристроїв обліку є плановий рівень витрат на використання електроенергіїї та газу, а фактичний рівень враховується як «нульовий», тобто виникає «псевдоекономія» по деяким статтям бюджету витрат цеху.
2.4 Аналіз проблемних питань в діяльності цеху оснастки допоміжного виробництва ЗАТ» Новий стиль-Україна» та системі оцінки ефективності його діяльності у складі підприємства
За результатами бюджетного контролінгу результатів 1-го півріччя 2005 року була виявлена відсутність окремого обліку витрат інструментального цеху по статтям бюджетування витрат:
- оренда приміщення та обладнання (необхідно зробити розподіл договорів оренди по підприємству);
- облік фактично використаної електроенергії для роботи цеху (необхідне встановлення окремих пристроїв обліку);
- облік фактично використаного газу для опалення цеху (необхідне встановлення окремих пристроїв обліку);
- відсутність окремого обліку амортизації основних засобів цеху (необхідно зробити розподіл основних засобів по підприємству та окремий облік);
Контролінг бюджетного кошторису фактичних та планових витрат по інструментальному цеху також виявив ряд необлікованих операцій при побудові схеми бюджетування, а саме:
– відсутній бюджет планових норм витрат на допоміжні матеріали, які застосовуються в інструментальному цеху для виконання робіт;
– відсутній бюджет планових норм витрат на технічне обслуговування та ремонти власного обладнання інструментального цеху для підтримки його працездатності;
– відсутній бюджет планових норм витрат на технічне обслуговування та ремонти обладнання в цехах основного виробництва, яке виконується робітниками інструментального допоміжного цеху для підтримки працездатності обладнання основних цехів;
– відсутній бюджет витрат на транспортні операції по закупці основних матеріалів виробництва в допоміжному інструментальному цеху, які є специфічними і не використовуються в основному виробництві;
– відсутній бюджет витрат на утримання цехового та міжцехового транспорту та витрат на його експлуатацію і ремонт.
Станом на кінець 2005 року всі ці види витрат включалися до загального бюджету витрат ЗАТ «Новий стиль – Україна» за зведеними статтями «Витрати на утримання допоміжного виробництва (за фактом)», тому бюджетний план інструментального цеху за 2005 рік контролювався з певними умовностями.
Так, наприклад, при відсутності пристроїв обліку є плановий рівень витрат на використання електроенергіїї та газу, а фактичний рівень враховується як «нульовий», тобто виникає «псевдоекономія» по деяким статтям бюджету витрат цеху.
Однак, при встановленні у 4 кварталі 2005 року пристроїв окремого обліку споживання електроенергії та газу по інструментальному цеху показало, що фактичне споживання електроенергії вище плановобюджетного на +75 –150%, фактичне споживання газу нижче планово-бюджетного на –15–20%, а фактична сума витрат на оренду в 2 рази вище ніж планово-бюджетна.
В той же час, проведення за результатами бюджетного контролинга коригування бюджетного плану витрат для інструментального цеху привело у 2-му півріччі до різкого зменшення середнього значення відхилення фактичних показників витрат від планово-бюджетних. Так по основним статтям нормування вартості оснастки:
а) по фонду оплати праці основних та допоміжних робітників
– середнє відхилення факту від плану за 1 півріччя становить +26,72%
– середнє відхилення факту від плану за 2 півріччя становить +5,78%
б) по фонду оплати праці адміністрації
– середнє відхилення факту від плану за 1 півріччя становить +7,0%
– середнє відхилення факту від плану за 2 півріччя становить +14,97%
в) по матеріальним витратам на основні матеріали
– середнє відхилення факту від плану за 1 півріччя становить +260,0%
– середнє відхилення факту від плану за 2 півріччя становить +50,85%
г) по витратам на інструмент
– середнє відхилення факту від плану за 1 півріччя становить –30,43%
– середнє відхилення факту від плану за 2 півріччя становить –2,14%
Основними виявленими при контролінгу проблемами бюджетування діяльності інструментального цеху, в силу специфіки його роботи є:
– неможливість нормативного планування фонду оплати праці та витрат основних матеріалів на виготовлення нових вузлів в умовах їх одиничного виготовлення. При цьому помилка по матеріалам досягає до 200%, а по фонду оплати праці – до 50%;
– нормативне планування вартості виготовлених вузлів технологічної оснастки за укрупненими нормативами (12–15% – вартість матеріалів, 14–16% – вартість витрат інструменту, 69 –74% – витрати на оплату праці (залишок)). При цьому не проводиться порівняльний аналіз отриманих нормативних вартостей вузлів оснастки з вартістю аналогічних вузлів оснастки, виготовлених іншими спеціалізованими інструментальними виробництвами (ринок оснастки).
В цих умовах, проведений в табл. 2.45 аналіз впливу характеристик діяльності інструментального цеха та основного виробництва ЗАТ «Новий Стиль – Україна» показує, що:
– при загальній чисельності персоналу інструментального цеха від 13,75% (2005 рік) до 13,0%(2006 рік) від загальної чисельності персоналу ЗАТ «Новий Стиль», його фонд оплати праці становить 14,39% (2005 рік) та 11,32%(2006 рік);
– як результат середньомісячна заробітна плата в інструментальному цеху на +35%(2005) та +18%(2006) вище ніж середньомісячна заробітна плата в цілому по підприємству;
– оскільки загальні витрати бюджетованої діяльності інструментального цеху становлять приблизно 1,0% від загальної суми витрат ЗАТ «Новий Стиль», керівництво підприємства на сучасному етапі практично не звертає особливої уваги на економіку діяльності цього допоміжного цеху, зосередивши основну стратегію на ритмічності та безумовності самозабезпечення основного виробництва повною номенклатурою (біля 1600 видів) технологічної оснастки унікальних типорозмірів;
– в той же час, треба звернути увагу на те, що частка амортизаційних відрахувань інструментального цеху досягає 36% від загальної річної суми на амортизацію основних засобів ЗАТ «Новий Стиль», тобто обладнання цього цеху в найближчий час потрібно оновлювати і планувати перспективні інвестиційні витрати;
– загрузка обладнання інструментального цеху, як цеху одиничного виробництва практично не нормується, тобто універсальне обладнання має ненормований час простою;
Як результат, перевищення інструментальним цехом допоміжного виробництва на +17,1% бюджету планових витрат на 2005 рік практично було віднесене на недосконалість методів бюджетування і привело до підвищення бюджетів витрат матеріалів у 2006 році до 15,8% від загальних витрат (рис. 2.3) при їх плановому рівні у 2005 році 6,01% (рис. 2.2). Таким чином, інструментальний цех допоміжного виробництва ЗАТ «Новий Стиль – Україна», на фоні майже двократного зростання обсягу основного виробництва з 111,8 млн. грн. у 2005 році до 190,5 млн. грн. у 2006 році (табл. 2.1), нарощує свій плановий бюджет витрат (рис. 2.4) з 1,143 млн. грн. (2005) до 1,597 млн. грн. (2006 рік) у вигідних для нього умовах монопольного диктування цін на технологічну оснастку та вартість ремонтів обладнання основних цехів та тієї ж технологічної оснастки.
Тобто, під виглядом бюджетування діяльності інструментального цеху допоміжного виробництва в ЗАТ «Новий Стиль – Україна» на сьогоднішній день маскується застаріла планово-витратна система нормування «від досягнутого».
3. Обґрунтування шляхів удосконалення планування та бюджетної оцінки ефективності діяльності інструментального цеху оснастки допоміжного виробництва ЗАТ «Новий Стиль-Україна»
3.1 Промисловий сервіс ( outsourcing ) – як альтернатива допоміжним виробництвам на підприємстві
У сучасному світі компанії постійно відчувають посилення конкурентного тиску з боку ринку. Виживають і домагаються успіху ті, хто веде свій бізнес найбільш ефективним способом, домагаючись зниження витрат при збереженні високої якості товарів і послуг.
Однією з форм організації бізнесу в сучасних умовах став промисловий сервіс або аутсорсинг (outsourcing)– практика, що допомагає компаніям мінімізувати витрати на функціонування і розвиток в умовах ринкової економіки шляхом скорочення витрат, поліпшення якості продукції і послуг [3].
Аутсорсинг – це передача сторонньому підрядчикові деяких бізнес-функцій підприємства. Сутність аутсорсинга полягає в розподілі функцій, що складають діяльність підприємства, відповідно до принципу «залишаю собі тільки те, що можу робити краще інших, передаю зовнішньому виконавцеві те, що він робить краще інших».
Концепція аутсорсинга заснована на теорії віртуальної організації. У 1980х роках теоретики менеджменту довели, що найважливішим фактором збереження конкурентоздатності компанії є розподіл її функцій на основну і другорядні та подальша передача цих другорядних функцій зовнішньому фахівцеві в цій області. Згодом ця теорія розширилася до передачі спеціалізованим компаніям усіх, у тому числі й основних, функцій фірми.
Концепція аутсорсинга зводиться до трьох основних принципів [26]:
– кожний повинен займатися своєю роботою і мати можливість сконцентруватися тільки на ній;
– рішення супутніх задач потрібно доручити тому, хто справиться з ними краще;
– такий розподіл роботи заощаджує кошти замовника і приносить доход виконавцеві.
Стрімкий розвиток аутсорсинга почався з XX століття зі сфери інформаційних технологій: функції програмування, адміністрування мереж і підтримки інформаційних систем передавалися великим інформаційним фірмам, для яких цей вид діяльності був основним.
Передача деяких функцій виробництва фахівцями з боку вже багато років успішно практикується компаніями усього світу під різними назвами: виробництво за контрактом, керування потужностями, аутсорсинг або інсорсинг.
Друга хвиля інтересу до аутсорсингу виникла кілька років назад і зв'язана з активізацією галузевої кооперації. Аутсорсинг став широко застосовуватися в рамках схеми B2B або BtoB (business to business): бізнес взаємодіє з бізнесом прямо, без посередників і великих управлінських структур, виникає могутня рухливість бізнесу.
На противагу схемам групового керування, конкретним утіленням яких є холдінги, концерни, або синдікати, схема B2B припускає незалежність партнерів, що створюють стійкий операційно-виробничий ланцюжок. Кожний з учасників ланцюжка має дуже вузьку спеціалізацію, при цьому між ними немає ніяких відносин, крім договірних. Такі ланцюжки стійкі, але в той же час значно залежать від якості: як тільки якість виконання функцій стає неприйнятним, ланцюжки B2B починають автоматично оптимізуватися, виникає рухлива кооперація.
Аутсорсинг традиційно зводиться до передачі функцій, що забезпечують основний бізнес (бухгалтерський облік, інформаційно-технічне обслуговування, вантажні перевезення, допоміжне виробництво й ін.) зовнішньому виконавцеві. У зв'язку з поширенням мережних схем організації бізнесу усе ширше застосовується аутсорсинг по технологічних переділах, коли компанії-партнерові передаються вже не тільки допоміжні (забезпечуючі), а й основні бізнесфункції.
Розрізняють три основних види аутсорсинга: функціональний (передача функцій керування), операційний (передача виробничих функцій) і ресурсний (придбання зовнішніх ресурсів замість використання внутрішніх). У залежності від обсягу переданих сторонньому виконавцеві функцій кожний з перерахованих видів аутсорсинга може мати визначену класифікацію.
Максимальний або повний аутсорсинг використовується для позначення договору, по якому штат співробітників, а можливо й активи, що відносяться до основної діяльності компанії, передаються постачальникові послуг на час дії контракту. Частковий або вибірковий аутсорсинг припускає, що значна частина підрозділів залишається у веденні клієнта.
При спільному аутсорсингу сторони угоди залишаються партнерами. Останнім часом термін «спільний аутсоринг» часто використовується у випадку, якщо організація, що володіє високим рівнем кваліфікації своїх фахівців, передає керування своїми підрозділами третій стороні.
При трансформаційному аутсорсингу організація запрошує постачальника послуг, що цілком реалізує роботу підрозділу, розробляючи і створюючи новий кінцевий продукт, потім передаючи його клієнтові. Він відрізняється від повного тому, що перехід співробітників і активів не остаточний – після завершення проекту клієнт знову знаходить повний контроль і вступає у свої обов'язки. Такі послуги ідентичні послугам звичайних консультантів. Розходження в тім, що при трансформаційному аутсорсингу постачальник діє досить незалежно від персоналу клієнта.
Аутсорсинг спільного підприємства має на увазі створення нової компанії для розвитку майбутніх ділових можливостей. Надалі персонал і активи клієнта будуть переведені цьому спільному підприємству, а не постачальникові послуг. Ціль цієї схеми – не тільки підвищення якості роботи переведеного підрозділу, але і розробка товарів і послуг, що будуть продані третій стороні. Потім замовник і постачальник послуг можуть цілком використовувати свої можливості по створенню нового продукту, а клієнт розділить з ним витрати на його розробку. Спільне підприємство одержує переваги, користуючись спеціалізованими знаннями клієнта про свій ринок.
Деякі взаємозв'язки, що виникають у результаті аутсорсинга, підсилюються тим, що клієнт або постачальник одержує частку в акціонерному капіталі партнера. Якщо постачальник одержує частку в ационерном капіталі партнера. Якщо постачальник йде на це, значить він має намір діяти в інтересах свого клієнта. Якщо клієнт одержує частку в акціонерному капіталі постачальника, це часто служить додатковим засобом забезпечення безпеки спільного бізнесу.
Основні причини звертання усе більшої кількості як закордонних, так і вітчизняних компаній до аутсорсингу – ускладнення комунікаційного середовища і бізнесівпроцесів, що створює неприйнятні для компаній навантаження, прагнення одержати максимальну якість виконанняя бізнес-функцій і скоротити при цьому власні витрати, а також можливість визволити ресурси і зосередитися на основній діяльності.
В даний час спостерігається тенденція широкого використання аутсорсинга у всіх галузях і секторах економіки. Основні напрямки застосування цього виду послуг – виробничий аутсорсинг, аутсоринг бізнес-процесів (BPO – Business Process Outsorsing) і інформаційно-технологічний IT – аутсорсинг (ITO – IT Outsorsing).
Виробничий аутсорсинг звичайно застосовується в тих випадках, коли компанія-виробник вирішує передати окремий процес по виготовленню проміжного продукту зовнішньому виробникові. Крім того, можливий варіант продажу частини своїх підрозділів іншим компаніям і подальша взаємодія з ними вже в рамках аутсорсинга. При цьому найчастіше використовують кілька варіантів співробітництва. Перший – партнери надають сировину і технології, а фірма – устаткування і робітників. У цьому випадку партнери замовляють фірмі продукцію і вона, використовуючи свої технології, сировину, людей, робить свій продукт під чужою торговельною маркою.
Як приклад використання виробничого аутсорсинга можна привести японську компанію Тойота (Toyota), що у даний момент займається фактично тільки проектуванням, зборкою і реалізацією продукції, а велика частина деталей і комплектуючих виробляється сторонніми, найчастіше невеликими підприємствами. Дякуючи гнучкості і мобільності свого бізнесу японські автомобільні компанії стрімко завойовують ринок.
Ключові тенденції, що будуть визначати розвиток промислових компаній у найближчі кілька років в області аутсорсингу є наступними (табл. 3.1):
– Буде активно розвиватися ринок промислового сервісу за рахунок виділення цехів зі складу підприємств, створення на їхній базі спеціалізованих компаній і приходу закордонних гравців;
2.Розвиток ринку промислового сервісу – це, з одного боку, можливість для компаній відмовлятися від власних непрофільних виробництв за рахунок переходу на альтернативних постачальників, а з іншого боку – це поява нових ринків збуту для тих, хто вирішить зробити ставку на стратегію субпостачальника;
3. – Крім внутрішнього ринку, існує потенціал для виходу на міжнародний ринок компонентів;
До переваг, що одержує підприємство при передачі непрофільних функцій стороннім організаціям, варто віднести наступні.
По-перше, фокусування власних ресурсів на основних видах діяльності. Функції, що забезпечують бізнес, делегуються стороннім компаніям, що надають послуги аутсорсинга в конкретній області. Аналогічно при використанні аутсорсинга може відбутися перерозподіл ресурсів, раніше задіяних на другорядних напрямках.
По-друге, зниження собівартості функцій, переданих аутсорсеру. Це може відбуватися за рахунок вузької спеціалізації фірми-аутсорсера, що, з одного боку, знижує вартість за рахунок «оптової» продажу знань і умінь, а з іншої, забезпечує якість функцій за ту ж ціну через конкуренцію.
По-третє, доступ до новітніх технологій. Фирмааутсорсер завдяки ефектові «оптових» продажів своїх послуг має більше стимулів і можливостей для придбання й освоєння нових технологій роботи, що в рамках окремого підприємства може бути нерентабельно.
По-четверте, надійність. Аутсорсинг припускає виконання фірмою-аутсорсером численних однотипних задач клієнтів, що забезпечує нагромадження практичного досвіду.
П-оп'яте, передача відповідальності за виконання конкретної функції – це стратегія диверсифікованості ризику між компанією й аутсорсером.
І нарешті, підвищення частки інвестицій в основну інфраструктуру підприємства, оскільки аутсорсинг знижує необхідність інвестування в підтримку другорядних функцій і в розвиток діяльності, що не забезпечує основну частку прибутку компанії.
В умовах конкуренції, що підсилюється, поступальний розвиток бізнесу стає можливим багато в чому завдяки ефективному керуванню активами, у т.ч. шляхом концентрації ресурсів на профільній діяльності.Тому фахівці на сучасному етапі призивають підприємства більш активно переходити до аутсорсингу як до діючого способу досягнення економічних переваг перед конкурентами.
Таблиця 3.1. Бізнес0моделіта логіка подальшого розвитку аутсорсинга в наступні 3–5 років [18]
| Рівень доданої вартості продуктові | Високий | Лідерство за ціною» •Уміння робити дешеві «копії» західних аналогів •Продуктивність праці на прийнятному рівні •Гнучка адаптація продуктів під українську специфіку •Реструктуризація і відмовлення від тих активів і виробництв, що не дозволяти забезпечити необхідний рівень продуктивності |
«Нішева стратегія» •Уміння створювати продукт, що має конкурентні переваги в порівнянні з закордонними аналогами для цільового сегмента •Правильна ідентифікація і концентрація на 1–2 перспективних нішах •Глибокий аутсорсинг усіх функцій, що не відносяться до ключових компетенцій • Міжнародний маркетинг і продажі, активна присутність на закордонних ринках |
| Низький | «Якісний сервіс» •Промисловий сервіс у термін, зі стабільною якістю і конкурентною ціною •Правильна ідентифікація тенденцій на ринку аутсорсинга, відповідно до яких визначаються профільні і непрофільні активи •Агресивний маркетинг •Децентралізація керування, поліпшення взаємодії виробничих, збутових і інженерних служб |
«Орієнтація на субпідряд» •Уміння поставляти продукцію відповідно до міжнародних стандартів •Виведення продуктивності на міжнародний рівень, відповідно, доведення технологій до сучасного рівня, відмовлення від найбільш застарілих •Міжнародний маркетинг, присутність на ключових цільових ринках •Реорганізація взаємодії всіх ключових дирекцій і служб |
|
| Україна | Міжнародні ринки | ||
| Цільові ринки | |||
Аутсорсинг виробництва – один з найбільш динамічно розвиваючихся напрямків у сучасній світовій економіці, що представляє собою елемент стратегії підприємства, при якому воно на тривалий термін передає сторонній організації цілком функцію виробництва окремих складових своєї продукції або операції по забезпеченню виробництва, тобто окремий бізнес-процес.
Застосування аутсорсинга на Заходіпочалося наприкінці 80х років у сфері інформаційних технологій, але до дійсного часу практика виведення непрофільних активів поширилася вже досить широко, охопивши практично всі галузі економіки. За свідченням журналу Fortune, як мінімум 90% сучасних західних підприємств уже передали на аутсорсинг хоча б одну функцію свого виробництва. А такі підприємства, як Toyota, Honda, Chrysler делегують стороннім організаціям порядку 70% бізнес-процесів, раніше виконуваних самостійно.
Традиційними для передачі на аутсорсинг є [15]:
– Бізнес-процеси, які тісно зв'язані з виробництвом, але є забезпечувальними (енергетичне господарство, виробництво оснащення, організація транспортного забезпечення, ремонтних і інших допоміжних робіт, логістичні процеси);
– Бізнес-процеси, важливі для розвитку бізнесу компаній, але потребуючі відповідного устаткування і спеціалізованої підготовки співробітників, що виконують цю роботу (IT, маркетинг, реклама, бухгалтерські і юридичні послуги, підбор і навчання персоналу);
– Бізнес-процеси, що не вимагають високої кваліфікації, але займають багато робочого часу і монотонні по характері робіт (введення великих обсягів інформації в бази даних, некваліфікована ручна праця на виробництві, прибирання приміщень, кур'єрські послуги і т.д.).
У результаті переходу на аутсорсинг підприємства домагаються ефективності виробництва за рахунок:
– збільшення продуктивності праці на профільному напрямку;
– зниження рівня витрат;
– скорочення терміну виробництва продукції.
Незважаючи на те, що аутсорсинг завоював широке визнання в тій частині світової економіки, що побудована на ринковій основі, у нашій країніприкладів подібної практики до останнього часу було небагато. Пояснення тому можна знайти в широко розповсюдженій думці, що розвиткові аутсорсинга в Україні заважають наступні об'єктивні обставини:
– По-перше, бізнес українських підприємств не завжди утворювався виходячи з економічних розумінь, і часто організація виробництва не відповідає ринковим економічним принципам.
– По-друге, правове середовище не дозволяє з перших контактів установлювати довірчі стосунки зі сторонніми організаціями.
– По-третє, рівень розвитку постачальників послуг аутсорсинга недостатній, щоб забезпечити необхідне підприємствам-замовникам якість.
Дійсно, приходиться визнати, що зазначені обставини властиві нашій економіці, але, незважаючи на це, за останні 3–4 року ситуація з поширенням аутсорсинга початку мінятися в кращу сторону. Це порозумівається тим, що:
а) за цей час відбулися значні якісні зрушення в економічному і громадському житті країни;
б) інші шляхи оптимізації виробництва, альтернативні аутсорсингу, багатьма підприємствами уже випробувані, у той час як конкуренція в бізнесі не тільки не слабшає, але і підсилюється.
Крім того, необхідно прийняти в увагу, що критерій цінового виграшу від використання аутсорсингових послуг у порівнянні з виконанням робіт самотужки, не обов'язково є визначальним. У більшості випадків у початкової економії на аутсорсингу не відбувається, перехід на аутсорсинг – це стратегія на зростання прибутковості і конкурентоздатності в довгостроковій перспективі.
3.2 Удосконалення методики оцінки ефективності діяльності цеху допоміжного виробництва на основі моделі конкурентного бюджетування витрат з врахуванням альтернативних послуг аутсорсингу
В дипломному проекті, на основі проведеного аналізу, є доцільним для перехідної економіки України з нестабільною роботою промислових підприємств сформулювати удосконалену оцінку ефективності функціонування цехів допоміжних виробництв на основі методу потенціалів порівняльних типів допоміжних бізнес-процесів:
– собівартість, економічність, динамічність, універсальність, забезпеченість матеріалами, технологіями, обладнанням та кваліфікованим персоналом власного інструментального цеху допоміжного виробництва;
– вартість та ризик зупинки власного основного виробництва при переході на стратегію аутсорсингу допоміжних функцій інструментального цеху зовнішнім спеціалізованим виробництвом.
Таким чином, стратегію удосконаленої методики оцінки ефективності діяльності цеху допоміжного виробництва запропонуємо формулювати наступним чином:
– якщо собівартість виготовленого інструментальним цехом допоміжного виробництва інструменту чи технологічної оснастки вище вартості аналогічного виробу зовнішнього спеціалізованого виробництва;
– якщо час виготовлення необхідного інструменту чи технологічної оснастки інструментальним цехом допоміжного виробництва вище часу виготовлення аналогічного виробу зовнішнім спеціалізованим виробництвом (з врахуванням часу транспортування);
– якщо час перебудови для виготовлення наступного інструменту чи технологічної оснастки в власному інструментальному цеху допоміжного виробництва вище часу аналогічної перебудови на зовнішньому спеціалізованому виробництві;
то можна однозначно стверджувати, що підприємство знаходиться на стадії прийняття рішення про аутсорсинг послуг допоміжного інструментального виробництва.
Однак для визнання роботи цеху допоміжного виробництва неефективним необхідно розрахувати ще декілька важливих показників:
– чи має зовнішнє спеціалізоване підприємство обсяг випуску необхідних пристроїв як мінімум в 2–3 рази більше, ніж обсяг робіт інструментального цеху допоміжного виробництва (диверсифікація замовників);
– чи є зовнішнє спеціалізоване підприємство фінансово стійким та чи має воно необхідний ритмічний обсяг матеріальних поставок та послуг для ритмічної роботи свого спеціалізованого виробництва в необхідних обсягах;
– чи є можливість у конкурентів створити негативний вплив на діяльність зовнішнього спеціалізованого підприємства та, відповідно, через негативні тенденції в його роботі негативно вплинути на власне основне виробництво;
– чи є альтернативне зовнішнє спеціалізоване підприємство, на яке буде можливим переорієнтуватися при форс-мажорних обставинах на основному суб’єкті аутсорсинга (тобто чи є монополія ринку виробничого сервісу).
Тобто, удосконалена методика оцінки ефективності діяльності цеху допоміжного виробництва, окрім калькуляційних методів бюджетування діяльності цеху, як центру нормованих витрат, повинна мати ще додаткові показники, які в вигляді вагових коефіцієнтів впливу порівняльних характеристик ефективності зовнішнього спеціалізованого підприємства
В табл. Г.2 Додатку Г та табл. Д.1 – Д.2 Додатку Д наведені програма та фінансові показники розрахунку внутрішньої калькуляційної ціни собівартості виготовлення нової оснастки в інструментальному цеху ЗАТ «Новий Стиль – Україна» у 2 півріччі 2006 року. Внутрішня калькуляційна ціна собівартості виготовленої оснастки розраховується в ЗАТ «Новий Стиль – Україна» за спрощеною укрупненою методикою (норматив ФОП на типові вузли оснастки + норматив витрат на матеріали на типові вузли оснастки + витрати на інструмент у розмірі 19% ФОП).
Така спрощена методологія є суто виробничою та дозволяє:
- нормувати та сплачувати заробітну плату за виконану роботу;
- нормувати витрати основних матеріалів на вироб та забезпечувати їх своєчасну доставку в цех;
- нормувати витрати інструментів на вироб та забезпечувати їх своєчасну доставку в цех;
Бюджетний контролінг планування витрат інструментального цеху допоміжного виробництва ЗАТ «Новий Стиль – Україна» за 2 півріччя 2006 року показав, що, враховуючи недоліки бюджетування 2005 року, на підприємстві:
– встановлені окремі пристрої обліку витраченої електроенергії та газу, правда тільки на рівні усього інструментального цеху, що не дозволяє впровадити процесний метод бюджетної калькуляції. Це дозволило бюджетувати витрати електроенергії та газу;
– окремо проведено калькулювання та бюджетування витрат на технічне обслуговування та ремонти обладнання цеху;
– окремо розраховані та виведені на бюджетування витрати на оренду обладнання та виробничих площ цеху;
– окремо розраховується фонд оплати праці основних та допоміжних робітників, які виконують роботи по ремонту експлуатуємої оснастки, ремонту експлуатуємих пресформ і виготовленню нових видів оснастки;
– окремо розраховуються витрати на основні матеріали по ремонту експлуатуємої оснастки, ремонту експлуатуємих пресформ і виготовленню нових видів оснастки;
Недоліком системи бюджетування витрат цеху залишається невирішене питання окремої калькуляції транспортних витрат на доставку основних матеріалів та транспортне обслуговування діяльності цеху, а також розрахунок норм витрати інструментів як певного середньо-історичного проценту від фонду оплати робіт.
В табл. 3.2 на основі бюджетного планування витрат інструментального цеху пропонується удосконалена методологія для розрахунку потенціалів внутрішніх калькуляційних цін виробу та зовнішніх ринкових цін на аналогічні вироби. Тим паче, що аналіз програми нових виробів (табл. 2.5) показав, що серед технологічної оснастки є невеликі партії стандартних гайок М18 та втулок, які з успіхом можна замінити покупними виробами спеціалізованих зовнішніх інструментальних виробництв.
В табл. 3.2 послідовно розраховується:
1. Укрупнена калькуляційна ціна Цкальк_внутр щомісячної програми виготовлення нової оснастки (ФОП + матеріали + інструменти);
2. Розраховується поточний коефіцієнт розподілу накладних витрат на вартість виготовлення нової оснастки:
(3.1)
3. Розраховується внутрішня собівартість виготовлення нової оснастки з врахуванням коефіцієнта накладних витрат та 10% на транспортні витрати:
4. З врахуванням середнього коефіцієнту ризику зриву зовнішніх поставок по строку впровадження (1,3) розраховується середній коефіцієнт еквіваленту зовнішньої ринкової ціни та внутрішньої калькуляційної собівартості виготовлення оснастки (потенціал цін).
Аналіз результатів розрахунків, наведених в табл. 3.2, показує, що при зовнішній ринковій ціні (без ПДВ) пристроїв технологічної оснастки, виготовлених спеціалізованими інструментальними підприємствами виробничого сервісу, нижче ніж 2,2 рази від внутрішньої калькуляційної ціни планових бюджетних витрат на виготовлення цього пристрою інструментальним цехом ЗАТ «Новий Стиль – Україна», можна передавати виготовлення технологічної оснастки на аутсорсинг.
Висновки
Дипломне дослідження діяльності підприємства по випуску стільців та крісел на основі метало-конструктивних силових елементів ЗАТ «Новий Стиль – Україна» (м. Харків) показало, що для виробництва характерний малосерійний випуск одночасно біля 1600 моделей продукції. Така побудова товарного ряду продукції потребує одного з двох типів виробництва:
а) або конструювання модифікацій продукції на основі стандартизованих елементів, які випускаються самим виробництвом, або закупаються у спеціалізованих виробників комплектуючих;
б) або наявності допоміжного виробництва оснастки під кожну модифікацію та ліній універсальних станків з швидкою переналадкою на новий тип продукції.
ЗАТ «Новий Стиль – Україна» на сучасному етапі використовує другий шлях розвитку виробництва, тобто стратегію орієнтації на замкнутий цикл виготовлення металевих основ та конструкцій стільців та крісел на власному виробництві з мінімізацією зовнішніх покупок комплектуючих.
Оскільки створений інструментальний цех допоміжного виробництва випускає технологічну оснастку, яка використовується для випуску багатьох основних виробів підприємства, які ідуть на продаж, з економічної точки зору вироблена технологічна оснастка переносить свою вартість на вартість основних виробів аналогічно процесам амортизації основних засобів при кожному циклі виробництва. В той же час, період повного фізичного чи морального зношення технологічної оснастки настає, як правило, для малосерійного виробництва раніш ніж 1 рік, тобто технологічна оснастка може бути зарахована як швидкозношувальні предмети, вартість яких повинна списуватись на обмежену партію випуску основної продукції.
Враховуючи це, проблема оцінки ефективності діяльності цехів допоміжного виробництва та їх планового фінансування на сьогоднішній день на підприємствах не вирішена, а витрати цехів допоміжного виробництва плануються історично «від досягнутого рівня».
Для організації фінансування діяльності інструментального цеху допоміжного виробництва в 2005 році на підприємстві ЗАТ «Новий Стиль – Україна» впроваджено систему бюджетування «ФормСтиль» першого покоління, яка повинна оптимізувати роботу інструментального цеху, як центру нормованих витрат підприємства.
В дипломному дослідженні за результатами бюджетного контролінгу результатів 1го півріччя 2005 року була виявлена відсутність окремого обліку витрат інструментального цеху по статтям бюджетування витрат:
- оренда приміщення та обладнання (необхідно зробити розподіл договорів оренди по підприємству);
- облік фактично використаної електроенергії для роботи цеху (необхідне встановлення окремих пристроїв обліку);
- облік фактично використаного газу для опалення цеху (необхідне встановлення окремих пристроїв обліку);
- відсутність окремого обліку амортизації основних засобів цеху (необхідно зробити розподіл основних засобів по підприємству та окремий облік);
Контролінг бюджетного кошторису фактичних та планових витрат по інструментальному цеху також виявив ряд необлікованих операцій при побудові схеми бюджетування, а саме:
– відсутній бюджет планових норм витрат на допоміжні матеріали, які застосовуються в інструментальному цеху для виконання робіт;
– відсутній бюджет планових норм витрат на технічне обслуговування та ремонти власного обладнання інструментального цеху для підтримки його працездатності;
– відсутній бюджет планових норм витрат на технічне обслуговування та ремонти обладнання в цехах основного виробництва, яке виконується робітниками інструментального допоміжного цеху для підтримки працездатності обладнання основних цехів;
– відсутній бюджет витрат на транспортні операції по закупці основних матеріалів виробництва в допоміжному інструментальному цеху, які є специфічними і не використовуються в основному виробництві;
– відсутній бюджет витрат на утримання цехового та міжцехового транспорту та витрат на його експлуатацію і ремонт.
Станом на кінець 2005 року всі ці види витрат включалися до загального бюджету витрат ЗАТ «Новий стиль – Україна» за зведеними статтями «Витрати на утримання допоміжного виробництва (за фактом)», тому бюджетний план інструментального цеху за 2005 рік контролювався з певними умовностями.
Так, наприклад, при відсутності пристроїв обліку є плановий рівень витрат на використання електроенергіїї та газу, а фактичний рівень враховується як «нульовий», тобто виникає «псевдоекономія» по деяким статтям бюджету витрат цеху.
Однак, при встановленні у 4 кварталі 2005 року пристроїв окремого обліку споживання електроенергії та газу по інструментальному цеху показало, що фактичне споживання електроенергії вище планово-бюджетного на +75 –150%, фактичне споживання газу нижче планово-бюджетного на –15–20%, а фактична сума витрат на оренду в 2 рази вище ніж планово-бюджетна.
В той же час, проведення за результатами бюджетного контролинга коригування бюджетного плану витрат для інструментального цеху привело у 2му півріччі до різкого зменшення середнього значення відхилення фактичних показників витрат від планово-бюджетних. Так по основним статтям нормування вартості оснастки:
а) по фонду оплати праці основних та допоміжних робітників
– середнє відхилення факту від плану за 1 півріччя становить +26,72%
– середнє відхилення факту від плану за 2 півріччя становить +5,78%
б) по матеріальним витратам на основні матеріали
– середнє відхилення факту від плану за 1 півріччя становить +260,0%
– середнє відхилення факту від плану за 2 півріччя становить +50,85%
в) по витратам на інструмент
– середнє відхилення факту від плану за 1 півріччя становить –30,43%
– середнє відхилення факту від плану за 2 півріччя становить –2,14%
Основними виявленими при контролінгу проблемами бюджетування діяльності інструментального цеху, в силу специфіки його роботи є:
– неможливість нормативного планування фонду оплати праці та витрат основних матеріалів на виготовлення нових вузлів в умовах їх одиничного виготовлення. При цьому помилка по матеріалам досягає до 200%, а по фонду оплати праці – до 50%;
– нормативне планування вартості виготовлених вузлів технологічної оснастки за укрупненими нормативами (12–15% – вартість матеріалів, 14–16% – вартість витрат інструменту, 69 –74% – витрати на оплату праці (залишок)). При цьому не проводиться порівняльний аналіз отриманих нормативних вартостей вузлів оснастки з вартістю аналогічних вузлів оснастки, виготовлених іншими спеціалізованими інструментальними виробництвами (ринок оснастки).
В цих умовах, проведений впливу характеристик діяльності інструментального цеха та основного виробництва ЗАТ «Новий Стиль – Україна» показує, що:
– при загальній чисельності персоналу інструментального цеха від 13,75% (2005 рік) до 13,0%(2006 рік) від загальної чисельності персоналу ЗАТ «Новий Стиль», його фонд оплати праці становить 14,39% (2005 рік) та 11,32%(2006 рік);
– як результат середньомісячна заробітна плата в інструментальному цеху на +35%(2005) та +18%(2006) вище ніж середньомісячна заробітна плата і цілому по підприємству;
– оскільки загальні витрати бюджетованої діяльності інструментального цеху становлять приблизно 1,0% від загальної суми витрат ЗАТ «Новий Стиль», керівництво підприємства на сучасному етапі практично не звертає особливої уваги на економіку діяльності цього допоміжного цеху, зосередивши основну стратегію на ритмічності та безумовності самозабезпечення основного виробництва повною номенклатурою (біля 1600 видів) технологічної оснастки унікальних типорозмірів;
– в той же час, треба звернути увагу на те, що частка амортизаційних відрахувань інструментального цеху досягає 36% від загальної річної суми на амортизацію основних засобів ЗАТ «Новий Стиль», тобто обладнання цього цеху в найближчий час потрібно оновлювати і вносити перспективні інвестиційні витрати;
– загрузка обладнання інструментального цеху, як цеху одиничного виробництва практично не нормується, тобто універсальне обладнання має ненормований час простою;
Як результат, перевищення інструментальним цехом допоміжного виробництва на +17,1% бюджету планових витрат на 2005 рік практично було віднесене на недосконалість методів бюджетування і привело до підвищення бюджетів витрат матеріалів у 2006 році до 15,8% від загальних витрат при їх плановому рівні у 2005 році 6,01%. Таким чином, інструментальний цех допоміжного виробництва ЗАТ «Новий Стиль – Україна», на фоні майже двократного зростання обсягу основного виробництва з 111,8 млн. грн. у 2005 році до 190,5 млн. грн. у 2006 році, нарощує свій плановий бюджет витрат (рис. 2.4) з 1,143 млн. грн. (2005) до 1,597 млн. грн. (2006 рік) у вигідних для нього умовах монопольного диктування цін на технологічну оснастку та вартість ремонтів обладнання основних цехів та тієї ж технологічної оснастки.
Тобто, під виглядом бюджетування діяльності інструментального цеху допоміжного виробництва в ЗАТ «Новий Стиль – Україна» на сьогоднішній день маскується застаріла планово-витратна система калькуляційного нормування в середньому «від досягнутого».
Однією з форм організації бізнесу в сучасних умовах став промисловий сервіс або аутсорсинг (outsourcing)– практика, що допомагає компаніям мінімізувати витрати на функціонування і розвиток в умовах ринкової економіки шляхом скорочення витрат, поліпшення якості продукції і послуг.
Аутсорсинг – це передача сторонньому підрядчикові деяких бізнес-функцій підприємства. Сутність аутсорсинга полягає в розподілі функцій, що складають діяльність підприємства, відповідно до принципу «залишаю собі тільки те, що можу робити краще інших, передаю зовнішньому виконавцеві те, що він робить краще інших».
Концепція аутсорсинга зводиться до трьох основних принципів:
– кожний повинен займатися своєю роботою і мати можливість сконцентруватися тільки на ній;
– рішення супутніх задач потрібно доручити тому, хто справиться з ними краще;
– такий розподіл роботи заощаджує кошти замовника і приносить доход виконавцеві.
Ключові тенденції, що будуть визначати розвиток промислових компаній у найближчі кілька років в області аутсорсингу є наступними:
– Буде активно розвиватися ринок промислового сервісу за рахунок виділення цехів зі складу підприємств, створення на їхній базі спеціалізованих компаній і приходу закордонних гравців;
2.Розвиток ринку промислового сервісу – це, з одного боку, можливість для компаній відмовлятися від власних непрофільних виробництв за рахунок переходу на альтернативних постачальників, а з іншого боку – це поява нових ринків збуту для тих, хто вирішить зробити ставку на стратегію субпостачальника;
3. – Крім внутрішнього ринку, існує потенціал для виходу на міжнародний ринок компонентів;
До переваг, що одержує підприємство при передачі непрофільних функцій стороннім організаціям, варто віднести наступні.
По-перше, фокусування власних ресурсів на основних видах діяльності. Функції, що забезпечують бізнес, делегуються стороннім компаніям, що надають послуги аутсорсинга в конкретній області. Аналогічно при використанні аутсорсинга може відбутися перерозподіл ресурсів, раніше задіяних на другорядних напрямках.
По-друге, зниження собівартості функцій, переданих аутсорсеру. Це може відбуватися за рахунок вузької спеціалізації фірми-аутсорсера, що, з одного боку, знижує вартість за рахунок «оптової» продажу знань і умінь, а з іншої, забезпечує якість функцій за ту ж ціну через конкуренцію.
По-третє, доступ до новітніх технологій. Фирма-аутсорсер завдяки ефектові «оптових» продажів своїх послуг має більше стимулів і можливостей для придбання й освоєння нових технологій роботи, що в рамках окремого підприємства може бути нерентабельно.
По-четверте, надійність. Аутсорсинг припускає виконання фірмою-аутсорсером численних однотипних задач клієнтів, що забезпечує нагромадження практичного досвіду.
По-п'яте, передача відповідальності за виконання конкретної функції – це стратегія диверсифікованості ризику між компанією й аутсорсером.
І нарешті, підвищення частки інвестицій в основну інфраструктуру підприємства, оскільки аутсорсинг знижує необхідність інвестування в підтримку другорядних функцій і в розвиток діяльності, що не забезпечує основну частку прибутку компанії.
Таким чином, стратегію удосконаленої методики оцінки ефективності діяльності цеху допоміжного виробництва в дипломному проекті запропоновано формулювати наступним чином:
– якщо собівартість виготовленого інструментальним цехом допоміжного виробництва інструменту чи технологічної оснастки вище вартості аналогічного виробу зовнішнього спеціалізованого виробництва;
– якщо час виготовлення необхідного інструменту чи технологічної оснастки інструментальним цехом допоміжного виробництва вище часу виготовлення аналогічного виробу зовнішнім спеціалізованим виробництвом (з врахуванням часу транспортування);
– якщо час перебудови для виготовлення наступного інструменту чи технологічної оснастки в власному інструментальному цеху допоміжного виробництва вище часу аналогічної перебудови на зовнішньому спеціалізованому виробництві;
то можна однозначно стверджувати, що підприємство знаходиться на стадії прийняття рішення про аутсорсинг послуг допоміжного інструментального виробництва.
Однак для визнання роботи цеху допоміжного виробництва неефективним необхідно розрахувати ще декілька важливих показників:
– чи має зовнішнє спеціалізоване підприємство обсяг випуску необхідних пристроїв як мінімум в 2–3 рази більше, ніж обсяг робіт інструментального цеху допоміжного виробництва (диверсифікація замовників);
– чи є зовнішнє спеціалізоване підприємство фінансово стійким та чи має воно необхідний ритмічний обсяг матеріальних поставок та послуг для ритмічної роботи свого спеціалізованого виробництва в необхідних обсягах;
– чи є можливість у конкурентів створити негативний вплив на діяльність зовнішнього спеціалізованого підприємства та, відповідно, через негативні тенденції в його роботі негативно вплинути на власне основне виробництво;
– чи є альтернативне зовнішнє спеціалізоване підприємство, на яке буде можливим переорієнтуватися при форс-мажорних обставинах на основному суб’єкті аутсорсинга (тобто чи є монополія ринку виробничого сервісу).
Тобто, удосконалена методика оцінки ефективності діяльності цеху допоміжного виробництва, окрім калькуляційних методів бюджетування діяльності цеху, як центру нормованих витрат, повинна мати ще додаткові показники, які в вигляді вагових коефіцієнтів впливу порівняльних характеристик ефективності зовнішнього спеціалізованого підприємства
Бюджетний контролінг планування витрат інструментального цеху допоміжного виробництва ЗАТ «Новий Стиль – Україна» за 2 півріччя 2006 року показав, що, враховуючи недоліки бюджетування 2005 року, на підприємстві:
– встановлені окремі пристрої обліку витраченої електроенергії та газу, правда тільки на рівні усього інструментального цеху, що не дозволяє впровадити процесний метод бюджетної калькуляції. Це дозволило бюджетувати витрати електроенергії та газу;
– окремо проведено калькулювання та бюджетування витрат на технічне обслуговування та ремонти обладнання цеху;
– окремо розраховані та виведені на бюджетування витрати на оренду обладнання та виробничих площ цеху;
– окремо розраховується фонд оплати праці основних та допоміжних робітників, які виконують роботи по ремонту експлуатауємої оснастки, ремонту експлуатуємих прес-форм і виготовленню нових видів оснастки;
– окремо розраховуються витрати на основні матеріали по ремонту експлуатауємої оснастки, ремонту експлуатуємих пресформ і виготовленню нових видів оснастки;
Недоліком системи бюджетування витрат цеху залишається невирішене питання окремої калькуляції транспортних витрат на доставку основних матеріалів та транспортне обслуговування діяльності цеху, а також розрахунок норм витрати інструментів як певного середньоісторичного проценту від фонду оплати робіт.
На основі бюджетного планування витрат інструментального цеху в дипломному проекті запропонована удосконалена методологія для розрахунку потенціалів внутрішніх калькуляційних цін виробу та зовнішніх ринкових цін на аналогічні вироби. Тим паче, що аналіз програми виготовлення нових виробів показав, що серед технологічної оснастки є невеликі партії стандартних гайок М18 та втулок, які з успіхом можна замінити покупними виробами спеціалізованих зовнішніх інструментальних виробництв.
В запропонованій методиці послідовно розраховується:
1. Укрупнена калькуляційна ціна Цкальк_внутр щомісячної програми виготовлення нової оснастки (ФОП + матеріали + інструменти);
2. Розраховується поточний коефіцієнт розподілу накладних витрат на вартість виготовлення нової оснастки:
3. Розраховується внутрішня собівартість виготовлення нової оснастки з врахуванням коефіцієнта накладних витрат та 10% на транспортні витрати:
4. З врахуванням середнього коефіцієнту ризику зриву зовнішніх поставок по строку впровадження (1,3) розраховується середній коефіцієнт еквіваленту зовнішньої ринкової ціни та внутрішньої калькуляційної собівартості виготовлення оснастки (потенціал цін).
Аналіз результатів розрахунків показує, що при зовнішній ринковій ціні (без ПДВ) пристроїв технологічної оснастки, виготовлених спеціалізованими інструментальними підприємствами виробничого сервісу, нижче ніж 2,2 рази від внутрішньої калькуляційної ціни планових бюджетних витрат на виготовлення цього пристрою інструментальним цехом ЗАТ «Новий Стиль – Україна», можна передавати виготовлення технологічної оснастки на аутсорсинг. Так, проведений аналіз показав, що вартість стандартних гайок М18 на зовнішньому ринку становить 116,2% від калькуляційної вартості внутрішньої бюджетної ціни для інструментального цеху (ціни без врахування накладних загальноцехових витрат), тобто виробництво гайок самостійно є збитковим процесом для ЗАТ «Новий Стиль – Україна».
Таким чином, практична цінність отриманих в дипломному проекті результатів полягає в розробці та практичній апробації на прикладі результатів діяльності інструментального цеху допоміжного виробництва ЗАТ «Новий Стиль – Україна» пропозицій західних економістів по методології оцінки ефективності діяльності допоміжного виробництва на підприємстві з опорою на конкурентні ціни ринку промислового сервісу (аутсорсингу), тобто промислових послуг вузькоспеціалізованих невеликих підприємств.
Список використаної літератури
1. Андронова А.К., Печатнова Е.Д. Оперативный контролинг: Учебное пособие – М., Издательство «Дело», 2006. – 160 с.
2. Акулич И.Л., Герчиков И.З. Маркетинг: Учеб. пособие. – Мн.: Интнрпрессервис; Мисанта, 2003. –397с.
3. Аникин Б.А., Рудая И.Л. Аутсорсинг и аутстаффинг: высокие технологии менеджмента. – Издательство: ИнфраМ, ISBN: 5–16–002555–3, 2006 г.– 288 стр
4. Апчерч А. Управленческий учёт. – М.: Финансы и статистика, 2002.
5. Аткинсон Э.А., Банкер Р.Д., Каплан Р.С., Янг М.С. Управленческий учет. – М.: Издательский дом «Вильямс», 2005.
6. Атрилл П., Мак Лейни Э. Управленческий учёт для нефинансовых менеджеров. – Дн.: Балансклуб, 2003.
7. Афитов Э.А. Планирование на предприятии: Учеб. пособие.Мн.: Высш. Шк., 2001.285 с.
8. Бень Т.Г., Довбня С.Б. Бюджетування як інструмент удосконалення фінансового менеджменту підприємств // Фінанси України. – 2000. – № 7. – С. 49–55
9. Білобловський С.А. Складові елементи процесу бюджетування // Економіка, Фінанси, Право. – 2002. – № 8. – С. 20–25
10. Бурмистров Г. Основы бюджетного управления // Журнал «Двойная запись» №11, 2005
11. Вініченко М.М. Моделі системи бюджетування підприємства // Вісник технологічного університету Поділля. – 2003. – Т.2, №2. – С. 178–181
12. Волков А.С., Марченко А.А. Оцінка эффективности инвестиционных проектов. – М., Издательство РИОР, 2006 – 111 стр.
13. Голов С.Ф. Управлінський облік. – К.: Лібра, 2004. 384 c.
14. Дикки Т. Бюджетирование малого бизнеса. Азбука предпринимательства. – СПб.: БизнесМикро, 1999. – 240 с.
15. Добротворский И.Л. Менеджмент. Эффективные технологии. Учеб. пособие.М.: «Издательство ПРИОР», 2002.464с.
16. Друри К. Учет затрат методом стандарткост. – М.: Аудит, ЮНИТИ,
1998.
17. Друри К. Управленческий и производственный учёт. – М.: Аудит, ЮНИТИ, 2002.
18. Ефимова С., ПешковаТ., Коник Н., Рытик С. Аутсорсинг. –
Издательства: Журнал «Управление персоналом», Научная Книга, 2006 г.–160 стр.
19. Иванов Р. Бюджетування. Практические аспекты постановки задачи
// Журнал «Проблемы теории и практики управления» №1/2006
20. Карданская Н.Л. Принятие управленческого решения: Учебник для вузов.М.: ЮНИТИ, 1998. –335с.
21. Казанцев А.К., Серова Л.С. Основы производственного менеджмента: Учеб. пособие. – М.: ИНФРАМ, 2002.348с.
22. Козловский В.А. и др. Производственный и операционный менеджмент: Учебник. – СПб: – «Специальная литература», 1998.366с.
23. Мазур И.И., Шапиро В.Д., Ольдерогге Н.Г. Эффективный менеджмент: Учеб. пособие для вузов / Под общей ред. И.И. Мазура. – М.: Высшая школа, 2003. –555с.
24. Макаренко М.В., Махалина О.М. Производственный менеджмент: Учеб. пособие для вузов.: «Издательство ПРИОР», 1998.384с.
25. Мейтленд И. Бюджетирование для нефинансовых менеджеров. – Днепропетровск: БалансКлуб, 2002. – 204 с.
26. Михайлов Д.В. Аутсорсинг. Новая система организации бизнеса. Учебное пособие. –
Издательство: КноРус, 2006 г. –256 стр.
27. Попов В.М. Бизнес фирмы и бюджетирование потока денежных средств. – М.: Финансы и статистика, 2003. – 400 с.
28. Производственный менеджмент: Учебник/ Под ред. В.А. Козловского.М.: ИНФРАМ, 2003. –574с.
29. Производственный менеджмент. Управление предприятием: Учеб. пособие/ С.А. Пелех и др.; Под ред. Проф С.А. Пелиха. – Мн.: БГЭУ, 2003.555с.
30. Производственный менеджмент: Учебник для вузов/ С.Д. Ильенковой. – М.: ЮНИТИДАНА, 2000. – 583с.
31. Савчук В. Контроль выполнения бюджета // Журнал «Финансовый Директор», №5, 2005 г
32. Савчук В.П. Фінансовий менеджмент підприємств: прикладні питання з аналізом ділових ситуацій. – К.: Видавничий будинок «Максимус», 2001. – 600 с.
33. Савчук В.П., Виниченко М.Н. Особенности системы бюджетування предприятия //Финансы Украины. 2002. № 11. С. 55
34. Савчук В.П., Виниченко М.Н. Система контроля выполнения бюджета
предприятия // Экономика: проблемы теории и практики. 2002. Выпуск 141.
С. 140
35. Савчук В.П. Финансовый менеджмент предприятий: прикладные вопросы с анализом деловых ситуаций. – К.: Издательский дом «Максимус», 2001. – 600 с.
36. Савчук В.П., Виниченко М.Н. Система контроля выполнения бюджета предприятия // Экономика: проблемы теории и практики. – 2002. – № 141. – С. 140–149
37. Савчук В.П., Вініченко М.М. Особливості системи бюджетування підприємства // Фінанси України. – 2002. – № 11. – С. 55–60
38. Савчук В.П. Стратегическое бюджетирование // Український інвестиційний журнал Welcome. – 2004. – №8. – С. 8–15
39. Самочкин В.Н. Гибкое развитие предприятия: Эффективность и бюджетирование. – М.: Дело, 2002. – 376 с.
40. Солнцев И.В. Общая схема постановки бюджетування на предприятии // журнал «Финансовый менеджмент» №3, 2003
41. Сычев Н.Г. Производственный менеджмент: Тексты лекций. – Мн.: НО ООО «БИПС», 2002.100с.
42. Терещенко О.О. Теоретичні засади бюджетування на підприємстві // Фінанси України. – 2001. – № 11. – С. 17–23
43. Управленческий учет / Под ред. В. Палия и Р. Вандер Виля. – М.: Инфра – М, 1997.
44. Управленческий учет / Под ред. А.Д. Шеремета. – М.: ФБК–ПРЕСС, 1999.
45. Фатхутдинов Р.А. Производственный менеджмент: Учебник, 2е изд., – М.: ЗАО «Бизнес школа ИнтелСинтез» ,2000.464с.
46. Фатхутдинов Р.А. Организация производства: Учебник – М.:ИНФРАМ, 2000.672с.
47. Фінанси підприємств.Підручник /За ред. А.М. Поддєрьогіна – К.:КНЕУ, 2000
48. Хорнгрен Ч., Фостер Дж., Датар Ш. Управленческий учёт. / Пер.с англ. – 10е изд. – СПб: Питер, 2005.
49. Хруцкий В.Е., Сизова Т.В, Гамаюнов В.В. Внутрифирменное бюджетирование: настольная книга по постановке финансового планирования. – М.: Финансы и статистика, 2002. – 400 с.
50. Шим Д.К., Сигел Д.Г. Основы коммерческого бюджетирования: Пер. с анг. – СПб.: Азбука, 2001. – 496 с.
51. Щиборщ К.В. Бюджетирование деятельности промышленных предприятий России (отрывок из книги) // журнал «Финансовый менеджмент» №2, 2004
52. Щиборщ К.В. Бюджетирование деятельности промышленных пред
приятий России. М.: Издательство «Дело и Сервис», 2001. 544 с.
53. Щиборщ К.В. Бюджетирование деятельности промышленных пред
приятий России.4е изд. – М.: Издательство «Деловая литература», 2005. 589 с.
54. HTTP://WWW.NOVYSTYL.COM.UA– Офіційний сайт ЗАТ «Новий стиль-Україна» в мережі Інтернет
55. HTTP://WWW.NEWSTYLE.RU– Офіційний сайт російського представництва ЗАТ «Новий стильУкраїна» в мережі Інтернет