| Скачать .docx |
Реферат: Электроснабжение промышленного предприятия
Задание
1. Выбрать электрическую схему главной понизительной подстанции.
2. Вычислить токи короткого замыкания для выбора оборудования.
3. Выбрать оборудование ГПП.
4. Выбрать и рассчитать комплекс защит линии, отходящей от ГПП к РП.
Исходные данные
1. Мощность системы SС =1500МВА.
2. Длина линии 110 кВ LЛ1 = IЛ2 =20 км.
3. Мощность трансформаторов 110/10кВ Sном т1 = Sном т2 =25МВ·А.
4. Напряжение короткого замыкания uк =10,5%.
5. Мощность, необходимая для собственных нужд подстанции 50кВ·А.
6. Максимальная нагрузка предприятия Sрм =25МВ·А.
7. Нагрузка РП РмрРП =5МВт.
8. cos φ = 0,95
Выберем схему ГПП с разъединителями и короткозамыкателями без выключателей и сборных шин на стороне высшего напряжения, так как такая схема является наиболее экономичной. На стороне низшего напряжения используем КРУ выкатного исполнения с двумя секциями шин.
Принципиальная силовая схема ГПП представлена на рис. 1.

Расчет токов короткого замыкания
Номинальный режим работы электроустановки характеризуется номинальными параметрами: Uном. Sном. Iном. Xном. Для того чтобы сопротивление схемы замещения были соизмеримы, ипользуют относительные единицы приведенные к базисным условиям
Ввиду отсутствия данных о воздушной линии 110кВ, примем ее сечение З×95мм2 .
Примем базисную мощность 100МВ·А.
Для точки к-1 базисное напряжение Uб1 =115кВ.
Составим расчетную схему рис. 2

Рисунок – 2

Рисунок – 3
Вычислить базисные относительные сопротивления (для точки К-2):




Упрощаем схему замещения в точке К – 2 до вида:
![]()
Рисунок – 4
![]()
Определим результирующее полное сопротивление до точки к.з.

Определим ток короткого замыкания

![]()
Определим ударный ток
![]()
Вычислив значение постоянной времени Та по рис. 3.2 [2] определим значение ударного коэффициента: Ку =1,8.
Для точки к-2 базисное напряжение Uб2 =10,5кВ.
Определим мощность короткого замыкания в момент отключения выключателя
![]()
![]()
Вычислим базисные относительные сопротивления (для точки К-1)

Рисунок 4 – схема замещения для точки К-1
![]()
![]()
Упрощаем схему замещения в точке К – 1 до вида:
![]()
Рисунок – 6

2,47 < 3 => применяем графоаналитический метод расчета.
![]()

По расчетным кривым определяем кратность периодической составляющей I0 к.з. для моментов времени: 0с; 0,2с; ∞.
Кп0 = 3,4; Кпτ = 2,4; Кп∞ = 2,0.
Определим действующее значение периодического тока замыкания в различные моменты времени
I0 = Iном. u · Кп0 = 7,53 · 3,4 = 25,6 кА
Iτ = Iном. u · Кпτ = 7,53 · 2,4 = 18,1 кА
I∞ = Iном. u · Кп∞ = 7,53 · 2,0 = 15,1 кА
Определим ток ударный в точке К – 1
iу = 1,41· I0 · Kу = 1,41 · 25,6 · 1,8 = 65,2 кА
Определим мощность короткого замыканияв момент отключения выключателя
Sτ = 1,73· Iτ · Uб = 1,73 · 18,1 · 115 = 3605 МВ · А
Выбор высоковольтного оборудования
Все высоковольтное оборудование выбирают по номинальным параметрам:
– по номинальному току (по условию нагрева);
– по номинальному напряжению (пробой изоляции).
После того как выбрали оборудование, по этим параметрам проводят проверку на термическую и электродинамическую устойчивость току короткого замыкания.
Кроме того, некоторое оборудование имеет специфические условия проверки: высоковольтные выключатели проверяют на отключающую способность по току и мощности короткого замыкания. Для того чтобы обеспечить требуемый класс точности измерительных приборов, измерительные трансформаторы измеряют по допустимой вторичной нагрузке.
Выбор электрооборудования на 10кВ:
– шины;
– опорные изоляторы;
– вакуумный выключатель;
– трансформаторы тока;
– трансформатор напряжения.
Выбор электрооборудования на 110кВ:
– разъединитель.
Выбор шин
Шины выбирают по условию нагрева:
Iдл.доп. ≥ Iм.р. ,
Определяем максимально расчетный ток, кА:
,
где Uном. – номинальное напряжение на низшей стороне трансформатора, кВ.
Iдл.доп = 2820А ≥ Iм.р. = 2020А.
По [2] выбираем коробчатые шины.
Данные сечения шин проверяем на термоустойчивость к току короткого замыкания (q) находим по [2]: q = 775 мм2 ; α = 11.
Определяем минимально допустимое сечение:
qmin = α ∙ I∞ ∙ √ tп ,
qmin
= 11 ∙ 15,1 ∙
= 105,5 мм2
где qmin - минимально допустимое сечение, при котором ток короткого замыкания не нагревает шину выше допустимой температуры, мм2 ;
Определяем приведенное время короткого замыкания:
tn = tn . n + tn .а ,
tn = 0,39 + 0,014 ≈ 0,4
где tn . n – периодическая составляющая приведенного времени;
tn .а – апериодическая составляющая приведенного времени;
Определяем апериодическую составляющую приведенного времени:
tn .а 0,005 ∙ (β'')2 ,
tn .а = 0,005 ∙ (1,7)2 = 0,014
Определяем кратность тока:
β'' =

Io = I'',
где I'' – переходный ток;
β'' – кратность тока.
qmin < q
105,5 < 775
Выбранные шины по нагреву проходят, так как выполнятся условие.
Проверяем выбранные шины на электродинамическую устойчивость к токам короткого замыкания:
Gдоп. ≥ Gрасч. ,
где Gдоп - дополнительное механическое напряжение в материале шин, (справочная величина зависит от материала шин);
Gрасч. – расчетное механическое напряжение в шинной конструкции, в результате действия электромагнитных сил при коротком замыкании.

где Fрасч – расчетная сила, действующая на шинную конструкцию, на изгиб, в момент протекания ударного тока;
W– момент сопряжения шины, по [2] W =48,6 ∙ 10-6 м3 .
![]()
где l- длина пролета: в КРУ l = 1м;
а – расстояние между соседними фазами: в КРУ а =0,45 м;

80 МПа > =3,15 МПа.
Так как Gдоп = 80 МПа, а Gрасч = 3,15 МПа, то выбранные шины по электродинамической устойчивости проходят.
Выбираем опорные изоляторы
Выбираем изоляторы по номинальному напряжению, Uном. , кВ:
Uном. ≥ Uуст. ,
Uном. = 6кВ; = Uуст = 6кВ
По [2] выбираем опорные изоляторы типа ИО – 10–3.75 У3.
Выбранные изоляторы проверяем на электродинамическую активность к токам короткого замыкания:
Fдоп. ≥ Fрасч. ,
где Fдоп – дополнительная сила, Н;
Fрасч – расчетная сила, действующая на изолятор, на изгиб, в момент протекания ударного тока;
По [2] определяем дополнительную силу:
Fдоп. = 0,6 ∙ Fразр. = 0,6 ∙ 3675 = 2205Н;
Fразр = 9,8 ∙ 375 =3675 Н;
Fрасч =1526 Н
Fдоп. = 2205Н > Fрасч = 1526 Н
Следовательно, условие на электродинамическую активность к тока короткого замыкания выполняется
Таблица 4 – Выбор опорных изоляторов
Тип оборудования |
Условие выбора | Каталожные данные |
Расчетные данные |
| ИО-10–3.75У3 | Uном. ≥ Uуст Fдоп. ≥ Fразр |
Uном 10 кВ Fдоп = 2205 Н |
Uуст. = 10 кВ Fрасч. = 1526 Н |
Выбираем высоковольтный выключатель
По условиям технико – экономических показателей выбираем вакуумный выключатель. Преимуществами вакуумного выключателя являются: высокая электрическая прочность вакуума и быстрое восстановление электрической прочности; быстродействие и большой срок службы, допускающий большое число отключении номинального тока без замены камеры; малые габариты, бесшумность работы, удобство обслуживания; пригодность для частых операций.
Выбираем выключатель максимальному току:
Iном ≥ Iм.р ,
3150А > 2020 А.
По [2] выбираем тип вакуумного выключателя: ВВЭ – 10 – 31,5 / 3150 У3.
Выбираем выключатель по напряжению:
Uном. ≥ Uп/ст ,
Uном. =10 кВ = Uп/ст =10 кВ
Проверяем выключатель термоустойчивость к токам короткого замыкания:

где Iном т.у – номинальный ток термоустойчивости, кА;
tт.с. – время срабатывания, с; tт.с = 3
По [2] номинальный ток термоустойчивости, Iном т.у = 31,5 А
Iном т.у =31,5 кА > 5,4 кА
Условие проверки на термоустойчивость к токам короткого замыканиявыполняется.
Проверяем выбранный выключатель на электродинамическую устойчивость к токам короткого замыкания:
iм ≥ iу,
где iм – предельный сквозной ток, кА;
iу – ударный ток, (62,5кА).
По [2] предельный сквозной ток, iм = 80 кА.
iм = 80 кА > iу = 62,5кА.
Условие проверки на электродинамическую устойчивость к токам короткого замыкания выполняется.
Проверяем выбранный выключатель на отключающую способность по току и мощности короткого замыкания:
Iном.откл ≥ Iτ ,
S ном.откл ≥ Sτ ,
где S ном.откл – номинальная мощность отключения, МВ ∙ А;
Iном.откл – номинальный ток отключения, кА.
Определяем номинальную мощность отключения, МВ ∙ А:
S ном.откл
=
∙ Iном.откл
∙ Uср.1
=
∙ 31,5 ∙10,5 = 572 МВ∙А
По [2] Iном.откл =31,5 кА. Следовательно:
Iном.откл =31,5 кА > Iτ =18,1 кА;
S ном.откл = 572 МВ ∙А > Sτ = 188,5 МВ ∙А
Условия на отключающую способность по току и мощности короткого замыкания выполняется.
Таблица 5. Выбор вводного вакуумного выключателя
Тип выключателя |
Условие выбора | Каталожные данные | Расчетные данные |
| ВВЭ-10 31,5/3150 У3 | Iном ≥ Iм.р Uном. ≥ Uп/ст
iм ≥ iу Iном.откл ≥ Iτ S ном.откл ≥ Sτ |
Iном = 3150 А Uном. = 10 кВ Iном т.с = 31,5 кА iм = 80 кА Iном.откл =31,5кА Sном.отк =572МВ∙А |
Iм.р = 2020А Uп/ст = 10 кВ tn = 0,4с I∞ = 15,1 кА iу = 62,5 кА Iτ = 18,1 кА Sτ = 3605 МВ∙А |
Выбор трансформатора тока

Рисунок – 7. Подключение измерительных приборов к трансформатору напряжения
Выбираем трансформатор тока по номинальному току
Iном ≥ Iм.р ,
Iном = 3000 > Iм.р = 2020 А
Выбираем трансформатор тока по номинальному напряжению:
Uном. ≥ Uп/ст ,
По [2] определяем номинальное напряжение:
Uном = 10 кВ = Uп/ст = 10 кВ
По [2] выбираем трансформатор тока типа: ТШЛ-10/3000.
Выбранный трансформатор тока проверяем на термоустойчивость к токам короткого замыкания:
где Iном1 – номинальный ток первичной цепи, кА;
Кт.с. – коэффициент термической стойкости;
tт.с – время термической стойкости.
По [2] Кт.с = 35. Следовательно:
35 > 6,6
Условие проверки на термоустойчивость к токам короткого замыкания выполняется.
Выбранный трансформатор тока проверяем на электродинамическую устойчивость к токам короткого замыкания:

где Кдин. – кратность динамической устойчивости;
Iном.1 – номинальный ток, кА.
По [2] кратность динамической устойчивости, Кдин = 100 А.
Кдин = 100 А > Кдин.расч = 14,7 кА.
Условие по электродинамической устойчивости к токам короткого замыкания выполняется.
Выполним проверку по допустимой вторичной нагрузке:
Z2доп.
Z2
,
где Z2доп – полное допустимое сопротивление вторичной нагрузки
для класса точности равный 0,5, Ом;
Z2 – полное расчетное сопротивление вторичной цепи.
Z2 ≈ R2 ≈ 0,28 Ом;
R2 = Rпров. + Rконт. + Rприб ,
где Rпров – сопротивление соединительных проводов;
Rконт – сопротивление контакта, (0,1 Ом);
Rприб – сопротивление приборов.
R2 = 0,073 + 0,1 + 0,104 = 0,28 Ом;
Определяем сопротивление проводов:
,
где l – длина соединительных проводов, (≈ 10 м);
q – сечение соединительных проводов.
Определяем сопротивление приборов:
,
где Sприб – мощность приборов, В А;
Iном.2 – номинальный ток вторичной нагрузки, А
Таблица 7. Расчет мощности приборов трансформатора тока
| Тип прибора | S, В ∙ А |
| Амперметр Э-335 | 0,1 |
| Счетчик активной нагрузки | 2,5 |
| Итого | 2,6 |
По [2] находим Z2доп. = 0,4 Ом.
Z2доп. = 0,4 Ом > Z2 = 0,28 Ом.
Условие по допустимой вторичной нагрузке выполняется.
Таблица 8. Выбор трансформатора тока
| Тип оборудования | Условие выбора | Каталожные данные | Расчетные данные |
| ТШЛ-10/3000 | Uном. ≥ Uп/ст Iном ≥ Iм.р Z2доп. ≥ Z2
|
Uном =10кВ Iном = 3000 А Z2доп. = 120В ∙ А К т.с = 35 Кдин. = 100 |
Uп/ст = 6кВ Iм.р = 2600 А Z2. = 28,5 В ∙ А Кт.с = 6,3 Кдин = 10,4 |
Выбор трансформатора напряжения
Выбираем трансформатор напряжения по номинальному напряжению:
Uном
Uп/ст
,
По [2] определяем номинальное напряжение
Uном. = 10кВ = Uп/ст = 10кВ
Для обеспечения требуемого класса точности измерительных приборов выполняем проверку по допустимой вторичной нагрузке:
S2доп.
Sприб.
,
где S2доп. – допустимая вторичная нагрузка, В ∙ А;
Sприб – мощность измерительных приборов, В ∙ А.
По [2] определяем допустимую вторичную нагрузку S2доп = 75 В ∙ А;
Таблица 9. Расчет мощности измерительных приборов
| Наименование и тип прибора | Р, Вт | Q, В А |
| Вольтметр Э-375 | 2,0 | - |
| Ваттметр | 3,0 | - |
| Счетчик активной энергии | 4,0 | 9,7 |
| Счетчик реактивной энергии | 6,0 | 14,7 |
| Итого | 15,0 | 24,2 |
Определяем мощность измерительных приборов, Sприб , В ∙ А:
![]()
S2доп = 75 В ∙ А > S2приб = 28,5 В ∙ А
Условие по допустимой вторичной нагрузке выполняется.
Таблица 10. Выбор трансформатора напряжения
| Тип оборудования | Условие выбора | Каталожныеданные | Расчетныеданные |
| НТМИ-10–66 | Uном. ≥ Uп/ст S2доп. ≥ Sприб. |
Uном =10кВ S2доп. = 75 В∙ А |
Uп/ст = 10кВ S2приб. = 28,5 В∙ А |
Выбираем высоковольтный разъединитель 110 кВ
Выбираем разъединитель по номинальному току:
Iном.
Iм.р.
,
Определим максимальный расчетный ток:
,
По [2] выбираем разъединитель типа РДНЗ –1 – 630 У3, номинальный ток которого Iном. = 630А.
Iном. = 630А > Iм.р. = 183,7А
Выбираем разъединитель по номинальному напряжению:
Uном.
Uп/ст
110 = 110
Проверяем разъединитель на термоустойчивость к токам короткого замыкания:
;
;
Iном.т.у = 31,5 кА > 6,6 кА
Условие на термоустойчивость к токам короткого замыкания выполняется.
Проверяем разъединитель на электродинамическую устойчивость к токам короткого замыкания:
iм
iу
,
По [2] iм = 80 кА, iу = 62,5 кА
iм = 80 > iу = 62,5
Условие на электродинамическую устойчивость к токам короткого замыкания выполняется.
Выбор сечения отходящей кабельной линии 10 кВ
Согласно [4], длительно допустимый ток кабеля напряжением 10 кВ определится:
Iдл.доп ≥ IмрРП / (k1 ∙ k2 )
где к1 – поправочный коэффициент, учитывающий удельное тепловое сопротивление почвы, определяется по табл. 1.3.23 [4] (примем к1 =0,87);
к2 – поправочный коэффициент, учитывающий количество работающих кабельных линий, лежащих рядом в земле, и расстояние в свету, определяется по табл. 1.3.26 [4] (примем к=0,92);


По табл. 1.3.16 [4] выбираем два кабеля (параллельное соединение) с алюминиевыми жилами с бумажной пропитанной маслоканифольной и нестекающей массами изоляцией в свинцовой или алюминиевой оболочке сечением q=(З×120) мм2 при Iдл. доп = 2×240А.
Рассчитаем экономически целесообразное сечение qэк .
![]()
где j,к =1,2А/мм нормированное значение экономической плотности тока для заданных условий работы (примем более 5000 максимума нагрузки в год) по табл. 1.3.36 |4|.
Принимаем два кабеля сечением q=(3×150) мм2 .
Проверяем условие пригодности выбранного кабеля по потерям напряжения (L– 0,4 км):

R0 (20)= 0,2070 м/км; Х0 =0,0990 м/км – активное (при 20 °С) и индуктивное сопротивления трехжильной кабельной линии по табл. 3.5 [1]. cоsφ – значение коэффициента мощности в период максимальных нагрузок за наиболее загруженную смену (примем соs φ=0,95).
![]()
![]()
![]()
Таким образом, к качестве линии, питающей РП, принимаем два параллельных кабеля с алюминиевыми жилами с бумажной пропитанной маслоканифольной и нестскающей массами изоляцией в свинцовой или алюминиевой оболочке сечением q = (З×150) мм2 ; при Iдл. доп = 2×275А.
Выбор защиты линии, отходящей от ГПП к РП
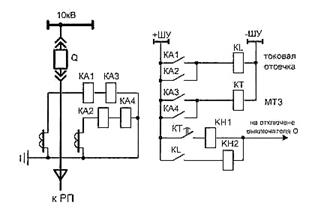
В качестве защиты кабельной линии 10 кВ выберем двухступенчатую токовую защиту, первая ступень которой выполнена виде токовой отсечки, а вторая – в виде максимальной токовой защиты с независимой выдержкой времени.
Электрическая схема такой защиты приведена на рисунке 4.

Рисунок – 8
Чтобы рассчитать ток срабатывания реле КА1, КА2 и вычислить коэффициент чувствительности необходимо рассчитать ток короткого замыкания в конце кабельной линии, для этого составим схему замещения (см. рис. 5).
Вычислим базисные относительные сопротивления кабельной линии:

Рисунок – 9
Базисный ток (для точки К-З):
![]()
![]()
Ток КЗ в точке К – 3:

Вычислив значение постоянной времени Та по рис. 3.2 [2] определим значение ударного коэффициента куд :
![]()
Ударный ток в точке К-З
![]()
Уставку срабатывания реле КА1. КА2 (токовая отсечка) определим согласно (11.10) [2]:

где кнад – коэффициент надежности (примем 1,25); ксх – коэффициент схемы (для неполной звезды ксх =1); ктт – коэффициент трансформатора тока (ктт =400/5).
Согласно рекомендациям § 11.1 [2] в данном случае ток срабатывания реле КАЗ, КА4 следует рассчитать следующим образом:

Для вычисления коэффициентов чувствительности защит рассчитаем ток двухфазного короткого замыкания (как минимальный ток КЗ) в конце кабельной линии.
При расчете режима двухфазного КЗ расчетное сопротивление цепи может быть получено путем удвоения расчетного сопротивления, вычисленного для трехфазного КЗ в конце кабельной линии. Это связано с тем, что эквивалентное сопротивление схем прямой и обратной последовательности можно считать одинаковыми.
Таким образом:

Коэффициент чувствительности токовой отсечки:

5 Коэффициент чувствительности МТЗ:

Список литературы
1.Справочник по электроснабжению промышленных предприятий, под ред. А.А. Фёдорова, Москва, изд. Энергия, 1973 г.
2.Князевский Б.А., Липкин Б.Ю., Электроснабжение промышленных предприятий. 3-е издание, Москва, Металлургия, 1986 г.
3.Зелинский А.А., Старкова Л.Е. Учебное пособие для курсового и дипломного проектирования по электроснабжению промышленных предприятий: Учебное пособие для вузов. - М.: Энергоатомиздат, 1987 г.
4.Правила устройств электроустановок 6-е издание пер. и доп. с изм., Москва, Главгосэнергонадзор, 1998 г.
5.Липкин Б.Ю. Электроснабжение промышленных предприятий и установок. – М: Высшая школа, 1990–360 с.
6.Неклепаев Б.Н. Электрическая часть станций и подстанций – М: Энергоатомиздат, 1989 – 608 с.
