| Скачать .docx |
Реферат: Характеристика электротехнической службы предприятия
Отчёт по производственной эксплуатационной практике
Выполнил: ХХХХХХ ХХХХХХХХ
Принял: ХХХХХ
ХХХХХХ 2008
Содержание.
Введение
Схема электроснабжения предприятия
Анализ потребления электроэнергии
Характеристика электротехнической службы
Перечень электротехнического оборудования, находящегося на балансе хозяйства
Годовой график ТО и ТР
Результаты обследования электроустановок
Мероприятия, направленные на повышение эксплуатационной надежности электрооборудования
Выводы по практике
Перечень литературных источников
Введение.
Производственную практику я проходил на локомотивном депо в цехе контрольно-измерительных приборов. Под руководством мастера цеха, который не только вел постоянный контроль за производимой мной работой, но и помогал в правильном выполнении работ и разъяснении возникающих вопросов, я производил работы по ремонту и монтажу электрооборудования, изучал опыт эксплуатации электрооборудования, методы рационального использования электроэнергии.
Электрохозяйство предприятия хорошее. Перечень установленного электрооборудования очень большой - от осветительных установок до подъёмников электровозов и многодвигательных обточных станков. На предприятии имеется график технического обслуживания электрооборудования спланированный на год, имеется месячный график, а также недельный график производимых работ по обслуживанию и ремонту электрооборудования. Причины выхода из строя электрооборудования самые разнообразные: от производственного брака до выработки гарантийного срока службы. Состояние уровня электробезопасности на предприятии высокое, за электробезопастностью ведётся постоянный контроль. Работники предприятия регулярно проходят проверку знаний и сдают экзамены «ПТЭ электроустановок потребителей» и «ПТБ при эксплуатации электроустановок потребителей», после прохождения которого работники имеют право допуска к соответствующим работам.
Цех контрольно-измерительных приборов (КИП) осуществляет ремонт и эксплуатацию электроизмерительных приборов, манометров и микропроцессорных средств автоматизации на локомотивах приписного парка депо.
На момент прохождения мной практики в цехе производилась плановая замена систем автоматического торможения с полным демонтажем отработавшим свой срок оборудования и установкой на локомотив новой системы. За время практики замена проводилась на нескольких локомотивах, что дало возможность в полной мере изучить и закрепить навыки выполняемых операций.
Кроме монтажа-демонтажа оборудования я познакомился с типами, устройством и сроками проверки и поверки электроизмерительных приборов, обслуживаемых в цехе.
Схема электроснабжения предприятия.

Схема отходящих линий 0,4 кВ.

Схема расположения цехов локомотивного депо.
1 – административное здание
2 – механический цех
3 – электроаппаратный цех
4 – цех ремонта тепловозов и кранов на ж/д ходу
5 – цех текущего ремонта электровозов
6 – отделение комплектовки колесно-моторных блоков
7 – помещение для приготовления войлока
8 – роликовое отделение
Подстанция запитана по воздушной линии 10 кВ протяженностью 1 км. От нее отходят четыре кабельных линии, проложенные в земле к производственным объектам. Внутри помещений до щитов кабель (марки АВВГ) проложен в бетонных коробах в полу.
Анализ потребления электроэнергии.
Согласно годового отчета итогов работы Локомотивного депо на отчетный 2007 год расходы на электроэнергию планировались 275378 тыс. руб., фактически составили 301857 тыс. руб, т. е. превысили планируемые на 29 %. За предшествующий год расходы составили 233937 тыс. руб.
Увеличение потребления электроэнергии говорит об увеличении электрообеспеченности и электровооруженности предприятия, т. е. средств электрификации на производственную площадь и на численность работников.
Расход электроэнергии на ж/д тягу составил за 2007 год 96,88 кВт-ч/10 т-км брутто( за 2006 год – 97,64 кВт-ч/10 т-км брутто).
Характеристика электротехнической службы.
Для характеристики электротехнической службы локомотивного депо собраны следующие данные:
1) Состав электрохозяйства.
Перечень электротехнического оборудования, находящегося на балансе хозяйства, годовой график ТО и ТР:
Электросиловое оборудование
| Наменование оборудования |
местонахождение |
Дата постановки оборудования в ремонт и виды ремонта |
|||||||||||
| январь |
февраль |
март |
апрель |
май |
июнь |
июль |
август |
сентябрь |
октябрь |
ноябрь |
декабрь |
||
| Щит РЩС |
БПР,1канава |
ТО |
ТО |
ТО |
|||||||||
| Щит РЩС-1 |
Контора , |
ТО |
ТО |
ТО |
|||||||||
| Щит РЩС-3 |
Эл.аппаратный |
ТО |
ТО |
ТО |
|||||||||
| Щит РЩС-4: Краны,освещение,8,9,10кан,РЩ-10,РЩ |
Краны, освещение РЩ-10,РЩ-12 |
ТО |
ТО |
ТО |
|||||||||
| Щит РЩ-5 11,12 кан.,РЩ-17, РЩ-51,ОРСК |
ТО |
ТО |
ТО |
||||||||||
| Щит РЩС-6 |
КЖ-20, РЩ-19,освещение |
ТО |
ТО |
ТО |
|||||||||
| Щит РЩС-7 |
Кузница |
ТО |
ТО |
ТО |
|||||||||
| Щит РЩС-8 |
БПР-1,БПР- |
ТО |
ТО |
ТО |
|||||||||
| Щит РЩС-9 |
Компрессора |
ТО |
ТО |
ТО |
|||||||||
| Щит РЩС-10 : ОРСК-пробивная уст-ка, индукционный нагреватель |
ВДУ-1602 |
ТО |
ТО |
ТО |
|||||||||
| Щит РЩС-11 |
Компрес-ая |
ТО |
ТО |
ТО |
|||||||||
| Щит РЩС-12 |
Склад топлива |
ТО |
ТО |
ТО |
|||||||||
| Щит РЩС-13 |
Фек.перекачка |
ТО |
ТО |
ТО |
|||||||||
| Щит РЩС-14 |
Сан-бытовой корпус |
ТО |
ТО |
ТО |
|||||||||
| Щит РЩС-15 |
Столовая |
ТО |
ТО |
ТО |
|||||||||
| Щит РЩС-16 |
Гараж |
ТО |
ТО |
ТО |
|||||||||
| Щит РЩС-17 |
Гараж |
ТО |
ТО |
ТО |
|||||||||
| Щит РЩС-18 |
Стройгруппа |
ТО |
ТО |
ТО |
|||||||||
|
|
|
||||||||||||
| Щит РЩ-1 |
БПР:краны |
ТО |
ТО |
ТО |
|||||||||
| Щит РЩ-2 |
Моечная машина |
ТО |
ТО |
ТО |
|||||||||
| Щит РЩ-3 |
Цех по рем.компрес-в |
ТО |
ТО |
ТО |
|||||||||
| Щит РЩ-4 |
Механич.цех |
ТО |
ТО |
ТО |
|||||||||
| Щит РЩ-5 |
Механич.цех |
ТО |
ТО |
ТО |
|||||||||
| Щит РЩ-6 |
Эл.аппаратный |
ТО |
ТО |
ТО |
|||||||||
| Щит РЩ-7 |
5 канава |
ТО |
ТО |
ТО |
|||||||||
| Щит РЩ-8 |
Стиральное |
ТО |
ТО |
ТО |
|||||||||
| Щит РЩ-9 |
Стиральное |
ТО |
ТО |
ТО |
|||||||||
| Щит РЩ-10 |
7 канава |
ТО |
ТО |
ТО |
|||||||||
| Щит РЩ-11 |
электроцех, цех по рем.оборуд. |
ТО |
ТО |
ТО |
|||||||||
| Щит РЩ-12 |
7 канава |
ТО |
ТО |
ТО |
|||||||||
| Щит РЩ-13 |
11 канава |
ТО |
ТО |
ТО |
|||||||||
| Щит РЩ-14 |
Между 8-9 |
ТО |
ТО |
ТО |
|||||||||
| Щит РЩ-15 |
Между 9-10 |
ТО |
ТО |
ТО |
|||||||||
| Щит РЩ-16 |
11 канава |
ТО |
ТО |
ТО |
|||||||||
| Щит РЩ-17 |
У скатоподъемника |
ТО |
ТО |
ТО |
|||||||||
| Щит РЩ-18 |
В проходе к роликовому отделениюю |
ТО |
ТО |
ТО |
|||||||||
| Щит РЩ-19 :Кран 10т,ВКСМ-1000,кальцезал.отдел шторы скатоподъемника |
ТО |
ТО |
ТО |
||||||||||
| Щит РЩ-20 |
Кальцезаливочное |
ТО |
ТО |
ТО |
|||||||||
| Щит РЩ-21 |
Опрессовка |
ТО |
ТО |
ТО |
|||||||||
| Щит РЩ-22 |
Роликовое |
ТО |
ТО |
ТО |
|||||||||
| Щит РЩ-23 |
Роликовое |
ТО |
ТО |
ТО |
|||||||||
| Щит РЩ-24 |
Кладовая |
ТО |
ТО |
ТО |
|||||||||
| Щит РЩ-25 |
21 канава |
ТО |
ТО |
ТО |
|||||||||
| Щит РЩ-26 |
Компрессор |
ТО |
ТО |
ТО |
|||||||||
| Щит РЩ-27 |
Hефтеуловитель |
ТО |
ТО |
ТО |
|||||||||
| Щит РЩ-28 |
Перекачка |
ТО |
ТО |
ТО |
|||||||||
| Щит РЩ-29 |
Hасосная дизтоплива |
ТО |
ТО |
ТО |
|||||||||
| Щит РЩ-30 |
Бойлерная |
ТО |
ТО |
ТО |
|||||||||
| Щит РЩ-31 |
Hефтераздача |
ТО |
ТО |
ТО |
|||||||||
| Щит РЩ-32 |
Маслонасосная |
ТО |
ТО |
ТО |
|||||||||
| Щит РЩ-33 |
ОРСК общий |
ТО |
ТО |
ТО |
|||||||||
| Щит РЩ-34 в ОРСКе: ДИП-500 |
компрессор, освещение |
ТО |
ТО |
ТО |
|||||||||
| Щит РЩ-35 |
ОРСК: пропиточное отделение |
ТО |
ТО |
ТО |
|||||||||
| Щит РЩ-36 |
Маслонасосная 1 |
ТО |
ТО |
ТО |
|||||||||
| Щит РЩ-37 |
Маслонасосная 2 |
ТО |
ТО |
ТО |
|||||||||
| Щит РЩ-38 |
Старое здание ПТОЛ |
ТО |
ТО |
ТО |
|||||||||
| Щит РЩ-39 |
Мастерс-е экипировки |
ТО |
ТО |
ТО |
|||||||||
| Щит РЩ-40 |
КИП |
ТО |
ТО |
ТО |
|||||||||
| Щит РЩ-41 |
Пескосушилка |
ТО |
ТО |
ТО |
|||||||||
| Щит РЩ-42 |
Компрессоры КТ-6 |
ТО |
ТО |
ТО |
|||||||||
| Щит РЩ-43 |
Компрессор |
ТО |
ТО |
ТО |
|||||||||
| Щит РЩ-44 |
Столовая |
ТО |
ТО |
ТО |
|||||||||
| Щит РЩ-45 |
Столовая |
ТО |
ТО |
ТО |
|||||||||
| Щит РЩ-46 |
Столовая |
ТО |
ТО |
ТО |
|||||||||
| Щит РЩ-47 |
Хим.лаборатория |
ТО |
ТО |
ТО |
|||||||||
| Щит РЩ-48 |
Поворотный круг |
ТО |
ТО |
ТО |
|||||||||
| Щит РЩ-49 |
Свиноферма |
ТО |
ТО |
ТО |
|||||||||
| Щит РЩ-50 |
Между 5-6 канавами |
ТО |
ТО |
ТО |
|||||||||
| Щит РЩ-51 |
Между 11-12 канавами |
ТО |
ТО |
ТО |
|||||||||
| Щит РЩ-52 |
Кран 11 канава |
ТО |
ТО |
ТО |
|||||||||
| Щит РЩ-53 |
Стиральное |
ТО |
ТО |
ТО |
|||||||||
| Щит РЩ-54 |
Шерстемоечное |
ТО |
ТО |
ТО |
|||||||||
| Щит РЩ-55 |
Аккумуляторное |
ТО |
ТО |
ТО |
|||||||||
| Щит РЩ-56 |
Автоматный цех |
ТО |
ТО |
ТО |
|||||||||
| Щит РЩ-57 |
Инструмент. цех |
ТО |
ТО |
ТО |
|||||||||
| Распределительный щит : экипировка стройгруппа,гараж |
ЩР-1,ПТОЛ |
ТО |
ТО |
ТО |
|||||||||
Оборудование механических цехов.
| Наменование оборудования |
Завод,фирма,местонахождение |
Характеристика |
Дата постановки оборудования в ремонт и виды ремонта |
|||||||||||
| январь |
февраль |
март |
апрель |
май |
июнь |
июль |
август |
сентябрь |
октябрь |
ноябрь |
декабрь |
|||
| Cтанок колесо-фрезерный |
Краматорск |
КЖ-20ТФ1 |
ТР |
КР |
ТО |
СР |
||||||||
| Станок колесо-токарный |
фирма "Рафамет" |
УГБ-150 |
ТР |
ТО |
ТО |
|||||||||
| Станок токарно-винторезный |
Механический цех |
ДИП-200 |
СР |
ТО |
СР |
|||||||||
| Станок токарно-винторезный |
ДИП-500 |
|||||||||||||
| Станок токарно-винторезный |
В "ОРСКе" |
ДИП-500 |
ТО |
СР |
ТО |
|||||||||
| Станок токарно-винторезный |
з.N 626479 |
1К-62 N1 |
ТО |
ТО |
ТР |
|||||||||
| Станок токарно-винторезный |
з.N 591045 |
1К-62 N2 |
ТО |
ТО |
ТР |
|||||||||
| Cтанок токарно-винторезный |
Механ.цех |
ИЖ-250 |
ТО |
СР |
ТО |
|||||||||
| Станок токарно-винторезный |
Механич.цех |
СВ-580/1500 |
ТО |
СР |
ТО |
|||||||||
| Станок токарно-винторезный |
Мех.цех |
"Дивамаг" |
ТО |
ТО |
ТР |
|||||||||
| Станок токарно-винторезный |
Мех.цех |
Мод.163 |
ТО |
ТО |
ТР |
|||||||||
| Станок токарно-винторезный |
Механический цех |
1А-616 |
ТО |
ТО |
ТР |
|||||||||
| Ст-к поперечно-строгальный |
Механический цех |
ход 650мм |
ТО |
ТО |
ТР |
|||||||||
| Ст-к поперечно-строгальный |
Ш-3 Механич. цех |
ход 500мм |
ТО |
ТР |
ТО |
|||||||||
| Ст-к универсально-заточной |
Инструм.цех |
3Д-642Е |
ТО |
ТО |
ТР |
|||||||||
| Ст-к плоско-шлифовальный |
Механич. цех |
371-М1 |
ТР |
ТО |
||||||||||
| Станок вертик.-сверлильный |
Стройгруппа |
2А-125 |
ТР |
ТО |
||||||||||
| Станок вертик.-сверлильный |
Цех рем.оборуд. |
2H-135 |
ТО |
ТР |
||||||||||
| Станок вертик.-сверлильный |
Механ.цех |
2H-135 |
ТО |
ТР |
||||||||||
| Станок фрезерно-горизонт-ый |
Мех.цех |
6М-82Г |
ТР |
ТО |
||||||||||
| Станок фрезерно-вертикальный |
Мех.цех |
6H-12П |
ТО |
ТР |
ТО |
|||||||||
| Станок настольно-сверлильный |
Эл.аппар.цех |
HС-12А |
ТО |
ТР |
ТО |
|||||||||
| Ст-к настольно-сверлильный |
Тепловозный цех |
2М-112 |
ТО |
ТР |
ТО |
|||||||||
| Ст-к настольно-сверлильный |
2М-112 |
ТО |
ТР |
|||||||||||
| Ст-к настольно-сверлильный |
2М-112 |
ТО |
ТР |
|||||||||||
| Ст-к настольно-сверлильный |
Кальц-ка, экспер.бриг,КИП |
2М-112 |
ТО |
ТР |
||||||||||
| Станок настольно-сверлильный |
Автом.цех |
HС-12А |
ТО |
ТР |
||||||||||
| Станок настольно-сверлильный |
Электроцех |
СУ-155 |
ТО |
ТР |
||||||||||
| Станок настольно-сверлильный |
Инструм.цех |
БП-1-132 |
ТО |
ТР |
||||||||||
| Станок точильно-шлифов-ый |
Котельная |
332-БМ |
ТО |
ТР |
||||||||||
| Эл.точило |
Инструм.цех |
ИЭ-9703 |
ТО |
ТР |
||||||||||
| Эл.точило |
Инструм.цех |
ИЭ-9703 |
ТР |
ТО |
ТО |
|||||||||
| Эл.точило |
Эл.аппар.цех |
H-138А |
ТО |
ТР |
||||||||||
| Станок точильно-шлифов-ный |
Мех.цех |
ТШ-300 N1 |
ТО |
СР |
ТО |
|||||||||
| Станок наждачно-заточной |
Мех.цех |
332-БМ N2 |
ТР |
ТО |
ТР |
|||||||||
| Станок наждачно-заточной |
Цех рем.обор. |
332-БМ |
ТР |
ТО |
||||||||||
| Станок наждачно-заточной |
Рем.компрессоров |
332-БМ |
||||||||||||
| Станок наждачно-заточной |
Котельная |
332-М |
ТО |
ТР |
||||||||||
| С-к фрез.однош с шип.кареткой |
Стройгруппа |
ФСШ-1А |
ТР |
ТО |
ТО |
|||||||||
| Строгальный станок |
Стройгруппа |
СФ-4 |
ТО |
ТО |
ТР |
|||||||||
| Рейсмус.односторон.станок |
Стройгруппа |
СРФ6-9 |
ТО |
ТО |
ТР |
|||||||||
| Деревообраб.комбин.станок |
Стройгруппа |
Мод.КСМ |
ТР |
ТО |
ТР |
|||||||||
| Ст-к для исп.на проч.абр.кругов |
"ОРСК" |
СИП-800 |
ТО |
ТР |
ТО |
|||||||||
| С-к для обраб.залит.МОП |
Кальцезаливка |
Марченко |
ТО |
ТР |
||||||||||
| Циркульная пила |
Стройгруппа |
св.изг. |
ТР |
ТО |
||||||||||
| Ст-к для залив.вклад.МОП |
"Кр.путь" |
А-125 |
ТО |
ТР |
||||||||||
| Ст-к для расточ.вкладышей |
МОП в остове ТЭД |
ТО |
ТР |
|||||||||||
| Ст-к для притирки деталей |
топлив.аппар-ры |
ТО |
ТР |
|||||||||||
| Токарный станок |
Стройгруппа |
Св.изгот |
ТО |
ТР |
ТО |
|||||||||
| Подвесная дорога над станком |
КЖ-20ТФ1 |
г/п 500кг |
ТР |
ТО |
||||||||||
| Лебедка скреперная |
Пескосушилка |
7ЛС-2П |
ТО |
ТР |
||||||||||
| Кран мостовой |
БПР |
г/п 10т |
ТО |
ТО |
ТР |
ТО |
ТО |
ТО |
КР |
ТО |
ТО |
ТО |
ТР |
ТО |
| Кран мостовой |
БПР |
г/п 5т |
ТО |
ТР |
ТО |
ТО |
ТО |
ТР |
ТО |
ТО |
ТО |
ТР |
ТО |
ТО |
| Кран мостовой малогабар. |
Hад скатопод-ком |
г/п 10т |
ТО |
ТР |
ТО |
ТО |
ТО |
СР |
ТО |
ТО |
ТО |
ТР |
ТО |
ТО |
| Кран мостовой малогабар. |
Кладовая |
г/п 10т |
ТР |
ТО |
||||||||||
| Кран мостовой малог.электрич. |
5-6 канава |
г/п 10т |
||||||||||||
| Кран мост.однобл.2-х опорн. |
Автогараж |
г/п 2т |
ТР |
ТО |
ТО |
|||||||||
| Кран мостовой |
Эл.маш.цех |
г/п 10т |
ТО |
СР |
ТО |
ТР |
||||||||
| Кран-балка, L=16,5м |
Веер депо |
г/п 3т |
ТР |
ТО |
СР |
ТО |
||||||||
| Кран-балка, L=7м |
Над УГБ-150 |
г/п 2т |
ТР |
ТО |
ТО |
|||||||||
| Кран мост.малогаб.,L=16м |
Эл.аппар.цех |
г/п 2т |
СР |
ТО |
ТО |
ТР |
||||||||
| Кран мостовой, L= 4,7м |
Ролик.отделение |
г/п 2т |
ТО |
ТР |
ТО |
|||||||||
| Кран мост.малог.эл., L=6м |
Хоздвор у кузницы |
г/п 2т |
||||||||||||
| Кран-балка, L=6м |
11-14 кан. |
г/п 2т |
ТО |
ТО |
ТР |
|||||||||
| Кран мост.опорн.малогаб. |
"ОРСК" L=15 |
г/п10т |
ТО |
ТО |
СР |
|||||||||
| Кран опорн.однобал.мостовой |
"ОРСК" L=15 |
г/п 5т |
СР |
ТО |
ТО |
|||||||||
| Электроталь(изг.Марченко) |
Рем.пантографов |
г/п 0,5т |
ТО |
ТР |
||||||||||
| Кран мост.,малог.,элект. |
Механич.цех |
г/п 2т |
ТО |
ТО |
СР |
ТО |
||||||||
| Монорельс с эл.тельфером |
Гараж |
г/п 2т |
||||||||||||
| Монорельс с эл.тельфером |
Аккум.отделение |
г/п0,5т |
ТО |
ТР |
||||||||||
| Монорельс с эл.тельфером |
Аккум.отделение |
г/п0,3т |
ТР |
ТО |
||||||||||
| Кран-укосина с эл.талью |
Аккум.отделение |
г/п0,3т |
ТР |
ТО |
||||||||||
| Монорельс с эл.тельфером |
Цех рем.оборудов. |
г/п 250кг |
ТО |
ТО |
ТР |
|||||||||
| Эл.тельфер г/п 2т |
Компрессорная депо |
г/п 2т |
ТО |
ТР |
||||||||||
| Эл.тельфер г/п 2т |
Компрессорная депо |
г/п 2т |
ТО |
ТР |
||||||||||
| Эл.тельфер г/п 1 т |
Компрессор-я пескосушилка |
г/п 1т |
ТР |
ТО |
||||||||||
| Эл.тельфер пропиточ.отделение |
Эл.маш.цех |
г/п 2т |
ТР |
ТО |
||||||||||
| Монорельс с эл.тельф. |
Помещение ремонта кожухов ТЭД |
г/п 0,5т |
ТО |
ТР |
||||||||||
| Кран-балка электрофицир. |
Рем.компрессоров |
г/п 1т;7м |
ТО |
ТР |
||||||||||
| Подъемные ворота |
"ОРСК" |
ТО |
ТР |
|||||||||||
| Кран мост.электр.малогабаритный |
Кузница |
г/п 2т |
ТО |
ТО |
СР |
|||||||||
| Монорельс с эл.тельф. |
Свароч.отделение |
г/п 0,23 |
ТР |
ТО |
||||||||||
| Монорельс с эл.тельфером |
Перекачка ф.вод |
г/п 250кг |
ТО |
ТР |
||||||||||
| Кран мостовой, L=4,7м |
21 канава |
г/п 2т |
ТО |
ТР |
||||||||||
| Кран козловой, L=12м |
Веер депо |
г/п 5т |
ТО |
СР |
ТО |
|||||||||
| Кран козловой, L=16м |
У кладовой |
г/п 5т |
ТО |
ТР |
ТО |
СР |
||||||||
| Эл.тельфер (Кировс.горловина) |
ПТОЛ |
г/п 0,5т |
ТР |
ТО |
||||||||||
| Эл.тельфер (Данил.горловина) |
ПТОЛ |
г/п 0,5т |
||||||||||||
| Домкраты тепловозные |
Компл.N1 |
ТЭД-30х4 |
КР |
ТО |
ТО |
ТО |
ТР |
ТО |
ТО |
ТО |
ТР |
|||
| Домкраты тепловозные |
Компл.N2 |
ТЭД-30х4 |
ТР |
ТО |
ТО |
ТО |
КР |
|||||||
| Домкраты тепловозные |
Компл.N3 |
ДЭТ-40Мх4 |
ТО |
ТО |
КР |
ТО |
ТО |
ТО |
ТР |
ТО |
ТО |
ТО |
ТР |
ТО |
| Домкраты тепловозные |
Компл.N4 |
ТЭД-30х4 |
||||||||||||
| Домкрат эл.передвижной |
ПТОЛ |
ПЭД-35 |
ТО |
ТР |
||||||||||
| Домкрат эл.передвижн., г/п35 т |
ТР-1 |
ПЭД-35 |
ТО |
ТР |
||||||||||
| Домкрат эл.передвижн., г/п35 т |
ТР-2 |
ПЭД-36 |
||||||||||||
| Съемник для фрикц.аппаратов |
2шт. |
ТО |
ТР |
|||||||||||
| Домкраты пневмогидр.,5шт |
Ролик.отделение |
г/п25т |
ТР |
ТО |
||||||||||
| Подъемник |
Стир.отделение |
г/п 500кг |
||||||||||||
| Скатоподъемник г/п30т |
Изг.г.Тихорецк |
ЭСПЛ-30 |
||||||||||||
| Скатоподъемник реечный |
Изг. з-д"Кр.путь" |
А-1874 |
ТО |
ТО |
ТО |
КР |
||||||||
| Скатоподъемник реечный |
ФПКБЦТ |
А-1874М |
ТО |
ТО |
ТО |
ТР |
ТО |
ТО |
ТО |
ТР |
ТО |
|||
| Поворотный круг |
Изг. г.Кировск |
Д=30м |
ТО |
ТР |
ТО |
ТО |
ТО |
КР |
ТО |
ТО |
ТО |
ТР |
ТО |
ТО |
| Электротележка |
г/п 2т |
ЭК-2-1 |
ТР |
ТО |
ТР |
ТО |
||||||||
| Электротележка |
г/п 2т |
ЭК-202Б |
ТО |
ТР |
ТО |
ТР |
||||||||
| Электрокар г/п 5т |
"ОРСК" |
ЭТ-550МБ |
ТО |
ТР |
ТО |
ТР |
||||||||
| Механизмы распаш.ворот |
ПТОЛ |
А-93 |
ТО |
ТР |
ТО |
ТР |
||||||||
| Генераторы ацетиленовые |
переносные |
АСH-1,25 |
ТР |
|||||||||||
| Моечная машина |
БПР |
ММД-13М |
СР |
ТО |
ТО |
ТО |
ТР |
ТО |
ТО |
ТО |
ТР |
ТО |
ТО |
ТО |
| Машина для мойки кол пар |
Ролик.отделение |
|||||||||||||
| Машина химчистки |
"ПРОХИМ" |
П16-111 |
ТО |
ТР |
ТО |
|||||||||
| Эл.кипятильник |
7 канава |
КИЭ-100 |
ТО |
ТО |
ТР |
ТО |
||||||||
| Машина для мойки подшипников |
Ролик.отделение |
ТО |
ТР |
ТО |
||||||||||
| Горн в кузнице |
"Сирокко" |
ИЖ-172275 |
ТО |
ТР |
ТО |
|||||||||
| Дутьевая уст-ка к горну |
Кузница |
ТО |
ТР |
ТО |
||||||||||
| Пресс гидравл.вертик. литьевой с гидростанцией |
Помещение экипировки |
М135-00 |
ТО |
ТР |
ТО |
|||||||||
| Молот пневматический |
на 160 кг |
МА-4132 |
ТР |
ТО |
ТО |
|||||||||
| Молот пневматический |
на 150 кг |
М-412 |
||||||||||||
| Молот пневматический |
на 350 кг |
КК-350 |
ТО |
ТР |
ТО |
|||||||||
| Компрессор |
Компрес.депо |
ВВ-10/8 |
ТО |
ТО |
ТО |
ТР |
ТО |
ТО |
ТО |
СР |
ТО |
ТО |
ТО |
ТР |
| Компрессор, экипировка |
Экипировка |
2ВМ2,5-14/9 |
ТО |
ТР |
ТО |
ТО |
ТО |
СР |
ТО |
ТО |
ТО |
ТР |
ТО |
ТО |
| Компрес-р 2ВУ1-2,5HЗМУ2Э2,5м3/мин,Р=12кгс/см2 |
завN 37106 |
"ОРСК" |
ТО |
ТР |
ТО |
ТР |
||||||||
| Компрессор гаражный |
изг. г.Бежецк |
ГП-0,1510 |
||||||||||||
| Компрессоры 2 шт. |
Экипировка |
КТ-6 |
||||||||||||
| Компрессор |
Компр.депо |
Э-500 |
||||||||||||
| Компрессор |
Гараж |
Передвижной |
||||||||||||
| Компрессоры 2 шт. |
ПТОЛ |
КТ-6 |
||||||||||||
| Компрессор (для 8-12канав) |
Компр-я депо |
КТ-6 |
||||||||||||
| Пресс гидравлический 35т |
Мех.цех |
КТБ-1991 |
ТО |
СР |
ТО |
|||||||||
| Пресс гидравлич.усил.35т |
Эл.маш.цех |
КТБ-1991 |
ТО |
ТО |
ТР |
|||||||||
| Пресс электрогидр.ус.50т |
Мех.цех |
А-383 |
ТО |
ТО |
СР |
|||||||||
| Пресс гориз.пневмогидр.усил.35т |
Спрес,напрессовка муфт,колес вентил-в |
Мех.цех |
ТО |
ТР |
||||||||||
| Пресс для испыт.лист.рессор |
12 канава |
изг.Марченко |
ТР |
ТО |
||||||||||
| Пресс для штамп.войл.упл. колец |
усил.35т |
Кальц-ка |
ТР |
ТО |
||||||||||
| Пневмогидр.пресс для прессовки наконечников |
Кальцезаливка |
усил. 35т |
ТР |
ТО |
||||||||||
| Пресс гидравл.для якорн.подш-ков |
усил. 10 т |
Эл.маш.цех |
ТР |
ТО |
||||||||||
| Приспособл.для опрессовки |
котлов |
ТО |
ТР |
|||||||||||
| Гидросжим с захватом |
120 тн |
А-170 |
ТО |
ТР |
||||||||||
| Агрегат заправочный |
А-665 |
ТО |
ТО |
ТР |
||||||||||
| Гидропульт (заправоч.агрегат) |
БПР |
ТР |
ТО |
|||||||||||
| Дистиллятор |
Акум.отделение |
А-468 |
ТО |
ТО |
ТР |
|||||||||
| Дистиллятор |
ПТОЛ |
А-468 |
ТО |
ТР |
ТО |
|||||||||
| Дистиллятор |
Лаборатория |
А-468 |
ТО |
ТР |
ТО |
|||||||||
| Печь для разогр.парафина |
Кальцезаливка |
ТО |
ТР |
ТО |
ТР |
|||||||||
| Тигель индукц.дозировочн |
Кальцезаливка |
А-128 |
ТО |
ТР |
ТО |
|||||||||
| Дутьевая установка к горну |
типа |
"Сирокко" |
ТО |
ТР |
||||||||||
| Горн |
Кузница |
ИЖ17-2275 |
ТО |
ТР |
||||||||||
| Уст.для сушки ТЭД под локом-м |
А-472 |
ТО |
СР |
|||||||||||
| Уст.для сушки ТЭД под локом-м |
А-472 |
ТО |
СР |
|||||||||||
| Уст.для сушки ТЭД под локом-м |
А-472 |
ТО |
СР |
|||||||||||
| Уст.для сушки ТЭД под локом-м |
А-472 |
кан.8-9,10,11 |
ТО |
СР |
||||||||||
| Калорифер передвижной |
ТО |
СР |
||||||||||||
| Установка высокочастотная |
ВЧГ9-60/0,44 |
|||||||||||||
| Hожницы для резки листового |
металла |
св.изготовления |
ТО |
ТО |
ТР |
|||||||||
| Hожницы комбинированные |
Кузница |
НВ21-51,13мм |
ТО |
ТО |
ТР |
|||||||||
| Приспособл.для резки паранитовых прокладок |
Загот.цех |
ТО |
ТР |
|||||||||||
| Установка для регенерации |
электролита |
ТО |
||||||||||||
| Кантователь для распайки |
ОРСК |
ТО |
ТР |
ТО |
||||||||||
| Устройство вывешивания КМБ |
4шт. |
ТО |
||||||||||||
| Шторы скатоподъемника |
ТР |
ТО |
ТО |
|||||||||||
| Кантователь для разборки КМБ, г/п10т |
Р98.005-ТХ |
ОРСК |
ТО |
ТР |
ТО |
|||||||||
| Испытательная станция |
ВДУ-1602 |
ОРСК |
ТО |
|||||||||||
| Уст-ка для испытания изоляции ТЭД |
"ОРСК" |
ИУ-57 |
ТО |
|||||||||||
| Маслоочистительная м-на |
БПР |
СМ-1-3000 |
ТО |
СР |
ТО |
|||||||||
| Приспособлен.для испытания |
гайков-тов |
Инстр.цех |
ТО |
|||||||||||
| Приспособл. для испытан.ручных |
гидравл.домкратов |
ТО |
||||||||||||
| Стенд для пров.приборов |
Электроцех |
ТО |
ТР |
|||||||||||
| Стенд для исп.вспомог-ных машин |
Загот.цех |
ТО |
||||||||||||
| Стенд для заряд.огнетушителей |
с компр. АК-150СБ |
Станция ЗСА |
ТО |
ТР |
ТО |
|||||||||
| Установка для зарядки систем порошкового пожаротушения |
Филиал ПКБ ЦТ МПС |
А-2006 |
ТР |
ТО |
||||||||||
| Стенд для сборки, разбор. КМБ |
эл.маш цех |
Св.изг. |
ТР |
ТО |
ТР |
|||||||||
| Стенд для определ.натяга вкладышей |
БПР |
БПР |
ТО |
ТР |
ТО |
|||||||||
| Суш.печь для компесац.катушек |
Кальцезаливка |
ТР |
ТО |
|||||||||||
| Поточн.линия для ремонта подшип. |
Ролик.отд |
Св.изг. |
ТО |
ТР |
ТО |
|||||||||
| Пресс для пров.привода скорост-ов |
Загот.цех |
ТО |
ТР |
|||||||||||
| Стенд для исп.вагонн.гидр.гасит.колеб |
Загот.цех |
Т-127 |
ТО |
ТР |
ТО |
|||||||||
| Стенд для прокач.гидравл.гасит.колеб. |
Заг.цех |
ТО |
ТР |
ТО |
||||||||||
| Стенд для исп.буксовых поводков |
Загот.цех |
ТО |
ТР |
|||||||||||
| Приспособ.для исп.пружин |
возвр.устр |
Загот.цех |
ТО |
ТО |
ТР |
|||||||||
| Индукционные нагреватели |
Эл.мех.цех |
ПР-2265 |
ТО |
ТР |
ТО |
ТО |
ТО |
ТР |
ТО |
ТО |
ТО |
ТО |
ТР |
ТО |
| Стенд для исп.форсунок на распыл. |
Тепловозный цех |
А-106 |
ТР |
ТО |
||||||||||
| Стенд для зарядки аккумуляторов |
Гараж |
|||||||||||||
| Стенд для регулировки насос-регулятора |
дизельных кранов |
Топл.цех |
ТО |
ТР |
ТО |
|||||||||
| Поточ.линия для заряд.аккум.батарей |
с резерв.и компр-м для |
|||||||||||||
| Стенд для испыт.клапана пантографов |
ТР |
ТО |
||||||||||||
| Камера для обдува остовов ТЭД |
Эл.маш.цех |
ТО |
ТР |
|||||||||||
| Сушильная печи для сушки ТЭД с электрокалорифером |
Цех рем. ТЭД |
А-123-05 |
ТО |
ТР |
||||||||||
| Стенд для обкатки масл.насосов компрессоров |
Рем.компрессоров |
ТО |
ТР |
|||||||||||
| Стенд дефектоскопии кол.пар |
Ролик.отделение |
А-1380 |
ТО |
ТР |
||||||||||
| Стенд для опрессовки секций |
холодильника |
св.изг. |
ТО |
ТР |
||||||||||
| Стенд для гидр.испыт.огнетуш-ей |
Св.изг. |
ТО |
ТР |
|||||||||||
| Приспособ-е для отладки фрез к станку КЖ |
Мех.цех |
П-082 |
ТО |
ТР |
||||||||||
| Зарядно-разрядная уст-ка |
Аккум.отдел. |
23РУ-50х50 |
ТО |
ТР |
||||||||||
| Зарядно-разрядная уст-ка |
Акк.отд. |
А-1025 |
ТО |
ТР |
||||||||||
| Стиральная машина |
Из ж.д. б-цы |
СМА-5 |
ТО |
ТР |
ТО |
ТР |
||||||||
| Стиральная машина |
Стиральное отдел. |
СМ-10В |
ТО |
ТР |
ТО |
ТР |
||||||||
| Стиральная машина |
Стиральное отдел. |
КХ-007 |
ТО |
ТР |
ТО |
ТР |
||||||||
| Стиральная машина |
Стиральное отд. |
КП-019 |
ТР |
ТО |
ТР |
ТО |
||||||||
| Сушильный барабан № 1 |
Стиральное отд. |
КП-306А |
ТР |
ТО |
ТР |
ТО |
||||||||
| Сушильный барабан № 2 |
Стиральное отд. |
КП-306А |
ТО |
ТР |
ТО |
ТР |
||||||||
| Центрифуга |
Стиральное отд. |
Ц-25 |
ТР |
ТО |
ТР |
ТО |
||||||||
| Центрифуга |
Шерстем.отделение |
Ц-25 |
ТО |
ТР |
ТО |
ТР |
||||||||
| Вентиляционная установка |
Кальцез.отделение |
Ц4-70 |
ТР |
ТО |
||||||||||
| Вентиляц-ная установка и циклон |
Стройгруппа |
ТО |
ТР |
ТО |
||||||||||
| Вентиляционная установка |
Электросвар.отд. |
ЭВРЗ |
ТО |
ТР |
ТО |
|||||||||
| Вентиляционная установка |
Газосвароч.отделен. |
ТО |
ТР |
ТО |
||||||||||
| Вентиляционная установка |
Лаборатория |
ВД-3,4,5 |
ТО |
ТР |
||||||||||
| Вентиляционная установка |
Аккум.отделение |
Ц4-70 |
ТО |
ТР |
||||||||||
| Вентиляционная установка |
Эл.маш.цех |
ЭВРЗ-8 |
ТО |
ТР |
||||||||||
| Вентиляционная установка |
Отд.регенерации |
ТО |
ТР |
|||||||||||
| Вентиляционная установка |
Стир.отделение |
Ц4-70 N4 |
ТР |
ТО |
||||||||||
| Вентиляционная установка |
Цех рем.компр-ров |
ЭВР-5,4 |
ТР |
ТО |
||||||||||
| Вентиляционная установка |
Обогрев |
канава N3 |
ТР |
ТО |
||||||||||
| Вентиляционная установка |
Пантогр.отделение |
Ц4-70 |
ТР |
ТО |
||||||||||
| Вентил-р обдувоч.камеры |
Механ.цех |
ТО |
ТР |
|||||||||||
| Вентилятор зарядной станции |
Помещение зарядной |
ТО |
ТР |
|||||||||||
| Вентилятор |
Цех КИП |
ТО |
ТР |
|||||||||||
| Вентилятор |
Автоматный цех |
ТО |
ТР |
|||||||||||
| Вентилятор |
Шерстем.отделение |
ТО |
ТР |
|||||||||||
| Вентиляторы 5 шт. |
Столовая |
ТО |
ТР |
ТО |
||||||||||
| Вентиляционная установка |
Химчистка |
ТО |
ТР |
ТО |
||||||||||
| Вентиляционная установка |
Сушильное отдел. |
ТО |
||||||||||||
| Установка для обдува ВВК |
локомотивов |
А-631-11 |
ТО |
ТР |
||||||||||
| Калорифер |
На обдувочной камере |
Эл.маш.цех |
ТО |
ТР |
ТО |
|||||||||
| Калориферная установка |
Hад проходом в БПР |
ТО |
ТО |
ТР |
||||||||||
| Вентилятор в помещении |
пресса для |
пластмасс |
ТР |
ТО |
ТО |
|||||||||
| Калорифер |
Переход в |
кузницу |
ТО |
ТР |
||||||||||
| Тепловоздушные завесы |
БПР |
ТО |
ТР |
|||||||||||
| Тепловоздушные завесы |
5-6 канавы |
2 шт. |
ТО |
ТР |
||||||||||
| Тепловоздушные завесы |
7-10 канав |
ТО |
ТР |
|||||||||||
| Теплов.завесы с 1 калор. ,с 2калор |
ПТОЛ,12шт |
12 шт. |
ТО |
СР |
||||||||||
| Тепловоздушная завеса |
11 канава |
ТО |
СР |
|||||||||||
| Тепловоздушные завесы |
12-14 кан. |
6 шт. |
ТО |
СР |
||||||||||
| Тепловоздушные завесы |
Ролик.отд. |
ТО |
СР |
|||||||||||
2) Численность работников, структура, действующие на предприятии системы и уровень оплаты труда:

3) На предприятии существует цех по ремонту оборудования – 30 человек во главе с мастером, передвижные лаборатории отсутствуют. На каждый вид оборудования есть список выполняемых ремонтных работ, для которых выдается наряд-допуск.
Схема ремонтного процесса локомотива.
На рисунке изображена укрупненная схема ремонтного процесса. Ремонтный процесс начинается с подготовки ПС и его диагностики. За тем определяются виды технического обслуживания (ТО) или ремонта (ТР), структура ремонтного цикла и периодичность ремонта. После определения видов ТО и ТР рассчитывается объем работ. Далее определяют потребность в запчастях и материалах, и составляют заказ на склад. В случае отсутствия какого-либо материала корректируют план работ.

|
Результаты обследования электроустановок.
Я проходил практику в цехе КИП и А, занимался обследованием и ремонтом системы автоматического управления торможением (САУТ).
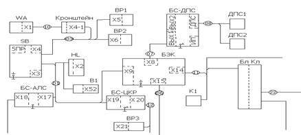
Структурно-функциональная схема системы автоматического управления торможением

WA – антенна Ан-САУТ-ЦМ/485 SB – пульт управления ПУ-САУТ-ЦМ/485 HL –пульт машиниста ПМ-САУТ-ЦМ/485 БС-АПС – блок связи с АПС БС-ЦКР – блок связи с центральной клеммной решёткой БЭК – блок электроники и коммутации
БС-ДПС – блок связи с ДПС ДПС – датчик пути и скорости
ВР1 – ВР4 – датчики избыточного давления ПКМ – приставка к крану машиниста
K1- исполнительное реле САУТ-ЦМ/485
Бл-Кл – клеммная рейка САУТ-ЦМ/485
Суть автоматического управления в следующем: антенна WA, индуктивно связанная с рельсом, получает на каждом участке пути сигнал от путевых генераторов. Этот сигнал передается в кабину локомотива в БЭК, где он расшифровывается, и из устройства памяти извлекается вся необходимая для безопасного движения на этом участке пути информация, а именно: число переездов, светофоров, мостов, уклон и т. д.
Далее полученные сигналы включают в работу дополнительные блоки, осуществляющие автоматическое торможение. Обо всех действиях машинист информируется через сигнальные панели HL.
Обследование и диагностика САУТ осуществляется при помощи компьютера, который с помощью адаптера подключается к блокам САУТ (у них для этого специальные разъемы). Программа «Бл_САУТ» подает сигнал в блоки, имитируя поездку прямо на стенде в цехе, и по результатам ответных сигналов блоков выводит результат об исправности блока.
Вот пример отчета программы после обследования блока БС-ДПС:

Машинист, заметив в поездке неисправность блока БС-ДПС, сделал запись в бортовом журнале, после проверки программа выдала такой отчет. Видно, что колебания сигнала обратной связи блока превышают норму (красная линия), такой блок неисправен и подлежит замене.
Аналогичным образом я проводил обследования всех остальных блоков электроники на локомотивах, как плановые, так и срочные.
Результат обследования электроустановок на локомотиве ВЛ-80 № 967:
| БС-АПС |
БС-ДПС |
ДПС |
БЭК |
ВР |
| неисправен |
неисправен |
исправен |
исправен |
исправен |
Очередность ТО для оборудования САУТ – по дате, указанной на самом блоке. Согласно инструкции завода-изготовителя устанавливается срок работы блока, по окончании которого он подлежит проверке.
Мероприятия, направленные на повышение эксплуатационной надежности электрооборудования.
Всё оборудование эксплуатируется согласно заводских инструкций, правил ПТЭ, ПУЭ и ПТБ и правил пожарной безопасности.
Все данные при плановых, текущих и капремонтах, как правило вносятся в эксплуатационную документацию.
Основными причинами выхода электрооборудования из строя являются ошибки обслуживающего персонала, заводской дефект, нарушение условий эксплуатации.
О всех неисправностях, замеченных при эксплуатации электрооборудования, делают запись в эксплуатационном журнале. Неисправности, которые нарушают нормальный режим работы, необходимо устранять в кратчайший срок.
Депо построено по принципу «веера»: локомотивы с вращающейся платформы в форме круга загоняются на ремонтные стойла. Этот способ не совсем удачен: в случае, например разрушения этой платформы из-за диверсии выйдет из работы все предприятие. Современные депо позволяют заводить на ремонт от нескольких независимых друг от друга путей, что более целесообразно.
Выводы по практике.
По моему мнению, на производственной практике желательно выполнять работы повторяющегося характера, чтобы была возможность закрепить полученные навыки и умения. Также необходимо прикреплять студента к одному работнику, что позволит эффективнее перенимать приёмы и методы выполнения работ.
Список использованной литературы
1. Пястолов А.А. Ерошенко Г.П. Эксплуатация электрооборудования – М.: Агропромэнерго, 1990 – 287 с.
2. Ерошенко Г.П. Пястолов А.А. Курсовое и дипломное проектирование по эксплуатации электрооборудования – М.: Агропромиздат, 1988 – 160 с.
3. Васько Н. М. Электровоз ВЛ-80. Руководство по эксплуатации – Москва «Трнспорт» 1982.