| Скачать .docx |
Реферат: Расчёт структурной надёжности
Задание.

В ведение
Надежностью называют свойство объекта сохранять во времени в установленных пределах значения всех параметров, характеризующих способность выполнять требуемые функции в заданных режимах и условиях применения, технического обслуживания, ремонтов, хранения и транспортировки. Расширение условий эксплуатации, повышение ответственности выполняемых радиоэлектронными средствами (РЭС) функций в составе вычислительных систем, их усложнение приводит к повышению требований к надежности изделий.
Надежность является сложным свойством, и формируется такими составляющими, как безотказность, долговечность, восстанавливаемость и сохраняемость. Основным здесь является свойство безотказности - способность изделия непрерывно сохранять работоспособное состояние в течение времени. Потому наиболее важным в обеспечении надежности РЭС является повышение их безотказности.
Особенностью проблемы надежности является ее связь со всеми этапами “жизненного цикла” РЭС от зарождения идеи создания до списания: при расчете и проектировании изделия его надежность закладывается в проект, при изготовлении надежность обеспечивается, при эксплуатации - реализуется. Поэтому проблема надежности - комплексная проблема и решать ее необходимо на всех этапах и разными средствами. На этапе проектирования изделия определяется его структура, производится выбор или разработка элементной базы, поэтому здесь имеются наибольшие возможности обеспечения требуемого уровня надежности РЭС. Основным методом решения этой задачи являются расчеты надежности (в первую очередь - безотказности), в зависимости от структуры объекта и характеристик его составляющих частей, с последующей необходимой коррекцией проекта. Некоторые способы расчета структурной надежности рассматриваются в данном пособии .
1. Преобразование схемы.
1) В исходной схеме элементы 2, 3, 4 образуют параллельное соединение. Заменяем их квазиэлементом А, учитывая, что P2 = P3 = P4 .
PA = 1 – Q2 * Q2 * Q3 * Q4 = 1 – (1 - Q2 )3 (1.1)
2) Элементы 5 и 6 образуют параллельное соединение. Заменив их квазиэлементом B и учитывая, что P5 = P6 = P2 , получим:
PB = 1 – Q5 * Q6 = 1 – (1 – P2 )2 (1.2)
3) Элементы 8, 9 образуют параллельное соединение. Заменив их квазиэлементом С и учитывая, что P8 = P9 = P2 , получим:
PC = 1 – (1 – P2 )2 = PB (1.3)
4) Элементы 10, 11 и 12 образуют также параллельное соединение. P10 = P11 = P12 . Заменим их квазиэлементом D.
PD = PA = 1 – (1 – P2 )3 (1.4)
5) Элементы 13, 14 и 15 образуют соединение “2 из 3”. Так как P13 = P14 = P15 , то для определения вероятности безотказной работы элемента М воспользуемся комбинаторным методом:

(1.5)
Преобразованная схема изображена на рисунке 1.1.

рис.1.1 Преобразованная схема.
6) Элементы A, B, 7, C, D образуют(рис 1.1) мостиковую систему, которую можно заменить квазиэлементом N. Для расчёта вероятности безотказной работы воспользуемся методом кратчайших путей.
По рисунку 1.1 кратчайшие пути:
1) А, 7, D
2) A, C
3) B, D
4) B, 7, C
Составим дизъюнктивную нормальную форму:


(1.6)
вероятность безотказной работы при абсолютно надёжном элементе 7.(рис.1а)
вероятность безотказной работы при абсолютно ненадёжном элементе 7.(рис.1б)
|
|
|
Рис.1а Рис.1б
рис.1. Преобразование моста при абсолютно надёжном (а) и отказавшем элементе 7(б)
2. Расчёт вероятности безотказной работы элементов 1-15, квазиэлементов A , B , C , D , M , N , и самой системы.
В преобразованной схеме (рис.1.1) элементы 1, M, N образуют последовательное соединение. Тогда вероятность безотказной работы всей системы:
(1.7)
Так как по условию все элементы системы работают в периоде нормальной эксплуатации, то вероятность безотказной работы элементов 1-15 подчиняются экспоненциальному закону:
(1.8)
Результаты расчётов вероятностей безотказной работы элементов 1-15 исходной схемы по формуле (1.8), квазиэлементов A, B, C, D, M, N по формулам (1.1-1.6), и самой системы по формуле (1.7) приведены в таблице 1.
Таблица №1
| Элемент |
li, *10-6 ч-1 |
Наработка t, * 106 ч. |
|||||||||||||||||||
| 0,1 |
0,2 |
0,3 |
0,4 |
0,5 |
0,6 |
0,7 |
0,8 |
0,9 |
1,0 |
1,1 |
|||||||||||
| 1,13-15 |
0,1 |
0,99 |
0,9802 |
0,9704 |
0,9607 |
0,9512 |
0,9417 |
0,9324 |
0,9231 |
0,9139 |
0,9048 |
0,8958 |
|||||||||
| 2-12 |
1,0 |
0,9048 |
0,8187 |
0,7408 |
0,6703 |
0,6065 |
0,5488 |
0,4966 |
0,4493 |
0,4066 |
0,3679 |
0,3329 |
|||||||||
| 7 |
0,5 |
0,9512 |
0,9048 |
0,8607 |
0,8187 |
0,7788 |
0,7408 |
0,7047 |
0,6703 |
0,6376 |
0,6065 |
0,5769 |
|||||||||
| A, D |
- |
0,9991 |
0,994 |
0,9826 |
0,9642 |
0,9391 |
0,9081 |
0,8724 |
0,8330 |
0,7910 |
0,7474 |
0,7031 |
|||||||||
| B, C |
- |
0,9909 |
0,9671 |
0,9328 |
0,8913 |
0,8452 |
0,7964 |
0,7466 |
0,6967 |
0,6479 |
0,6004 |
0,555 |
|||||||||
| N |
- |
0,9999 |
0,9995 |
0,997 |
0,99 |
0,9219 |
0,9527 |
0,9193 |
0,8758 |
0,8235 |
0,7642 |
0,7003 |
|||||||||
| M |
- |
0,9997 |
0,9988 |
0,9974 |
0,9955 |
0,9931 |
0,9902 |
0,9869 |
0,9832 |
0,979 |
0,9745 |
0,9697 |
|||||||||
| S |
- |
0,9897 |
0,9786 |
0,965 |
0,9468 |
0,9219 |
0,8884 |
0,8459 |
0,7948 |
0,7368 |
0,6739 |
0,6083 |
|||||||||
| Элемент |
li, *10-6 ч-1 |
Наработка t, * 106 ч. |
|||||||||||||||||||
| 1,2 |
1,3 |
1,4 |
1,6 |
1,8 |
2,0 |
0,555 |
0,8325 |
||||||||||||||
| 1,13-15 |
0,1 |
0,8869 |
0,8780 |
0,8693 |
0,8521 |
0,8353 |
0,8187 |
0,9461 |
0,9201 |
||||||||||||
| 2-12 |
1,0 |
0,3012 |
0,2736 |
0,2466 |
0,2019 |
0,1653 |
0,1353 |
0,5744 |
0,4350 |
||||||||||||
| 7 |
0,5 |
0,5488 |
0,5222 |
0,4966 |
0,4493 |
0,4066 |
0,3679 |
0,7579 |
0,6595 |
||||||||||||
| A, D |
- |
0,6588 |
0,6158 |
0,5724 |
0,4916 |
0,4184 |
0,3535 |
0,9229 |
0,8196 |
||||||||||||
| B, C |
- |
0,5117 |
0,4715 |
0,4324 |
0,363 |
0,3033 |
0,2524 |
0,8188 |
0,6807 |
||||||||||||
| N |
- |
0,6341 |
0,5688 |
0,5031 |
0,3845 |
0,2849 |
0,206 |
0,9645 |
0,8597 |
||||||||||||
| M |
- |
0,9645 |
0,9579 |
0,9532 |
0,9409 |
0,9275 |
0,9133 |
0,9916 |
0,9819 |
||||||||||||
| S |
- |
0,5424 |
0,4789 |
0,4169 |
0,3083 |
0,2207 |
0,154 |
0,9048 |
0,7767 |
||||||||||||
На рис.2 представлен график зависимости вероятности безотказной работы от времени наработки.

Рис.2
График зависимости вероятности безотказной работы системы от времени наработки, системы после увеличения надёжности элементов PS ’ и после увеличения надёжности элементов PS ’ и после структурного резервирования PS ’’ .
![]()
Рис.1.2 Преобразованная схема 2.
3. Расчёт увеличения надёжности элементов.
По графику (рис.2) находим для
(
)
- процентную наработку системы
часов
Проверочный расчёт показывает, что при
часов ![]()
По условиям задания повышенная
- процентная наработка системы.
часов
Расчёт показывает, что при
для элементов преобразованной схемы (рис1.2)
,
,
. Следовательно, из 3-х последовательно соединённых элементов минимальное значение вероятности имеет элемент N (мост).
Для того, чтобы при
ч. система в целом имела вероятность безотказной работы
, необходимо чтобы элемент N имел вероятность безотказной работы:

Но при этом значении элемент N будет самым надёжным. Значит

Значит надо увеличивать надёжность 2-х элементов: 1 и N.

Увеличим надёжность моста. Для этого посчитаем значимость элементов A, B, C и D в нём.

Значит, важность(значимость) элементов B и C больше, значит их мы будем увеличивать.
Для нахождения минимально необходимой вероятности безотходной работы элемента 2 необходимо решить уравнение (1.6) относительно P2 при РN =0,9574. Найдём его графически . График представлен на рис.3(по данным таблицы 7).

Рис.3
График зависимости вероятности безотказной работы моста N от вероятности без работы его элементов. По графику находим при PN =0,9574
P2 =0,6875
Так как по условиям задания всё элементы работают в условиях нормальной эксплуатации и подчиняются экспоненциальному закону, то для элемента P2 при t=0,8325*106 ч., находим:

Таким образом, для увеличения
-процентной наработки необходимо увеличить надёжность элементов 5, 6, 7 и 8 и снизить интенсивность их отказов с 1 до 0,45, то есть в 2,2 раза.
Результаты расчётов для системы с увеличенной надёжностью элементов B! , С! и 1 приведены в таблице 2, элемента N(моста) и системы S! после повышения надёжности.
Таблица №2
| Элемент |
li, *10-6 ч-1 |
Наработка t, * 106 ч. |
||||||||||
| 0,2 |
0,4 |
0,6 |
0,8 |
0,555 |
0,8325 |
1 |
1,2 |
1,4 |
1,8 |
2,0 |
||
| 2! |
0,45 |
0,9139 |
0,8353 |
0,7634 |
0,6977 |
0,9297 |
0,6875 |
0,6376 |
0,5827 |
5326 |
0,4449 |
0,4066 |
| A |
- |
0,994 |
0,9642 |
0,9082 |
0,8330 |
0,9512 |
0,8196 |
0,7474 |
0,6588 |
5724 |
0,4184 |
0,8335 |
| B! , C! |
- |
0,9926 |
0,9729 |
0,9440 |
0,9086 |
0,9521 |
0,9024 |
0,8687 |
0,8259 |
7815 |
0,6918 |
0,6478 |
| N! |
- |
0,9999 |
0,9977 |
0,9871 |
0,9602 |
0,9907 |
0,9539 |
0,9120 |
0,8429 |
7578 |
0,5677 |
0,4758 |
| S! |
- |
0,9922 |
0,9502 |
0,9401 |
0,9144 |
0,9434 |
0,908 |
0,8686 |
0,8028 |
7217 |
0,5407 |
0,4532 |
График зависимости вероятности безотказной системы после увеличения надёжности элементов приведён на рис.2(кривая S! ).
4. Увеличение надёжности за счёт резервирования элементов.
Для элемента N(моста) резервирование означает увеличения большего числа элементов. B и C– наиболее значимые элементы в нём. Будем их улучшать наряду с первым элементом.
Для повышения надёжности моста добавляем параллельно к элементам B и C элементы до тех пор, пока вероятность безотказной работы квазиэлемента N не достигнет заданного значения.
PN должна быть больше PN =0,9539
1. Добавим параллельно по одному элементу к B и C
PN =0,9522<0,9539
2. Добавляем ещё по одному
PN =0,9687>0,9539
3. Добавим параллельно к первому элементу ещё один аналогичный:
P1 =1-(1-P1 )2 =21-(1-0,9201)2 =0,9936>0,9574
Результаты расчётов вероятностей безотказной работы системы N, 1 и системы в целом приведены в таблице 3.
Расчёты показывают, что при t=0б8325*106 ч.
PS=0,9451>0,9, что соответствует условию задачи.
Таблица №3
| Элемент |
li, *10-6 ч-1 |
Наработка |
||||||||
| 0,2 |
0,4 |
0,6 |
0,8 |
1 |
0,8325 |
1,4 |
1,8 |
2,0 |
||
| 1 |
0,1 |
0,9802 |
0,9607 |
0,9417 |
0,9231 |
0,9048 |
0,9201 |
0,8693 |
0,8353 |
0,8187 |
| 2!! |
- |
0,8187 |
0,6703 |
0,5488 |
0,4493 |
0,3679 |
0,4350 |
0,2466 |
0,1653 |
0,1353 |
| C!! , B!! |
1,0 |
0,9998 |
0,9961 |
0,9813 |
0,8724 |
0,8991 |
0,833 |
0,7573 |
0,5948 |
0,5167 |
| 1!! |
- |
0,9996 |
0,9985 |
0,9966 |
0,9941 |
0,9909 |
0,9936 |
0,9829 |
0,9729 |
0,9671 |
| N!! |
- |
0,9999 |
0,9995 |
0,9944 |
0,9323 |
0,9271 |
0,9687 |
0,7407 |
0,4962 |
0,3837 |
| S!! |
- |
0,9984 |
0,9935 |
0,9813 |
0,9411 |
0,8954 |
0,9451 |
0,6940 |
0,4477 |
0,3390 |
На рис.2 представлена вероятность безотказной работы системы S!! После структурного резервирования (кривая S!! ).
Схема после структурного резервирования представлена на рис. 4

Рис.4
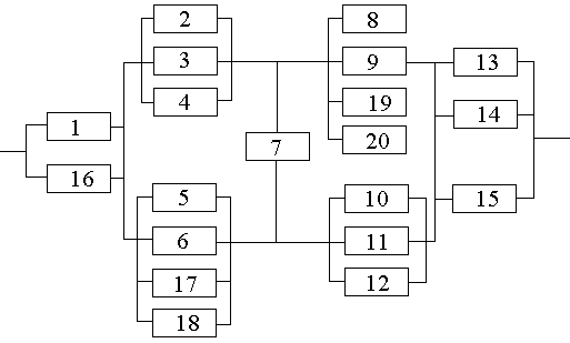
Таким образом, для увеличения надёжности надо добавить элементы 16, 17, 18, 19, 20(рис.4).
4. Выводы
1. На рис. 2 представлена зависимость вероятности безотказной работы системы (кривая ). Из графика видно, что 90% - наработка исходной системы составляет
часов.
2. Для повышения надежности и увеличения 50% - наработки системы в 1.5 раза (до
часов) предложены два способа:
а) повышение надежности элементов 2, 3, 4, 5 и 6 и уменьшение их отказов с 1 до
ч;
б) нагруженное резервирование основных элементов 1, 2, 3, 4, 5 и 6 идентичными по надежности резервными элементами 16, 17, 18,19 и 20 .
3. Анализ зависимостей вероятности безотказной работы системы от времени (наработки) показывает, что второй способ повышения надежности системы (структурное резервирование) предпочтительнее первого, так как в период наработки до
часов вероятность безотказной работы системы при структурном резервировании (кривая ) выше, чем при увеличении надежности элементов (кривая ).
Вологодский Государственный Технический Университет
Кафедра ИСиТ
Расчёт структурной надёжности
Выполнил:
студент группы ИТ-41
Белов Артём Борисович
Вологда 2002

