| Скачать .docx |
Реферат: Информационно – измерительная система удалённого действия для контроля светового излучения
Министерство образования Республики Беларусь
Учреждение образования
“ Белорусский государственный университет
информатики и радиоэлектроники ”

Кафедра метрологии и стандартизации
“К защите допускаю”
руководитель проекта
Басов В.Г.
“____”________2006г.
Курсовой проект
на тему:
«Информационно – измерительная система удалённого действия для контроля светового излучения»
Выполнил: Проверил:
студент гр.262101 Басов В.Г.
Дьянов А.А.
Минск 2006
Содержание
| Введение………………………………………………………………………... | 4 |
| 1 Обзор методов решения аналогичных задач……………………………….. | 9 |
| 2 Выбор, обоснование и предварительный расчет структурной схемы……. | 13 |
| 2.1 Модули серии ADAM-5017…………………………………...…….….. | 13 |
| 2.2 LUX LITE - Датчики видимого светового излучения……....……..…. | 14 |
| 2.3 Расчёт детекторов | 16 |
| 3 Описание принципа работ разработанной структурной схемы……….….. | 21 |
| 4 Списание схемы электрической и электрический расчет…………….…… | 22 |
| 5 Определение метрологических характеристик измерительного канала и расчет класса точности канала………………………………………………... | 27 |
| Заключение……………………………………………………………………... | 29 |
| Список литературы…………………. ………………………………………… | 30 |
Введение
Прогрессивное развитие производства, эксплуатация различных объектов невозможно без измерения большого количества физических величин (ФВ). Измерительные системы разнообразны по назначению и характеризуется такими параметрами как чувствительность, точность и т.п. Но основная часть из них может одновременно измерять какую-либо одну величину. Однако, эта ФВ имеет постоянное значение, а внешние условия не изменяются. На практике, в производстве или в научных исследованиях приходится иметь дело с огромным потоком информации, т.e. получать сведения о большом количестве ФВ, которые в свою очередь, могут быстро меняться.
В современной измерительной техники наметились общие тенденции, из которых главными являются: переход от единичных приборов к измерительным системам, в том числе к самонастраивающимся и адаптивным системам; развитие измерительных подсистем в робототехнических комплексах и совершенствование систем активного контроля; применение микропроцессоров в измерительных системах и устройствах для переработки измерительной информации, применение числового программного управления процессом измерений, приведшим к созданию информационно-измерительных систем (ИИС).
ИИС – совокупность функционально объединенных измерительных, вычислительных и др. вспомогательных технических средств для получения измерительной информации, ее преобразования, обработки в целях представления потребителю в требуемом виде, либо автоматического осуществления функций контроля, диагностики, идентификации.
В ИИС объединяются технические средства, начиная от датчиков, АЦП, каналов передачи и кончая устройством выдачи информации, а также вычислительные средства с соответствующим программным обеспечением. Последние необходимы как для управления работой собственной системы, так и для решения в ИИС измерительных и вычислительных задач, а также управление конкретным экспериментом.
Задача, решаемая ИИС, обратная задаче отдельного измерительного устройства: не расчленять параметры объекта измерения с целью выделить и воспринять их по отдельности, а объединить данные обо всех главных параметрах объекта и создать тем самым достаточно полное, совокупное его описание. Таким образом, отличительными особенностями ИИС являются: одновременное измерение многих параметров объекта (т.е. многоканальность) и передача измерительной информации в единый цент; представление полученных данных, в том числе их унификация, в виде наиболее удобном для последующей обработки получателем.
Создание ИИС связано с решением системных вопросов: метрологическая унификация средств измерений (датчиков, преобразователей, указателей) независимо от вида измеряемых величин; оптимизация распределения погрешностей между различными средствами измерений, входящими в ИИС; наиболее целесообразное размещение указателем перед оператором.
Структурная схема любой ИИС показана на рисунке 1.
![]() |
Рисунок 1 — Обобщенная структурная схема ИИС
Где 1, 2, ...N- устройство сбора и измерения информации. Этими устройствами являются датчики, воспринимающие различные ФВ и преобразующие их в электрические сигналы; измерительные устройства, выполняющие собственно-измерительные операции: сравнение с мерой, квантование, кодирование.
Устройство обработки информации предназначено для выполнения математической обработки измерительной информации по заданному алгоритму. Сюда же может входить устройство запоминания для хранения информации.
Устройство отображения информации – для предоставления полученной информации оператору, которое может состоять из декодирующих, регистрирующих и показывающих устройств.
Устройство управления – для организации взаимодействия всех остальных устройств [1].
В реальных ИИС некоторые устройства могут отсутствовать. Например: устройство обработки или хранения информации. Но устройство сбора, измерения и представления информации характерны любой ИИС.
Уместно дать краткую историческую справку развития ИИС и указать основные области их применения.
Основная концепция нового класса средств ИИТ — измерительных информационных систем — была сформулирована в начале 60-х годов. В основу концепции ИИС уже в то время была положена системная организация совместной автоматической работы средств получения, обработки и передачи количественной информации. Тогда были созданы ИИС, которые можно отнести к первому поколению таких систем. Системы первого поколения характеризуются централизованным циклическим получением измерительной информации и обработкой ее в основном с помощью входящих в состав ИИС специализированных вычислительных устройств, использованием в качестве элементной базы дискретной полупроводниковой техники. Дальнейшая обработка информации при необходимости в большинстве случаев производилась вне ИИС, в универсальных ЭВМ, занятых обслуживанием и других источников информации. Однако сложные ИИС в то время имели в своем составе ЭВМ, выполняющие только задачи, стоящие перед этими системами.
Измерительные информационные системы второго поколения (70-е годы) характеризуются адресным сбором измерительной информации, обработкой информации с помощью ЭВМ, входящих в состав систем, и в меньшей степени с помощью специализированных вычислительных устройств, использованием в качестве элементной базы микроэлектронных схем малой и средней степени интеграции.
Широкое введение ЭВМ в состав ИИС стало возможным после организации промышленного выпуска управляющих вычислительных машин и комплексов, а также малых ЭВМ с достаточными вычислительными и логическими возможностями, гибким программным управлением, приемлемыми габаритами, потребляемой энергией и стоимостью.
Улучшение многих характеристик ИИС было достигнуто благодаря использованию больших интегральных микросхем, микропроцессоров, микропроцессорных наборов (включая устройства памяти с большим объемом запоминаемой информации) и микро-ЭВМ.
Качественно новые возможности при проектировании, изготовлении и эксплуатации ИИС были получены при применении стандартных цифровых интерфейсов и промышленных функциональных блоков, совместимых между собой по информационным, метрологическим, энергетическим и конструктивным характеристикам. Применение в ИИС ЭВМ и стандартных цифровых интерфейсов, привело к необходимости формального описания алгоритмов действия систем и к резкому возрастанию роли программного обеспечения систем.
Оказалось, что для цифровых централизованный ИИС с программным управлением можно организовать промышленный выпуск универсального цифрового ядра, в которое входят цифровые измерительные и вычислительные средства и стандартные устройства ввода и вывода цифровой информации.
Количество созданных и реально действующих в нашей стране ИИС резко возрастает и трудно поддается оценке. Видимо их число может быть оценено в несколько десятков тысяч.
Измерительные информационные системы находят применение везде, где необходимо автоматическое получение опытным путем количественной информации о состоянии объектов исследования, причем это получение связано с выполнением массовых операций и (или) осуществлением измерений в сложной форме, недоступной локальным измерительным приборам. Не имея возможности рассмотреть весь огромный диапазон областей применения ИИС, остановимся хотя бы на перечислении некоторых из них.
В измерительном оборудовании систем управления, жизнеобеспечения и научно-исследовательских работ космических кораблей, в наземных измерительно–управляющих комплексах все большую роль играют ИИС. Радиотелеметрические системы космических исследований являются важной разновидностью ИИС.
В области экспериментальной аэродинамики с помощью ИИС производится измерение аэродинамических сил, распределения давлений, температур, расходов газов и многих иных величин.
Экспериментальная прочность нуждается в измерении внешних сил, воздействующих на исследуемые объекты, и реакции на их действие (напряжения в материале, смещения и т. д.), характеристик самих объектов и т. п. В обширных областях тензометрии, динамометрии, термометрии и т. п. в качестве основных экспериментальных средств применяются ИИС.
Геофизические экспериментальные исследования оснащены многочисленными ИИС, в которых реализуются эффективные методы исследования строения земной коры.
В океанографических исследованиях с помощью ИИС происходит измерение температур, химического состава, скоростей движения, давлений в водной среде и т. п.
Химические, физические, биологические экспериментальные исследования основаны на огромном количестве разнообразных методов и их реализаций с помощью ИИС. Это определение состава и характеристик объектов исследования и внешних воздействий, условий эксперимента и т. п.
Для применения в метеорологии, для охраны окружающей среды созданы многочисленные ИИС, позволяющие получать и обрабатывать измерительную информацию о состоянии воздушной и водной сред, о солнечной радиации и т. п.
Особо, пожалуй, следует отметить ИИС, построенные для нужд метрологических исследований и метрологического обеспечения единства измерений в стране, так как такие ИИС должны обладать высокими метрологическими характеристиками.
Огромное поле для приложения ИИС представляют комплексные испытания машин, конструкций, приборов, оборудования. Испытания таких конструкций, как суда, летательные аппараты, двигатели (внутреннего сгорания, реактивные и др.), требуют создания сложных технических средств в целях получения необходимой, главным образом измерительной, информации.
Медицина оснащается современными ИИС, позволяющими получать и оценивать ряд физиологических и психофизических параметров человека. Можно предполагать, что количество ИИС, применяемых в медицине, будет резко возрастать.
Уже говорилось, что в промышленности, на транспорте, в сельском хозяйстве, вообще во всем народном хозяйстве страны довольно широко используются ИИС. В связи с применением микропроцессорных средств существенно расширяются возможности ИИС. Они становятся незаменимой составной частью роботов и др. Автоматизированный контроль и испытания продукции производятся в основном с помощью ИИС.
Перед тем как закончить краткий очерк основных областей применения ИИС, нужно отметить, что реализация ИИС, особенно встроенных в конкретную аппаратуру, установку и т. п., может быть не выделена конструктивно и не отражена в названии. Так, испытательный стенд, станция, аппаратура, отдельная часть АСУ каким-либо технологическим процессом и т. п. нередко содержат в своем составе какую-либо разновидность ИИС. Другими словами, на практике часто встречаются используемые, но не выделенные особо в явном виде ИИС.
В настоящее время создается и начинает использоваться третье поколение ИИС, в котором, как можно предполагать, более широкое применение получат системные измерительные преобразователи (голографические, телевизионные, рентгенографические и т. п.), позволяющие подобно рецепторным полям биологических анализаторов воспринимать поля исследуемых величин. Рассредоточение вычислительной мощности по различным уровням и блокам ИИС может уменьшить потоки информации, сократить общее время обработки, повысить надежность работы системы. В ИИС будет более широко осуществляться многофункциональная обработка измерительной информации, благодаря рациональному сочетанию средств с жесткой структурой (аппаратная реализация) и гибкими перестраиваемыми структурами и программами работы. Будут созданы измерительные, контрольные и другие роботы. В быстродействующих ИИС, работающих в реальном времени, будут объединены процедуры измерения и обработки информации. Существенно расширится применение устройств памяти. Будут широко, использоваться выпускаемые промышленностью наборы функциональных устройств, объединяемых стандартными интерфейсами. Большое значение приобретут диалоговые режимы работы оператора с ИИС. В элементной базе резко увеличится доля интегральных микросхем большой и сверхбольшой степени интеграции.
Следует отметить, что появление нового поколения ИИС не перечеркивает существование предыдущего, а берет из него наиболее важное и рациональное.
Современные системы автоматизации производства требуют статистических и информационных данных, позволяющих оценить затраты, предотвратить убытки, оптимизировать управление производственным процессом, повысить эффективность использования сырья. Этот постоянно возрастающий спрос на информацию приводит к необходимости применения в системах контроля не простых сигнализаторов, а средств, обеспечивающих непрерывное измерение.
1 Обзор методов решения аналогичных задач
Лишь с помощью оптических датчиков можно бесконтактно измерить ряд физических величин, как, например, перемещений, вибраций, температуры, светового излучения и т. д.. При этом информация передается не по кабелю, а световыми волнами, которые могут изменяться по интенсивности, фазе, цвету или геометрическому распределению в пространстве и поэтому оказываются пригодными для получения и передачи информации. Достаточно простым оптическим датчиком является, например, фотоячейка. Она состоит из источника света (лампы накаливания или светодиода) и приемника (фотодиода или фоторезистора). Нарушение передачи света от источника к приемнику служит информацией о нахождении объекта в фотоячейке. Если число импульсов отнести к единице времени, то, например, при конвейерном производстве можно получить информацию о количестве деталей, изготовленных за 1 час или даже за день.
Основные принципы
Преобразование оптического сигнала в электрический осуществляется детекторами излучения, использующими различные физические эффекты. Но существует три типа детекторов излучения, наиболее часто применяемых в оптических датчиках, а именно фотодиоды, фоторезисторы и приемники теплового излучения (ИК-датчики).
Фотодиоды
При облучении кремниевых фотодиодов светом в них возникает напряжение, определенным образом зависящее от силы света. Эффект, вызывающий возникновение этого напряжения, называется внутренним фотоэффектом.
На практике чаще всего применяют pin-диоды. «Эти диоды имеют слоистую структуру (рисунок – 1.2), в которой тонкие проводящие слои pи n –типа разделены областью нелегированного высокоомного кремния (i). При попадании на pi – переход световых лучей достаточно высокой энергии (E = hv)возникает фототок I(ток короткого замыкания) порядка 0.1...1 А/Вт. Чувствительность такого фотодиода очень сильно зависит от длины волны (цвета) используемого излучения.
Обозначенная здесь через Q. E – квантовая эффективность характеризует отношение числа фотонов, попавших на диод, к числу электронов, возникших в виде фототока I.
Фототок I изменяется линейно в зависимости от интенсивности падающего света при ее изменении в пределах более 6 порядков, так что возможна прямая индикация интенсивности света.
Нижняя область этой характеристики ограничена шумами (шумы Джонсона, шумы темнового тока и шумы дробного эффекта).

Рисунок 1.2 – Структура pin–диода.
Для определения разрешающей способности датчика основное значение имеет эквивалентная мощность шума (ЭМШ). Этот параметр определяется как отношение шумового тока (в А/Гц) к чувствительности к световому потоку (в А/Вт) при отношении сигнал/шум, равном 1. Поскольку чувствительность к лучевому потоку зависит от длины волны, то это же справедливо и для параметра ЭМШ. Изготовители детекторов излучения чаще всего указывают значение ЭМШ в максимуме кривой чувствительности, причем почти всегда у обычных детекторов излучения оно составляет примерно 10 Вт/Гц.
Фоторезисторы
У некоторых материалов (например, CdS, CdSe, PbS, PbSe) электрическое сопротивление изменяется под действием света из-за образования электронно-дырочных пар. Возникающие при этом свободные носители заряда вызывают резкое снижение сопротивления. На рис. 8.0.7 показана зависимость сопротивления такого датчика при различной освещенности (измеренной в люксах). В зависимости от силы света оно изменяется от 100 до 1 кОм. Спектральная чувствительность (рисунок 1.3) определяется выбором материала. Так CdSобладает максимальной чувствительностью в зеленой области спектра и поэтому особенно пригоден для применения в измерителях освещенности. В противоположность этому максимум спектральной чувствительности CdSe находится в красной области, а у фоторезисторов из PbS/PbSe – даже в ИК-области.

Рисунок 1.3 – Распределение спектральной чувствительности различных фоторезисторов.
Датчики Ик – излучения
Для ИК-диапазона от 0,8 до 12 мкм существует множество датчиков излучения (рисунок 1.4) на основе селенида свинца (PbSe), сульфида свинца (PbS), арсенида индия (InAs), антимонида индия (InSb) и германия, а также пироэлектрические детекторы

Рисунок 1.4 – Характеристики спектральной чувствительности различных датчиков ИК-излучения.
При резком воздействии ИК-излучения на пироэлектрический детектор, вызывающем его нагрев, напряжение или ток (в зависимости от вида схемы) изменяются лишь кратковременно, а затем спадают до нуля даже и при сохраняющемся действии облучения.
Эквивалентную схему пироэлектрического детектора можно представить в виде параллельного (при измерении тока) или последовательного (при измерении напряжения) соединения конденсатора и генератора (источника тока или напряжения), как показано на рисунке 1.5. Чувствительность как по току, так и по напряжению зависит от частоты падающего излучения. Ниже 10 Гц предпочтительно усиление по напряжению, тогда как в случае высокочастотных широкополосных сигналов более целесообразно усиление по току.

Рисунок 1.5 –Эквивалентная схема пироэлектрического детектора.
2 Выбор, обоснование и предварительный расчет структурной схемы
В качестве датчиков были выбраны датчики видимого светового излучения LUX LITE, вследствии приведенных выше методов контроля светового излучения. Значит в данной курсовой работе представлена информационно-измерительная система удаленного действия для измерения и контроля светового излучения. Она была реализована на базе модуля ADAM-5017 и десяти датчиков светового излучения.Структурная схема разработанной ИИС представлена на рисунке 6.
2.1 Модули серии ADAM-5018
Новые серии компактных устройств распределенного сбора данных и управления ADAM-5017 предназначены для реализации систем с использованием протоколов Fieldbus. Устройства этой серий базируются на стандарте EIARS-485. Базовый блок ADAM-5000 содержит модуль процессора, преобразователь постоянного напряжения, 4 или 8-позиционную объединительную плату и порты последовательной связи. Блок процессора выполняет следующие функции:
-прием и дешифрация команд от центрального управляющего компьютера по последовательному каналу связи;
-управление модулями ввода/вывода;
-ввод, предварительная обработка и преобразование аналоговых и дискретных сигналов;
-сравнение величин аналоговых сигналов с предварительно заданными значениями (уставками);
-вывод аналоговых и дискретных сигналов;
-автоматическая самодиагностика;
-формирование и передача данных по последовательному каналу связи.
Устройства ADAM-5000/017 предназначены для реализации распределенных систем, в которых сбор данных и управление исполнительными устройствами осуществляются удаленными многоканальными модулями ввода-вывода. Для организации связи таких модулей с центральным компьютером используется многоточечная сеть на базе интерфейса RS-485 с двухпроводной линией связи.
Основные технические характеристики:
Модуль процессора.
• Тип процессора: 16-разрядный микропроцессор.
• Количество обслуживаемых модулей ввода-вывода:до 8.
• Сторожевой таймер: встроен.
• Потребляемая мощность: 1,0 Вт.
Гальваническая изоляция
• Напряжение изоляции интерфейса RS-485:2500 В пост, тока.
• Напряжение изоляции цепей питания: 3000 В пост, тока.
• Напряжение изоляции модулей ввода-вывода: 3000 В пост, тока.
Подсистема последовательной связи
• Сетевой интерфейс: RS-232 или RS-485 для подключения к управляющему устройству.
• Скорость обмена: 1200, 2400,4800, 9600,19200, 38400, 57600, 115200 бит/с.
• Максимальная протяженность линии связи: 1200 м.
• Сетевой протокол: полудуплексный, символьный ASCII.
• Поиск ошибок: с использованием контрольной суммы.
• Формат асинхронной передачи данных: 1 старт-бит, 8 бит данных, 1 стоп-бит, без контроля четности
• Максимальное количество узлов сети, управляемых через один последовательный порт: до 256.
• Защита портов последовательной связи: подавление импульсных помех в линии связи интерфейса RS-485.
Подсистема электропитания
• Напряжение питания: нестабилизированное от 10 до 30 В пост, тока
• Защита от непредвиденного изменения полярности напряжения питания
• Подавление импульсных помех во входных цепях встроенного преобразователя напряжения
Механические характеристики
• Корпус: KJW с монтажными элементами
• Извлекаемые клеммные колодки с винтовой фиксацией; сечение жил проводников от 0,5 до 2,5 мм.
Условия эксплуатации
• Диапазон рабочих температур: от -10 до +70°С
• Диапазон температур при хранении: от -25 до +85°С
• Относительная влажность воздуха: от 5 до 95% без конденсации влаги
2.2 LUX LITE - Датчики видимого светового излучения.
Датчик LUX LITE предназначен для измерения видимого светового излучения. Датчик запроектирован специально для:
мониторинга силы света,
инженерского дела освещения,
контроля освещения.
Датчик LUX LITE можно применять в любых атмосферных условиях. Датчик имеет спектральную характеристику согласную требованиям CIE (Comission International d'Eclairage).
В датчике LUX LITE употреблен полупроводниковый элемент (фотодиод), которого выходное напряжение пропорциональное падающему излучению. Благодаря уникальной конструкции окошка (диффузора) его чувствительность пропорциональная косинусу угла падения излучения, что обеспечивает точность измерения.
Диапазон измерения 0...200 kLx
Чувствительность 10 mV/100 kLx (номинально)
Область спектра отвечает области спектра глаза человека
Ошибка измерения напряжения <5%
Ошибка измерения направления <10% (до 80)
Время отклика <0,1сек
Диапазон температур работы -30...+70 °С
Зависимость чувствительности от температуры < +/- 0,2% / °C
В качестве линии связи (ЛС) в разработанной системе применим двухпроводный экранированный низкочастотный кабель марки RG-6/4, образующий двухпроводную симметричную линию связи. Известно, что для выбранного нами кабеля (α) составляет 1,02 дБ на каждые 100 м. В разрабатываемой системе протяженность каждого участка линии связи (L) составляет 5000 метров, а, следовательно, полное затухание будет составлять:
αл = α. L/100 = 1,02. 100 = 102 дБ
Таким образом, блок усиления должен обеспечивать коэффициент усиления 100 дБ, т.е. усиливать в 30 раз.
Коэффициент усиления каскада по напряжению:
![]()

Рисунок 2.1 – Структурная схема ИИС удалённого действия для измерения и контроля светового излучения.
2.3 РАСЧЕТ ДЕТЕКТОРОВ
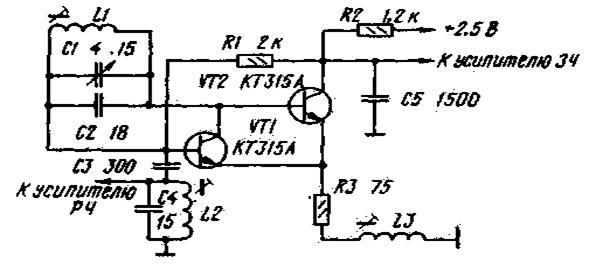
Принципиальная схема усовершенствованного варианта детектора приведена на рис. 1. На транзисторах VT1 и VT2 выполнен двухполюсник с отрицательным сопротивлением. Транзистор VT2 создает необходимую ПОС для возбуждения незатухающих колебаний.

Puc.1
Частота генерации определяется параметрами контура L1C1C2 и внутренними емкостями транзисторов VT1, VT2. Резистор R1 определяет режим работы генератора по постоянному току. Резистор R2. вместе с конденсатором С5 образуют фильтр нижних частот с частотой среза, равной приблизительно 300 кГц. Глубина ПОС задается резистором R3 и катушкой индуктивности L3. Сигналы ЧМ блоков выделяются широкополосным контуром L2C4, настроенным на среднюю частоту УКВ диапазона, а, через конденсатор С3 подаются на базу транзистора VT1.
Оптимальный режим работы детектора устанавливается подбором величины ПОС (положительная обратная связь) по минимуму помех приему при достаточной величине полосы удержания принимаемых блоков. Величина ПОС регулируется подстроечником катушки индуктивности L3. При большом уровне принимаемых сигналов возможны помехи, связанные с прямым детектированием соседних по частоте блоков. Этот вид помех можно устранить, подобрав оптимальную длину кабеля.
Исходными данными для расчета всех детекторов являются:
- значение промежуточной частоты fпч;
- значения нижней (Fн) и верхней (Fв) частот модуляции;
- допустимые амплитудные искажения на нижних и верхних частотах модуляции Mн = Mв = 1.1...1.2;
- входное сопротивление (Rвх узч) и емкость (Cвх узч) выбранной ИМС УЗЧ (при отсутствии справочных данных можно принять Cвх узч = 20...30 пФ).
Расчет диодного детектора АМ сигнала
Принципиальная схема диодного АД приведена на рис.1. Для снижения искажений и улучшения фильтрации сопротивление нагрузки детектора разделено на две части (R1 и R2). Потенциометр R2 является одновременно регулятором громкости.

Для расчета АМ детектора дополнительными исходными данными будут:
- нормальное и максимальное значения коэффициента модуляции mН = 0.3, mМАКС = 0.9;
- значения прямого (rПР ) и в обратного (rОБР ) сопротивления выбранного диода. Если в справочной литературе отсутствуют сведения о rПР и rОБР , их можно приближенно определить, используя значения прямого и обратного токов и соответствующих напряжений:
rПР = UПР / IПР , rОБР = UОБР / IОБР .
Расчет детектора проводим для режима сильных сигналов. Выбираем сопротивление нагрузки детектора для постоянного тока RПТ = 10...20 кОм. Далее рассчитываем значения R2 и R1:

, R1 = RПТ - R2 .
Рассчитываем сопротивление нагрузки детектора для переменного тока с частотой модуляции
RНW = R1 + R2 RВХ УЗЧ / (R2 + RВХ УЗЧ ).
Определяем входное сопротивление детектора

Выбираем емкость нагрузки детектора из двух условий:
- допустимых линейных искажений на максимальной частоте модуляции

- малых нелинейных искажений, обусловленных избыточной постоянной времени нагрузки детектора

Из двух значений выбираем меньшее и подбираем стандартные конденсаторы с емкостями:
C1 = CН / 2 , C2 = CН - C1 - CВХ УЗЧ
Определяем емкость разделительного конденсатора, исходя из допустимых искажений в области нижних частот модуляции

Определяем коэффициент фильтрации напряжения промежуточной частоты элементами схемы детектора:
- фильтром, образованным RВХ Д , C1
K/ Ф = 2 p fПЧ C1 RВХ Д ,
- фильтром, образованным R1 , C2
K// Ф = 2 p fПЧ (C2 + CВХ УЗЧ ) R1 ,
- общий коэффициент фильтрации
KФ = K/ Ф * K// Ф .
Рассчитываем угол отсечки тока диода

и коэффициент передачи детектора

Оцениваем напряжение на входе УЗЧ на средних частотах модуляции
UВХ УЗЧ = UВХ Д mН KДW (RНW - R1 ) / RНW .
Рассчитываем требуемый коэффициент усиления УЗЧ
KУЗЧ і (3...5) * UВЫХ НОМ / UВХ УЗЧ ,
где UВЫХ НОМ
- номинальное напряжение звуковой частоты на динамической головке, имеющей сопротивление RДГ (UВЫХ НОМ
=
).
Расчет детектора ЧМ сигнала
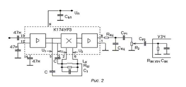
Типовая структура ИМС, выполняющих функции ЧД, (К174УР1, К174УР3, К174ХА6 и др.) включает в себя несколько каскадов усилителя-ограничителя, аналоговый перемножитель и каскад УЗЧ. На рис.2 приведена нумерация выводов ИМС К174УР3. Нумерацию выводов ИМС других типов следует уточнить с использованием справочной литературы.

Работа ЧД основана на преобразовании частотно-модулированного колебания (ЧМК) в колебание с частотно-фазовой модуляцией (ЧФМК) и последующего фазового детектирования путем перемножения принятого и преобразованного колебаний. Роль преобразователя ЧМК в ЧФМК выполняет параллельный фазосдвигающий контур LК
C1
и два конденсатора малой емкости C, обеспечивающие начальный фазовый сдвиг между
и
, равный p / 2. Контур настроен на промежуточную частоту fПЧ
. Его ФЧХ вблизи резонансной частоты практически линейна. Для получения требуемой полосы пропускания контур зашунтирован резистором RШ
.
Следует заметить, что функции фазосдвигающей цепи может выполнять и последовательный колебательный контур, образованный LК
и 2C
, с частотой настройки wПЧ
=
. В этом случае емкость C1
составляет несколько пикофарад и включается только для стабилизации собственной емкости катушки LК
.
Основной задачей расчета ЧД является определение параметров элементов фазосдвигающей цепи. Ниже приведен расчет для параллельного колебательного контура.
Задаемся требуемым значением полосы пропускания эквивалентного контура DFКЭ = (2...3) DFС , учитывая, что при увеличении значения DFКЭ снижаются нелинейные искажения сигнала, но одновременно происходит уменьшение крутизны детекторной характеристики. Определяем требуемое значение добротности эквивалентного контура QКЭ = fПЧ / DFКЭ .
Выбираем емкость конденсатора C1 . При fПЧ = 10.7 МГц емкость конденсатора должна составлять 300...470 пФ. С учетом влияния емкости монтажа и входной емкости ИМС принимаем значение емкости контура CК приблизительно на 10...15 пФ больше емкости конденсатора C1 . Рассчитываем индуктивность контура LК . Задавшись конструктивной добротностью контура QК = 80...100, рассчитываем проводимости:
gК = 1 / (wПЧ LК QК ),
gКЭ = 1 / (wПЧ LК QКЭ ) .
Определяем сопротивление шунтирующего резистора
RШ = 1 / ( gКЭ - gК - gВХ ),
где gВХ - проводимость ИМС со входов, к которым подключен фазосдвигающий контур. Ее значение приблизительно 3*10-5 См.
Выбираем значение емкостей последовательных конденсаторов
C Ј 0.2 gКЭ / wПЧ .
Далее рассчитываем параметры цепи коррекции предыскажений (RКЦ , CКЦ ). Принимая сопротивление RКЦ = (0.07...0.1)RВХ УЗЧ , определяем
CКЦ = tКЦ / RКЦ ,
где tКЦ = 50 мкс - значение постоянной времени корректирующей цепи в системах радиовещания.
На выходе ИМС помимо низкочастотного сигнала присутствует постоянное напряжение приблизительно равное половине напряжения питания, поэтому потенциометр регулятора громкости R2 подключают через разделительный конденсатор CР1 . Между потенциометром и входом ИМС УЗЧ необходим еще один разделительный конденсатор CР2 . Задаемся сопротивлением R2 = (0.3...0.5) RВХ УЗЧ . Рассчитываем

Входная проводимость детектора (gВХ Д = 1 / RВХ Д ) равна входной проводимости ИМС.
Определяем из справочных данных на используемую ИМС значение напряжения звуковой частоты на выходе ЧД (UВЫХ ЧД ). Это напряжение поступает на вход УЗЧ, поэтому UВХ УЗЧ = UВЫХ ЧД . Аналогично п.1 рассчитываем требуемый коэффициент усиления УЗЧ (KУЗЧ ).
3 Описание принципа работы разработанной структурной схемы
В данной курсовой работе представлена информационно-измерительная система удаленного действия для измерения и контроля светового излучения. Она была реализована на базе модулей ADAM-5017, 10 датчиков видимого светового излучения LUX LITE и центрального компьютера, управляющего процессом измерения светового излучения при помощи выше перечисленных устройств.
Световое излучение контролируется при помощи датчиков видимого светового излучения LUX LITE, в которых при облучении кремниевых фотодиодов светом возникает напряжение, определенным образом зависящее от силы света. Эффект, вызывающий возникновение этого напряжения, называется внутренним фотоэффектом. Преобразование ток – напряжение с обеспечением линейности выходного напряжения осуществляется с помощью резистора в цепи обратной связи операционного усилителя. Для больших усилений слабых фотопотоков применяют операционные усилители на полевых транзисторах с высоким входным сопротивлением (10нОм) и высокоомные резисторы.
Цифровой сигнал по линии связи, в качестве которой выступает двухпроводный экранированный низкочастотный кабель марки RG-6/4, поступает на блок усиления, где компенсируется затухание уровня полезного сигнала, внесенного линией связи протяженностью 10000 м.
Устройство ADAM-5000/017 является устройством ввода сигнала от датчиков. Он является вторичным ИПД (получает сигнал от датчиков, обрабатывает его, накапливает, отображает и передает на персональный компьютер). Устройства ADAM-5000/017 предназначены для реализации распределенных систем, в которых сбор данных и управление исполнительными устройствами осуществляются удаленными многоканальными модулями ввода-вывода. Для организации связи таких модулей с центральным компьютером используется многоточечная сеть на базе интерфейса RS-485 с двухпроводной линией связи.
Устройство ADAM-5000/TCP функционирует как центр обработки данных ввода-вывода в составе сети Ethernet. Использование технологии Ethernet обеспечивает обмен данными о состоянии процесса и передачу сигналов управления со скоростью 10/100 Мбит/с. Этот новый продукт позволяет в рамках сети Ethernet выполнять не только ввод-вывод данных, но также достаточно просто реализовывать для разнообразных приложений функции локального управления, заменяя различные программируемые устройства, использующие коммуникационный протокол ModBus.
Устройства объединяются в сеть с использованием интерфейса EIARS-485, который является одним из наиболее распространенных промышленных стандартов для двунаправленной последовательной передачи данных по симметричной двухпроводной линии связи. Интерфейс EIARS-485 был специально разработан для применения в промышленной автоматизации для передачи высокоскоростной информации на большие расстояния. Во всех модулях серии устройств реализована оптическая изоляция интерфейса последовательной передачи данных для предотвращения влияния гальванической связи между территориально расположенными устройствами на качество функционирования системы, а также для снижения вероятности повреждения модулей импульсными помехами и выбросами напряжения в цепях питания и линии связи.
Управление многоточечной системой модулей осуществляется центральным компьютером путем передачи через последовательный порт символьных команд и приема ответных сообщений от модулей. Команды представляются в формате ASCII. При помощи компьютера полученные результаты измерения уровня представляются на анализ оператору в удобной для него форме, что обеспечивается наличием соответствующего программного обеспечения. Так же реализуется функция удаленной программной настройки типов и диапазонов принимаемых сигналов, что обеспечивает возможность их применения для сопряжения с различными датчиками и преобразователями непрерывных параметров. Тип и диапазон входного сигнала устанавливается путем передачи в адрес устройства АDAM - 5017, по последовательному каналу связи, соответствующей команды.
4 Описание схемы электрической и электрический расчет блока усиления
Для объединения датчиков видимого светового излучения LUX LITE и устройства ввода-вывода ADAM-5000 в многоточечную сеть передачи данных, создаваемую на базе управляющего компьютера с использованием стандарта последовательной связи RS-485, требуется одна пара проводов, образующих двухпроводную симметричную линию связи. Стандарт EIARS-485 ориентирован на применение в промышленных условиях для высокоскоростной передачи информации на большие расстояния. Для обмена данными в системах на базе устройств ADAM-5000/017 используется единственная витая пара. Для обеспечения качественной, надежной связи в устройствах реализованы специальные цепи подавления и защиты от помех. Это упрощает монтажные и пусконаладочные работы, а также позволяет снизить общую стоимость системы за счет сокращения затрат на кабельную продукцию, разъемные соединения, повторители и дополнительные фильтры.
Управление многоточечной системой модулей осуществляется центральным компьютером путем передачи через последовательный порт символьных команд и приема ответных сообщений от модулей. Команды представляются в формате ASCII. Таким образом, сеть последовательной передачи данных может управляться компьютером. Для сопряжения ЭВМ с модулем ADAM-5018 необходим сетевой интерфейс RS-485.
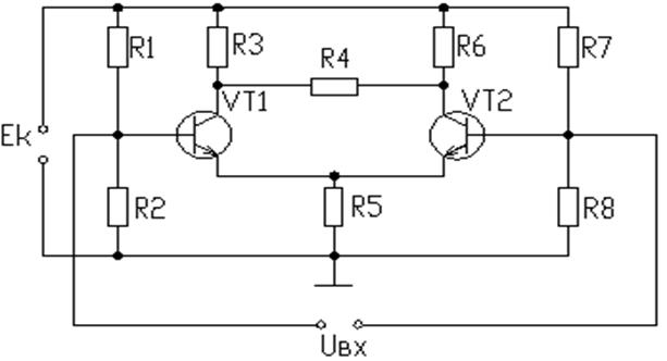
Для расчета усилителя будем использовать биполярный транзистор КТ501Г с параметрами [2]:
− коэффициент усиления по току В = 18;
− макс. допустимое напряжение коллектор-эмиттер Uк.э.макс.доп = 30 В;
− максимально допустимый ток коллектора Iк.макс.доп =300 мА;
− макс. допустимая мощность рассеивания на коллекторе Pк.макс.доп =0,35 Вт;
− обратный ток коллектора Iко =0,001 мА.
1) Находим коэффициент усиления каскада по напряжению
(4.1)
2) В семействе выходных характеристик транзистора КТ501Г (рисунок 4,а) выбираем рабочую точку P . Для этого принимаем в режиме покоя
Uк.э. p =(0,2÷0,3)∙Ек =0,25∙40=10 В; (4.2)
Iк. p =0,5∙Iк.макс.доп =7,5 мА. (4.3)
Проверяем правильность выбора рабочей точки. Мощность, рассеиваемая на коллекторе транзистора в режиме покоя,
Pк. p = Uк.э. p ∙Iк. p =7,5∙10∙10-3 =75∙10-3 Вт<< Pк.макс.доп =0,35 Вт.
Таким образом, с учетом допустимой мощности рассеяния рабочая точка выбрана правильно.
3) В семействе входных характеристик транзистора (рисунок 4,б) находим рабочую точку P ’.
Эта точка расположена на кривой при Uк.э = Uк.э. p =10 В и соответствует току Iб. p =300 мкА. Рабочей точке P ’ соответствует напряжение
Uб.э. p =300 мВ=0,3 В.

а - выходные; б - входные
Рисунок 4.1 – Характеристики транзистора КТ501Г
4) По характеристикам транзистора определяем его характеристические проводимости Y11 , Y12 , Y21 и Y22 в рабочей точке.
Для определения Y11 воспользуемся характеристическим треугольником АБВ (рисунок 3,б), построенным в районе рабочей точки P ’. Из этого треугольника следует
(4.4)
(при Uк.э =10 В= const).
Параметр Y12 определяется также по входным характеристикам транзистора. Для этого при постоянном напряжении Uб.э =const, соответствующем рабочей точке P ’, определяем приращение тока базы ∆Iб при изменении напряжения на коллекторе Uк.э .
В справочнике для транзистора КТ501Г приведены лишь две входные характеристики – одна, снятая при Uк.э =0, а другая соответствует Uк.э =5 В.
Этих кривых для определения Y12
недостаточно. Поэтому ориентировочно проводим еще одну кривую зависимости Iб
=φ(Uб.э
), соответствующую Uк.э
≈
≈3 В.
При Uб.э. p =300 мВ=constизменение напряжения на коллекторе от 5 до 3 В ведет к изменению тока базы от 300 до 600 мкА. Таким образом,
(4.5)
Для определения параметра Y21 воспользуемся сначала выходными характеристиками (рисунок 4,а), на которых в области выбранной точки Р находим приращение тока ∆Iб и соответствующее ему приращение тока ∆Iк при постоянной величине Uк.э. p . .
Из рисунка 4,а видно, что при изменении тока базы от 300 до 400 мкА ток коллектора изменится от 7,5 мА (точка Р ) до 10 мА (точка М ). Таким образом, ∆Iб =75 мкА, а ∆Iк =2,6 мА.
Для определения соответствующего приращения напряжения на базе обращаемся к входным характеристикам (рисунок 4,б), и в области точки P ’ находим, что приращению тока ∆Iб =75 мкА соответствует приращение ∆Uб.э = =30 мВ. Тогда
(4.6)
(при Uк.э =10 В= const).
Аналогично можно найти и параметр Y22 .
Для этого по входной характеристике определяются взаимосвязанные приращения ∆Uк.э и ∆Iб , а затем на выходных характеристиках находят соответствующее ∆Uк.э приращение ∆Iк .
Так изменению напряжения от Uк.э =5 В до Uк.э =3 В (∆Uк.э =2 В) соответствует изменение тока базы от 300 мкА (точка P ’ ) до 500 мкА (точка Г ), т.е. ∆Iб =200 мкА.
В семействе выходных характеристик (рисунок 4,а) отмечаем точку К , соответствующую Uк.э =3 В и Iб =500 мкА. Очевидно также, что координатам Uк.э =5 В и Iб =400 мкА соответствует точка Р [4].
Точке К
соответствует ток Iк
=13 мА, а в точке Р
Iк
=7,6 мА, т.е. ∆Iк
=13-7,6=
=5,4 мА. Следовательно,
(4.7)
(при Uб.э = const= 0,3 В).
5) Проверяем правильность выбора транзистора по формуле
(4.8)
Получаем

R4=Rн =3 кОм.
Таким образом, неравенство (4.9) выполняется.
6) Находим величину сопротивления R3 по формуле
Ом (4.9)
Выбираем номинальное R3=1,2 кОм.
Мощность, рассеиваемая на резисторе R3, равна:
Вт.
Выбираем резисторы R3, R6 типа МЛТ-0,25.
7) Определяем ток, протекающий по сопротивлению R5
А (4.10)
8) Находим величину сопротивления R5 по формуле:
Ом (4.11)
Выбираем номинальное R5=1300 Ом. Мощность, рассеиваемая на резисторе R5, равна
Вт.
Выбираем резистор типа МЛТ-0,5.
9) Находим величину сопротивлений R1 и R2. Сопротивления делителей R1 и R2 обеспечивают устойчивость рабочих точек транзисторов по базовым цепям. Поэтому токи делителей должны быть больше токов баз в А раз, причем А в большинстве случаев можно принять равным А=3 – 5.
Принимаем А=5. Тогда
мА (4.12)
мА (4.13)
Величину сопротивлений R1 находим по формуле:
Ом (4.14)
Принимаем номинальное R1=10 кОм.
Мощность, рассеиваемая на резисторах R1, равна:
Вт.
Выбираем резисторы типа УЛМ-0,12.
Находим R2:
Ом (4.15)
Принимаем R2=12 кОм
Мощность, рассеиваемая на резисторах R2, равна:
Вт.
и выбираем резисторы типа УЛМ-0,12.
10) Находим входное сопротивление каскада R’вх
без учета влияния сопротивлений R1 и R2: (4.16)
11) Определяем сопротивления Rд делителей между базами транзисторов:
кОм (4.17)
12) Находим результирующее входное сопротивление Rвх . Сопротивления R’ вх и Rд включены параллельно . Поэтому
Ом (4.18)
Составляем схему рассчитанного каскада [4].

Рисунок 4.2 – Схема транзисторного усилителя
5 Определение метрологических характеристик измерительного канала
Под метрологическим обеспечением ИИС понимается комплекс мер, направленных на достижение и поддержание в этих системах требуемой точности измерений.
Наиболее важной и ответственной частью метрологического обеспечения является определение комплекса метрологических характеристик, который позволяет оценить точность системы и провести ее поверку. Метрологические характеристики ИИС в значительной степени определяются параметрами измерительных каналов (составом измеряемых физических величин, динамическим диапазоном измерений, погрешностью измерений и т.п.) и источников стимулирующих воздействий.
Метод установления и определения метрологических характеристик измерительных каналов систем выбирают с учетом особенностей построения систем. Метрологические характеристики устанавливают посредством их нормирования либо оценки расчетным или экспериментальным методами [5].
Метрологические характеристики измерительного канала разработанной информационно измерительной системы целесообразно оценивать расчетным путем. При этом необходимо контролировать метрологические характеристики всех измерительных компонентов данной схемы: датчики видимого светового излучения LUX LITE, устройств ADAM-5000, блока усиления и линии связи. Рассчитать погрешность измерительного канала очень сложно, и поэтому на практике пользуются грубыми методами, сущность которых сводится к следующему. Если отдельные измерительные компоненты ИИС охарактеризованы пределом допускаемого значения суммарной погрешности измерений, то предел полной погрешности ИИС находят суммированием пределов суммарных погрешностей компонентов. Полную систематическую погрешность ИИС находят суммированием систематических погрешностей ее компонентов.

Рисунок 6 - Схема измерительного канала
− Основная погрешность датчика видимого светового излучения LUX LITE составляет 0,14%. Для того, чтобы перейти от этого значения к с.к.о., необходимо знать закон распределения погрешности. Будем считать закон распределения погрешности равномерным. Тогда с.к.о.:
. (5.1)
− Погрешность от наводки посторонних напряжений можно не учитывать, т.к. используемый кабель экранирован.
− Основная погрешность модуля АДАМ – 5017 нормирована и равна 0,1%. Будем считать закон распределения погрешности равномерным. Тогда с.к.о.:
. (5.2)
− Погрешность, вызванная колебаниями напряжения питания составляет ±15% и имеет треугольный закон распределения, а значит с.к.о.:
![]()
(5.3)
− Погрешность коэффициента усилителя распределена по треугольному закону. Ее максимальное значение составляет γm = 0,03%∙15=0,45%, а с.к.о.:
(5.4)
− погрешность датчика видимого светового излучения LUX LITE в его паспорте составляет 0,05%. Закон распределения погрешности будем считать нормальным. Тогда с.к.о. составляет:
(5.5)
Таким образом, при известных значениях погрешностей вносимых каждым компонентом разработанного канала можно рассчитать суммарную погрешность всего канала в целом:
![]()
Состояние метрологического обеспечения ИИС анализируют для установления соответствия разрабатываемых систем требованиям нормативных документов [3].
Заключение
Представленные в обзоре средства контроля светового излучения являются неотъемлемой частью многих систем автоматизации производства, поэтому от их метрологических параметров, функциональных возможностей и эксплуатационной надёжности в значительной степени зависят качество и эффективность этих систем.
В промышленности лидерами среди устройств контроля уровня являются датчики ИК - излучения из-за своей низкой стоимости, простоты и достаточной надёжности, а также датчики на основе фотодиодов, отличающиеся более широкими функциональными возможностями. Однако приведённые описания других методов содержат свои достоинства и недостатки, позволяющие использовать их в устройствах контроля предельного уровня для различных применений [7].
Разработанная ИИС удаленного действия для контроля светового излучения полностью соответствует исходным данным, представленным в задании.
Можно выделить круг задач, связанных с совершенствованием основных метрологических характеристик ИИС в рамках выполняемых ими функций. К этому относится дальнейшее повышение точности, быстродействия, чувствительности, надежности ИИС.
Прогнозируя развитие ИИС, следует обратить внимание в первую очередь на возможность расширения выполняемых ими функции и связанное с этим обстоятельством изменение функциональных устройств и структур ИИС. Также дальнейшее развитие должны получить системы выполняющие измерение и контроль при отсутствии сведений или при приближенном знании о виде исследуемых величин и характере взаимосвязей между ними. Анализ информативности и измерение наиболее информативных величин, адаптация к динамическому, частотному диапазону исследуемых величин обуславливает получение их более точной количественной оценки и необходимых метрологических характеристик.
Важным фактором при проектировании современных ИИС на сегодняшний момент является использование системного оборудования (стандартных интерфейсов, компьютеров). Однако необходимо иметь ввиду, что изменение характеристик и возможностей системного оборудования может привести к существенному изменению структурных и алгоритмических принципов построения систем.
В процессе проектирования должны быть обязательно предусмотрены разработки соответствующих программ. В основу построения программ должны быть положены содержательные логические схемы алгоритмов функционирования данной системы. По сути, эти алгоритмы будут являться входным языком для последующего программирования.
Выполнение всех выше перечисленных функций и задач – будущее направление развития информационно измерительных систем.
Список литературы
1. Цапенко М.Н. Измерительные информационные системы. Учеб. пособие. – М.: Энергоатомиздат, 1985.
2. http://www.chipinfo.ru/dsheets/transistors/KT5.html
3. Новицкий П.В., Зограф И.А. Оценка погрешности результатов измерения. – Л.: Энергоатомиздат, 1985.
4. Г.Виглеб Датчики. Устройство и применение. – Издательство Москва «Мир».
5. Замятин В. Помощь радиолюбителю. Журнал – М. Выпуск 6, 1998.
6. Гершунский Б.С. Расчет основных электронных и полупроводниковых схем в примерах. Учеб. пособие. – Издательство Киевского университета, 1968.
7. МРБ 002-2002. Метрологические характеристики измерительных систем. Госстандарт, Минск, 2002.
8. http://books-meteor.dp.ua/prom.html
9. Поляков В. ЧМ детектор с ФАПЧ приемимка прямого преобразования.-Радио, 1978, N 11, с. 41-43.
10. Захаров А. УКВ ЧМ приемники с ФАПЧ.- Радио, 1985, N 12, с. 28-30.
11. Захаров А. "Кольцевой" стереодекодер в УК8 ЧМ приемниках.- Радио, 1987, N 10, с. 57.
12. Справочник радиолюбителя- конструктора.- М.: Радио и связь, 1983, с. 71.
13. Справочнмк радиолюбителя-конструктора.- М.: Радио и связь, 1983, с. 62 (рис. 2. 71).
14. Маслаев В. Зарядное устройство.- Радио, 1989, N 8, с.62.
