| Скачать .docx |
Курсовая работа: Теплоснабжение животноводческого помещения и жилого поселка
Министерство сельского хозяйства РФ
Ижевская государственная сельскохозяйственная академия
Кафедра «Электротехнология сельскохозяйственного производства»
КУРСОВАЯ РАБОТА
Тема:
«Теплоснабжение животноводческого помещения и жилого поселка»
Разработал: Лоргов А.П.
Руководил: Артамонава Л.П.
2004 г.
Задание курсовой работы
Коровник па 180 голов
Код варианта: П 72 К 164 Г 12
П – Животноводческое помещение
7 – Кировская область. Типовой проект 801-2-68.86
2 – вид обогрева: водяные калориферы
приточная вентиляция: сосредоточенная
К
1 – гараж и магазин
6 – количество жителей в поселке: 600 ч.
4 – вид топлива: газ
вид котельной: водогрейная
Г
1 – план и разрез помещения с системой отопления и вентиляцией
2 - компоновка котельной.
Коровник на 180 голов
Типовой проект 801-2-68.86
Строительные конструкции и изделия:
Стены трехслойные железобетонные стеновые панели, в=180мм
Перекрытие сборные железобетонные плиты, в=70мм
Кровля асбестоцементные листы по деревянной обрешетке
Полы бетонные
Окна стекло, h=1200мм, d=1200мм- 60шт.
Ворота деревянные, распашные, h=3000мм, d=4000мм-2шт.
Основные размеры:
Ширина 1800мм
Длина 78000мм
Высота 2830мм
Высота по коньку 5310мм
Расположение боксов- двухрядное
Эксклипация помещений:
Помещение для жывотных 1414 кв.м.
Тамбур 48 кв.м.
Кормовой проезд 172 кв.м.
Введение
Производство сельскохозяйственной продукции связано с большим расходом топливно-энергетических ресурсов. Тепловая энергия расходуется на отопление и вентиляцию, на обеспечение необходимых параметров микроклимата в животноводческих и птицеводческих помещениях, хранилищах в сооружениях защищенного грунта, на сушку сельскохозяйственной продукции, приготовление кормов, получение искусственного холода и другие цели.
Рациональное использование тепловой энергии, изыскание нетрадиционных, возобновляемых источников энергии, создание энергосберегающих экологически чистых технологий становится одной из главных задач энергетиков.
Целью курсовой работы является расширение и углубление теоретических знаний по дисциплине «Теплотехника», приобретение практических навыков по решению инженерных теплотехнических задач, а также опыта использования нормативной, справочной и учебной литературы.
Курсовая работа состоит из расчетно-пояснительной записки и графической части. Пояснительная записка включает четыре раздела, выполняется на листах формата А4 объемом 20-30 страниц. Графическая часть выполняется на одном листе формата А1. пояснительная записка и чертежи оформляются согласно требованиям, приведенными в приложении А2. Варианты заданий на курсовую даны в приложении А1. Расчетные климатические данные и санитарно-гигиенические требования к объектам проектирования приведены в приложении Б (табл. Б.1-Б.4).
При выполнении курсовой работы, кроме рекомендаций настоящего методического пособия, следует пользоваться учебниками и справочной литературой, список которых дается в конце пособия.
Методическое пособие может быть также использовано при расчете теплотехнической части дипломных проектов по специальности 311400.
1. Теплотехнический расчет сельскохозяйственных объектов
1.1 Расчет воздухообмена
Воздушная среда животноводческих помещений должна соответствовать требованиям санитарно-гигиенических норм. Воздух с высокой концентрацией вредных примесей необходимо удалять из помещения и заменять чистым атмосферным воздухом.
Естественный воздухообмен не всегда может обеспечить достаточную вентиляцию. Поэтому, животноводческие и птицеводческие помещения оборудуют приточно-вытяжной вентиляцией, подающей в них свежий воздух и одновременно удаляющей загрязненный воздух.
Объем приточного воздуха определяют из расчета уменьшения концентрации углекислоты и водяных паров до допустимых пределов. При таком воздухообмене происходит поглощение и других вредных выделений (аммиака, сероводорода, пыли), содержащихся в помещении в значительно меньших количествах.
Часовой объем приточного воздуха, м3/ч, необходимого для понижения концентрации углекислоты, вычисляют по формуле
(1.1)
где с - количество СО2, выделяемое одним животным (птицей), л/ч; n - количество животных (птицы) в помещении; С1- предельно допустимая концентрация СО2 в воздухе помещения, л/м3; С2- концентрация СО2 в наружном воздухе. В сельской местности С2 = 0,3... 0,4 л/м3.
![]()
Часовой объем приточного воздуха, м3/ч, необходимого для растворения водяных паров находят по формуле
(1.2)
где W - масса влаги, выделяющейся в помещении, г/ч; dв и dн - влагосодержание внутреннего и наружного приточного воздуха, г/кг; r - плотность воздуха в помещения, кг/м3.
![]()
Плотность воздуха зависит от температуры и атмосферного давления
, (1.3)
![]()
Значения dв и dн определяют при помощи Hd-диаграммы для влажного воздуха по соответствующим значениям температур и относительной влажности внутреннего и наружного воздуха.
Суммарные выделения влаги, г/ч, в помещении для животных подсчитывают по формуле
. (1.4)
![]()
Влагу, выделяемую животными, определяют по выражению
, (1.5)
где N – количество половозрастных групп; ni - число животных с одинаковым выделением водяных паров (в i-й половозрастной группе); Wi - выделение водяных паров одним животным, г/ч; kt- коэффициент, учитывающий изменение количества выделяемых животными водяных паров в зависимости от температуры внутри помещения.
![]()
Влага, испаряющаяся с мокрых поверхностей помещения (пол, поилки, кормушки и др.)
, (1.6)
где x
- коэффициент, равный 0,1...0,125 для коровников и телятников, 0,1...0,3 для свинарников. Большие значения x относятся к помещениям с недостаточным количеством или полным отсутствием подстилки при неудовлетворительной работе канализации.
![]()
Необходимый воздухообмен L, м3/ч, для животноводческого или птицеводческого помещения принимается по наибольшей из двух величин:
или
.
Правильность расчета проверяют по кратности воздухообмена K, 1/ч
, (1.17)
где Vп - внутренний объем помещения, м3.
![]()
![]()
Кратность воздухообмена в животноводческих фермах для холодного периода года должна быть K = 3...5,т.к К получился меньше, то необходимый воздухообмен будет равен:
![]()
1.2 Расчет тепловой мощности систем отопления
1.2.1 Тепловой баланс
Животноводческие и птицеводческие помещения в холодный период года необходимо отапливать. В производственных помещениях преимущественное применение получило воздушное отопление, совмещенное с приточной вентиляцией.
Тепловой поток системы отопления и вентиляции определяют из уравнения теплового баланса
(1.8)
где
- тепловые потоки Вт, теряемые помещением соответственно через наружные ограждения, на нагрев приточного воздуха, испарение влаги в помещении, нагрев инфильтрирующегося воздуха и поступающих извне кормов;
- тепловые потоки, Вт, поступающие в помещение соответственно от животных или птицы, электрооборудования, средств местного электрического обогрева и глубокой подстилки.
Поток теплоты теряемой через наружные ограждения
складывается из основных потерь теплоты
, через все ограждающие конструкции (стены, потолок, пол, окна, двери) и добавочных теплопотерь ![]()
(1.9)
Основные потери теплоты через отдельные ограждения определяют по формуле
(1.10)
,
где Fi - площадь ограждения, которую вычисляют с точностью до 0,1 м2; tв и tн - расчетные температуры внутреннего и наружного воздуха, оC; Rоi - общее термическое сопротивление i – го ограждения, м2×оС/Вт; n - коэффициент, зависящий от положения наружной поверхности ограждения по отношению к наружному воздуху.
Сопротивление теплопередаче ограждающих конструкций
(1.11)
где Rв - термическое сопротивление тепловосприятию внутренней поверхности ограждения, м2×оС/Вт;
- сумма термических сопротивлений теплопроводности отдельных слоев m-слойного ограждения толщиной di, м, выполненных из материалов с теплопроводностью li Вт/(м×оС); Rн - термическое сопротивление теплоотдаче наружной поверхности ограждения, м2×оС/Вт.
Потери теплоты через полы рассчитывают ориентировочно. Неутепленными считаются полы, расположенные непосредственно на грунте, если они состоят из нескольких слоев материалов теплопроводностью каждого l³ 1,2 Вт/(м2×оС). Утепленными считаются полы, утепляющий слой которых имеет lу.с < 1,2 Вт/(м2×оС).
Потери теплоты через неутепленные полы вычисляют по зонам - полосам шириной 2 м, параллельным наружным стенам. Сопротивление теплопередаче Rо для первой зоны составляет 2,15, для второй - 4,3, для третьей - 8,6, для остальной площади пола - 14,2 м2×оС/Вт. Площадь участков пола, примыкающих к углам в первой двухметровой зоне, вводится в расчет дважды, т.е. по направлению обеих наружных стен, образующих угол.
Сопротивление утепленных полов теплопередаче
(1.12)
где Rп - сопротивление теплопередаче неутепленного пола, м2×оС/Вт; dу.с и lу.с - толщина утепляющего слоя, м, и теплопроводность утепляющего слоя, Вт/(м×оС).
Сопротивление теплопередаче полов, расположенных на лагах, определяют по формуле Rп = Rу.п /0,85.
Тепловые потери (или поступления теплоты) через ограждения между смежными помещениями учитывают в том случае, если разность температур внутреннего и воздуха этих помещений превышает 5 оС.
Добавочные потери теплоты, Фдоб, через наружные вертикальные и наклонные (вертикальная проекция) стены, двери и окна вычисляют в процентах от основных потерь теплоты.
Потери теплоты, Вт, на нагревание воздуха, инфильтрирующегося через притворы окон, дверей и ворот, Финф, для помещений производственных зданий можно принимать в размере 30% основных потерь теплоты через все ограждения.
Для жилых зданий
(1.13)
где Lн - нормативный воздухообмен, принимаемый равным 3 м3/ч на 1 м2 жилой площади, м/ч; r - плотность воздуха, принимаемая равной 1,2 кг/м3; Ср - удельная изобарная теплоемкость воздуха, равная 1 кДж/(кг×оС); tн.в - расчетная зимняя вентиляционная температура наружного воздуха, оС; Fп - площадь пола жилой комнаты, м2.
При расчете тепловых потерь отапливаемыми помещениями жилых домов из суммы основных и добавочных теплопотерь следует вычитать бытовые тепловыделения из расчета 21 Вт на 1 м2 площади пола: Фбыт =21× Fп.
Поток теплоты, расходуемой на нагрев приточного воздуха,
определяют по выражению
(1.14)
где L - расчетный воздухообмен помещения, м3/ч; r - плотность воздуха при расчетной температуре tв, кг/м3.
Для климатических зон с расчетной зимней температурой воздуха -10 оС и выше tн принимают равной расчетной зимней вентиляционной температуре tн.в, для остальных районов - расчетной отопительной температуре.
Поток теплоты, расходуемой на испарение влаги,
, с мокрых поверхностей животноводческого помещения
(1.15)
где 2,49 - скрытая теплота испарения воды, кДж/г.
Поток свободной теплоты, выделяемой животными, ![]()
(1.16)
где n - число животных с одинаковым выделением свободной теплоты; q - поток свободной теплоты, выделяемой одним животным, Вт; kt - коэффициент, учитывающий изменение количества выделенной животными теплоты в зависимости от температуры воздуха внутри помещения.
а) Рассчитаем сопротивление теплопередачи ограждающих конструкций:
стены:
![]()
б) Сопротивление утеплённых полов теплопередаче, т.к. пол покрыт досками, считается что пол утепленный:
доски из сосны толщиной 0,05м
1Зона S1=368
2Зона S2=296![]()
![]()
3Зона S3=296
4Зона S4=444![]()
![]()
в) Окна имеют конструкцию двойные переплёты спареные.
![]()
![]()
г) Двери изготовим двойные
R0=0.43![]()
![]()
![]()
д) Потолок из ж/б перекрытий(плит)
=0,07м
![]()
![]()
![]()
![]()
![]()
а) Поток теплоты, расходуемой на нагрев приточного воздуха Фв опред. По выражению:
![]()
где
б) Поток теплоты, расходуемый на испарение влаги
![]()
в)Поток свободной теплоты выд. животными: n=180; q=456.
![]()
г) Потеря теплоты на нагрев воздуха, инфильтируещего через окна, двери, ворота.
![]()
![]()
1.3 Расчет калориферов воздушного отопления
Для воздушного отопления и вентиляции животноводческих, птицеводческих и других производственных помещений применяются калориферы. По виду теплоносителя они подразделяются на паровые, водяные и электрические.
Наибольшее применение в практике благодаря экономичности, компактности и высокой производительности получили водяные и паровые калориферы. Они представляют собой два коллектора, соединенных между собой пакетом стальных трубок, расположенных в несколько рядами по ходу движения воздуха. В верхнем коллекторе расположен входной штуцер для теплоносителя, в нижнем - выходной.
Изготовляют одноходовые и многоходовые калориферы. В одноходовых калориферах теплоноситель движется по всем трубкам параллельно, в многоходовых - последовательно. В одноходовых калориферах применяют теплоносители пар и воду. В многоходовых - только воду.
Для увеличения площади поверхности нагрева на трубки калорифера надевают тонкие стальные пластины или навивают стальную ленту. Изготовленные таким образом калориферы называют пластинчатыми или спирально-навивными.
В производстве нашли применение следующие типы калориферов средней и большой мощности:
одноходовые пластинчатые КВБ, К3ПП, К4ПП, К3ВП, КПС-П, КПБ-П;
одноходовые спирально-навивные КФСО, КФБО;
многоходовые пластинчатые КВС-П, КВБ-П, К3ВП, К4ВП, КВС-П, КВБ-П;
многоходовые, биметаллические калориферы с накатным алюминиевым оребрением КС 4к 0-3, КС 4к 0-4.
Выбирают калориферы по следующей методике.
1.Вычисляют площадь живого сечения калорифера для прохода воздуха
(1.17)
где fp - площадь живого сечения калорифера, м2, (ur)р - расчетная массовая скорость воздуха, кг/(с×м2).
![]()
С увеличением массовой скорости повышается коэффициент теплопередачи калорифера, но одновременно возрастает и сопротивление проходу воздуха, что приводит к увеличению расхода электроэнергии на привод вентилятора калориферной установки. По экономическим соображениям массовую скорость (ur)р принимают в пределах 4...12 кг/(с×м2).
По приложением подбирают модель и номер калорифера с площадью живого сечения по воздуху, близкой к расчетной. При параллельной установке нескольких калориферов учитывают их суммарную площадь живого сечения.
Номер калорифера №9 Марка –КВБ. f=0.486м2; F=41.6м2; fтр=0,0107м2
2.Для выбранного калорифера вычисляют действительную массовую скорость воздуха
(1.18)
где f – действительное живое сечение калорифера, м2.
![]()
Определяют коэффициент теплопередачи k, Вт/(м2×оС), для выбранной модели калорифера в зависимости от вида теплоносителя, его скорости (для воды) и массовой скорости нагреваемого воздуха. Расчетные формулы для определения коэффициента теплопередачи приводятся в справочных таблицах.
Скорость воды в трубках калорифера определяют по выражению
(1.19)
где Фот - тепловая мощность системы отопления, Вт, для теплиц Фот = Фв.о (п. 1.2.1.3); rв - плотность воды, принимаемая равной 1000 кг/м3; Св - удельная теплоемкость воды, равная 4,19 кДж/(кг×оС); tг и tо - температура воды на входе в калорифер и выходе из него, оС; fтр - площадь живого сечения трубок калорифера для прохода теплоносителя, м2.
![]()
![]()
При параллельном подсоединении n калориферов к трубопроводам теплоносителя расход теплоты на нагрев воздуха в каждом калорифере равен Фот/n; при последовательном подсоединении калориферов в расчет берут весь тепловой поток Фот.
3.Определяют действительный поток теплоты, Вт, передаваемый калориферной установкой нагреваемому воздуху
, (1.20)
где k - коэффициент теплопередачи, Вт/(м2×оС); F - площадь поверхности нагрева калорифера, м2. При последовательной установке калориферов учитывают их суммарную площадь поверхности нагрева; t`ср - средняя температура теплоносителя, оС. Для воды t`ср = (tг + tо)/2. Если теплоноситель - насыщенный пар с избыточным давлением до 29,4 кПа, то t`ср = 100 оС; при большем давлении t` ср принимают равной соответствующей температуре насыщения пара; tср - средняя температура нагреваемого воздуха, оС; tср = (tк+ tн)/2. Температуру воздуха после калорифера tк для помещений без теплоизбытков принимают равной расчетной внутренней температуре tк = tв, для помещений с теплоизбытками tк = tв - (5...8) оС.
(1.21)
При последовательной установке n одинаковых калориферов сопротивление проходу воздуха равно
.
![]()
1.4 Расчет систем вентиляции
Вентиляцией называют совокупность мероприятий и устройств, обеспечивающий расчетный воздухообмен в помещениях жилых, общественных и производственных зданий.
Вентиляционная система - это совокупность устройств для обработки, транспортирования, подачи и удаления воздуха.
По назначению системы вентиляции подразделяются на приточные и вытяжные, обеспечивающие общеобменную или местную вентиляцию.
Системы вентиляции, подающие воздух в помещение, называют приточными, а удаляющие загрязненный воздух из помещения - вытяжными.
По способу побуждения движения воздуха различают системы с естественной и принудительной вентиляцией. В естественных системах воздух поступает в помещение и удаляется из него вследствие разности плотности воздуха внутри помещения и снаружи, а также под влиянием ветра.
Наиболее эффективны принудительные (механические) системы вентиляции, в которых воздух приводится в движение при помощи вентиляторов, работающих в режиме нагнетания (приточные системы) или разрежения (вытяжные системы).
По характеру распределения приточного воздуха различают механические системы вентиляции с рассредоточенной и сосредоточенной подачей. В первом случае воздух подают в помещение с помощью воздуховодов, равномерно размещенных внутри помещения и снабженных отверстиями; во втором - воздух нагнетают в помещение в виде струй.
В производственных зданиях устанавливают металлические воздуховоды, в жилых - неметаллические, изготовленные из строительных конструкций, в административных и общественных - воздуховоды из строительных конструкций и металла.
Круглые воздуховоды рекомендуется предусмотреть следующих диаметров 100, 125, 140, 160, 180, 200, 225, 250, 280, 315, 355, 400, 450, 500, 560, 630, 710, 800, 900, 1000, 1120, 1250, 1400, 1600, 1800, 2000 мм.
При проектировании системы вентиляции с механическим побуждением должны быть учтены следующие требования:
1. скорость движения воздуха в магистральных линиях должна быть в пределах 10...15 м/с; в ответвлениях и на выходе в помещение - 6...9 м/с;
2. высота выпуска воздуха над уровнем пола 1,8...2,5 м;
3. воздушные струи не должны встречать на своем пути строительные конструкции или другие препятствия;
4. дальнобойность струи должна соответствовать длине обслуживаемой зоны помещения.
1.4.1 Расчет естественной вытяжной вентиляции
Простейшей схемой естественной вентиляции в животноводческом помещении является шахтная вентиляция. Такая система вентиляции может обеспечить гигиеническое состояние воздуха в помещении в зимнее время при температуре наружного воздуха до -10 ОС.
Площадь сечения всех вытяжных шахт при естественной тяге
(1.22)
где uш - скорость движения воздуха в вытяжной шахте, м/с.
Скорость воздуха
(1.23)
где h - высота вытяжной шахты, м, равная вертикальному расстоянию от приемного отверстия до устья шахты. Для обеспечения надежной вентиляции значение h должно быть не менее 3 м; tн.в - расчетная вентиляционная температура наружного воздуха, оС.
![]()
![]()
Число вытяжных шахт
(1.24)
где f - площадь живого сечения одной шахты, м, (в типовых проектах животноводческих помещений обычно принимают вытяжные шахты квадратного сечения со стороной квадрата 400, 500, 600 и 700 мм или прямоугольного сечения).

![]()
1.4.2 Аэродинамический расчет воздуховодов приточной вентиляции
Задачи аэродинамического расчета системы воздуховодов состоят в определении размеров поперечного сечения и потерь давления на отдельных участках системы воздуховодов, а также потерь давления во всей системе воздуховодов.
Расчету воздуховодов предшествует графическое изображение на плане здания элементов системы вентиляции - каналов и воздуховодов, воздухозаборных и вытяжных шахт, приточных и вытяжных установок.
В соответствии с принятыми конструктивными решениями составляют расчетную аксонометрическую схему воздуховодов с указанием вентиляционного оборудования и запорных (регулирующих) органов. Схему делят на отдельные расчетные участки, границами которых обычно являются тройники или крестовины. Каждый расчетный участок указывают выносной горизонтальной линией, над которой проставляют расчетный расход воздуха L м3/ч, а под линией - длину участка l, м. В кружке у линии записывают номер участка.
Расчет воздуховодов для сосредоточенной раздачи воздуха
Минимальное число воздушных струй m, при параллельном выпуске воздуха зависит от отношения ширины помещения B к высоте H. При B/H < 4 - один выпуск, при B/H ³ 4 - два выпуска.
Дальнобойность струи воздуха
(1.25)
где c - поправочный коэффициент, зависящий от максимальной допустимой скорости воздуха в рабочей зоне и соотношения ширины и высоты помещения (таблица 1.3); Fоб = B×H/m - площадь поперечного сечения помещения, обслуживаемого одной струей, м2; a - коэффициент турбулентности струи (обычно 0,07...0,12).
B/H=18/2,83=6.36>4 -2 выпуска
![]()
![]()
По величине дальнобойности струи и соотношению длины L, ширины B и высоты H помещения выбирают схему расположения выпускных воздуховодов. Диаметр выпускного насадка, м, - по формуле
(1.26)
где Lстр - расход воздуха через один насадок, м3/ч.
Диаметр воздуховодов: ![]()
(1.27)
где Li - расход воздуха через рассчитываемый воздуховод, м3/ч; u - скорость воздуха на выходе из отверстия, м/с
Диаметр воздуховодов:

Диаметр выпускного насадка:
![]()
принимаем диаметры равными: d1=710мм d2=560мм dв=400мм.
Расчет потерь давления
Потери давления определяют в наиболее протяженной ветви вентиляционной системы по выражению
(1.28)
где 1,1 - запас давления на непредвиденные сопротивления; R - удельная потеря давления на трение, Па/м; l - длина участка воздуховода, м; Z - потери давления в местных сопротивлениях участка воздуховода, Па; p - динамическое давление на выходе из сети, Па.
Удельную потерю давления на трение можно рассчитать по формуле
(1.29)
где l - коэффициент трения в воздуховоде, принимается равным 0,02...0,03; u - скорость воздуха на расчетном участке, м/с.
Потери давления в местных сопротивлениях
(1.30)
где Sz - сумма коэффициентов местных сопротивлений на участке. Pд = u2r/2 - динамическое давление потока воздуха, Па.
Динамическое давление на выходе из сети
(1.31)
где uв - скорость воздуха на выходе из сети, м/с.
| № | L, м3/ч |
l, м |
V, м/с |
d, мм |
R, Па/м |
Rl, Па |
РД, Па |
Z, Па |
Rl+Z, Па |
|
| 1 | 17142 | 10 | 13 | 710 | 2,9 | 29 | 2.3 | 103,09 | 237 | 266.1 |
| 2 | 8571 | 17.9 | 10 | 560 | 2.18 | 39 | 0.3 | 60 | 18,3 | 57,3 |
| 323.4 |
1 Участок:
![]()
![]()
![]()
2 Участок:
![]()
![]()
![]()

1.4.3 Выбор вентиляторов для приточной вентиляции
Вентиляторами называют устройства, предназначенные для подачи воздуха в помещения при напоре не более 15 кПа. По принципу работы и конструктивным особенностям они подразделяются на осевые и центробежные.
Вентиляторы различают по номерам, показывающим диаметр рабочего колеса в дециметрах. Все вентиляторы одной серии или типа по своим размерам геометрически подобны друг другу и имеют одинаковую аэродинамическую схему.
Вентиляторы подбирают по подаче и полному давлению, которое должен развивать вентилятор.
Подачу вентиляторов Lв, м3/ч, для данного помещения принимают по значению расчетного воздухообмена L с учетом подсосов воздуха в воздуховодах
(1.32)
где kп - поправочный коэффициент на подсосы воздуха в воздуховодах (для стальных,
пластмассовых и асбоцементных воздухопроводов длиной до 50 м - 1,1, в остальных случаях - 1,15); t - температура воздуха, проходящего через вентилятор, оС.
![]()
Расчетное полное давление Pв, Па, которое должен развивать вентилятор, складывается из потерь давления в вентиляционной системе DР и потерь давления в калорифере Dрк
(1.33)
![]()
Подбирают вентиляторы по номограммам, или по таблицам. По условиям допустимого уровня шума для животноводческих и птицеводческих помещений окружная скорость рабочего колеса не должна превышать 40 м/с для центробежных и 45 м/с для осевых вентиляторов.
Удобно вести подбор вентиляторов по номограмме, представляющей собой сводные характеристики вентиляторов одной серии. Из точки, соответствующей найденному значению подачи Lв, проводят прямую до пересечения с лучом номера вентилятора (№ вент.) и далее по вертикали до линии расчетного полного давления Pв вентилятора. Точка пересечения соответствует КПД вентилятора hв и значению безразмерного коэффициента А, по которому подсчитывают частоту его вращения, об/мин
(1.34)
производим подбор вентилятора Ц4-70: №10 А=5000 ![]()
![]()
Горизонтальная шкала показывает скорость воздуха в выхлопном отверстии вентилятора, она должна быть не меньше принятой скорости движения воздуха в воздуховодах. Подбор вентилятора надо вести с таким расчетом, чтобы его КПД был не ниже 0,78 максимального значения.
Необходимую мощность, кВт, на валу электродвигателя для привода вентилятора подсчитывают по формуле
(1.35)
где hв - КПД вентилятора, принимаемый по его характеристике; hп - КПД передачи (при непосредственной насадке колеса вентилятора на вал электродвигателя hп =1, для муфтового соединения hп = 0,98, для клиноременной передачи hп = 0,95).
![]()
Установленную мощность электродвигателя определяют по формуле
(1.36)
где kз - коэффициент запаса мощности.(
)
![]()
Электродвигатель выбирают по каталогу с запасом по мощности в большую сторону.
Двигатель-АИР132S8УЗ Р=4 кВт синхронная частота вр-ия=750 мин-1
2. Расчет котельной
2.1 Расчет тепловой нагрузки котельной
Котельной установкой называют комплекс устройств и агрегатов, предназначенных для получения пара или горячей воды за счет сжигания топлива. По назначению различают отопительные, производственные и отопительно-производственные котельные установки. Общий случай для расчета представляют отопительно-производственные котельные, так как они работают, как правило, круглый год.
Тепловая нагрузка котельной по характеру распределения во времени классифицируется на сезонную и круглогодовую. Сезонная (расходы теплоты на отопление и вентиляцию) зависит в основном от климатических условий и имеет сравнительно постоянный суточный и переменный годовой график нагрузки. Круглогодовая (расходы теплоты на горячее водоснабжение и технологические нужды), практически не зависит от температуры наружного воздуха и имеет очень неравномерный суточный и сравнительно постоянный годовой график потребления теплоты.
Расчетную тепловую нагрузку котельной отопительно-производственного типа определяют отдельно для холодного и теплого периодов года. В зимнее время она складывается из максимальных расходов теплоты на все виды теплопотребления
(2.1)
где SФот, SФв, SФг.в SФт - максимальные потоки теплоты, расходуемой всеми потребителями системы теплоснабжения соответственно на отопление, вентиляцию, горячее водоснабжение и технологические нужды, Вт; kз - коэффициент запаса, учитывающий потери теплоты в тепловых сетях, расход теплоты на собственные нужды котельной и резерв на возможное увеличение теплопотребления хозяйством, kз = 1,2.
В летнее время нагрузку котельной составляют максимальные расходы теплоты на технологические нужды и горячее водоснабжение
(2.2)
Суммарные расходы теплоты на все виды теплопотребления определяют по приближенным формулам.
2.1.1 Расход теплоты на отопление и вентиляцию
Максимальный поток теплоты, Вт, расходуемой на отопление жилых и общественных зданий поселка, включенных в систему централизованного теплоснабжения, можно определить по укрупненным показателям в зависимости от жилой площади помещения по формулам
(2.3)
(2.4)
где j - укрупненный показатель максимального удельного потока теплоты, расходуемой на отопление 1 м2 жилой площади, Вт/м2; F - жилая площадь, м2.
Значения j определяются в зависимости от расчетной зимней температуры наружного воздуха(j=175Вт/
).
Максимальный поток теплоты, Вт, расходуемой на нагрев вентиляционного воздуха общественных зданий
(2.5)
Для отдельных жилых, общественных и производственных зданий максимальные потоки теплоты, Вт, расходуемой на отопление и подогрев воздуха в приточной системе вентиляции можно определить по их удельным тепловым характеристикам
(2.6)
(2.7)
где qот и qв - удельные отопительная и вентиляционная характеристики здания, Вт/(м3×оС); Vн - объем здания по наружному обмеру (без подвальной части), м3; a - поправочный коэффициент, учитывающий влияние на удельную тепловую характеристику местных климатических условий a = 0,54 + 22/(tв – tн).
Магазин:

Гараж:

Жилые дома: По нормативу на 1 человека 9
,в поселке 600 жителей, тогда А=9*600=5400![]()
![]()
Вспомогательные помещения при животноводческом помещении:
![]()
![]()
2.1.2 Расход теплоты на горячее водоснабжение
Средний поток теплоты, Вт, расходуемой за отопительный период на горячее водоснабжение жилых и общественных зданий находят по формуле
(2.8)
где qг.в - укрупненный показатель среднего потока теплоты, Вт, расходуемой на горячее водоснабжение одного человека с учетом общественных зданий поселка, принимается в зависимости от средней за отопительный период нормы потребления воды при температуре 55 оС на одного человека g, л/сут:
Максимальный поток теплоты, Вт, расходуемой на горячее водоснабжение жилых и общественных зданий
(2.9)
Для производственных зданий максимальный поток теплоты, Вт, расходуемой на горячее водоснабжение, определяют по формуле
(2.10)
где Gv - часовой расход горячей воды, м3/ч; rв - плотность воды, принимается равным 983 кг/м3; Св - удельная теплоемкость воды, равная 4,19 кДж/(кг×оС); tг - расчетная температура горячей воды, равная 55 оС; tх - расчетная температура холодной (водопроводной) воды, принимаемая в зимний период равной 5 оС, а летний период 15 оС.
![]()
(q=250л/ч- расход на 1 душевую)
Для животноводческих помещений максимальный поток теплоты, Вт, расходуемой на горячее водоснабжение (tг = 40...60 оС) для санитарно-технических нужд (подмывание вымени, мытье молочной посуды, доильных аппаратов, молокопроводов, шлангов и другого оборудования, уборка помещений), подсчитывают по формуле
(2.11)
где b - коэффициент неравномерности потребления горячей воды в течение суток, принимают b = 2,5; ni - число животных данного вида в помещении; gi - среднесуточный расход воды на одно животное, кг, принимают для коров 15 кг, телят и молодняка 2 кг, свиноматок 3 кг, свиней на откорме 0,5 кг.
Поток теплоты, Вт, расходуемой на горячее водоснабжение жилых, общественных и производственных зданий в летний период, по отношению к отопительному снижается и определяется по следующим формулам:
для жилых и общественных зданий
(2.12)
для производственных зданий
(2.13)
Жилые дома:

Для производственных зданий максимальный поток теплоты, расходуемой на горячее водоснабжение
![]()
Животноводческое помещение:
![]()
![]()
В летний период.
Жилые дома и общественные здания:
![]()
Для производственных зданий:
![]()
2.1.3 Расход теплоты на технологические нужды
Поток теплоты, Вт, расходуемой на технологические нужды ремонтных мастерских и автогаражей, подсчитывают по формуле
(2.14)
где y - коэффициент спроса на теплоту, равный 0,6...0,7; G - расход теплоносителя (воды или пара), кг/ч; h - энтальпия теплоносителя, кДж/кг; hвоз - энтальпия обратной воды или возвращаемого конденсата, кДж/кг (можно принять hвоз = 270...295 кДж/кг); p - коэффициент возврата обратной воды или конденсата, обычно принимаемый равным 0,7.
Расход пара D (G = D) для ремонтных мастерских можно принять равным 100...120 кг/ч.
Поток теплоты, Вт, расходуемой на технологические нужды животноводческих помещений, определяют по укрупненным нормам расхода пара и горячей воды на тепловую обработку кормов
(2.15)
где b - коэффициент неравномерности потребления теплоты на технологические нужды в течение суток, принимают b = 4; Mi - количество подлежащего тепловой обработке корма данного вида в суточном рационе одного животного, кг; di - удельный расход пара или горячей воды на обрабатываемый корм данного вида, кг/кг; hi - энтальпия используемого пара или горячей воды, кДж/кг; ni - число животных данного вида в помещении.
Поток теплоты, Вт, расходуемой на пастеризацию молока
(2.16)
где mм - масса молока, обрабатываемая в пастеризаторе, кг/ч; См - теплоемкость молока, равная 3,94 кДж/(кг×оС); t’’м - температура молока после пастеризации, принимают t’’м = 85 оС; t’м - температура молока до пастеризации, (у охлажденного t’м = 5 оС, после дойки t’м = 35 оС).
Гараж:

Поток теплоты, расходуемой на технологические нужды животноводческих помещений:
![]()
![]()

2.2 Построение годового графика тепловой нагрузки
Годовой расход теплоты на все виды теплопотребления можно определить аналитически или графически из годового графика тепловой нагрузки. По годовому графику устанавливаются также режимы работы котельной в течение всего года. Строят такой график в зависимости от длительности действия в данной местности различных наружных температур.
Средневзвешенная расчетная внутренняя температура определяется по выражению
(2.17)
где Vi – объемы зданий по наружному обмеру, м3; ti –расчетные внутренние температуры этих зданий, оС.
![]()
мф=6937,39 Вт/мм mτ=16,7 ч/мм
Разделим график на 8 прямоугольников и 8 треугольников:
1) S=267*2=534
S=0,5*7*2=7![]()
2) S=7*248=1736
S=0,5*7*19=66,5![]()
3) S=17*228=3876
S=0,5*20*17=170![]()
4) S=32*208=6656
S=0,5*20*32=320![]()
5) S=55*188=10340
S=0,5*55*20=550![]()
6) S=63*168=10584
S=0,5*63*20=630![]()
7) S=67*147=9849
S=0,5*67*22=737![]()
8) S=88*116=10208
S=0,5*88*31=1364![]()
![]()
![]()
![]()
(2.18)
где F - площадь годового графика тепловой нагрузки, мм2; mф и mt - масштабы расхода теплоты и времени работы котельной, соответственно Вт/мм и ч/мм.
![]()
Проверка:

,
что примерно соответствует данным, полученным на основе годового графика тепловой нагрузки.
2.3 Подбор котлов
Отопительно-производственные котельные в зависимости от типа установленных в них котлов могут быть водогрейными, паровыми или комбинированными - с паровыми и водогрейными котлами.
Расчетную тепловую мощность котельной принимают по тепловой нагрузке для зимнего периода
(2.19)
где Фуст - суммарная тепловая мощность всех котлов, установленных в котельной, Вт.
В котельной должно быть не менее двух и не более четырех (стальных) или шести (чугунных) котлов, причем котлы однотипные по теплоносителю должны иметь одинаковую площадь поверхности нагрева. Устанавливать резервные котлы не допускается.
Если для покрытия нагрузок требуется горячая вода, и пар, то в зависимости от принятых параметров теплоносителей котельную оборудуют либо одними паровыми котлами, работающими как на паровые, так и на водяные сети (через водоподогреватели), либо водогрейными и паровыми котлами. В котельных последнего типа летом работают только паровые котлы, покрывающие нагрузку горячего водоснабжения и паровую технологическую нагрузку.
Число котлов в котельной
(2.20)
где Фк - тепловая мощность одного котла, Вт.
Для более рационального использования котлов значение Фк должно быть равно или кратно летней тепловой нагрузке котельной Фр.л. Допускается работа котлов с перегрузкой или недогрузкой, не превышающей 25 % средней нагрузки.
![]()
Котёл «Универсал-5»
Площадь поверхности, м2 33,1
Число секций 30
Тепловая мощность, кВт 463
- установим 5 котлов.
Отопительный период работает с недогрузкой:

В общем случае недогрузка не превышает допустимого значения 25%
2.4 Составление и расчет тепловой схемы котельной
2.4.1 Расчет расхода теплоносителя в прямой и обратной магистрали сети теплоснабжения
При централизованном теплоснабжении для отопления, вентиляции, горячего водоснабжения и, если возможно, для технологических целей в качестве теплоносителя должна использоваться вода [19].
Температура воды в подающем трубопроводе тепловой сети при расчетной температуре наружного воздуха принимается равной 150 оС, в обратном трубопроводе она составляет 70 оС. И только в тех случаях, когда расчетная тепловая нагрузка Фр £ 5,8 МВт, допускается применение в подающей магистрали воды с температурой 95...110 оС в соответствии с расчетной температурой в местных системах отопления.
Расход воды, м3/ч, в подающей магистрали тепловой сети может быть найден по выражению
(2.21)
где Фр.в - расчетная тепловая нагрузка, покрываемая теплоносителем водой, Вт; tп и tо - расчетные температуры прямой и обратной сетевой воды, оС; rо - плотность обратной воды (при tо = 70 оС rо = 977,8 кг/м3).
Расчетная тепловая нагрузка
(2.22)
где Фс.н - тепловая мощность, потребляемая котельной на собственные нужды (подогрев и деаэрация воды, отопление вспомогательных помещений и др.)
Фс.н = (0,03...0,1)(SФот+ + SФв +
SФг.в.+ SФт).
![]()
![]()
Расход в обратной магистрали Gо меньше Gп на величину потерь в тепловых сетях (1...3 % от Gп) и расхода воды на горячее водоснабжение и технологические нужды. Эти потери восполняются подпиткой тепловой сети Gпп, м3/ч, деаэрированной водой в количестве
(2.23)
где Фг.в - расчетная тепловая нагрузка горячего водоснабжения, Вт; Фт.н.в - часть расчетной тепловой нагрузки на технологические нужды, покрываемой теплоносителем - водой, Вт; tг и tх - расчетная температура горячей и холодной воды, оС; rпп - плотность подпиточной воды, можно принять равной rо, кг/м3.

Расход воды в обратной магистрали, м3/ч
(2.24)
![]()
2.4.2 Составление тепловой схемы котельной
Тепловая схема иллюстрирует взаимосвязь между отдельными элементами оборудования котельной и отображает тепловые процессы, связанные с трансформацией теплоносителя и исходной воды.
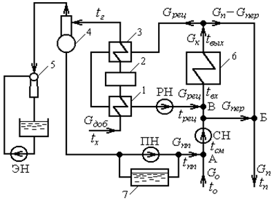
Принципиальная тепловая схема водогрейной котельной с отпуском теплоты в открытые тепловые сети показана на рисунке 2.2. Вода из обратной магистрали поступает во всасывающий коллектор сетевых насосов СН. Сюда же насосами ПН подается подпиточная вода в количестве Gпп.
Исходная вода для подпитки сети поступает из водопровода, проходит через подогреватель 1, фильтры химводоочистки 2, подогреватель химочищенной воды 3 и вакуумный деаэратор 4. В этом деаэраторе поддерживается вакуум 0,03 МПа за счет отсасывания из колонки деаэратора паровоздушной смеси водоструйным эжектором 5. Часть воды Gпер после сетевых насосов перепускается в обвод котлов 6 и смешивается с водой, нагретой в котлах, регулируя температуру в подающей магистрали на уровне, соответствующем температурному графику сети.
Для поддержания температуры на входе в котел tвх на уровне, исключающем выпадение конденсата из дымовых газов на хвостовых поверхностях нагрева котла, часть нагретой воды в количестве Gрец рециркуляционным насосом РН возвращается в напорный коллектор сетевых насосов.
Теплота этой воды используется также для нагрева добавочной воды в подогревателях 3 и 1.
При расчете тепловой схемы водогрейной котельной определяются температуры воды на входе и выходе из котла и в линии рециркуляции, а также расходы воды через котел, в линии перепуска и в линии рециркуляции.

Принципиальная тепловая схема водогрейной котельной с отпуском теплоты в открытые тепловые сети.
1 - подогреватель исходной воды; 2 - фильтры химводоочистки; 3 - подогреватель химочищенной воды; 4 - деаэратор; 5 - эжектор; 6 - котлы; 7 - бак аккумулятор. ЭН, ПН, РН и СН - насосы соответственно эжекторный, подпиточный, рециркуляционный и сетевой.
Порядок расчета тепловой схемы следующий [4].
1. Температуру воды перед сетевыми насосами tсм определяют из уравнения теплового баланса точки смешения A
(2.25)
где Gо - расход воды в обратной магистрали, м3/ч; Ср - теплоемкость воды, принимаемая равной 4,19 кДж/(кг×оС); tпп - температура подпиточной воды, принимается равной температуре горячей воды, разбираемой потребителями непосредственно из сети, tпп = 60...70 оС; rпп - плотность подпиточной воды кг/м3,; rсм - плотность смешанной воды, принимают rсм = rо, кг/м3;

2. Расход воды на перепуск Gпер по линии обвода котла находят из уравнения теплового баланса при смешении потоков в точке Б
(2.26)
где tвых - проектная температура воды за котлом (берется равным 95...115 оС); rвых и rп - плотность воды на выходе из котла и в подающей магистрали, кг/м3.

3. Расход воды в линии рециркуляции Gрец для предварительно принятого значения tрец = 30...60 оС, перед поступлением воды в напорный коллектор сетевых насосов определяют из выражения
(2.27)
где rрец и rдоб - плотность воды рециркулируемой (для принятого значения tрец) и добавочной (при температуре tх), кг/м3; hп - КПД подогревателя (hп = 0,97...0,98); Gдоб - расход добавочной воды с учетом потерь в тепловой схеме самой котельной (Gдоб = 1,05Gпп), м3/ч; tг - температура воды, подаваемой в деаэратор, tг = 70 оС; tх - температура холодной воды, tх = 5 оС.

4.Температура воды на входе в котел tвх определяется из уравнения теплового баланса точки смешения В
![]()
=
(2.28)
где rвх - плотность воды на входе в котел, кг/м3.

Температура tвх должна быть не менее 65 оС, если топливо - газ, и 45..55 оС, если топливо - уголь или мазут. В случае невыполнения этого условия следует повторить расчет пп. 3 и 4, приняв другие значения tрец и соответствующее ему значение Gрец.
5. Расход воды через котлы Gк, м3/ч, с учетом необходимости подогрева добавочной воды
(2.29)
где rвых - плотность воды при температуре tвых, кг/м3.

Полученное значение должно соответствовать значению Gк из выражения
(2.30)
![]()
Если это условие не выполняется расчет необходимо повторить, приняв новое значение tрец и соответствующее ему значение Gрец п.3.
2.5 Компоновка котельной
Компоновка предусматривает правильное размещение котельных агрегатов и вспомогательного оборудования в помещении котельной.
В зависимости от климатической зоны котельные строят закрытыми (при температуре tн < -30 оС), полуоткрытыми (tн = -20…-30 оС) и открытыми (tн > -20 оС). В закрытых котельных все оборудование размещают внутри здания; в полуоткрытых часть оборудования, не требующего постоянного наблюдения, выносят из здания; в открытых защищают только фронт котлов, насосы и щиты управления.
Оборудование котельной компонуют таким образом, чтобы здание ее можно было построить из унифицированных сборных конструкций. Одна торцевая стена должна быть свободной на случай расширения котельной. В котельных площадью более 200 м2 предусматриваются два выхода, находящихся в противоположных сторонах помещения, с дверьми, открывающимися наружу. Одна из дверей по размерам должна обеспечивать возможность переноса оборудования котельной (хотя бы в разобранном виде). При размещении оборудования необходимо соблюдать следующие требования.
Расстояние от фронта котлов до противоположной стены должно быть не менее 3 м, при механизированных топках не менее 2 м. Для котлов, работающих на газе или мазуте, минимальное расстояние от стены до горелочных устройств 1 м. Перед фронтом котлов допускается устанавливать дутьевые вентиляторы, насосы и тепловые щиты. При этом ширина свободного прохода вдоль фронта принимается не менее 1,5 м. Проходы между котлами, котлами и стенами котельной оставляют равным не менее 1 м, а между котлами с боковой обдувкой газоходов - 1,5 м. Чугунные котлы с целью сокращения длины котельной устанавливают попарно в общей обмуровке. Просвет между верхней отметкой котлов и нижними частями конструкций покрытия здания должен быть не менее 2 м.
2.6 Технико-экономические показатели работы котельной
Работа котельной оценивается ее технико-экономическими показателями.
Часовой расход топлива, кг/ч
(2.31)
где Фр - расчетная тепловая нагрузка котельной, Вт; q - удельная теплота сгорания топлива, кДж/кг (кДж/м3),; hк.а - КПД котельного агрегата. Если в котельной установлены паровые и водогрейные котлы, то под hк.а понимают его среднезвешенное значение для котлоагрегатов обоего вида с учетом доли вырабатываемой им теплоты.
![]()
Часовой расход условного топлива, кг/ч
(2.32)
![]()
Годовой расход топлива (т или тыс.м3)
(2.33)
где Qгод - годовой расход теплоты, ГДж/год.
![]()
Годовой расход условного топлива (т или тыс.м3)
(2.34)
![]()
Удельный расход топлива (т/ГДж или тыс.м3/ГДж)
(2.35)
![]()
Удельный расход условного топлива (т/ГДж или тыс.м3/ГДж)
(2.36)
![]()
Коэффициент использования установленной мощности котельной
(2.37)
где Фуст - суммарная тепловая мощность котлов, установленных в котельной, МВт; 8760 - число часов в году.
![]()
3. Гидравлический и тепловой расчет сети теплоснабжения
3.1 Общие сведения о тепловых сетях
Тепловыми сетями называют систему трубопроводов, поставляющих тепловую энергию потребителям. В зависимости от вида транспортируемого теплоносителя тепловые сети разделяют на водяные и паровые. Водяные системы теплоснабжения могут быть закрытыми и открытыми. В закрытой системе вся вода возвращается к источнику теплоснабжения, в открытой - часть воды из тепловой сети разбирается потребителями на горячее водоснабжение.
По числу параллельно идущих теплопроводов различают одно-, двух-, и многотрубные теплофикационные сети.
Более прогрессивна открытая двухтрубная система теплоснабжения с непосредственным разбором воды на нужды горячего водоснабжения из тепловых сетей. Затраты на строительство таких систем по сравнению с многотрубными снижаются на 40...50 %.
3.2 Гидравлический расчет тепловых сетей
Цель гидравлического расчета - определить диаметры теплопроводов, потери напора в них, подобрать сетевые насосы и другое оборудование, предназначенное для транспортировки теплоносителя.
Потери давления в тепловой сети вызваны трением воды или пара о стенки трубопроводов и местными сопротивлениями (котел, арматура, компенсаторы, фасонные части труб и др.)
Для участка теплопровода постоянного диаметра потери давления, Па, определяют по выражению
(3.1)
где l - длина прямого участка трубопровода, м; lэ - условная дополнительная длина прямых труб, эквивалентная по потери давления местным сопротивлениям рассматриваемого участка, м; Dр - потери давления на 1 м трубы (для магистральных тепловых сетей принимают Dр = 60...80 Па/м, для ответвлений от главной магистрали Dр = 200...300 Па/м).
Значение lэ находят по формуле
(3.2)
где Sz - сумма коэффициентов местных сопротивлений на участке; d - внутренний диаметр трубы, м; l - коэффициент трения.
По данным профессора С.Ф.Копьева, коэффициент трения и диаметр стальных водопроводов связывает зависимость
(3.3)
Для паропроводов коэффициент l уменьшают на 10...20 %.
Диаметр трубопровода определяют по формуле
(3.4)
где Gп - расход теплоносителя, т/ч, с учетом плотности теплоносителя – воды); r - средняя плотность теплоносителя, кг/м3.

(взяты 2 – задвижки нормальные и 2 – отвода гнутых R=2d)

3.3 Тепловой расчет сетей
Цель теплового расчета сетей - определить толщину тепловой изоляции и падение температуры теплоносителя на данном участке трассы.
Толщину теплоизоляционного слоя определяют по нормам удельных потерь теплоты или на основе технико-экономических расчетов. При этом толщина тепловой изоляции трубопровода данного диаметра условного прохода не должна превышать предельного значения.
Удельные потери теплоты, Вт/м, 1 м трубопровода данного диаметра определяют по формуле
(3.5)
где t1 - расчетная температура теплоносителя, оС: для водяных сетей - средняя за год температура воды, для паровых сетей и сетей горячего водоснабжения - максимальная температура теплоносителя; t2- температура окружающей среды, оС: для надземной прокладки - среднегодовая температура наружного воздуха, для подземной (в непроходных каналах и бесканальной)- среднегодовая температура на глубине заложения оси трубопровода (принимают равной +5 оС); R - общее тепловой сопротивление, м2× оС /Вт.
Пренебрегая сопротивлением тепловосприятию от теплоносителя к стенке трубопровода и сопротивлением теплопроводности самой стенки, общее тепловое сопротивление при надземной прокладке сети определяют по формуле
(3.6)
Сопротивление теплопроводности слоя тепловой изоляции
(3.7)
где dн.и и dв.и - наружный и внутренний диаметры изоляции, м; lи - теплопроводность материала изоляции, Вт/(м2× оС).
Тепловое сопротивление наружной поверхности изоляции
(3.8)
Коэффициент теплоотдачи поверхности изоляции, Вт/(м2× оС), определяют по эмпирической формуле
(3.9)
где tн.и - температура наружной поверхности изоляции, оС; u - скорость воздуха у поверхности изоляции, м/с.
для подающей трубы:

Полученные удельные потери теплоты удовлетворяют допустимым нормам.
Литература
1.Драганов Б.Х. Курсовое проектирование по теплотехнике и применению теплоты в сельском хозяйстве.—М.: Агропромиздат,1991.
2.Захаров А.А. Практикум по применению теплоты и теплоснабжению в сельском хозяйстве.—М.: Колос,1995.
3.Захаров А.А. Применение теплоты в сельском хозяйстве.—М.: Агропромиздат,1986.
4.Лекомцев П.Л., Артамонава Л.П. Теплотехника. Методическое пособие к курсовой работе.—Ижевск.: ИжГСХА,1997.