Главная / Готовые домашние задания (ГДЗ) / 9 класс / Геометрия / Зив Б.Г / Самостоятельные работы, Вариант 3, C-15, Задание: 1


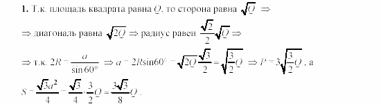
Ответ на Самостоятельные работы, Вариант 3, C-15, Задание: 1
Готовые домашние задания (ГДЗ) Геометрия Зив Б.Г 9 класс

Геометрия, Зив Б.Г, 2008

Геометрия

9 класс

Автор: Зив Б.Г

Изд.: Просвещение

Год: 2008

<< Предыдущее Вернуться к списку Следующее >>
Геометрия, 9 класс, Зив Б.Г, 2008, Самостоятельные работы, Вариант 3, C-15, Задание: 1