Главная / Готовые домашние задания (ГДЗ) / 9 класс / Геометрия / Гусев, Медяник / Самостоятельные работы, Вариант 3, C-16, Задание: 1


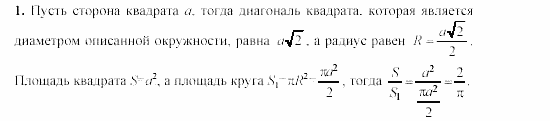
Ответ на Самостоятельные работы, Вариант 3, C-16, Задание: 1
Готовые домашние задания (ГДЗ) Геометрия Гусев, Медяник 9 класс

Дидактические материалы, Гусев, Медяник, 2001

Геометрия

9 класс

Дидактические материалы

Автор: Гусев, Медяник

Изд.: Просвещение

Год: 2001

<< Предыдущее Вернуться к списку Следующее >>
Дидактические материалы, 9 класс, Гусев, Медяник, 2001, Самостоятельные работы, Вариант 3, C-16, Задание: 1