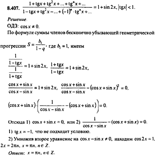
Главная / Готовые домашние задания (ГДЗ) / 9 класс / Алгебра / Сканави / задача: 8_407


Ответ на задача: 8_407
Готовые домашние задания (ГДЗ) Алгебра Сканави 9 класс

Сборник задач по математике, Сканави, 2006

Алгебра

9 класс

Сборник задач по математике

Автор: Сканави

Изд.: Оникс-Т

Год: 2006

<< Предыдущее Вернуться к списку Следующее >>
Сборник задач по математике, 9 класс, Сканави, 2006, задача: 8_407