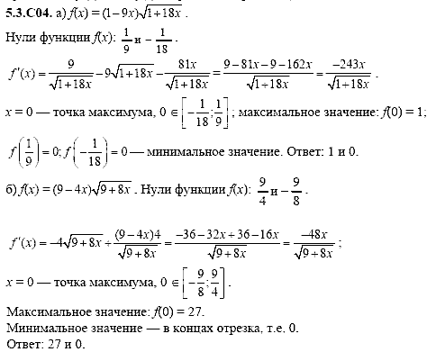
Главная / Готовые домашние задания (ГДЗ) / 9 класс / Алгебра / Шестаков С.А. / задание: 5_3_C04


Ответ на задание: 5_3_C04
Готовые домашние задания (ГДЗ) Алгебра Шестаков С.А. 9 класс

Сборник задач для аттестации, Шестаков С.А., 2004

Алгебра

9 класс

Сборник задач для аттестации

Автор: Шестаков С.А.

Изд.: Неизвестно

Год: 2004

<< Предыдущее Вернуться к списку Следующее >>
Сборник задач для аттестации, 9 класс, Шестаков С.А., 2004, задание: 5_3_C04