Главная / Готовые домашние задания (ГДЗ) / 9 класс / Алгебра / Мордкович А.Г. Мишустина Т.Н. Тульчинская Е.Е. / задание: 437


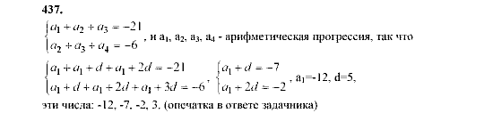
Ответ на задание: 437
Готовые домашние задания (ГДЗ) Алгебра Мордкович А.Г. Мишустина Т.Н. Тульчинская Е.Е. 9 класс

Алгебра, Мордкович А.Г. Мишустина Т.Н. Тульчинская Е.Е., 2003 - 2009

Алгебра

9 класс

Автор: Мордкович А.Г. Мишустина Т.Н. Тульчинская Е.Е.

Изд.: Мнемозина

Год: 2003 - 2009

<< Предыдущее Вернуться к списку Следующее >>
Алгебра, 9 класс, Мордкович А.Г. Мишустина Т.Н. Тульчинская Е.Е., 2003 - 2009, задание: 437