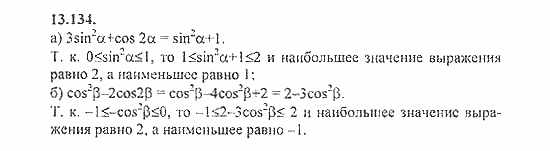
Главная / Готовые домашние задания (ГДЗ) / 9 класс / Алгебра / Галицкий, Гольдман / Формулы двойного и половинного аргумента Задание: 13.134


Ответ на Формулы двойного и половинного аргумента Задание: 13.134
Готовые домашние задания (ГДЗ) Алгебра Галицкий, Гольдман 9 класс

Сборник задач, Галицкий, Гольдман, 2011

Алгебра

9 класс

Сборник задач

Автор: Галицкий, Гольдман

Изд.: Просвещение

Год: 2011

<< Предыдущее Вернуться к списку Следующее >>
Сборник задач, 9 класс, Галицкий, Гольдман, 2011, Формулы двойного и половинного аргумента Задание: 13.134