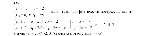
Главная / Готовые домашние задания (ГДЗ) / 9 класс / Алгебра / Мордкович, Мишустина / Параграф 15 Задание: 437


Ответ на Параграф 15 Задание: 437
Готовые домашние задания (ГДЗ) Алгебра Мордкович, Мишустина 9 класс

Часть 2, Мордкович, Мишустина, 2003

Алгебра

9 класс

Часть 2

Автор: Мордкович, Мишустина

Изд.: Мнемозина

Год: 2003

<< Предыдущее Вернуться к списку Следующее >>
Часть 2, 9 класс, Мордкович, Мишустина, 2003, Параграф 15 Задание: 437