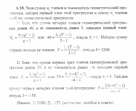
Главная / Готовые домашние задания (ГДЗ) / 9 класс / Алгебра / Кузнецова, Суворова / Арифметическая и геометрическая прогрессии Задание: 6.10


Ответ на Арифметическая и геометрическая прогрессии Задание: 6.10
Готовые домашние задания (ГДЗ) Алгебра Кузнецова, Суворова 9 класс

Сборник заданий для подготовки к ГИА, Кузнецова, Суворова, 2007

Алгебра

9 класс

Сборник заданий для подготовки к ГИА

Автор: Кузнецова, Суворова

Изд.: Просвещение

Год: 2007

<< Предыдущее Вернуться к списку Следующее >>
Сборник заданий для подготовки к ГИА, 9 класс, Кузнецова, Суворова, 2007, Арифметическая и геометрическая прогрессии Задание: 6.10