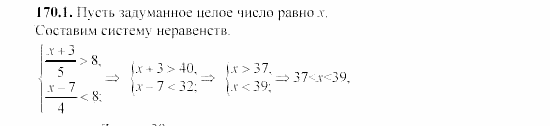
Главная / Готовые домашние задания (ГДЗ) / 9 класс / Алгебра / Кузнецова, Бунимович / Неравенства Задание: 170-1


Ответ на Неравенства Задание: 170-1
Готовые домашние задания (ГДЗ) Алгебра Кузнецова, Бунимович 9 класс

Сборник заданий, Кузнецова, Бунимович, 2002

Алгебра

9 класс

Сборник заданий

Автор: Кузнецова, Бунимович

Изд.: Дрофа

Год: 2002

<< Предыдущее Вернуться к списку Следующее >>
Сборник заданий, 9 класс, Кузнецова, Бунимович, 2002, Неравенства Задание: 170-1