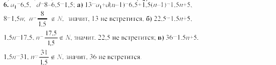
Главная / Готовые домашние задания (ГДЗ) / 9 класс / Алгебра / Макарычев, Миндюк / C-18 Задача: 6


Ответ на C-18 Задача: 6
Готовые домашние задания (ГДЗ) Алгебра Макарычев, Миндюк 9 класс

Дидактические материалы, Макарычев, Миндюк, 2003

Алгебра

9 класс

Дидактические материалы

Автор: Макарычев, Миндюк

Изд.: Просвещение

Год: 2003

<< Предыдущее Вернуться к списку Следующее >>
Дидактические материалы, 9 класс, Макарычев, Миндюк, 2003, C-18 Задача: 6