Главная / Готовые домашние задания (ГДЗ) / 9 класс / Алгебра / Ю.Н. Макарычев / Самостоятельные работы, Вариант 1, C-12, Задача: 9


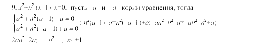
Ответ на Самостоятельные работы, Вариант 1, C-12, Задача: 9
Готовые домашние задания (ГДЗ) Алгебра Ю.Н. Макарычев 9 класс

Дидактические материалы, Ю.Н. Макарычев, 2003-2005-2009

Алгебра

9 класс

Дидактические материалы

Автор: Ю.Н. Макарычев

Изд.: Просвещение

Год: 2003-2005-2009

<< Предыдущее Вернуться к списку Следующее >>
Дидактические материалы, 9 класс, Ю.Н. Макарычев, 2003-2005-2009, Самостоятельные работы, Вариант 1, C-12, Задача: 9