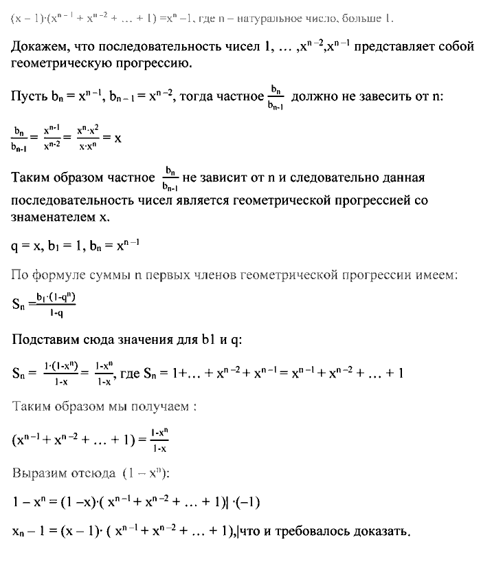
Главная / Готовые домашние задания (ГДЗ) / 9 класс / Алгебра / Алимов, Колягин / Проверь себя Задание: 290


Ответ на Проверь себя Задание: 290
Готовые домашние задания (ГДЗ) Алгебра Алимов, Колягин 9 класс

Алгебра, Алимов, Колягин, 2001

Алгебра

9 класс

Автор: Алимов, Колягин

Изд.: Просвещение

Год: 2001

<< Предыдущее Вернуться к списку Следующее >>
Алгебра, 9 класс, Алимов, Колягин, 2001, Проверь себя Задание: 290