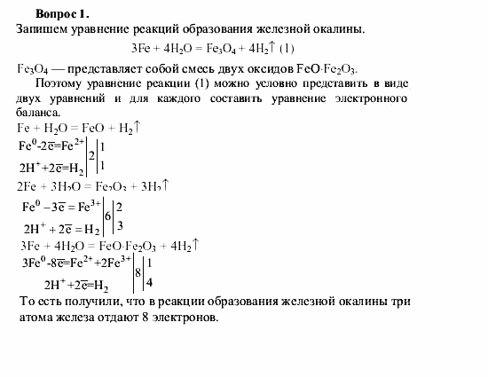
Главная / Готовые домашние задания (ГДЗ) / 9 класс / Химия / О.С. Габриелян / § 8 Задание: 1


Ответ на § 8 Задание: 1
Готовые домашние задания (ГДЗ) Химия О.С. Габриелян 9 класс

Химия, О.С. Габриелян, 2011 / 2004

Химия

9 класс

Автор: О.С. Габриелян

Изд.: Дрофа

Год: 2011 / 2004

<< Предыдущее Вернуться к списку Следующее >>
Химия, 9 класс, О.С. Габриелян, 2011 / 2004, § 8 Задание: 1