Главная / Готовые домашние задания (ГДЗ) / 9 класс / Химия / Гузей, Суровцева, Сорокин / Практическое занятие № 9 Задача: 2


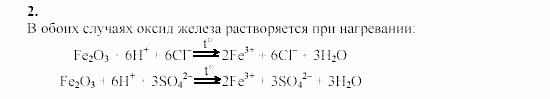
Ответ на Практическое занятие № 9 Задача: 2
Готовые домашние задания (ГДЗ) Химия Гузей, Суровцева, Сорокин 9 класс

Химия, Гузей, Суровцева, Сорокин, 2002-2012

Химия

9 класс

Автор: Гузей, Суровцева, Сорокин

Изд.: Дрофа

Год: 2002-2012

<< Предыдущее Вернуться к списку Следующее >>
Химия, 9 класс, Гузей, Суровцева, Сорокин, 2002-2012, Практическое занятие № 9 Задача: 2