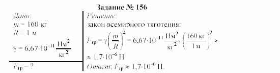
Главная / Готовые домашние задания (ГДЗ) / 9 класс / Физика / Громов, Родина / Глава 4. Гравитационные явления Задача: 156


Ответ на Глава 4. Гравитационные явления Задача: 156
Готовые домашние задания (ГДЗ) Физика Громов, Родина 9 класс

Физика, Громов, Родина, 2002-2011

Физика

9 класс

Автор: Громов, Родина

Изд.: Просвещение

Год: 2002-2011

<< Предыдущее Вернуться к списку Следующее >>
Физика, 9 класс, Громов, Родина, 2002-2011, Глава 4. Гравитационные явления Задача: 156