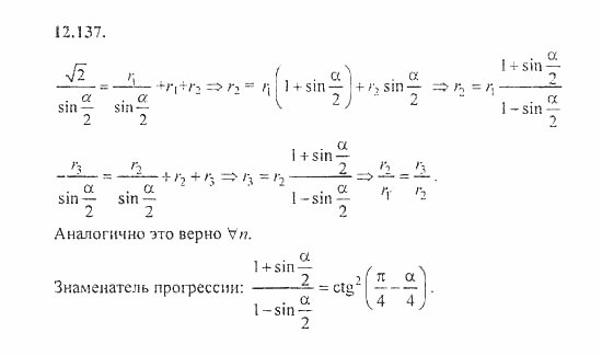
Главная / Готовые домашние задания (ГДЗ) / 8 класс / Алгебра / Галицкий, Гольдман / Геометрическая прогрессия Задание: 12.137


Ответ на Геометрическая прогрессия Задание: 12.137
Готовые домашние задания (ГДЗ) Алгебра Галицкий, Гольдман 8 класс

Сборник задач, Галицкий, Гольдман, 2011

Алгебра

8 класс

Сборник задач

Автор: Галицкий, Гольдман

Изд.: Просвещение

Год: 2011

<< Предыдущее Вернуться к списку Следующее >>
Сборник задач, 8 класс, Галицкий, Гольдман, 2011, Геометрическая прогрессия Задание: 12.137