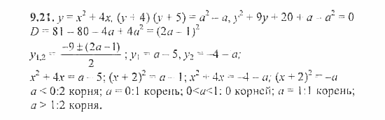
Главная / Готовые домашние задания (ГДЗ) / 8 класс / Алгебра / Галицкий, Гольдман / §9. Уравнения и системы уравнений, Уравнения высших степеней Задание: 9.21


Ответ на §9. Уравнения и системы уравнений, Уравнения высших степеней Задание: 9.21
Готовые домашние задания (ГДЗ) Алгебра Галицкий, Гольдман 8 класс

Сборник задач, Галицкий, Гольдман, 2011

Алгебра

8 класс

Сборник задач

Автор: Галицкий, Гольдман

Изд.: Просвещение

Год: 2011

<< Предыдущее Вернуться к списку Следующее >>
Сборник задач, 8 класс, Галицкий, Гольдман, 2011, §9. Уравнения и системы уравнений, Уравнения высших степеней Задание: 9.21