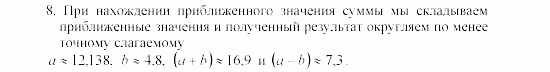
Главная / Готовые домашние задания (ГДЗ) / 8 класс / Алгебра / Жохов, Макарычев / Степень с целым показателем Задача: 8


Ответ на Степень с целым показателем Задача: 8
Готовые домашние задания (ГДЗ) Алгебра Жохов, Макарычев 8 класс

Алгебра, Жохов, Макарычев, 2011 / 2003

Алгебра

8 класс

Автор: Жохов, Макарычев

Изд.: Просвещение

Год: 2011 / 2003

<< Предыдущее Вернуться к списку Следующее >>
Алгебра, 8 класс, Жохов, Макарычев, 2011 / 2003, Степень с целым показателем Задача: 8