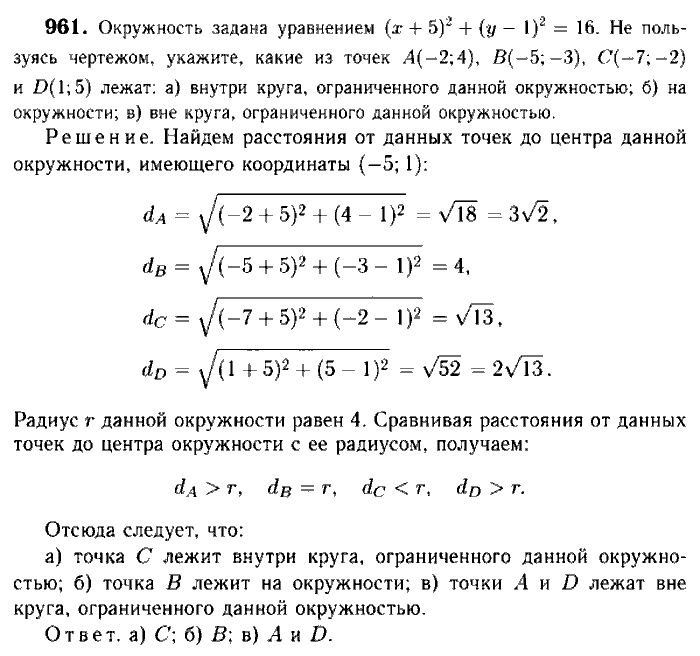
Главная / Готовые домашние задания (ГДЗ) / 8 класс / Геометрия / Атанасян, Бутузов, Кадомцев / Геометрия 9 класс Атанасян Задание: 961


Ответ на Геометрия 9 класс Атанасян Задание: 961
Готовые домашние задания (ГДЗ) Геометрия Атанасян, Бутузов, Кадомцев 8 класс

Геометрия, Атанасян, Бутузов, Кадомцев, 2003-2012

Геометрия

8 класс

Автор: Атанасян, Бутузов, Кадомцев

Изд.: Просвещение

Год: 2003-2012

<< Предыдущее Вернуться к списку Следующее >>
Геометрия, 8 класс, Атанасян, Бутузов, Кадомцев, 2003-2012, Геометрия 9 класс Атанасян Задание: 961