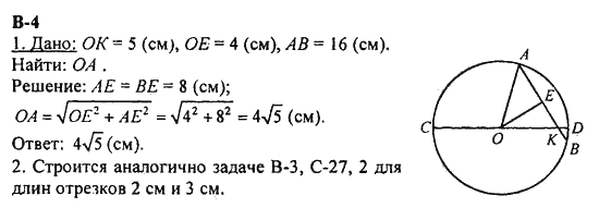
Главная / Готовые домашние задания (ГДЗ) / 8 класс / Геометрия / Б.Г. Зив, В.М. Майлер / C-28 Задание: В-4


Ответ на C-28 Задание: В-4
Готовые домашние задания (ГДЗ) Геометрия Б.Г. Зив, В.М. Майлер 8 класс

Дидактические материалы, Б.Г. Зив, В.М. Майлер, 2009

Геометрия

8 класс

Дидактические материалы

Автор: Б.Г. Зив, В.М. Майлер

Изд.: Просвещение

Год: 2009

<< Предыдущее Вернуться к списку Следующее >>
Дидактические материалы, 8 класс, Б.Г. Зив, В.М. Майлер, 2009, C-28 Задание: В-4