Главная / Готовые домашние задания (ГДЗ) / 8 класс / Геометрия / Б.Г. Зив, В.М. Мейлер / Вариант 4 Задача: 2
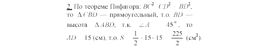
Ответ на Вариант 4 Задача: 2
Готовые домашние задания (ГДЗ) Геометрия Б.Г. Зив, В.М. Мейлер 8 класс
Геометрия
8 класс
Дидактические материалы
Автор: Б.Г. Зив, В.М. Мейлер
Изд.: Просвещение
Год: 2002
| << Предыдущее Вернуться к списку Следующее >> |