Главная / Готовые домашние задания (ГДЗ) / 8 класс / Геометрия / Б.Г. Зив, В.М. Мейлер / C-3, Вариант 1 Задача: 2


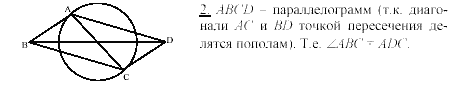
Ответ на C-3, Вариант 1 Задача: 2
Готовые домашние задания (ГДЗ) Геометрия Б.Г. Зив, В.М. Мейлер 8 класс

Дидактические материалы, Б.Г. Зив, В.М. Мейлер, 2002

Геометрия

8 класс

Дидактические материалы

Автор: Б.Г. Зив, В.М. Мейлер

Изд.: Просвещение

Год: 2002

<< Предыдущее Вернуться к списку Следующее >>
Дидактические материалы, 8 класс, Б.Г. Зив, В.М. Мейлер, 2002, C-3, Вариант 1 Задача: 2