Главная / Готовые домашние задания (ГДЗ) / 8 класс / Геометрия / Зив, Мейлер / Контрольные работы, K-4, Вариант 1 Задание: 4


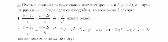
Ответ на Контрольные работы, K-4, Вариант 1 Задание: 4
Готовые домашние задания (ГДЗ) Геометрия Зив, Мейлер 8 класс

Дидактические материалы, Зив, Мейлер, 2001-2011

Геометрия

8 класс

Дидактические материалы

Автор: Зив, Мейлер

Изд.: Просвещение

Год: 2001-2011

<< Предыдущее Вернуться к списку Следующее >>
Дидактические материалы, 8 класс, Зив, Мейлер, 2001-2011, Контрольные работы, K-4, Вариант 1 Задание: 4