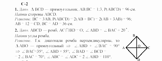
Главная / Готовые домашние задания (ГДЗ) / 8 класс / Геометрия / Гусев, Медяник / Вариант 2 Задание: 2


Ответ на Вариант 2 Задание: 2
Готовые домашние задания (ГДЗ) Геометрия Гусев, Медяник 8 класс

Геометрия, Гусев, Медяник, 2001

Геометрия

8 класс

Автор: Гусев, Медяник

Изд.: Просвещение

Год: 2001

<< Предыдущее Вернуться к списку Следующее >>
Геометрия, 8 класс, Гусев, Медяник, 2001, Вариант 2 Задание: 2