Главная / Готовые домашние задания (ГДЗ) / 8 класс / Геометрия / А.В. Погорелов / Параграф 4 Задание: 3


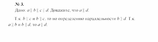
Ответ на Параграф 4 Задание: 3
Готовые домашние задания (ГДЗ) Геометрия А.В. Погорелов 8 класс

Геометрия, А.В. Погорелов, 2008

Геометрия

8 класс

Автор: А.В. Погорелов

Изд.: Просвещение

Год: 2008

<< Предыдущее Вернуться к списку Следующее >>
Геометрия, 8 класс, А.В. Погорелов, 2008, Параграф 4 Задание: 3