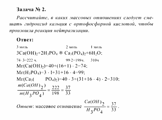
Главная / Готовые домашние задания (ГДЗ) / 8 класс / Химия / Рудзитис, Фельдман / задачи к §§33 (стр. 97) Задача: Задача № 2


Ответ на задачи к §§33 (стр. 97) Задача: Задача № 2
Готовые домашние задания (ГДЗ) Химия Рудзитис, Фельдман 8 класс

Химия, Рудзитис, Фельдман, 2001-2012

Химия

8 класс

Автор: Рудзитис, Фельдман

Изд.: Просвещение

Год: 2001-2012

<< Предыдущее Вернуться к списку Следующее >>
Химия, 8 класс, Рудзитис, Фельдман, 2001-2012, задачи к §§33 (стр. 97) Задача: Задача № 2