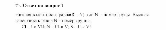
Главная / Готовые домашние задания (ГДЗ) / 8 класс / Химия / Гузей, Суровцева, Сорокин / Вопросы Задача: 71


Ответ на Вопросы Задача: 71
Готовые домашние задания (ГДЗ) Химия Гузей, Суровцева, Сорокин 8 класс

Химия, Гузей, Суровцева, Сорокин, 2002-2012

Химия

8 класс

Автор: Гузей, Суровцева, Сорокин

Изд.: Дрофа

Год: 2002-2012

<< Предыдущее Вернуться к списку Следующее >>
Химия, 8 класс, Гузей, Суровцева, Сорокин, 2002-2012, Вопросы Задача: 71