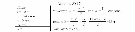
Главная / Готовые домашние задания (ГДЗ) / 8 класс / Физика / Громов, Родина / задания Задание: 17


Ответ на задания Задание: 17
Готовые домашние задания (ГДЗ) Физика Громов, Родина 8 класс

Физика, Громов, Родина, 2002-2011

Физика

8 класс

Автор: Громов, Родина

Изд.: Просвещение

Год: 2002-2011

<< Предыдущее Вернуться к списку Следующее >>
Физика, 8 класс, Громов, Родина, 2002-2011, задания Задание: 17