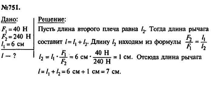
Главная / Готовые домашние задания (ГДЗ) / 8 класс / Физика / Лукашик, Иванова / задача: 751


Ответ на задача: 751
Готовые домашние задания (ГДЗ) Физика Лукашик, Иванова 8 класс

Сборник задач, Лукашик, Иванова, 2001 - 2011

Физика

8 класс

Сборник задач

Автор: Лукашик, Иванова

Изд.: Просвещение

Год: 2001 - 2011

<< Предыдущее Вернуться к списку Следующее >>
Сборник задач, 8 класс, Лукашик, Иванова, 2001 - 2011, задача: 751