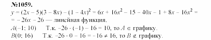
Главная / Готовые домашние задания (ГДЗ) / 7 класс / Алгебра / Макарычев, Миндюк / Дополнительные упражнения к §14 Задание: 1059


Ответ на Дополнительные упражнения к §14 Задание: 1059
Готовые домашние задания (ГДЗ) Алгебра Макарычев, Миндюк 7 класс

Алгебра, Макарычев, Миндюк, 2003

Алгебра

7 класс

Автор: Макарычев, Миндюк

Изд.: Просвещение

Год: 2003

<< Предыдущее Вернуться к списку Следующее >>
Алгебра, 7 класс, Макарычев, Миндюк, 2003, Дополнительные упражнения к §14 Задание: 1059