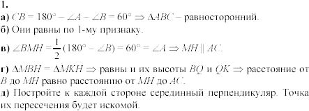
Главная / Готовые домашние задания (ГДЗ) / 7 класс / Геометрия / Зив Б.Г., Мейлер В.М. / Контрольные работы К-5 B-2 Задание: 1


Ответ на Контрольные работы К-5 B-2 Задание: 1
Готовые домашние задания (ГДЗ) Геометрия Зив Б.Г., Мейлер В.М. 7 класс

Дидактические материалы, Зив Б.Г., Мейлер В.М., 2003-2011

Геометрия

7 класс

Дидактические материалы

Автор: Зив Б.Г., Мейлер В.М.

Изд.: Просвещение

Год: 2003-2011

<< Предыдущее Вернуться к списку Следующее >>
Дидактические материалы, 7 класс, Зив Б.Г., Мейлер В.М., 2003-2011, Контрольные работы К-5 B-2 Задание: 1