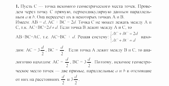
Главная / Готовые домашние задания (ГДЗ) / 7 класс / Геометрия / Гусев, Медяник / C-23 Задание: 1


Ответ на Самостоятельные работы, Вариант 4, C-23 Задание: 1
Готовые домашние задания (ГДЗ) Геометрия Гусев, Медяник 7 класс

Дидактические материалы, Гусев, Медяник, 2001

Геометрия

7 класс

Дидактические материалы

Автор: Гусев, Медяник

Изд.: Просвещение

Год: 2001

<< Предыдущее Вернуться к списку Следующее >>
Дидактические материалы, 7 класс, Гусев, Медяник, 2001, C-23 Задание: 1