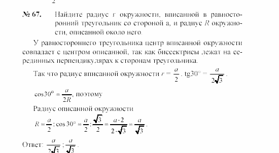
Главная / Готовые домашние задания (ГДЗ) / 7 класс / Геометрия / А.В. Погорелов / Параграф 7 Задача: 67


Ответ на Параграф 7 Задача: 67
Готовые домашние задания (ГДЗ) Геометрия А.В. Погорелов 7 класс

Геометрия, А.В. Погорелов, 2011

Геометрия

7 класс

Автор: А.В. Погорелов

Изд.: Просвещение

Год: 2011

<< Предыдущее Вернуться к списку Следующее >>
Геометрия, 7 класс, А.В. Погорелов, 2011, Параграф 7 Задача: 67