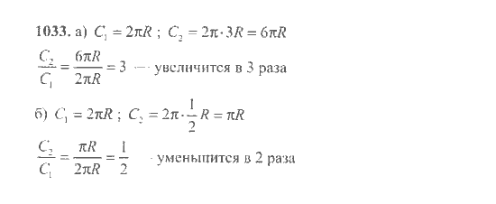
Главная / Готовые домашние задания (ГДЗ) / 6 класс / Математика / Никольский, Потапов, Решетников, Шевкин / задача: 1033


Ответ на задача: 1033
Готовые домашние задания (ГДЗ) Математика Никольский, Потапов, Решетников, Шевкин 6 класс

Математика, Никольский, Потапов, Решетников, Шевкин, 2015 / 2014 / 2013

Математика

6 класс

Автор: Никольский, Потапов, Решетников, Шевкин

Изд.: Просвещение

Год: 2015 / 2014 / 2013

<< Предыдущее Вернуться к списку Следующее >>
Математика, 6 класс, Никольский, Потапов, Решетников, Шевкин, 2015 / 2014 / 2013, задача: 1033