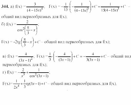
Главная / Готовые домашние задания (ГДЗ) / 11 класс / Алгебра / А.Н. Колмогоров / Глава III. Первообразная и интеграл Задание: 344


Ответ на Глава III. Первообразная и интеграл Задание: 344
Готовые домашние задания (ГДЗ) Алгебра А.Н. Колмогоров 11 класс

Начала анализа, А.Н. Колмогоров, 2002

Алгебра

11 класс

Начала анализа

Автор: А.Н. Колмогоров

Изд.: Просвещение

Год: 2002

<< Предыдущее Вернуться к списку Следующее >>
Начала анализа, 11 класс, А.Н. Колмогоров, 2002, Глава III. Первообразная и интеграл Задание: 344