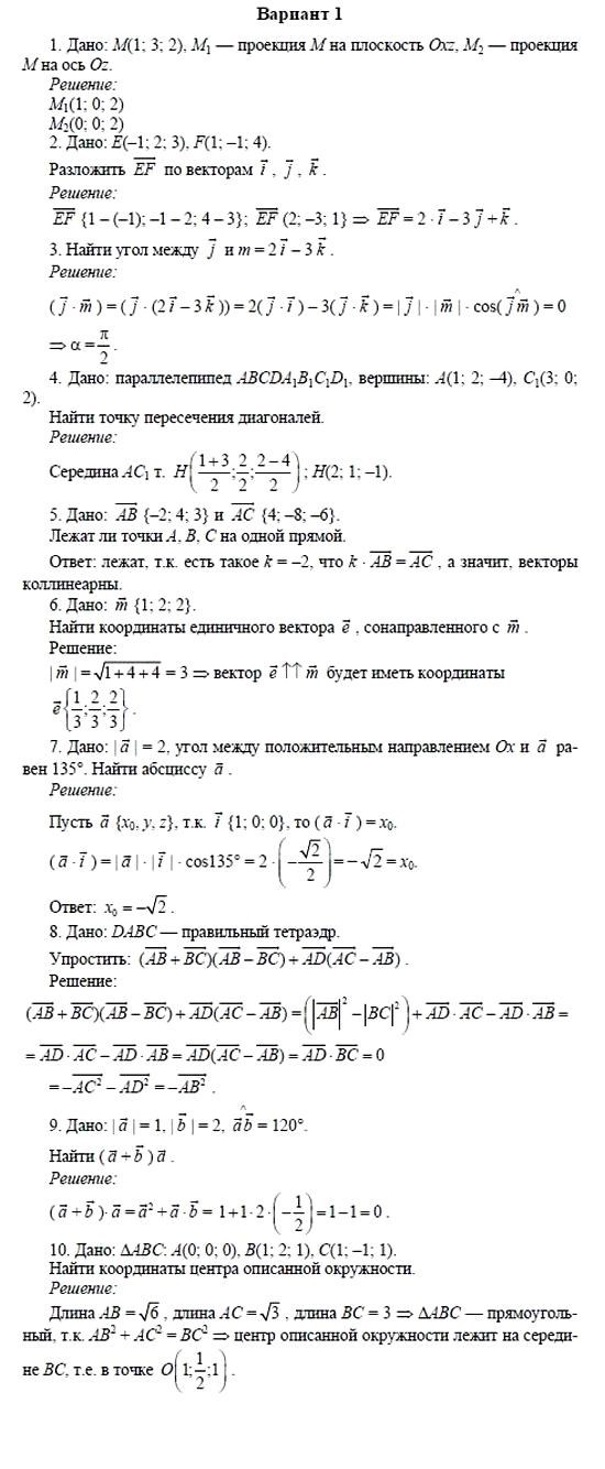
Главная / Готовые домашние задания (ГДЗ) / 11 класс / Геометрия / Б.Г. Зив / Математические диктанты, МД-1 Задание: 1


Ответ на Математические диктанты, МД-1 Задание: 1
Готовые домашние задания (ГДЗ) Геометрия Б.Г. Зив 11 класс

Дидактические материалы, Б.Г. Зив, 2002

Геометрия

11 класс

Дидактические материалы

Автор: Б.Г. Зив

Изд.: Просвещение

Год: 2002

<< Предыдущее Вернуться к списку Следующее >>
Дидактические материалы, 11 класс, Б.Г. Зив, 2002, Математические диктанты, МД-1 Задание: 1