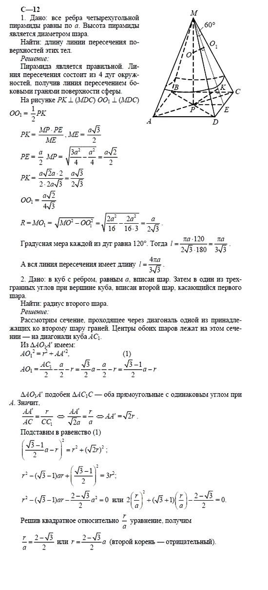
Главная / Готовые домашние задания (ГДЗ) / 11 класс / Геометрия / Б.Г. Зив / Вариант 7 Задание: 12


Ответ на Вариант 7 Задание: 12
Готовые домашние задания (ГДЗ) Геометрия Б.Г. Зив 11 класс

Дидактические материалы, Б.Г. Зив, 2002

Геометрия

11 класс

Дидактические материалы

Автор: Б.Г. Зив

Изд.: Просвещение

Год: 2002

<< Предыдущее Вернуться к списку Следующее >>
Дидактические материалы, 11 класс, Б.Г. Зив, 2002, Вариант 7 Задание: 12