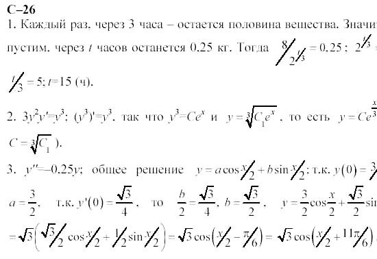
Главная / Готовые домашние задания (ГДЗ) / 11 класс / Алгебра / Ивлев, Саакян / Самостоятельные работы, Вариант 9, Задание: C-26


Ответ на Самостоятельные работы, Вариант 9, Задание: C-26
Готовые домашние задания (ГДЗ) Алгебра Ивлев, Саакян 11 класс

Дидактические материалы, Ивлев, Саакян, 2001

Алгебра

11 класс

Дидактические материалы

Автор: Ивлев, Саакян

Изд.: Просвещение

Год: 2001

<< Предыдущее Вернуться к списку Следующее >>
Дидактические материалы, 11 класс, Ивлев, Саакян, 2001, Самостоятельные работы, Вариант 9, Задание: C-26